



所属成套资源:【沪科版2024】初中物理八年级下册同步学案(原卷+答案版)
- 第七章 第二节 力的合成 学案(原卷版+ 答案版)沪科版(2024)初中物理八下同步练习 试卷 0 次下载
- 第七章 第三节 二力平衡 学案(原卷版+ 答案版)沪科版(2024)初中物理八下同步练习 试卷 0 次下载
- 第八章 第一节 第二课时 压强的计算 压强的增大与减小 学案(原卷版+ 答案版)沪科版(2024)初中物理八下同步练习 试卷 0 次下载
- 第八章 第二节 第一课时 液体的压强 学案(学生版+答案版)沪科版(2024)初中物理八下同步练习 试卷 0 次下载
- 第八章 第二节 第二课时 与液体压强相关的应用实例 学案(原卷版+ 答案版)沪科版(2024)初中物理八下同步练习 试卷 0 次下载
初中沪科版(2024)第一节 压力的作用效果精品第一课时课后练习题
展开
这是一份初中沪科版(2024)第一节 压力的作用效果精品第一课时课后练习题,文件包含第八章第一节第1课时研究压力的作用效果-学生版docx、第八章第一节第1课时研究压力的作用效果docx等2份试卷配套教学资源,其中试卷共10页, 欢迎下载使用。
第1课时 研究压力的作用效果
教材任务驱动
任务一 了解压力
1.压力: 作用在物体表面上的力。
2.大小:静置在水平桌面且无其他外力时,对水平桌面的压力F (选填“大于”“小于”或“等于”)物重G。
3.方向: 于受力物体表面并指向受力物体。
4.作用点:被压物体表面。
【释疑点】 压力≠重力
(1)压力与重力不同;压力的产生可能与重力有关,也可能无关。
(2)压力大小不一定等于重力大小,比较如下:
任务二 探究压力的作用效果与哪些因素有关
【探究准备】
实验方法:(1)控制变量法。
(2)转换法:通过 显示压力的作用效果; 越大,压力的作用效果越明显。
【探究过程】
【设计实验与制订计划】
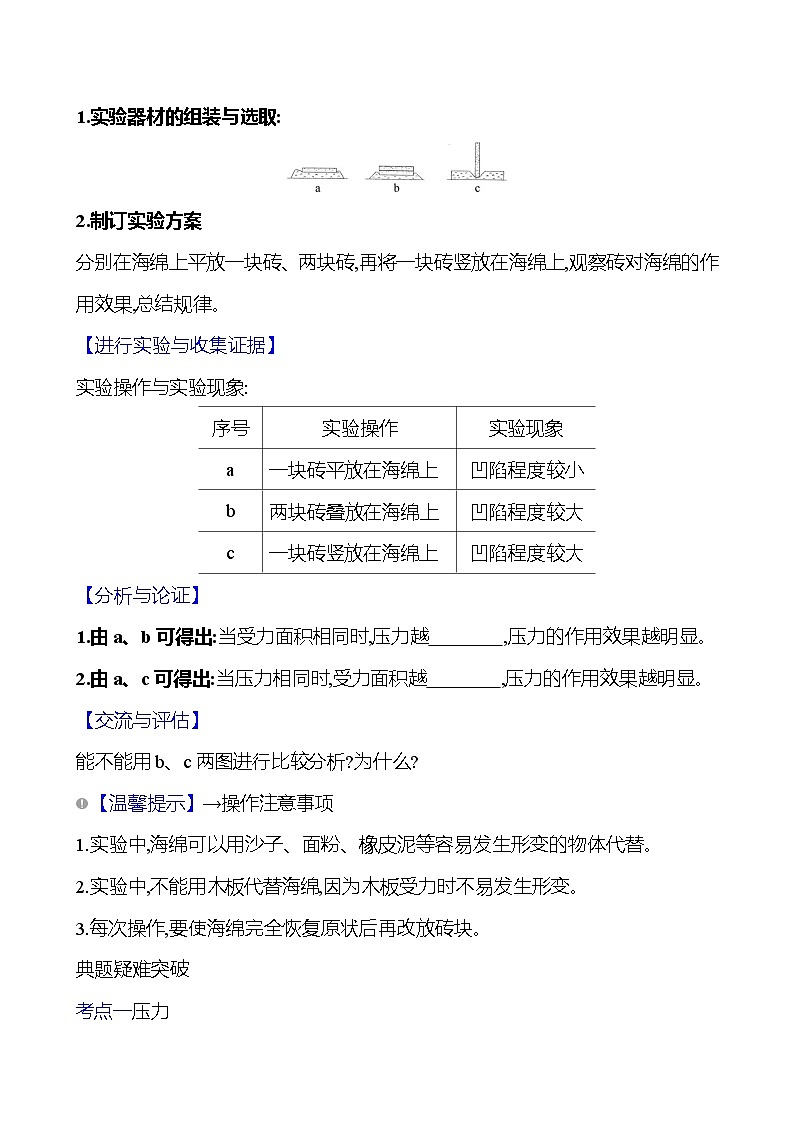
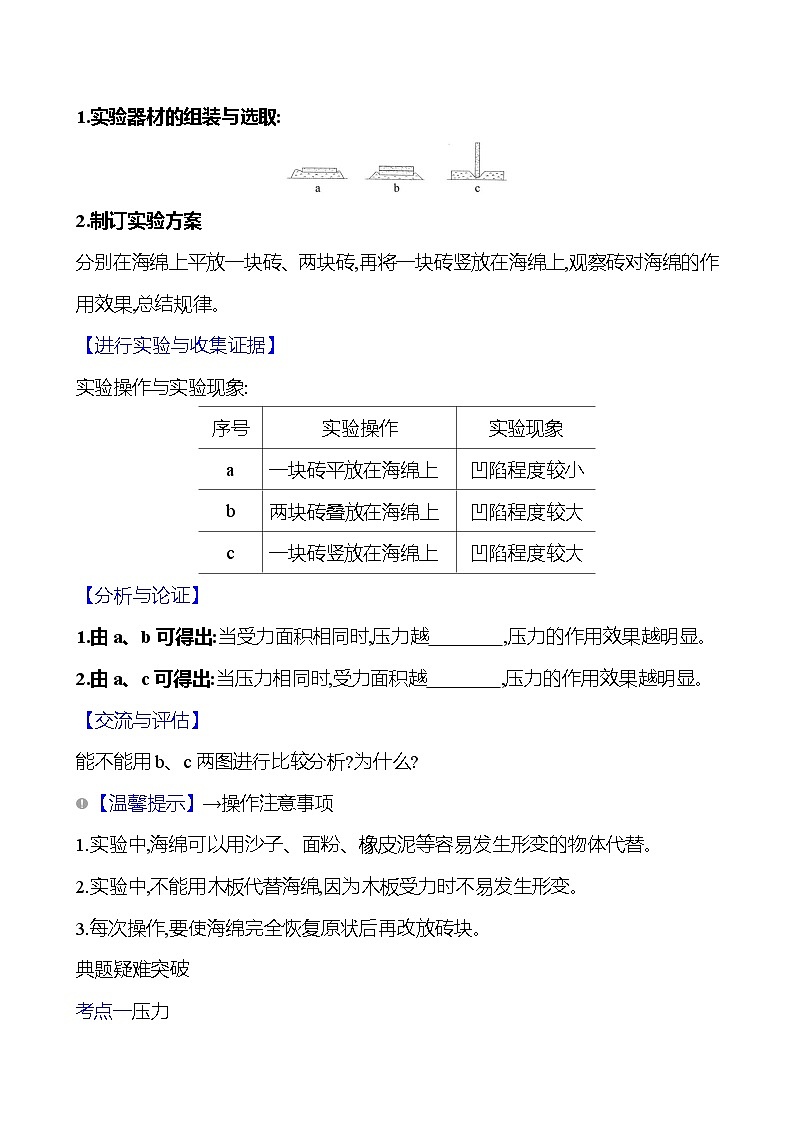
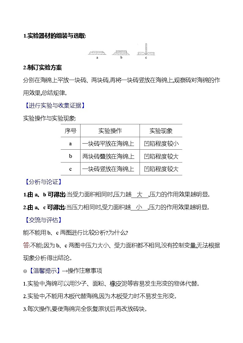
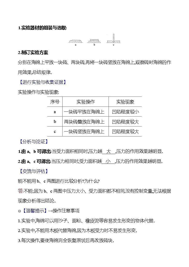
1.实验器材的组装与选取:
2.制订实验方案
分别在海绵上平放一块砖、两块砖,再将一块砖竖放在海绵上,观察砖对海绵的作用效果,总结规律。
【进行实验与收集证据】
实验操作与实验现象:
【分析与论证】
1.由a、b可得出:当受力面积相同时,压力越 ,压力的作用效果越明显。
2.由a、c可得出:当压力相同时,受力面积越 ,压力的作用效果越明显。
【交流与评估】
能不能用b、c两图进行比较分析?为什么?
【温馨提示】→操作注意事项
1.实验中,海绵可以用沙子、面粉、橡皮泥等容易发生形变的物体代替。
2.实验中,不能用木板代替海绵,因为木板受力时不易发生形变。
3.每次操作,要使海绵完全恢复原状后再改放砖块。
典题疑难突破
考点一压力
【典题1】(2023·广元中考)如图所示,物体A静止于粗糙斜面B上,请你作出物体A对斜面B的压力F的示意图。
【技法点拨】 重力与压力的比较
【变式】(2024·江阴质检)放在水平桌面上的茶杯,对桌面有压力,下列说法正确的是
A.茶杯对桌面的压力就是重力
B.茶杯对桌面压力是由茶杯发生形变而产生的
C.茶杯对桌面压力是作用在茶杯上的
D.茶杯对桌面压力是由桌面发生形变而产生的
考点二探究压力作用效果与哪些因素有关
【典题2】在“探究压力作用效果与哪些因素有关”的实验中,小强利用了多个完全相同的木块和海绵进行了如图所示的实验。
【实验设计】
(1)实验中通过观察海绵的 来比较压力作用效果。
【进行实验】
(2)对比甲、乙两图可以得出:当 一定时,受力面积越小,压力作用效果越明显。
(3)由甲、丙两图可以探究压力作用效果与 的关系。
【实验延伸】
(4)对比甲、丁两图,小强认为压力作用效果与压力大小无关,你认为他的观点 (选填“正确”或“错误”);理由是 。
【创新实践】
(5)(改变装置)如图戊所示,用一个矿泉水瓶和一块海绵等器材探究“影响压力的作用效果的因素”。观察图B和C可得出结论: ;若探究另一个因素的影响,应观察 两图;
(6) (生活实践·动手做一做)如图己所示,用两手指水平压住铅笔的两端。用手压住时,两个手指的感觉不同,说明压力的作用效果与 有关。
【规避雷区】
易错点 不能正确判断压力的大小
【易错题】
如图所示,A为重5 N 的正方体,B为粗糙水平面,F为竖直作用在A上的力,大小为6 N,则图甲中B所受压力为 N,图乙中B所受压力为 N。
【纠错】
压力大小的判断
1.处于静止状态的物体受到平衡力的作用,分析物体的受力情况以及各个力之间的关系。
2.物体间力的作用是相互的,相互作用力大小相等。序号
实验操作
实验现象
a
一块砖平放在海绵上
凹陷程度较小
b
两块砖叠放在海绵上
凹陷程度较大
c
一块砖竖放在海绵上
凹陷程度较大
项目
重力
压力
定义
由于地球的吸引而使物体受到的力
垂直作用在物体表面上的力
产生原因
由于地球的吸引而产生
由于物体对物体的挤压而产生
方向
总是竖直向下
垂直于受压面且指向被压物体
作用点
物体的重心
在受压物体的表面上
施力
物体
地球
对受力物体产生挤压作用的物体
联系
在通常情况下,静止在水平地面上的物体,其重力大小等于物体对地面的压力大小
注意
点
压力不一定是由于物体受到重力而引起的,物体由于受到重力的作用,可以产生压力,但压力的大小不一定等于物体重力的大小
相关试卷
这是一份八年级全册(2024)第一节 走进微观优秀课时作业,文件包含第十二章第一节走进微观-学生版docx、第十二章第一节走进微观docx等2份试卷配套教学资源,其中试卷共6页, 欢迎下载使用。
这是一份初中物理沪科版(2024)八年级全册(2024)第一节 探究:杠杆的平衡条件优秀第二课时测试题,文件包含第十一章第一节第2课时杠杆的应用-学生版docx、第十一章第一节第2课时杠杆的应用docx等2份试卷配套教学资源,其中试卷共6页, 欢迎下载使用。
这是一份沪科版(2024)八年级全册(2024)第一节 机械功精品巩固练习,文件包含第十章第一节机械功-学生版docx、第十章第一节机械功docx等2份试卷配套教学资源,其中试卷共10页, 欢迎下载使用。