


所属成套资源:【北京课改版】初中物理九年级下册全册单元测试+巩固提升(含解析)
北京课改版物理九年级全册《第14章 宇宙和微观世界》单元测试(含解析)
展开
这是一份北京课改版物理九年级全册《第14章 宇宙和微观世界》单元测试(含解析),共9页。
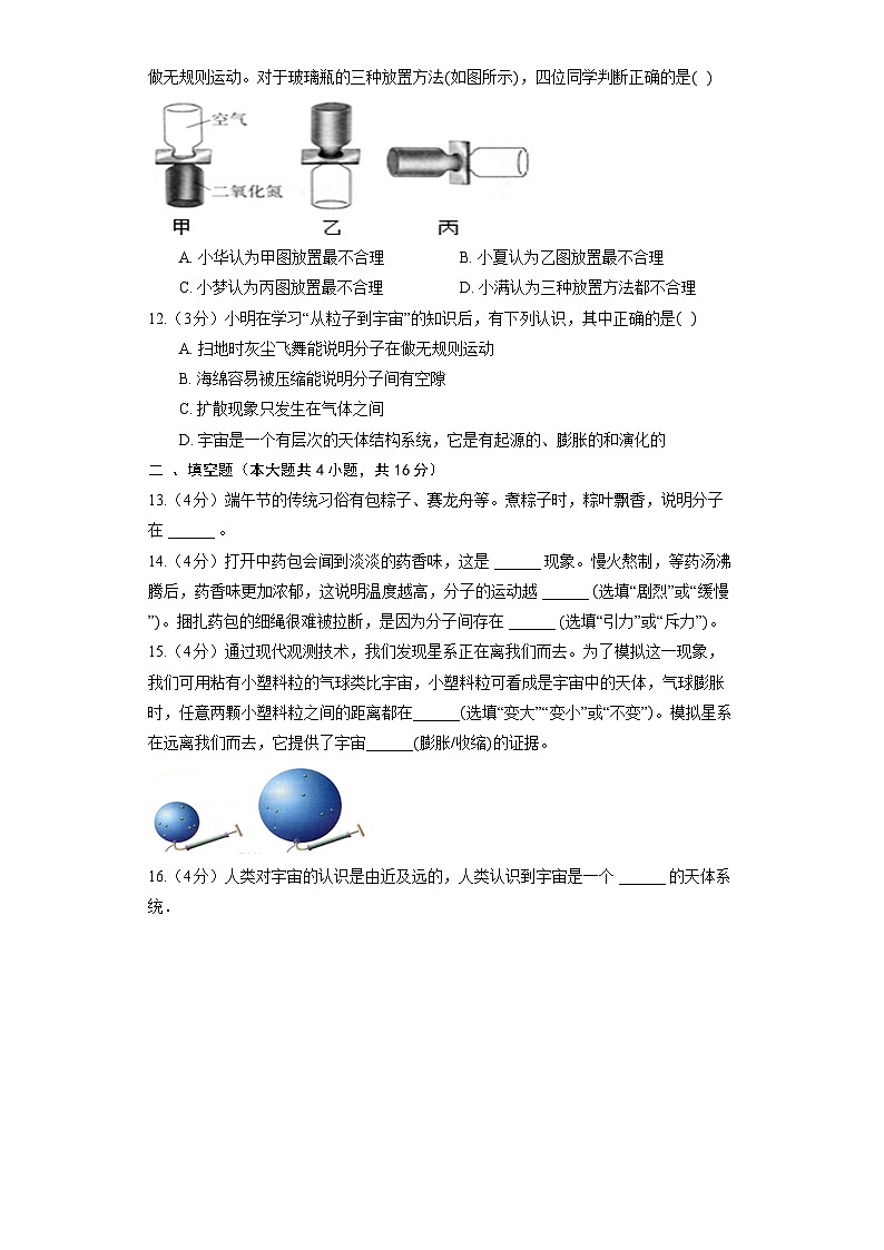
北京课改版物理九年级全册《第14章 宇宙和微观世界》单元测试一 、单选题(本大题共12小题,共36分)1.(3分)下列物体按尺度由小到大顺序排列完全正确的一项是( )A. 生物体、分子、地球、太阳系、银河系B. 分子、生物体、地球、太阳系、银河系C. 分子、生物体、地球、银河系、太阳系D. 银河系、太阳系、地球、生物体、分子2.(3分)下列现象中,属于扩散现象的是( )A. 余音绕梁三日不绝 B. 大雪漫天飞舞C. 水壶放在火炉上加热水温升高 D. 墙内开花墙外香3.(3分)关于“地心说”和“日心说”,下列说法正确的是( )A. “地心说”的参照物是地球B. “日心说”的参照物是地球C. “地心说”和“日心说”只是参照物不同,两者具有等同的价值D. “日心说”是由开普勒提出来的4.(3分)关于对分子和原子的认识,下列说法中正确的是()A. 分子和原子没有区别B. 苹果不是由分子或原子组成C. 光学显微镜无法观察到分子和原子D. 光学显微镜能观察到分子,但观察不到原子5.(3分)下列内容中不属于分子动理论基本知识的是( )A. 物质由大量分子、原子构成的B. 分子之间存在引力和斥力C. 热量只能自发地从高温物体转移到低温物体D. 物质内的分子在不停地做热运动6.(3分)关于粒子和宇宙,下列认识中正确的是( )A. 太阳是恒星,所以太阳相对于地球是静止的B. 电子的发现从而揭示了原子还可以再分C. 液体中的分子是运动的,固体中的分子是不运动的D. 银河系、地球、质子、原子、分子是按照尺度由大到小的顺序排列的7.(3分)下列关于分子的说法,正确的是()A. 分子是由原子和电子组成 B. 分子是组成物质的最小微粒C. 分子是物体不能再分的最小微粒 D. 分子是能保持物质化学性质的最小微粒8.(3分)在下列事例中,不属于分子运动的是()A. 用食盐将萝卜腌制成咸菜 B. 室外晾晒的湿衣服变干了C. 走进公园,闻到一股花香 D. 烟囱冒出的黑烟在空中弥漫9.(3分)关于小粒子和大宇宙,下列认识中正确的是( )A. 固体和液体很难被压缩,是因为分子间没有空隙B. 当物体的温度降至0℃时,分子就停止运动C. 原子中原子核带正电,电子带负电D. 宇宙是一个有层次的天体结构,恒星是绝对不动的10.(3分)如图所示为卢瑟福依据大量的观察实验会聚的α粒子散射实验结论图,1911年卢瑟福根据大量的散射实验结论图提出了原子的核式结构模型。下列四个选项中与卢瑟福的原子核式结构模型最相似的是()A. 商河烧饼模型 B. 西瓜模型C. 行星模式 D. 实心球模型11.(3分)将2个分别装有空气和红棕色二氧化氮气体(ρ二氧化氮>ρ空气)的玻璃瓶口对口对接,中间用玻璃板隔开。抽开隔板后,通过观察瓶内颜色变化推断气体分子是否做无规则运动。对于玻璃瓶的三种放置方法(如图所示),四位同学判断正确的是( ) A. 小华认为甲图放置最不合理 B. 小夏认为乙图放置最不合理C. 小梦认为丙图放置最不合理 D. 小满认为三种放置方法都不合理12.(3分)小明在学习“从粒子到宇宙”的知识后,有下列认识,其中正确的是( )A. 扫地时灰尘飞舞能说明分子在做无规则运动B. 海绵容易被压缩能说明分子间有空隙C. 扩散现象只发生在气体之间D. 宇宙是一个有层次的天体结构系统,它是有起源的、膨胀的和演化的二 、填空题(本大题共4小题,共16分)13.(4分)端午节的传统习俗有包粽子、赛龙舟等。煮粽子时,粽叶飘香,说明分子在 ______ 。14.(4分)打开中药包会闻到淡淡的药香味,这是 ______ 现象。慢火熬制,等药汤沸腾后,药香味更加浓郁,这说明温度越高,分子的运动越 ______ (选填“剧烈”或“缓慢”)。捆扎药包的细绳很难被拉断,是因为分子间存在 ______ (选填“引力”或“斥力”)。15.(4分)通过现代观测技术,我们发现星系正在离我们而去。为了模拟这一现象,我们可用粘有小塑料粒的气球类比宇宙,小塑料粒可看成是宇宙中的天体,气球膨胀时,任意两颗小塑料粒之间的距离都在______(选填“变大”“变小”或“不变”)。模拟星系在远离我们而去,它提供了宇宙______(膨胀/收缩)的证据。16.(4分)人类对宇宙的认识是由近及远的,人类认识到宇宙是一个 ______ 的天体系统.答案和解析1.【答案】B;【解析】解:A、生物体是由分子组成的,因此,分子要比生物体小得多,故A错误; B、选项所列的物体中由小到大排列为:分子、生物体、地球、太阳系、银河系,故B正确; C、选项所列的物体中,银河系最大,应该排列在最后,故C错误; D、选项所列的物体中,是按由大到小排列的,故D错误。 故选:B。 物质是由分子组成的,分子的尺度非常小,分子又是由原子组成的,原子又是由原子核和核外电子组成的,原子核是由质子和中子组成的,质子和中子也是有更小的微粒夸克组成的。 根据对地球、太阳系、总星系和原子和原子核的构成来作答。 此题重点考查我们对于微观世界和宏观世界的了解,解答该题的关键是我们要知道宇宙及物质的内部结构及尺度大小,属于记忆性的题目。2.【答案】D;【解析】解:扩散现象是分子无规则运动的结果; A、余音绕梁三日不绝是声现象,与扩散无关,故A不符合题意; B、大雪漫天飞舞是宏观物体的运动,不是扩散现象,故B不符合题意; C、水壶放在火炉上加热水温升高是热传递,不是扩散现象,故C不符合题意; D、花香味分子不停地做无规则的运动,扩散到周围的空气中,所以会墙内开花墙外香,属于扩散现象,故D符合题意。 故选:D。 物质是由分子组成的,组成物质的分子在不停地做无规则运动,称为扩散现象;由于分子的体积很小,分子的运动无法用肉眼直接看到,但可以通过气味、颜色的变化来体现。 该题考查了学生对扩散现象的了解,知道分子是肉眼看不见的,与微小物体的运动区分开来。3.【答案】A;【解析】解:A、“地心说”的参照物是地球,故A正确。 B、“日心说”的参照物是太阳,故B错误。 C、“地心说”和“日心说”参照物不同,并且价值不同,日心说比地心说对宇宙的认识提升了一步,故C错误。 D、“日心说”是哥白尼提出的,故D错误。 故选:A。 地心说的参照物是地球,日心说的参照物是太阳,哥白尼提出的日心说推翻了亚里士多德提出的地心说。 本题要掌握地心说和日心说的提出者、参照物、研究价值等,要掌握一些物理学史。4.【答案】C;【解析】解:A、分子和原子有区别的,物质是由分子组成的,分子是由原子组成的,故A错误; B、苹果是由分子或原子组成的,故B错误; C、分子、原子的尺度很小,光学显微镜无法观察到分子和原子,故C正确; D、光学显微镜不能看到分子和原子,故D错误。 故选:C。 (1)物质是由分子组成的,分子是由原子构成的;有的物质直接由原子组成。 (2)光学显微镜不能看到分子和原子。 (3)分子、原子的尺度很小。 此题主要考查了分子和原子的基本概念。本题属于基础性题目。5.【答案】C;【解析】解: 分子动理论的内容有三条:(1)物质是由大量分子或原子构成的,分子间有间隙;(2)组成物质的分子在不停地做热运动;(3)分子间有相互作用的引力和斥力,故ABD不符合题意; 热量只能自发地从高温物体转移到低温物体是热传递知识,与分子动理论无关,故C符合题意。 故选:C。 分子动理论的基本内容包括:物质是由大量分子组成的;分子在永不停息地做无规则运动;分子间存在着相互的引力和斥力。 该题考查分子动理论地基本内容,为考查热点,应熟练掌握。6.【答案】B;【解析】解:A、太阳是宇宙中的一颗普通恒星,相对于地球的位置不断变化,是运动的。故A错误; B、物质由分子或原子组成,分子由原子组成。原子又是由原子核与核外电子组成的,电子的发现揭示了原子是有结构的。故B正确; C、不论固体,还是液体与气体,分子均是永不停息做无规则运动。故C错误; D、质子和中子构成原子核,电子和原子核构成原子,原子构成分子,分子构成物质,地球是太阳系中的一颗行星比太阳小,太阳系只是银河系中普通天体之一,所以它们从大到小的顺序为:银河系、地球、分子、原子、质子。故D错误。 故选:B。 ①宇宙中的一切物质大到天体小到分子都在不停的运动,绝对不动的物体是没有的。 ②分子由原子组成,原子由原子核与核外电子组成,原子核由质子与中子组成; ③分子永不停息做无规则运动; ④宇宙由物质组成的,宇宙中拥有数十亿个星系,银河系只是其中之一,银河系很大,太阳系只是其中之一,地球是太阳系中一员;物体是由分子构成的,分子是由原子构成的,原子是由位于中心的原子核和核外电子构成的,原子核包括质子和中子两部分。 该题考查了我们对宏观世界和微观结构的认识、分子动理论的内容及应用,包含的知识点较多,难度不大,属于基础知识的考查。7.【答案】D;【解析】解:A、分子由原子组成,故选项A错误; B、物质由分子或原子组成,分子由原子组成,由此可见,分子不是组成物质的最小微粒,故选项B错误; C、分子是由原子组成的,它有更精细的结构,故选项C错误; D、分子是保持物质化学性质的最小微粒,故选项D正确。 故选:D。 (1)物质是由分子或原子组成的,分子是由原子组成的,原子由原子核与电子组成; (2)分子是保持物质化学性质的最小微粒。 本题属于基础类试题,难度较低,只要我们对微观粒子有一定的了解就不难解答。8.【答案】D;【解析】解:A.用食盐将萝卜腌制成咸菜,是食盐分子扩散到了青菜里面,能够说明分子在不停地做无规则运动,故A不符合题意; B.室外晾晒的湿衣服变干了,是水分子扩散到了空气中,能够说明分子在不停地做无规则运动,故B不符合题意; C.走进公园,闻到一股花香,是因为花香分子在空气中运动形成的,属于分子运动,故C不符合题意; D.分子是肉眼看不到的,看到的黑烟不是分子,是一个宏观上的物体,所以它的运动也不是分子运动,故D符合题意。 故选:D。 (1)物质是由分子或原子组成的,组成物质的分子在不停地做无规则运动; (2)分子的直径很小,大约10-10m,这个尺度,是人的肉眼看不到的。 解决此类问题要牢牢抓住“分子运动是肉眼看不到的”这一原则进行判断,能看到的运动是物体的机械运动。9.【答案】C;【解析】解: A、固体和液体很难被压缩,这是因为分子间存在斥力,故A错误; B、分子永不停息地做无规则运动,在0℃时物体内的分子的运动状态也是运动的,故B错误; C、原子核带正电,电子带负电,故C正确; D、宇宙是一个有层次的天体结构,恒星是运动的,因为宇宙中绝对不动的物体是不存在的,故D错误。 故选:C。 (1)分子间同时存在着相互作用的引力和斥力,分子间的引力使得固体和液体能保持一定的体积,由于斥力的存在,使得固体和液体很难被压缩; (2)分子永不停歇的做无规则运动; (3)原子由带正电的原子核和带负电的核外电子组成,原子核由带正电的质子和不带电的中子组成; (4)运动是宇宙中的普遍现象,绝对不动的物体是不存在的。 该题考查的知识点较多,但难度不大,属于一些常识性的知识点,是我们应熟知的。10.【答案】C;【解析】解:根据α粒子散射实验,卢瑟福在1911年提出了原子的核式结构模型; 卢瑟福认为:原子核处于原子的中心,就像太阳系中的太阳;而绕原子核做圆周运动的电子就像太阳系中绕太阳运动的行星,故C正确。 故选:C。 根据α粒子散射实验,卢瑟福在1911年提出了原子的核式结构模型;他认为:原子的全部正电荷和几乎全部质量都集中在原子核上,带负电的电子在原子核外绕核做圆周运动。 此题主要考查了原子的核式结构模型,原子的核式结构结合本题的太阳系图形来记忆比较形象,难度较小。11.【答案】B;【解析】解: A、由题意可知,图甲中,虽然二氧化氮的密度大于空气密度,但是它也会运动到上面的瓶子内,这说明气体分子在不停地做无规则运动,最有说服力; B、图乙中,密度大的二氧化氮气体在上方,抽去玻璃板后,由于重力的作用,二氧化氮气体会向下运动,所以不能完全说明气体分子在不停地做无规则运动,最不合理; C、图丙中,瓶子水平放置,抽开隔板,气体可以自由运动,互相进入对方,能说明气体分子在不停地做无规则运动,但与甲相比,仍不够典型。 D、综上所述,最合理的是甲图,最不合理的是乙图。 故选:B。 不同的物质相互接触时,彼此进入对方的现象叫做扩散,扩散现象说明了分子在不停的做无规则运动。 扩散现象说明了分子在不停地做无规则运动,本实验中要注意将密度大的气体放在下面。12.【答案】D;【解析】解:A、灰尘在空中飞扬,那是物质的机械运动,不是分子在运动,分子运动是肉眼看不见的,故A错误; B、海绵能够被压缩,是因为海绵的多孔结构,故B错误; C、扩散现象在气体、液体、固体之间都能发生,故C错误; D、宇宙是由物质组成的,宇宙中有很多的星系,星系中又有很多星体,宇宙是一个有层次的天体结构系,并且处于不断的演化过程中,故D正确。 故选:D。 (1)扩散现象是分子运动的结果; (2)海绵是多孔结构的物质; (3)扩散现象在气体、液体、固体之间都能发生; (4)宇宙是有层次的天体系统,它的层次结构:行星--太阳系--银河系--星系团--超星系团--总星系。 该题考查了分子动理论、扩散现象、原子结构、宇宙结构等,所考查内容均为物理中的常见知识点,要求学生熟练掌握。13.【答案】;【解析】解:粽叶飘香这是粽叶的香味进入到空气中发生的扩散现象,表明分子在不停地做无规则运动。 故答案为:不停地做无规则运动。 不同物质的分子彼此进入对方的现象叫扩散,说明一切物体的分子都在永不停息地做无规则运动。 此题主要考查了扩散现象,属于基础知识的应用,难度不大。14.【答案】;【解析】解:打开中药包会闻到淡淡的药香味,这是分子在不停地做无规则运动,即扩散现象; 温度越高,分子运动越剧烈; 分子间存在相互作用的引力,在分子间引力作用下,捆扎药包的细绳很难被拉断。 故答案为:扩散;剧烈;引力。 根据分子动理论知识可知:物质是由大量分子(或原子)组成的,分子在永不停息地做无规则运动,温度越高,分子运动越剧烈,分子间存在相互的引力和斥力。 此题主要考查分子运动和分子间作用力,属于基础知识的考查,难度不大。15.【答案】变大 膨胀;【解析】解:为了形象地说明宇宙大爆炸,将一个粘有小塑料粒的气球看着宇宙,小塑料粒看成是宇宙中的天体,气球膨胀时,任意两颗小塑料粒之间的距离都在变大,表示宇宙中的天体在相互远离,它提供了宇宙处于不断膨胀状态的证据。 故答案为:变大;膨胀。 “宇宙大爆炸”是根据天文观测研究后得到的一种设想,大约在150亿年前,宇宙所有的物质都高度密集在一点,有着极高的温度,因而发生了巨大的爆炸,大爆炸以后,物质开始向外膨胀,就形成了今天我们看到的宇宙。 宇宙大爆炸仅仅是一种学说,是根据天文观测研究后得到的一种设想,大约在150亿年前,宇宙所有的物质都高度密集在一点,有着极高的温度,因而发生了巨大的爆炸。16.【答案】有层次;【解析】解:宇宙是有层次的天体系统,它的层次结构:行星-太阳系-银河系-星系团-超星系团-总星系. 故答案为:有层次. 关于宇宙的起源,人类提出了很多种解释,其中被人普遍接受的为宇宙大爆炸理论:宇宙起源于“原始火球”,距今约137亿年的一次“原始火球”发生了大爆炸,大爆炸是整体的,涉及宇宙的全部物质及时间、空间;大爆炸导致宇宙空间处处膨胀,温度则相应下降;宇宙温度下降至一定程度,逐步形成超星系团、星系团、星系及恒星、行星等. 由于古代人类的认识能力有限,故认为地球是宇宙的中心,所有星球绕地球转动;后来哥白尼提出了日心说,认为太阳才是宇宙的中心;而随着人类对宇宙的认识,现在普遍认为宇宙是一个有层次的天体结构系统,银河系只是其中的一部分.
