还剩5页未读,
继续阅读
所属成套资源:部编版2024高中语文选择性必修下册同步课件+教案
成套系列资料,整套一键下载
高中语文人教统编版选择性必修 下册5.1 阿Q正传(节选)精品教学设计
展开
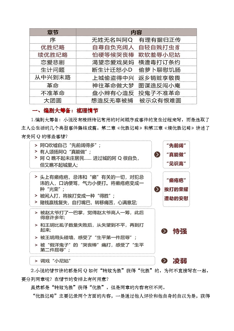
这是一份高中语文人教统编版选择性必修 下册5.1 阿Q正传(节选)精品教学设计,共8页。教案主要包含了编剧大筹备,演员基本功,探究精神胜利法,探究主题,艺术特色等内容,欢迎下载使用。
相关教案
语文选择性必修 下册5.1 阿Q正传(节选)教学设计:
这是一份语文选择性必修 下册5.1 阿Q正传(节选)教学设计,共8页。教案主要包含了自主学习,教学导入,时代背景介绍,《阿Q正传》简介, 阅读第二章,P.57练习一,作业等内容,欢迎下载使用。
高中语文人教统编版选择性必修 下册第二单元5(阿Q正传(节选)*边城(节选))5.1 阿Q正传(节选)教学设计:
这是一份高中语文人教统编版选择性必修 下册第二单元5(阿Q正传(节选)*边城(节选))5.1 阿Q正传(节选)教学设计,共8页。教案主要包含了《阿Q正传》简介,小说的时代背景,课文分析,拓展等内容,欢迎下载使用。
人教统编版选择性必修 下册第二单元5(阿Q正传(节选)*边城(节选))5.1 阿Q正传(节选)教案设计:
这是一份人教统编版选择性必修 下册第二单元5(阿Q正传(节选)*边城(节选))5.1 阿Q正传(节选)教案设计,共3页。教案主要包含了设境导入,个性感知,汇合共识,质疑探究,小结,课外作业等内容,欢迎下载使用。

