
















化学第十单元 常见的酸、碱、盐跨学科实践活动9 探究土壤酸碱性对植物生长的影响多媒体教学ppt课件
展开
这是一份化学第十单元 常见的酸、碱、盐跨学科实践活动9 探究土壤酸碱性对植物生长的影响多媒体教学ppt课件,文件包含核心素养人教版化学九年级下册跨学科实践活动9探究土壤酸碱性对植物生长的影响同步课件pptx、核心素养人教版化学九年级下册跨学科实践活动9探究土壤酸碱性对植物生长的影响同步教案docx、核心素养人教版化学九年级下册《跨学科实践活动9探究土壤酸碱性对植物生长的影响》分层作业原卷版docx、核心素养人教版化学九年级下册《跨学科实践活动9探究土壤酸碱性对植物生长的影响》分层作业解析版docx等4份课件配套教学资源,其中PPT共27页, 欢迎下载使用。
1.应用溶液酸碱性及酸、碱、盐的性质等化学知识,结合生物学、地理等课程相关知识,探究土壤酸碱性对植物生长的影响。2. 初步制定土壤改良的方案。
土壤中发生着各种化学反应。地质条件和生态环境不同,使得土壤的酸碱性存在差异。研究土壤酸碱性对植物生长的影响,对种植业及其发展具有重要意义。
1.查阅资料,了解测定土壤酸碱性的方法,如土样采集、试液配制及检测手段等。
土壤采样有哪些注意事项?以下哪种取样方式是合理的呢?
①注意所取采样点要分布均匀,避开特殊地点;避免阳光直射,防止酸、碱气体污染,以及灰尘等异物进入样品。②将各采样点的土壤混合均匀,提取适量的样品。
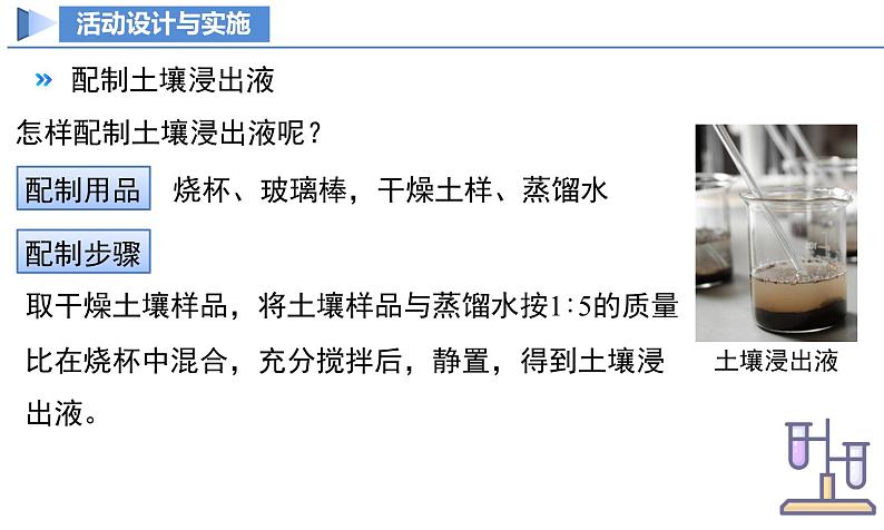
怎样配制土壤浸出液呢?
烧杯、玻璃棒,干燥土样、蒸馏水
取干燥土壤样品,将土壤样品与蒸馏水按1∶5的质量比在烧杯中混合,充分搅拌后,静置,得到土壤浸出液。
如何测定浸出液的酸碱性呢?
2.选取校园或农田的土壤,选择适合的方法,设计实验,测定土壤的酸碱性。
探究植物生长适宜的pH
1.结合生物学的知识,或查阅资料,举例说明不同植物的生长对土壤酸碱性的要求,了解植物的生长特点,如生长环境、生长周期等。
不同植物对土壤酸碱性的要求
2.选择一种适合的植物,在不同pH的土壤中进行种植(或用溶液模拟环境进行栽培)实验,并制订观察和记录方案;说明土壤酸碱性对该植物生长的影响,确定其适宜生长的pH。
以新鲜绿豆为例,探究不同酸碱性溶液对其造成的影响
烧杯,温度计,新鲜绿豆,pH分别为5、6、7、8、9的溶液
用5只烧杯,分别倒入pH为5、6、7、8、9的溶液各50 mL,做好标记,在5只烧杯内放入大小一致的8粒绿豆。确保5只烧杯除溶液酸碱性外,其余条件均相同,在一周的同一时间内,每天定时观察,测量,并且测定溶液的pH,把观察到的绿豆生长情况记录在表格中。
定期观察,并记录绿豆的生长状况(发芽数、幼苗高度等)
如图是某实验研究测得绿豆发芽、生长受溶液酸碱性的影响。分析下图你能得出什么结论?
绿豆种子在中偏碱性的pH值(7.0~7.5)条件下萌发率最高,植株长势相对较好。
调查我国土壤酸碱性分布
1.结合地理学知识,根据地理区域划分(或自行划分区域),调查我国土壤酸碱性的分布情况。
我国土壤酸碱性具有明显的区域性特点,华东和华南主要为酸性土壤,而华北和西北绝大部分为中性或碱性土壤。特点为:南酸北碱,沿海偏酸,内陆偏碱。
2.查阅资料,了解地质、环境等条件对土壤酸碱性的影响。
降水方面:南方降水多,淋溶作用强,土壤中盐基离子等碱性物质易被淋失,使土壤酸性增强;北方降水少,淋溶作用弱,碱性物质积累,土壤多呈碱性。
温度方面:南方温度高,微生物活动旺盛,分解有机质产生大量有机酸,使土壤酸化;北方温度较低,微生物活动相对较弱,对土壤酸化作用较小。
植被方面:南方茂密森林的凋落物多,分解后产生的有机酸等酸性物质多,进入土壤后使土壤酸性增强。北方草原植被覆盖度低,产生的酸性物质少,且草原土壤中碳酸盐等碱性物质相对较多,使土壤呈碱性。
人类活动方面:农业生产中,过量施用氮肥和磷肥会导致土壤酸化,过量施用钾肥和有机肥则可能导致土壤碱化。工业活动中,工厂排放的废气形成酸雨等酸性降水,会使土壤酸化;而造纸厂等排放的碱性废水,若用于灌溉等,会使土壤碱化。
1.查阅资料,并结合访谈、实地调研等形式,了解目前我国主要使用的土壤酸碱性改良剂及使用的原因。
目前我国主要使用的土壤酸碱性改良剂:化学改良剂(如熟石灰、石膏、磷石膏、硫酸亚铁 、硫黄、腐殖酸、腐殖酸钙等)、高分子聚合物土壤改良剂等。
2.结合自己家乡农作物种植或家庭花卉种植的情况,初步制订改良土壤酸碱性的方案。
小组展示种植的植物,交流对植物生长与土壤酸碱性关系的认识和实践的体会。
撰写活动报告,以墙报、讲座或论文等形式进行交流。
1.土壤的酸碱度会影响植物的生长。下列植物在微酸性土壤中,不适宜种植的是( )
A.沙枣B.小麦C.西瓜D.油菜
2.“土壤治酸,果实更甜”。据报道,中国近年来土壤酸化问题日益严重,到2050年如不采取缓解措施,土壤酸化将导致土壤养分失衡,降低作物产量,并威胁国家粮食安全。(1)森林土壤酸化主要是因为硫的排放,燃煤产生的______气体会形成酸雨,酸雨的pH一般小于______;而我国农田、草原土壤酸化主要是不合理施肥造成的氮沉降,下列化肥中不属于氮肥的是______。(填字母序号)A.CO(NH2)2 B.NH4NO3 C.KNO3 D.NH4HCO3
跨学科实践活动9探究土壤酸碱性对植物生长的影响
探究植物生长适宜的pH
调查我国土壤酸碱性分布
相关课件
这是一份人教版(2024)九年级下册(2024)课题1 溶液的酸碱性精品ppt课件,文件包含核心素养人教版化学九年级下册课题1溶液的酸碱性同步课件pptx、核心素养人教版化学九年级下册课题1溶液的酸碱性同步教案docx、核心素养人教版化学九年级下册《课题1溶液的酸碱性》分层作业原卷版docx、核心素养人教版化学九年级下册《课题1溶液的酸碱性》分层作业解析版docx等4份课件配套教学资源,其中PPT共33页, 欢迎下载使用。
这是一份人教版(2024)九年级下册(2024)跨学科实践活动9 探究土壤酸碱性对植物生长的影响教课课件ppt,共16页。
这是一份初中化学人教版(2024)九年级下册(2024)跨学科实践活动9 探究土壤酸碱性对植物生长的影响一等奖教学课件ppt,文件包含核心素养《跨学科实践活动9探究土壤酸碱性对植物生长的影响》课件PPTpptx、核心素养《跨学科实践活动9探究土壤酸碱性对植物生长的影响》教学设计docx、核心素养《跨学科实践活动9探究土壤酸碱性对植物生长的影响》同步分层练习docx等3份课件配套教学资源,其中PPT共23页, 欢迎下载使用。
