小学语文统编版(2024)六年级下册第六单元综合性学习:难忘小学生活依依惜别备课ppt课件
展开
这是一份小学语文统编版(2024)六年级下册第六单元综合性学习:难忘小学生活依依惜别备课ppt课件,文件包含备课无忧统编版六下-综合性学习依依惜别第2课时课件pptxpptx、备课无忧统编版六下-综合性学习依依惜别第2课时教案含反思docx、备课无忧统编版六下-综合性学习依依惜别第2课时分层作业含答案docx、备课无忧统编版六下-综合性学习依依惜别第2课时导学案docx等4份课件配套教学资源,其中PPT共39页, 欢迎下载使用。
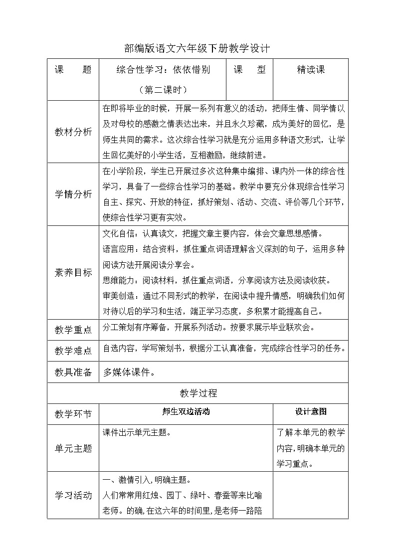
文化自信:认真读文,把握文章主要内容,体会文章思想感情。语言应用:结合资料,抓住重点词语理解含义深刻的句子,运用多种阅读方法开展阅读分享会。思维能力:阅读材料,抓住重点词语,分享阅读方法及阅读收获。审美创造:通过不同形式的教学,在阅读中提升情感,明确我们如何对待以后的学习和生活,端正学习态度,多积累才能提高自己。
在阅读中提升情感,明确我们如何对待以后的学习和生活,端正学习态度,多积累才能提高自己。
提升策划、分配的能力;回忆小学时光的点滴。
通过制定策划书,举办毕业联欢会,表达对母校的惜别之情。
根据策划书,筹备一场毕业联欢会活动。
六年级X班毕业联欢会活动方案
第一乐章 深深的感恩
致辞: 伴随着欢乐的歌声,我们这一群六年级的孩子,即将告别与我们朝夕相处、共同成长的母校和老师。六年的时光匆匆,太多的回忆令人难忘;欢声笑语,一直伴随着我们成长。离别的时刻即将来临,让我们心怀感恩,把心中最美的诗篇献给至亲至爱的恩师,把浓浓的关爱和期许送给亲如兄妹的同学。我宣布——XX小学XX班“毕业联欢会”现在开始—— (配乐:感恩的心)
男生:今天是个好日子。女生:收获的季节我们欢聚一堂。男生:今天是个好日子。女生:相聚的时刻我们放飞希望。女生:飞扬的歌声,吟唱难忘的岁月,凝聚心头不变的情感。男生:熟悉的旋律,演绎时代的激越,回荡情怀不改的真切。女生:让我们再一次聆听老师的教诲!男生:大家以热烈的掌声欢迎老师致辞!
我们还可以举办哪些形式的活动,表达对母校的惜别之情?
1.组长:_________________ 2.策划人:_______________3.材料准备:_____________ 4.活动形式:_____________5.机动人员:_____________6.附件(策划书/材料……)
毕业了,有许多的物品可以交换(跳蚤市场)……
你还能想到哪些特色的毕业表演活动或形式?
本节课你学会了什么?你是怎么学会的?
①布置活动;②书写策划书;③人员安排;④流程设置;⑤……
确定主题→制定计划→写策划书→排练对稿→举办联欢会……
________________________________________
教习网(以下简称“本网站”)系属深圳市智学帮科技有限公司(以下简称“本公司”)旗下网站,为维护本公司合法权益,现依据相关法律法规作出如下郑重声明:1.本文件仅用于个人学习、研究,不得用于商业性或盈利性用途,不得侵犯本司及相关权利人的合法权利。一旦发现侵权,本公司将联合司法机关获取相关用户信息并要求侵权者承担相关法律责任。2.本网站上所有原创内容,是本公司依据相关法律法规,安排专项经费运营规划,组织老师创作完成,著作权归属本公司所有。3.经由网站用户上传至本网站的课件、教案、学案、试卷等内容,其作品仅代表作者本人观点,本网站不保证其内容的有效性,凡因本作品引发的任何法律纠纷,均由上传用户承担法律责任,本网站仅有义务协助司法机关了解事实情况。
教习网()专为 K12教育老师提供同步备课资料下载、教学经验学习等服务的互联网教育平台。为了进一步完善网站的资料体系,最大化满足用户的精品资源需求,现诚邀全国各地优秀一线老师加入教习网兼职创作老师团队,参与资源建设,获取高额现金收益。兼职招募详情请看:
教习网诚挚地为各位老师推荐两款免费的朗读小程序,可用于课前预习、课中学习和课后复习,打开微信扫下方二维码即可使用,欢迎分享广大师生使用。
相关课件
这是一份统编版(2024)六年级下册第六单元综合性学习:难忘小学生活依依惜别获奖ppt课件,文件包含《难忘的小学生活二依依惜别》pptx、教学设计《难忘的小学生活二依依惜别》doc等2份课件配套教学资源,其中PPT共56页, 欢迎下载使用。
这是一份小学语文统编版(2024)六年级下册依依惜别优秀教学ppt课件,共7页。
这是一份小学语文统编版(2024)六年级下册依依惜别教学ppt课件,文件包含核心素养部编版小学语文六年级下册单元页课件pptx、核心素养部编版小学语文六年级下册单元页单元分析doc等2份课件配套教学资源,其中PPT共1页, 欢迎下载使用。

