













所属成套资源:华东师大版科学九下PPT课件+教案+学案+素材整套
华东师大版(2024)九年级下册第四章 健康与保健4 营养与健康完美版ppt课件
展开
这是一份华东师大版(2024)九年级下册第四章 健康与保健4 营养与健康完美版ppt课件,文件包含华师大版科学九下44《营养与健康》课件pptx、华师大版科学九下44《营养与健康》教案doc、华师大版科学九下44《营养与健康》学案doc、均衡膳食1mp4、蛋白质的作用mp4等5份课件配套教学资源,其中PPT共33页, 欢迎下载使用。
假如本周末我们要组织同学们去野外烧烤,所有的食材都由同各组自行选购。若让你来负责采购,请你想一想,你会采购哪些食材,并列出菜单。
根据各组提供的菜单,分析利弊,并进行补充;使菜单符合均衡膳食的饮食原则。(1)要种类合理,蔬菜和鱼肉类搭配合理;(2)各类食材的数量合适各组人数;(3)考虑各食材的新鲜度、安全性等;
一、均衡膳食 1、营养:适当地摄取食物以滋养身体,这就是营养。完全而合理的营养,可以保证人体正常的生长发育,有利于增强人体对各种疾病的抵抗力。因此,营养是决定人体健康的重要因素。2、食物:我们每日的饮食包含五大类基本食物:水果类;五谷类;蔬菜类;奶、蛋、鱼、肉;油脂类。我们从食物中获取身体所需要的营养素。
3、营养素:食物中有益于人体健康的成分,称为营养素。营养素分为七类:蛋白质、糖类、脂肪、水、无机盐、维生素和膳食纤维。4、平衡膳食:各种食物都有它们不同的营养特点,单独一种的存在都不能提供我们人体每日所需的营养元素,需要进行合理的搭配才能得到全面营养。
中国居民平衡膳食宝塔(图4.4.2)是根据《中国居民膳食指南》的核心内容,结合中国居民膳食的实际状况,把平衡膳食的原则转化成各类食物的重量,便于人们在日常生活中实行。 宝塔共分五层,包含我们每天应吃的主要食物种类。膳食宝塔各层位置和面积不同,这在一定程度上反映出各类食物在膳食中的地位和应占的比重。新的膳食宝塔图增加了水和身体活动的形象,强调足量饮水和增加身体活动的重要性。
我国幅员辽阔,各地的饮食习惯及物产不尽相同,只有因地制宜充分利用当地资源才能有效地应用平衡膳食宝塔。 膳食对健康的影响是长期的结果。应用平衡膳食宝塔需要自幼养成习惯,并坚持不懈,才能充分体现其对健康的重大促进作用。
5、平衡膳食的基本要求:①食物多样,谷类为主,粗细搭配;②多吃蔬菜、水果和薯类;③每天吃奶类、大豆和其制品;④常吃适量的鱼、禽、蛋和瘦肉;⑤减少烹调油用量,膳食清淡少盐;⑥食不过量,天天运动,保持健康体重;⑦三餐分配要合理,零食要适当;⑧每天足量饮水,合理选择饮料;⑨如饮酒应限量;⑩吃新鲜卫生的食物。
二、各类营养素的作用 1、蛋白质:(1)富含蛋白质的食物:肉类、鱼类、乳类、蛋类和豆制品等;(2)蛋白质对人体的作用:人体的生长发育,如身体长高、体重增加等,组织的修复和更新,如伤口的愈合等,都必须以蛋白质为原料。(3)缺少蛋白质的后果:蛋白质缺少会引起发育迟缓和多种疾病,如贫血、消瘦、头昏、经常感冒等,还可能引起抵抗力下降。建议:儿童和少年正处在生长发育的关键时期,所以需要补充更多的蛋白质。
2、糖类:(1)富含糖类的食物:五谷杂粮中都富含糖类,如米类、面类、薯类、面包、馒头等。(2)糖类对人体的作用:人体进行各种生命活动,如运动、思考等,都必须依靠糖类提供能量。糖是人体能量的主要来源。3、脂肪:(1)富含脂肪的食物:在油脂类等食物中含有丰富的脂肪。如,肥肉、食用油及坚果等;(2)脂肪对人体的作用:脂肪是贮存能量的重要物质。注意:脂肪摄入量长期过高容易引起肥胖、高脂血症、冠心病及癌症,甚至影响寿命。
4、水:(1)水是生命之源:人体内含有丰富的水,其总量约占人体质量的60%,它是维持生命活动的最基本的要素。①水是溶解体内其他化学物质的一种溶剂,体内的一切化学反应都在水中进行;②体内的营养物质和废物必须溶解在水中,才能被运输、利用或排出体外;③水还能帮助调节体温;水还可稀释体内的废物和毒素,减少它们对人体的损害。
(2)及时足量补充水分:人体在呼吸、皮肤排汗和大小便时会失去水分,因此我们每天需要饮用大量的水来补充这些损失。①定时补充水分,不要不渴不喝;②一个健康的成年人每天至少要喝八杯的水,当天气炎热或者运动量大 出汗多的时候,适当增加饮水量;③以温白开水最好,不要以各种的饮料代替;④如果一次性摄入过多的水分,暴饮狂饮,肾脏的负担会越来越重。
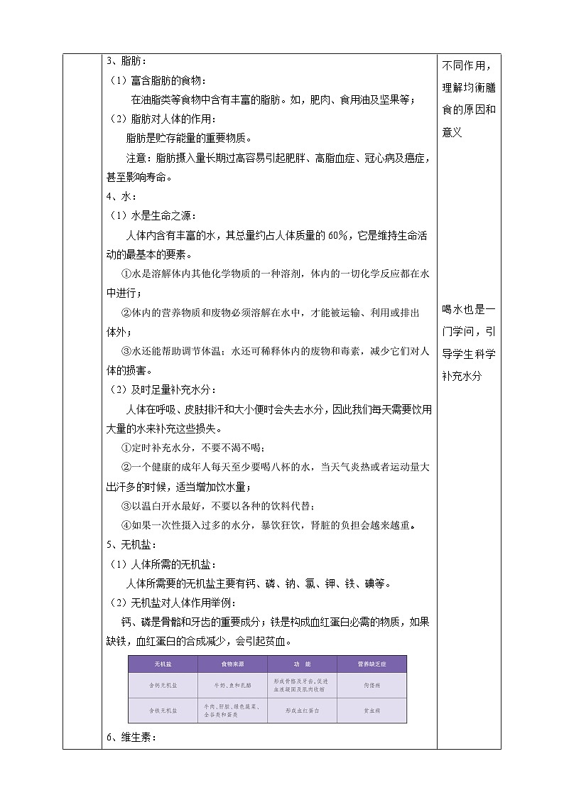
5、无机盐:(1)人体所需的无机盐:人体所需要的无机盐主要有钙、磷、钠、氯、钾、铁、碘等。(2)无机盐对人体作用举例:钙、磷是骨骼和牙齿的重要成分;铁是构成血红蛋白必需的物质,如果缺铁,血红蛋白的合成减少,会引起贫血。
6、维生素:(1)人体对维生素的需求:人体对维生素的需求量比较少,但它能协助维持体内的新陈代谢,所以维生素对保持身体健康非常重要。很多不同种类的食物中都含有维生素,能满足人体的生理需要。①水果类:如苹果、香蕉、葡萄、梨、猕猴桃、柚子、柠檬等;②蔬菜类:如萝卜、青菜、白菜、菠菜、甘蓝、西红柿、辣椒等;③杂粮类:红薯、小米、黑米、玉米等;④鱼类、肉类、蛋类、……。
(2)不同维生素对人体的作用举例:①维生素A:动物肝脏、鱼肝油等食物中,含有丰富的维生素A,它是一种脂溶性维生素,可以用来合成眼视网膜中的感光色素。夜盲症病人夜间看不见周围的物体,主要原因是饮食中缺乏维生素A。②维生素B1:在谷类的种皮中,含有丰富的维生素B1。饮食中缺乏维生素B1,会引起维生素B1缺乏病(俗称脚气病),患者动作迟钝,并有下肢沉重、肢体麻木的感觉。
③维生素C: 是一种水溶性维生素,又称抗坏血酸,它有助于合成及修补结缔组织,更可以帮助愈合伤口。此外,维生素C对齿龈、牙齿和皮肤的健康也十分重要。在新鲜蔬菜和水果等食物中,含有丰富的维生素C。饮食中缺乏维生素C可引发坏血病,病人的毛细血管脆性增大,容易破裂出血,尤其是牙龈经常出血。
④维生素D:是一种脂溶性维生素,它能促进钙、磷的吸收和利用,促进骨的正常钙化,是骨骼和牙齿生长发育所需要的物质。在鱼肝油、动物肝脏、蛋黄等食物中,含有丰富的维生素D;我们的皮肤暴露在阳光下,便会合成维生素D,只要吸收足够的阳光,皮肤便能产生足够的维生素D。维生素D对成长中的儿童尤为重要,儿童如果从日常饮食中未能获得足够的维生素D,他们的骨骼和牙齿便软化和变得脆弱,甚至引发佝偻病症。
7、膳食纤维口感粗糙,因此又被称为粗糙食物。它来自植物的细胞壁,例如蔬菜、水果、豆类、谷类的纤维素。许多人在饮食上都会忽视膳食纤维的重要作用。尽管不能被人体吸收,但它能增加食物的体积、刺激胃肠道蠕动、促使排便等。平时注意多食用高纤维素食物,有利于保持身体健康。如果饮食中长期缺乏膳食纤维,便会引致排便困难,导致便秘。
三、青少年对营养素的需要量 1、青少年更需要营养: 青少年正处在生长发育最旺盛时期,各种营养素的需要量相对较高,尤其是对糖类、蛋白质、钙、铁、维生素的需求量更大。2、我国青少年对营养素的需要量: 根据我国目前的国情和青少年对营养素的需求量,一般认为,11~16岁的青少年,每天食物的需要量如下表所示:
记录并分析自己两天的饮食,看看自己的饮食是否科学合理。
(如果课内无法完成,可作为课外作业)
1、在我们的日常生活中,食物是必不可少的。我们从食物中获取营养素来维持生命,下列关于营养素的叙述错误的是( ) A.糖类、脂肪和蛋白质都能为人体提供能量 B.水是构成细胞的主要成分 C.纤维素被人体消化吸收后,构成细胞的一部分 D.维生素不能为人体提供能量,但它参与人体许多重要的生理活动
2、2022年9月1日是第16个“全民健康生活方式日”,今年的宣传主题是“三减三健”“健康相伴”。为了养成良好的饮食习惯,下列做法不科学的是( ) A.营养均衡搭配,不挑食,不偏食 B.瓜果蔬菜要洗净后再食用,尽量不吃生冷未煮熟食品 C.谷类为主,摄取充足蛋白质例如牛奶、鸡肉 D.喜欢赖床,吃早饭时狼吞虎咽或者干脆不吃就去学校
3、网上流传一种生酮减肥食谱:“早饭:鸡蛋+水果;中饭:蔬菜+禽肉;晚餐:鱼或肉+水果”。这种饮食方式由于营养不均衡,会导致严重后果。生酮减肥者缺乏的营养素是( ) A.糖类 B.膳食纤维 C.蛋白质 D.维生素
4、人体的各种生理活动离不开营养物质,下列有关营养物质的叙述正确的是( ) A.食物中的所有营养物质都必须经过消化后才能被人体吸收 B.将等质量的脂肪和糖类完全燃烧,释放能量更多的是脂肪 C.青少年要适当多吃富含蛋白质的食物,因为蛋白质能为生长提供能量 D.维生素的种类很多,人体每日对它们的需要量多,作用很大
5、研究发现,运动有助于减肥。根据如图所示几种活动的耗氧量,下列叙述不正确的是( ) A.运动所需的能量来自于细胞内有机物的分解 B.耗氧量可作为有机物消耗量的一个检测指标 C.静坐不需要消耗能量,贪吃贪睡会导致肥胖 D.在以上几种活动中,最佳的减肥方式是慢跑
6、如图是比较花生仁、大米、牛肉干三种食物所含能量多少的活动示意图。对于该活动,下列说法错误的是( ) A.实验前所取的三种食物的质量要相等 B.实验时试管中的水越少越好,实验现象更明显 C.实验中如果不注意挡风,会使每次测量结果偏小 D.实验是通过水温变化对三种食物所含的能量多少作出比较
7、合理营养,平衡膳食,已经成为人们的健康生活方式。结合如图所示的平衡膳食宝塔回答下列问题:(1)人体生命活动所需能量主要来自 。(填序号,下同)(2)蛋白质是构成人体细胞的基本物质,处在长身体时期的青少年需求量更大,故应多吃 。
1、食物中有益于人体健康的成分,称为营养素。七大营养素包括蛋白质、糖类、脂肪、水、无机盐、维生素、膳食纤维。2、人体的主要供能物质是糖类,贮能物质是脂肪。3、人体对维生素的需求量较少,但维生素对调节新陈代谢、促进生长发育都有十分重要作用。4、合理膳食对身体健康很重要。
七大营养素: 糖类、脂肪、蛋白质、水、无机盐、维生素、膳食纤维平衡膳食:精细搭配、清淡少盐
构建 修复 组织
1、复习本课时主要内容;2、完成学案中的“课后练习”;3、完成作业本中相应练习;4、预习下一课时主要内容。
相关课件
这是一份初中科学第七章 科学与社会发展1 科学就是力量完美版课件ppt,文件包含华师大版科学九下71《科学就是力量》课件pptx、华师大版科学九下71《科学就是力量》教案doc、华师大版科学九下71《科学就是力量》学案doc、玩塑料瓶mp4、科学方法进行学习mp4等5份课件配套教学资源,其中PPT共22页, 欢迎下载使用。
这是一份华东师大版(2024)1 我们的宇宙优质课件ppt,文件包含华师大版科学九下11《我们的宇宙》课件pptx、华师大版科学九下11《我们的宇宙》教案doc、华师大版科学九下11《我们的宇宙》学案doc、什么星系mp4等4份课件配套教学资源,其中PPT共31页, 欢迎下载使用。
这是一份科学九年级下册1 科学就是力量精品课件ppt,文件包含华师大版科学九下71《科学就是力量》课件pptx、华师大版科学九下71《科学就是力量》教案doc、华师大版科学九下71《科学就是力量》学案doc、玩塑料瓶mp4、科学方法进行学习mp4等5份课件配套教学资源,其中PPT共22页, 欢迎下载使用。
