










所属成套资源:浙教版科学八年级下学期PPT课件+教案+练习+素材全套
浙教版(2024)八年级下册第7节 自然界中的氧循环和碳循环一等奖课件ppt
展开
这是一份浙教版(2024)八年级下册第7节 自然界中的氧循环和碳循环一等奖课件ppt,文件包含浙教版科学八下37《自然界中的氧循环和碳循环》课件pptx、浙教版科学八下37《自然界中的氧循环和碳循环》教案docx、浙教版科学八下37《自然界中的氧循环和碳循环》练习docx、小老鼠与蜡烛植物实验mp4等4份课件配套教学资源,其中PPT共22页, 欢迎下载使用。
为什么会出现这种现象?
2.观察A钟罩和B钟内蜡烛熄灭的时间的长短,长时间的为 ;短时间的为 。3.B钟罩内蜡烛燃烧所需的氧气来自于 。产生的二氧化碳 。
1.取两个封闭的玻璃钟,在A中放入蜡烛;在B中放入植物和蜡烛,然后将两个钟罩放在阳光充足的地方。
从实验结果你能得出的结论是 ________________________。
1.为了让 B 钟罩内蜡烛能较长时间地燃烧下去,在设置实验时,应注意什么?
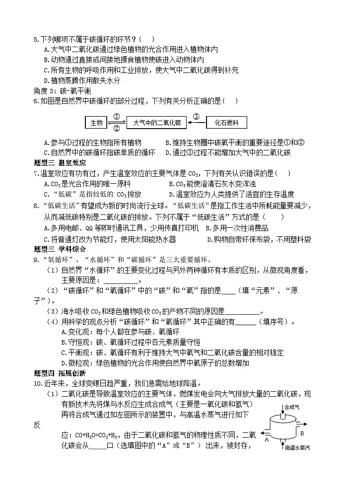
2.在B钟罩的密闭小系统中,氧气的含量发生变化了吗?为什么?
氧气不断被消耗同时不断产生。
氧气含量保持相对稳定。
在B钟罩密闭小系统中存在氧循环:
自然界中的情况又是怎样呢?
自 1910 年科学家开始测定大气中氧的含量以来,氧的含量至今几乎没有什么变化。
自然界中也存在着氧循环。
它通过哪些途径来实现氧循环的呢?
大自然中,消耗氧气的途径主要有哪些?产生氧气的途径主要是什么?
研究发现,绿色植物在光合作用中制造的氧气,超过了自身呼吸作用对氧气的需要,其余的氧气都以气体形式释放到大气中。
大自然中氧气的含量会由于生物的呼吸作用和物质的燃烧等减少,但又会随植物的光合作用而增加,周而复始地进行循环。
自然界存在一种重要的物质循环——氧循环:
氧循环使自然界中氧含量保持相对稳定。
在我国北方的冬天,许多树的叶都掉光了,光合作用的能力大大下降。北方的人会有感觉缺氧吗?
不会。地球上其他地方的很多很多的绿色植物在进行光合作用,产生氧气,通过大气循环在全球进行气体环流。
自然界中的碳循环主要有哪些途径?
自然界中二氧化碳的含量会由于植物的光合作用被消耗,但又会通过生物呼吸作用、化石燃料燃烧等途径而增加,周而复始地进行循环。
在方框中填上合适的内容。
大气中O2含量相对稳定。
大气中CO2含量相对稳定。
通过氧循环和碳循环,维持了整个生物圈中的碳——氧平衡。
现代工业迅速发展,人类大量燃烧煤和石油等燃料。这对碳循环会带来怎样的影响?
打破了生物圈中碳循环的平衡,使大气中二氧化碳的含量迅速增加,进而导致气温上升,引起“温室效应”。
取2只塑料杯,各装 1/12清水,在1只盛水的塑料杯上盖一块玻璃片。把它们同时放在太阳光下晒 1小时左右,然后分别测量水温:_______________ 的杯内的水温高。你认为其中的原因是:
有玻璃片盖住,太阳光透过玻璃后,会使杯内水温度升高,而水面的辐射却很少能穿透玻璃。
温室就是利用这样的原理保温的。
“温室效应”有什么利弊?我们可以采取哪些措施来防治“温室效应”的加剧?
适度的温室效应能保证地球上的气温恒定,适于动植物生存。
在一定程度上导致全球气候变暖,并引起一系列恶果,如气候恶化、冰山消融、海平面上升、疾病流行等。
减少含碳燃料的燃烧,提倡植树造林,使用新能源。
能造成“温室效应”的气体除二氧化碳(CO2)外,还包括水蒸气(H2O)、臭氧(O3 )、氧化亚氮(N2O)、甲烷(CH4 )、氢氟氯碳化物类、全氟碳化物及六氟化硫等,统称为温室气体。
对全球升温的贡献百分比来说,二氧化碳由于含量较多,所占的比例也最大,约为 55%。
1.大气中氧气的含量能维持稳定,是因为自然界中存在着稳定的氧循环,以下对自然界氧循环途径的描述正确的是( )A.生物的呼吸作用在产生氧气 B.各种燃烧在消耗氧气C.微生物的氧化分解作用在产生氧气 D.绿色植物时刻都在产生氧气
2.在寒冷地区,每到冬季几乎所有的植物都会落下叶子,植物的光合作用基本停止,但生活在那里的人们却并不感到缺氧,这是因为( ) A.天气寒冷,人们都在室内活动
B.自然界中的氧循环是全球性的C.由于寒冷,人们的呼吸作用减弱
D.在夏季植物释放了大量的氧气,储存到冬季用
3.如图为自然界的碳循环示意图。下列有关该图的分析,正确的是( )A.图示中“大气”的成分是氧气B.图中的碳元素的流动方向是动物到植物、微生物到动物、微生物到植物C.生理过程①可以补充自然界中的氧气D.过程①②的意义在于维持生物圈中的碳-氧平衡
4.下列做法不能减轻温室效应的是 ( )A.大量使用酒精、沼气,既可解决能源紧张问题,也有利于减轻酸雨污染B.在生产和生活中提倡使用节能技术和节能产品C.植树造林,严禁乱砍滥伐D.提倡乘坐公共交通、骑自行车或步行的方式出行
5.如图表示一天之内(早7:00~第二天早7:00)温室大棚中CO2含量的变化,在a点打开通风口的目的是( )A.补充大棚内的CO2B.补充大棚内的O2C.降低大棚温度D.降低大棚湿度
相关课件
这是一份初中科学浙教版八年级下册第7节 自然界中的氧循环和碳循环优质ppt课件,文件包含37自然界中的氧循环和碳循环pptx、37自然界中的氧循环和碳循环教学设计表格式doc、37自然界中的氧循环和碳循环学案含答案doc、小老鼠与蜡烛植物实验mp4、温室效应wmv等5份课件配套教学资源,其中PPT共33页, 欢迎下载使用。
这是一份初中科学浙教版八年级下册第7节 自然界中的氧循环和碳循环教课内容ppt课件,共24页。PPT课件主要包含了CO2,氧循环,碳循环的途径,光合作用,有机物,什么是温室效应,你认为其中的原因是,盖玻璃片,温室保温原理,大气“温室效应”等内容,欢迎下载使用。
这是一份初中浙教版第7节 自然界中的氧循环和碳循环授课ppt课件,共29页。PPT课件主要包含了蜡烛会熄灭,使用增氧泵,放入水草等,氧的消耗,氧的产生,自然界中的氧循环,自然界中的碳循环,二氧化碳等内容,欢迎下载使用。
