所属成套资源:浙教版科学初三下学期PPT课件+教案+学案+素材全套
初中浙教版(2024)第 1 节 人类发展与环境问题优秀课件ppt
展开
这是一份初中浙教版(2024)第 1 节 人类发展与环境问题优秀课件ppt,文件包含浙教版科学九下41《人类发展与环境问题》课件pptx、浙教版科学九下41《人类发展与环境问题》教案doc、浙教版科学九下41《人类发展与环境问题》学案doc、环境问题严重mp4、酸雨wmv等5份课件配套教学资源,其中PPT共33页, 欢迎下载使用。
观看视频,说一说你有什么认识和感想?
①生态平衡遭到严重破坏;②环境污染严重威胁到动物的生存;③环境污染严重威胁到人类的生存;④环境污染与人类的不合理活动有关;引发的思考:为什么会环境污染日益严重?如何解决环境污染问题?
 人类的生存依赖于地球上的资源与环境。 随着人口的不断增长,自然资源的消耗量也在不断上升。人类对自然资源无节制地索取必将引发一系列环境问题,对人类社会的持续发展造成严重威胁。 追求人与自然的和谐共存,实现社会、经济、环境的协调发展,是人类社会实现可持续发展的唯一选择。
一、人口增长 1、世界人口突破70亿大关: 据联合国人口基金会发布的报告,全球人口在2011年10月 31 日已达到70亿。 如何面对人口增长给全球社会、经济的发展和资源、环境的保护带来的负担,将是人类面临的一大挑战。
(1)从图甲的世界人口增长曲线中,我们可以获知什么信息?
 近百年来,世界人口进入增长时期,1950~2000是增长快速时期。
(2)从图乙的不同发展水平国家的人口增长曲线中,我们可以获知什么信息?
 各个国家的人口增长速度差异很大。发达国家基本稳定,发展中国家和不发达国家,人口数量急剧增长。
2、世界人口增长的现状:
近百年来,世界人口出现了快速增长。如果人口仍按照现在这样的速度继续增长,那么,到 2050年世界人口将超过100亿。 
 2021年5月11日,第七次全国人口普查结果公布,全国人口共141178万人,与2010年(第六次全国人口普查数据,下同)的133972万人相比,增加7206万人,增长5.38%;年平均增长率为0.53%,比2000年到2010年的年平均增长率0.57%下降0.04个百分点。数据表明,我国人口10年来继续保持低速增长态势。
3、我国人口增长的现状:
4、人类与环境的关系:(1)环境承载着人类:自然环境为人类的生存和发展提供了各种资源,同时也接纳并转化人类在生存和发展过程中所产生的各种废弃物。(2)环境与人类相互影响:人们通过生活和生产等活动不断地影响和改变着环境,与此同时,环境也总是将这些影响和变化反作用于人类。
人的生存离不开空气、水和食物。除了图 4-3 列出的各种需求外,你认为人们还有哪些方面的需求?
教育、医疗、娱乐、交通、就业、……等。
 5、人口增长与环境压力关系: 地球上的自然资源是有限的,地球对人口的承载能力也是有限的。 随着全球人口的持续增长,随之而来的是对粮食、能源、交通、住房、教育、医疗、文化、娱乐等一系列需求的增长,环境面临的压力越来越大。
 6、地球的承载量是有限的: 地球上的自然资源是有限的,地球对人口的承载能力也是有限的。 科学家根据全球光合作用产物的 40% 可为人类活动所利用这一原理,推断出地球表面目前可以供养 80 亿到 150 亿人口。如果人口总量不加以限制,地球将无法维持人类生存的安全和文明的延续。人类最终将受到自然规律的惩罚。 我国是一个人口大国,处理好人口增长与社会、经济、资源和环境的关系尤为重要。
二、人口增长对资源及环境的影响1、人类对资源和环境的影响变化:(1)远古时期影响少:人口稀少,人类的活动范围也很小,资源消费十分有限, 对地球环境几乎没有什么影响。 (2)农业社会影响开始出现:由于人口增加需要更多的粮食维持生存,土地的不合理开发、刀耕火种、过度砍伐森林,人类的生产和生活开始影响地球环境,局部性的风沙危害和水土流失开始出现。(3)工业革命后影响增加:工业革命后,人类社会生产力空前发展,人口数量迅速增长。一些农药和化工产品、人口密集的城市和工矿区排出的废弃物开始较大规模污染环境。
(4)近百年来的影响突显:近百年来,资源和环境所承受的压力越来越大,水体污染、大气污染、核污染等重大污染事件不断发生,臭氧空洞、温室效应正在扩大 ,资源短缺、环境污染持续加剧 , 即使在人迹罕至的南、北极冰层中,也监测到有害物质的含量在不断增加。环境问题已成为全人类共同关注的重大问题。
2、目前人类面临的环境问题:(1)环境污染问题:①污染原因:一些农药和化工产品、人口密集的城市和工矿区排出的废弃物。 ②环境污染问题成为全球性问题:资源和环境所承受的压力越来越大,水体污染、大气污染、核污染等重大污染事件不断发生,环境污染持续加剧……;环境污染问题已成为人类共同的重大问题。
温室效应加剧,造成全球气候变暖;会导致极地的冰雪和高山的冰川融化,水平面上升,沿海低地被淹没。
(3)酸雨:pH值小于5.6的雨、雪、雾、 雹等大气降水,称为酸雨。酸雨主要是人为的向大气中排放大量酸性物质造成的。我国的酸雨主要是因大量燃烧含硫量高的煤而形成的,多为硫酸雨。
大气中的臭氧吸收了大部分对生命有破坏作用的太阳紫外线,对地球生命形成了天然的保护作用。但随着人类活动,特别是氟氯碳化物等人造化学物质被大量使用,很容易就会破坏臭氧层,使大气中的臭氧总量明显减少,在南北两极上空下降幅度最大。地球上的生灵正面临严重威胁。
领会图中所包含的意思,议一议,有什么问题?
 对待环境污染问题,不能出现了再进行整治。而应该预防为主,想办法从根源上杜绝污染的出现。
目前,人类所面临的全球性资源与环境问题有哪些?这些问题会不会影响我们个人的生活?
 人类生存的基本条件受到严重威胁。
3、目前人类面临的资源问题:
(1)水资源短缺:淡水资源有限,分布不均匀,污染引起水质恶化,进而导致水资源危机,严重制约着经济和社会的发展。
(2)能源短缺:过去的50年里,世界能源消耗增加了近10倍,化石燃料消耗殆尽的日子迟早会到来。
(3)土地短缺:土地荒漠化,水土流失,土壤变质,可耕地面积减少,粮食减产,过度砍伐导致森林面积减少,地球之“肺”遭到破坏,人类将面临毁灭的灾难。
4、环境压力增大: 人类在消耗大量自然资源的同时,加剧了对环境的污染,增加了环境治理的难度和成本。 目前,大气污染和水质污染表现得最为突出。全世界每年排入大气层的污染物高达 10 亿吨,其中大部分为工业废气、汽车尾气和其他人类活动所产生的废气。 空气污染严重的地区,原本蔚蓝的天空变成了灰蒙蒙的一片,伤害到人类、植物及动物的生存。 人类必须采取有效措施,寻求人与自然和谐发展之路。
1、我国城乡建设和管理越来越注重环保,以下做法符合环保要求的是(  ) A.废旧电池随意丢弃 B.减少城市绿地和湖泊的面积 C.工业废水直接排放到江河中 D.使用太阳能、风能等清洁能源 
2、保护地球是我们每个公民应尽的义务和责任,下列举措违背该主题的是(  ) A.某些工业废水经处理后再进行循环使用 B.积极开发使用风能和太阳能等新能源 C.为除瓜果蔬菜等农作物的虫害,推广使用剧毒农药 D.提倡骑自行车和乘坐公共交通工具,低碳出行 
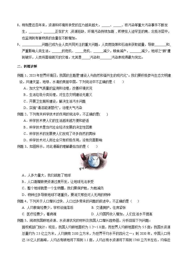
3、如图所示,对此漫画的理解最恰当的是(  ) A.人多力量大,我们战胜了地球 B.人口剧增致使资源过度开发,让地球无法承受 C.整个地球就是一个生物圈,我们要保护她,为她“减负” D.物种过多导致地球不堪重负,要消灭那些对人无用的物种 
4、下列人类活动对生态环境的影响,说法正确的是( )A.为了可持续发展,我国实行计划生育政策控制人口增长B.人类活动对环境造成的破坏都无法修复C.资源和环境问题都是由于人口增长过快造成的D.所有的人类活动会破坏环境 
5、人口的过度增长会给环境带来严重的负面影响。下列不能直接说明这一事实的是(  ) A.随着人口的增加,资源人均占有量日渐减少 B.随着人口的增加,能源人均占有量日渐减少 C.随着人口的增加,多种类型的环境污染加剧 D.随着人口的增加,传染病的种类也会增加
6、下列有关人类与环境的叙述中,错误的是(  ) A.随着人口激增,人类的活动已使地球受到严重损害 B.人类已经意识到保护生物圈的重要性,做了大量工作,取得了明显的成效 C.由于人类不合理的开发利用,导致资源在枯竭,环境被破坏 D.我们所面临的环境是乐观的,因为每一个人都尽到了保护生物圈的责任
7、请仔细阅读我国耕地资源、水资源状况的材料以及我国人口增长趋势图,然后回答问题:据权威部门统计:现在,我国人均耕地面积为1.5~2.0亩(1亩≈666.7平方米),而世界人均耕地面积为5.5亩;我国水资源总量为2.8万亿立方米,人均拥有2200立方米,为世界平均水平的;到2030年中国人口将达15亿,人均占有耕地将下降到约1.1亩,人均占有水资源将下降到1874立方米左右,均临近国际上一般承认的警戒线……
(1)1949年以后,我国人口的增长趋势特点是   ;(2)我国人均耕地面积及人均占有水资源量的总体发展趋势是   ,造成这种情况的主要原因是  ;(3)人口的过度增长是导致  和  的重要原因;(4)根据我国耕地、水等资源状况和环境状况分析,我国必须要  和   。
随着人口的增长而减少 
环境污染 生态平衡失调 
控制人口数量 提高人口素质
1、人类从环境中获取各种资源,并不断影响和改变着环境。随着人口的持续增长,环境所承受的压力越来越大,人口问题、资源和能源问题、生态破坏和环境污染等问题已对人类社会的可持续发展构成严重的威胁。 2、追求人与自然的和谐共存,实现社会、经济、环境的协调发展,是人类社会实现可持续发展的唯一选择。
1、复习本课时主要内容;2、完成学案中的“课后练习”;3、完成作业本中相应练习;4、预习下一课时主要内容。
相关课件
这是一份浙教版八年级下册第4章 植物与土壤第1节 土壤的成分优秀ppt课件,文件包含1土壤的成分2pptx、41土壤的成分2教学设计表格式doc、41土壤的成分2学案含答案doc、岩石的化学风化mp4、岩石的生物风化mp4、温度对岩石的影响mp4、风力侵蚀mp4等7份课件配套教学资源,其中PPT共24页, 欢迎下载使用。
这是一份浙教版八年级下册第1节 土壤的成分精品课件ppt,文件包含41土壤的成分1pptx、41土壤的成分1教学设计表格式doc、41土壤的成分1学案含答案doc、土壤中有无机盐mp4、土壤中有水mp4、土壤的作用mp4等6份课件配套教学资源,其中PPT共31页, 欢迎下载使用。
这是一份初中科学浙教版九年级下册第4章 可持续发展第 1 节 人类发展与环境问题优秀课件ppt,文件包含浙教版九年科学下册第4章第1节人类发展与环境问题课件pptx、浙教版九年科学下册第4章第1节人类发展与环境问题习题docx、浙教版九年科学下册第4章第1节人类发展与环境问题教案docx、浙教版九年科学下册第4章第1节人类发展与环境问题素材为何开展计划生育wmv、浙教版九年科学下册第4章第1节人类发展与环境问题素材温室效应wmv、浙教版九年科学下册第4章第1节人类发展与环境问题素材空气的污染与防治wmv、浙教版九年科学下册第4章第1节人类发展与环境问题素材臭氧层破坏wmv、浙教版九年科学下册第4章第1节人类发展与环境问题素材酸雨-空中的死神wmv等8份课件配套教学资源,其中PPT共28页, 欢迎下载使用。

