所属成套资源:【备课无忧】2025春人教版数学六年级下册备课资源包
人教版(2024)六年级下册3 圆柱与圆锥1 圆柱圆柱的表面积精品备课作业ppt课件
展开
这是一份人教版(2024)六年级下册3 圆柱与圆锥1 圆柱圆柱的表面积精品备课作业ppt课件,文件包含备课无忧人教版六年级下册-33圆柱的表面积二教学课件pptxpptx、备课无忧人教版六年级下册-33圆柱的表面积二教学设计含反思docx、备课无忧人教版六年级下册-33圆柱的表面积二分层作业有答案docx、备课无忧人教版六年级下册-33圆柱的表面积二导学案含答案docx等4份课件配套教学资源,其中PPT共25页, 欢迎下载使用。
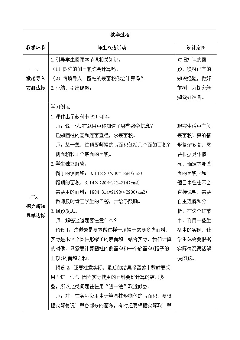
圆柱的侧面积你会计算吗?
圆柱的侧面积=圆柱的底面周长×高
圆柱的表面积你会计算吗?
圆柱的表面积=圆柱侧面积+底面积×2
一顶厨师帽近似圆柱形,高 30 cm,帽顶直径 20 cm,做这样一顶帽子大约要用多少平方厘米的面料?(得数保留整十数。)
帽子的表面积=帽子的侧面积+帽顶的面积
(1)帽子的侧面积:S侧=πdh
(2)帽顶的面积:S底=π(d÷2)²
3.14×20×30=1884(cm2)
3.14×(20÷2)2=314(cm2)
(3)需要用的面料: 1884+314=2198(cm2)
2198 cm2 ≈2200 cm2
答:做这样一顶帽子至少要用2200 cm2的面料。
实际使用的面料要比计算的结果多一些,所以这类问题往往要用“进一法”取近似数。
1. 小亚做了一个笔筒,她想给笔筒的侧面和底面贴上彩纸,至少需要多少彩纸?
笔筒的侧面积:3.14×8×13=326.56(cm2)
一个底面的面积:3.14×(8÷2)2=50.24(cm2)
需要用的彩纸:326.56+50.24=376.8(cm2 )
答:至少需要376.8cm2的彩纸。
【教材P21“做一做”第2题】
2.某种饮料罐的形状为圆柱形,底面直径为6cm,高为12cm,将24罐这种饮料按如图所示的方式放入箱内,这个箱子的长、宽、高至少是多少厘米?
长:6×6=36(cm)
宽:6×4=24(cm)
答:这个箱子的长、宽、高至少是36cm、24cm、12cm。
【教材P22“练习四”第4题】
3.一顶帽子,上面是圆柱形,用黑布做;帽檐部分是一个圆环,用红布做。做这顶帽子,哪种颜色的布用的多?
黑布: 3.14×20×10+3.14×(20÷2)2=942(cm2)红布: 3.14×(40÷2)2-3.14×(20÷2)2 =942(cm2)答:两种颜色的布用的一样多。
【教材P23“练习四”第6题】
4.王阿姨做了一个圆柱形的抱枕,长 80 cm,底面直径 18 cm。如果侧面用花布,底面用黄色的布,两种布各需要多少?
侧面:3.14×18×80=4521.6(cm2)底面:3.14×(18÷2)2×2 =508.68(cm2)答:花布需要4521.6cm2,黄色的布需要508.68cm2。
5.一个圆柱形铁皮水桶(无盖),高12dm,底面直径是高的3/4。做这个水桶大约要用多少铁皮?
S表 = S侧 + 2S底
教习网(以下简称“本网站”)系属深圳市智学帮科技有限公司(以下简称“本公司”)旗下网站,为维护本公司合法权益,现依据相关法律法规作出如下郑重声明:1.本文件仅用于个人学习、研究,不得用于商业性或盈利性用途,不得侵犯本司及相关权利人的合法权利。一旦发现侵权,本公司将联合司法机关获取相关用户信息并要求侵权者承担相关法律责任。2.本网站上所有原创内容,是本公司依据相关法律法规,安排专项经费运营规划,组织老师创作完成,著作权归属本公司所有。3.经由网站用户上传至本网站的课件、教案、学案、试卷等内容,其作品仅代表作者本人观点,本网站不保证其内容的有效性,凡因本作品引发的任何法律纠纷,均由上传用户承担法律责任,本网站仅有义务协助司法机关了解事实情况。
教习网()专为 K12教育老师提供同步备课资料下载、教学经验学习等服务的互联网教育平台。为了进一步完善网站的资料体系,最大化满足用户的精品资源需求,现诚邀全国各地优秀一线老师加入教习网兼职创作老师团队,参与资源建设,获取高额现金收益。兼职招募详情请看:
教习网诚挚地为各位老师推荐两款免费的朗读小程序,可用于课前预习、课中学习和课后复习,打开微信扫下方二维码即可使用,欢迎分享广大师生使用。
相关课件
这是一份人教版三年级下册面积和面积单位授课课件ppt,共13页。PPT课件主要包含了探究点,方法一估算法,方法二测量估计法,归纳总结,平方分米等内容,欢迎下载使用。
这是一份人教版三年级下册长方形、正方形面积的计算习题ppt课件,共11页。PPT课件主要包含了知识点1,根据周长求面积,知识点2,根据面积求周长,易错辨析,求变换图形后的面积等内容,欢迎下载使用。
这是一份小学数学人教版三年级下册长方形、正方形面积的计算示范课ppt课件,共9页。

