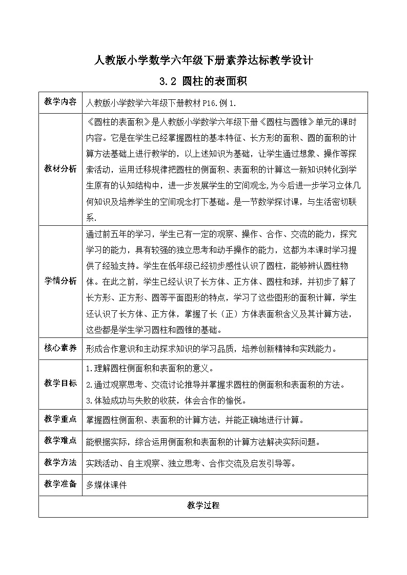
所属成套资源:【备课无忧】2025春人教版数学六年级下册备课资源包
人教版(2024)六年级下册圆柱的表面积精品备课作业ppt课件
展开
这是一份人教版(2024)六年级下册圆柱的表面积精品备课作业ppt课件,文件包含备课无忧人教版六年级下册-32圆柱的表面积一教学课件pptxpptx、备课无忧人教版六年级下册-32圆柱的表面积一教学设计含反思docx、备课无忧人教版六年级下册-32圆柱的表面积一分层作业有答案docx、备课无忧人教版六年级下册-32圆柱的表面积一导学案含答案docx等4份课件配套教学资源,其中PPT共33页, 欢迎下载使用。
长方体或正方体 6 个面的总面积,叫做它的表面积。
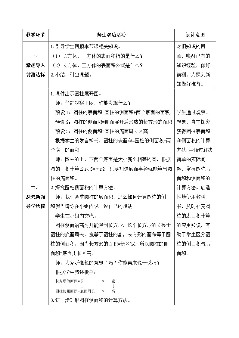
长方体、正方体的表面积指的是什么?
S长方形=(ab+ac+bc)×2
长方体、正方体的表面积公式是什么?
如果要在这个圆柱的表面涂上颜色,你知道涂颜色的面积是多少吗? 其实就是求什么呢?
圆柱的表面积指的是什么?
圆柱的表面积指的是圆柱三个面的总面积。
你可以推导出圆柱侧面积的计算方法吗?
圆柱的表面积 = 圆柱的侧面积 + 两个底面的面积
+ 2πr
表面积和侧面积有什么不同?
侧面积是表面积的一部分,表面积还包括两个底面积。
表面积=侧面积+底面积×2
用字母公式表示:S表=S 侧+2S底
S表=2πrh+2πr2
1.一个圆柱形茶罐头的侧面贴着商标纸,圆柱底面半径是5cm,高是10cm。这张商标纸的面积是多少?
答:这张商标纸的面积是314cm2 。
2 ×3.14 ×5 ×10=314(cm2 )
2.求下列各圆柱的表面积。(单位:cm)
侧面积:3.14×6×12=226.08(cm2)底面积:3.14×(6÷2)2=28.26(cm2)表面积:226.08+28.26×2=282.6(cm2)
侧面积:3.14×40×3=376.8(cm2)底面积:3.14×(40÷2)2=1256(cm2)表面积:376.8+1256×2=2888.8(cm2)
侧面积:3.14×18×15=847.8(cm2)底面积:3.14×(18÷2)2=254.34(cm2)表面积:847.8+254.34×2=1356.48(cm2)
3.一台压路机的前轮是圆柱形,轮宽2m,直径1.2m。前轮转动一周,压路的面积是多少平方米?
3.14×1.2×2=7.536(m2)
答:压路的面积是7.536平方米。
4. 一根圆柱形木料的底面半径是0.3m,长是2m。如图所示,将它截成4段,这些木料的表面积比原木料增加了多少平方米?
3.14×0.32×6=1.6956(平方米)
答:这些木料的表面积比原木料增加了1.6956平方米。
教习网(以下简称“本网站”)系属深圳市智学帮科技有限公司(以下简称“本公司”)旗下网站,为维护本公司合法权益,现依据相关法律法规作出如下郑重声明:1.本文件仅用于个人学习、研究,不得用于商业性或盈利性用途,不得侵犯本司及相关权利人的合法权利。一旦发现侵权,本公司将联合司法机关获取相关用户信息并要求侵权者承担相关法律责任。2.本网站上所有原创内容,是本公司依据相关法律法规,安排专项经费运营规划,组织老师创作完成,著作权归属本公司所有。3.经由网站用户上传至本网站的课件、教案、学案、试卷等内容,其作品仅代表作者本人观点,本网站不保证其内容的有效性,凡因本作品引发的任何法律纠纷,均由上传用户承担法律责任,本网站仅有义务协助司法机关了解事实情况。
教习网()专为 K12教育老师提供同步备课资料下载、教学经验学习等服务的互联网教育平台。为了进一步完善网站的资料体系,最大化满足用户的精品资源需求,现诚邀全国各地优秀一线老师加入教习网兼职创作老师团队,参与资源建设,获取高额现金收益。兼职招募详情请看:
教习网诚挚地为各位老师推荐两款免费的朗读小程序,可用于课前预习、课中学习和课后复习,打开微信扫下方二维码即可使用,欢迎分享广大师生使用。
相关课件
这是一份人教版三年级下册面积和面积单位授课课件ppt,共13页。PPT课件主要包含了探究点,方法一估算法,方法二测量估计法,归纳总结,平方分米等内容,欢迎下载使用。
这是一份人教版三年级下册长方形、正方形面积的计算习题ppt课件,共11页。PPT课件主要包含了知识点1,根据周长求面积,知识点2,根据面积求周长,易错辨析,求变换图形后的面积等内容,欢迎下载使用。
这是一份小学数学人教版六年级下册3 圆柱与圆锥1 圆柱圆柱的表面积课堂教学课件ppt,共13页。

