

人教统编版高中语文必修下册第二单元良知与悲悯《学习任务三:分析戏剧冲突,探究悲剧产生的原因》单元教学设计2课时
展开
这是一份人教统编版高中语文必修下册第二单元良知与悲悯《学习任务三:分析戏剧冲突,探究悲剧产生的原因》单元教学设计2课时,共4页。
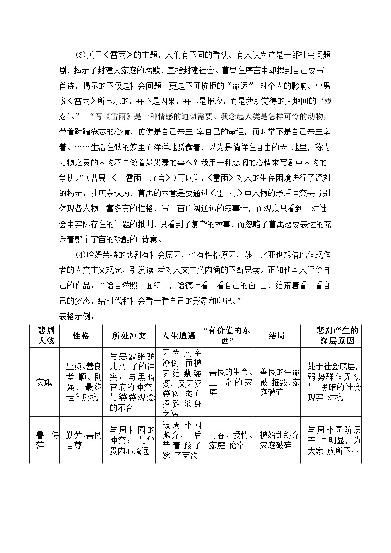
《学习任务三:分析戏剧冲突,探究悲剧产生的原因》名师单元教学设计前两个学习任务旨在引导学生了解戏剧语言的基本特征,揣摩人物内心世界,分析人物形象。在此基础上,我们设计了“学习任务三”,旨在引导学生通过 分析戏剧冲突,探究悲剧产生的原因,深入思考作品的主旨。课时安排:2课时。第六课时教学目标 通过梳理三篇戏剧作品中主要人物的人生遭遇、所处的多重冲突等,探究 悲剧产生的原因,深人理解人物形象,思考作品的创作意图。教学重难点梳理主要人物的人生遭遇、所处的多重冲突,探究悲剧产生的原因。教学过程 学习活动:鲁迅先生在《再论雷峰塔的倒掉》中说,悲剧是“将人生的有价 值的东西毁灭给人看”。请指出本单元三篇戏剧作品中主人公身上“有价值的 东西”是什么,梳理他们的人生遭遇、所处的多重冲突,探究“有价值的东西”被 毁灭的原因,完成如下表格。教师需要引导学生进行如下探讨:(1)对悲剧产生的深层原因的分析直接指向对作品主题的探讨。(2)普遍认为《窦娥冤》是一出社会问题剧,剧中的冲突主要集中在外部冲突即社会冲突上,作者借此批判了黑暗的社会、腐败的官场等。(3)关于《雷雨》的主题,人们有不同的看法。有人认为这是一部社会问题剧,揭示了封建大家庭的腐败,直指封建社会。曹禺在序言中却提到自己要写一首诗,揭示的不仅是社会问题,更是不可抗拒的“命运” 对个人的影响。曹禺说《雷雨》所显示的,并不是因果,并不是报应,而是我所觉得的天地间的‘残忍’。” “写《雷雨》是一种情感的迫切需要。我念起人类是怎样可怜的动物,带着踌躇满志的心情,仿佛是自己来主 宰自己的命运,而时常不是自己来主宰着。……生活在狭的笼里而洋洋地骄傲着,以为是徜徉在自由的天 地里,称为万物之灵的人物不是做着最愚蠢的事么?我用一种悲悯的心情来写剧中人物的争执。”(曹禺 《〈雷雨〉序言》)可以说,《雷雨》对人的生存困境进行了深刻的揭示。孔庆东认为,曹禺的本意是要通过《雷 雨》中人物的矛盾冲突去分别体现各人物丰富多变的性格,写一首广阔辽远的叙事诗,而观众只看到了对社 会中实际存在的问题的批判,只看到了复杂的故事,而忽略了曹禺想要表达的充斥着整个宇宙的残酷的 诗意。(4)哈姆莱特的悲剧有社会原因,也有性格原因,莎士比亚也想借此体现作者的人文主义观念,引发读 者对人文主义内涵的不断思索。正如他本人评价自己的作品:“给自然照一面镜子,给德行看一看自己的面 目,给荒唐看一看自己的姿态,给时代和社会看一看自己的形象和印记。”表格示例:设计意图引导学生全面梳理主人公所处的社会关系及生活经历、面对的冲突等, 探究悲剧产生的原因,思考作品的创作意图。要很好地完成下面的表格,需要学生对人物的遭遇以及性格等方面有深入的认识。第七课时教学目标 1.通过分析窦娥行刑前发三桩誓愿以及鲁侍萍撕碎支票的情节,探究主人公行为背后的原因。2.体会具有反抗意识的角色所具有的艺术审美价值。3.在自主观看三个剧本演出后,完成一篇观后感教学重难点探究窦娥以及鲁侍萍反抗背后的原因,体会反抗角色身上的艺术审美价值。教学过程窦娥与鲁侍萍都是传统女性,窦娥贞洁孝顺,鲁侍萍勤劳善良,她们都给人 一种安守本分、不会反抗的感觉。但在文本的最后她们都用自己的方式发出了 对命运的抗争。重读文本,完成以下学习活动。1.学习活动一:窦娥为什么要在行刑前发三桩誓愿?尤其是亢旱三年的誓愿?2.学习活动二:你如何理解鲁侍萍将周朴园给的支票撕碎这一情节?教师引导学生进行探讨:这两个问题都指向底层妇女的反抗,在三桩誓愿之前,窦娥信奉的人生信条是保持贞洁、孝顺婆婆,然而现实剥夺了她坚守信念的机会,促使她走向反抗之路。也有人认为,窦娥让楚州亢旱三年,会使百姓陷入痛苦,是不善良的表现。窦娥其实不仅希望个人的冤屈得到伸张,也是为了让官员不得安宁如今 轮到你山阳县。这都是官吏每无心正法,使百姓有口难言。”鲁侍萍撕毁支票这一情节让她的反抗达到了顶点,在此之前,尤其在与周 朴园相认之前,她一直低眉顺目地叫着周朴园“老爷”,而之后她不再顾及身份 阶层的差异,直接称呼他为“你”,不接受他任何补偿,这是她对自己尊严的 捍卫。这两位女性的反抗能引起我们思考她们悲剧产生的深层原因,激发我们对 她们的同情。同时,反抗的角色比逆来顺受的角色更具有审美价值。教师还可以引导学生去联系《雷雨》中的蘩漪、《红楼梦》中的晴雯等角色进行横向比较分析。设计意图学习活动一与二的设计可以引导学生思考主人公的反抗意识,而反抗的角色往往具有更高的艺术审美价值。教师在与学生探讨的过程中,还可以补充《雷雨》中的蘩漪、《红楼梦》中的晴雯等人物进行深入研究。3.学习活动三:如果有兴趣,请课下观看《窦娥冤》《雷雨》《哈姆莱特》的戏 剧演出,并选择其中的一部,写一篇观后感。这一活动给了学生充分的自主权,学生可以根据自己的兴趣选择其中的一 部反复欣赏并撰写观后感。设计意图剧本是静态的,但是戏剧是动态的。舞台上的演绎反映了导演和演员对剧本的认识。在充分阅读的基础上,我们设计了这一活动,引导学生进行跨媒介阅读,扩展视野,加深认识。悲剧人物性格所处冲突人生遭遇“有价值 的东西”结局悲剧产生的 深层原因窦娥鲁侍萍哈姆莱特悲剧人物性格所处冲突人生遭遇“有价值的东西”结局悲剧产生的 深层原因窦娥坚贞、善良、孝 顺、刚强,最终 走向反抗与恶霸张驴儿父 子的冲突;与黑暗 官府的冲突;与婆婆观念的不合因为父亲潦倒 而被卖给蔡婆 婆,又因婆婆软 弱而招致杀身 之祸善良的生命、正 常的家庭善良的生命被 摧毁,家庭破碎处于社会底层, 弱势群体无法与 黑暗的社会现实 对抗鲁侍萍勤劳、善良、 自尊与周朴园的冲突; 与鲁贵内心疏远被周朴园抛弃, 后带着孩子嫁 了两次青春、爱情、家庭 伦常被始乱终弃,家庭破碎与周朴园阶层差 异明显,为大家 族所不容哈姆莱特敏感、悲观、忧 郁、谨慎,崇尚 理性,推崇人 文主义与叔父的矛盾;与 奥菲利娅父亲及 哥哥的冲突叔叔弑父娶母, 恋人遭遇不测亲情、爱情、生命失去家人与爱 情,在决斗中中箭身亡性格过于审慎忧 郁,无法与社会 掌权者相抗衡
