所属成套资源:中考物理一轮复习(讲义)(2份,原卷版+解析版)
中考物理一轮复习专题06 机械运动(讲义)(2份,原卷版+解析版)
展开
这是一份中考物理一轮复习专题06 机械运动(讲义)(2份,原卷版+解析版),文件包含中考物理一轮复习专题06机械运动讲义原卷版docx、中考物理一轮复习专题06机械运动讲义解析版docx等2份试卷配套教学资源,其中试卷共60页, 欢迎下载使用。
目录
\l "_Tc27688" 考情分析2
\l "_Tc20997" 知识建构3
TOC \ "1-3" \h \u \l "_Tc7471" 考点一 长度与时间的测量 PAGEREF _Tc7471 \h 4
夯基·必备基础知识梳理 \l "_Tc28174" PAGEREF _Tc28174 \h 4
提升·必考题型归纳 \l "_Tc26908" PAGEREF _Tc26908 \h 8
\l "_Tc17629" 考向01 长度与时间的估测 PAGEREF _Tc17629 \h 9
\l "_Tc18701" 考向02 长度与长度测量 PAGEREF _Tc18701 \h 9
\l "_Tc15252" 考向03 时间与时间的测量 PAGEREF _Tc15252 \h 10
\l "_Tc22121" 考点二 运动的描述 PAGEREF _Tc22121 \h 10
夯基·必备基础知识梳理 \l "_Tc8099" PAGEREF _Tc8099 \h 11
提升·必考题型归纳 \l "_Tc12126" PAGEREF _Tc12126 \h 12
\l "_Tc23209" 考向01 参照物 PAGEREF _Tc23209 \h 12
\l "_Tc27710" 考向02 运动与静止的相对性 PAGEREF _Tc27710 \h 13
\l "_Tc2384" 考点三 运动的快慢 PAGEREF _Tc2384 \h 14
夯基·必备基础知识梳理 \l "_Tc22553" PAGEREF _Tc22553 \h 14
提升·必考题型归纳 \l "_Tc2900" PAGEREF _Tc2900 \h 17
\l "_Tc24793" 考向01 速度的估测 PAGEREF _Tc24793 \h 17
\l "_Tc22027" 考向02 速度概念及应用 PAGEREF _Tc22027 \h 17
\l "_Tc14118" 考向03 速度相关计算 PAGEREF _Tc14118 \h 18
\l "_Tc11251" 考向04 运动图像 PAGEREF _Tc11251 \h 19
\l "_Tc13987" 考点四 平均速度的测量 PAGEREF _Tc13987 \h 20
夯基·必备基础知识梳理 \l "_Tc1790" PAGEREF _Tc1790 \h 20
提升·必考题型归纳 \l "_Tc413" PAGEREF _Tc413 \h 21
\l "_Tc22494" 考向01 测量小车平均速度 PAGEREF _Tc22494 \h 21
\l "_Tc10030" 考向02 频闪摄影法测量平均速度、区间测速 PAGEREF _Tc10030 \h 23
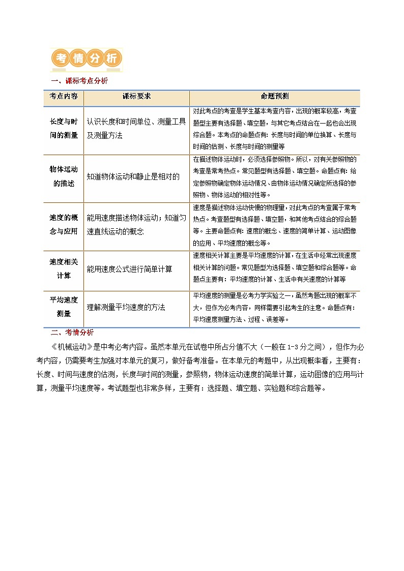
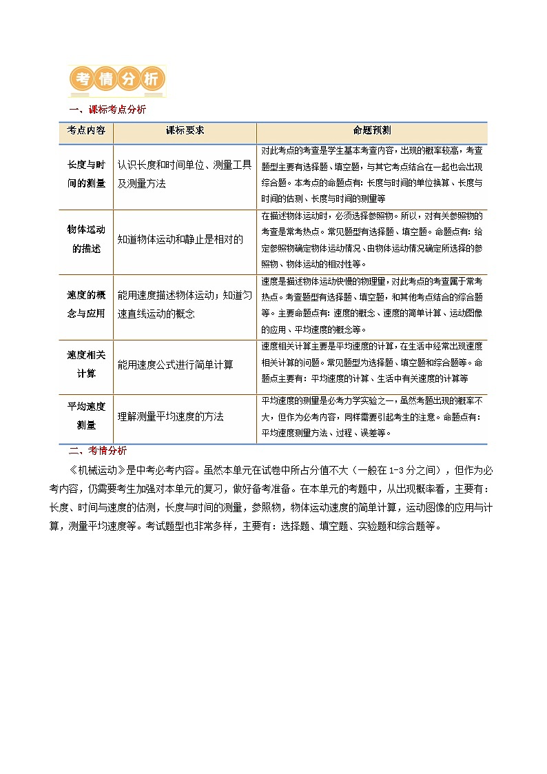
一、课标考点分析
二、考情分析
《机械运动》是中考必考内容。虽然本单元在试卷中所占分值不大(一般在1-3分之间),但作为必考内容,仍需要考生加强对本单元的复习,做好备考准备。在本单元的考题中,从出现概率看,主要有:长度、时间与速度的估测,长度与时间的测量,参照物,物体运动速度的简单计算,运动图像的应用与计算,测量平均速度等。考试题型也非常多样,主要有:选择题、填空题、实验题和综合题等。
考点一 长度与时间的测量
一、长度与长度单位
1.测量的意义
(1)测量的意义:生活中,我们常常依靠眼睛、耳朵、鼻子等感觉器官去判断外界的事物。但是仅凭感觉去判断,不一定正确,更谈不上准确。
为此,人们发明了很多测量仪器和工具。生活中常见的尺子、钟表等,都是我们熟悉的测量仪器和工具。
(2)国际单位制
测量的本质是比较的过程。测量某个物理量时用来进行比较的标准量叫单位。为了方便国际交流,国际计量组织制定了一套国际统一的单位,叫做国际单位制(简称为SI)。
2.长度的单位及其换算关系
(1)在国际单位制中,长度单位是 ,符号是 。
(2)常用长度单位及其换算关系
进行单位换算的步骤:数值不变,乘以原单位与目标单位之间的进率,将原单位改写为目标单位。
二、长度的测量
1.长度的测量工具:长度的测量工具有直尺、卷尺、三角尺、游标卡尺、螺旋测微器等,刻度尺是学习和生活中常用的测量长度的工具。
2.认识刻度尺:刻度尺的零刻度线、量程、分度值如图所示:
(1)零刻度线:刻度尺的起始刻度,使用时要注意刻度尺的零刻度线是否在端,是否磨损。
(2)量程:即测量范围,是指刻度尺一次能测出的最大长度。
(3)分度值:相邻两条刻度线之间的长度,它决定测量的精确程度。
3.刻度尺的使用
正确使用刻度尺测量物体的长度,应做到“五会”:“会选”、“会放”、“会看”、“会读”、“会记”。
(1)会选:根据测量对象和测量要求选择适当的测量工具(适当量程和分度值)。
①选量程:测量物体长度时,所选取的刻度尺的量程应尽量大于被测物体的长度,这样可以保证测量能一次完成,与分段多次测量相比可使测量结果更准确。
②选分度值:根据测量精确度的要求选择合适分度值的刻度尺。如安装玻璃时,偏差在“mm”级别不影响安装,选用分度值为1mm刻度尺即可。
特别提醒:实际测量时,并不是测量工具越精密越好,只要能达到测量精度要求就可以了。
(2)会放:将刻度尺的零刻度线对准被测物体的一端,有刻度线的一侧要紧靠被测物体,与被测边保持平行,不能歪斜,如图甲是正确放置刻度尺情况,乙图即为错误放置情况。若刻度尺的零刻度线已经磨损,可使其整数刻度线对齐物体的一端,读出长度后再减去这一整数刻度值,就可以得到物体的长度,如图丙所示。
(3)会看:读数时,视线要正对刻度线,即视线与刻度尺垂直,不能斜视,图中,A为错误的视线,B为正确的视线。
(4)会读:读数时,要注意区分大格和小格的数目,读出准确值,并估读到分度值的下一位。如图所示准确值是2.7cm,估读值是0.07cm,所以该物体的长度为2.77cm。
对刻度尺读数时,应估读到分度值的下一位,估读值是“0”时不能省略,如读数时3.50cm,小数点后的“0”是估读的,不能省略。
(5)会记:记录数据时,不但要记录数字,还必须注明测量量的单位。没有单位的记录是毫无意义的。
从读数判断测量的精确度
(1)使用分度值不同的刻度尺进行测量时所达到的精确程度不同,如图所示,上面的刻度尺能精确到1厘米(1cm),可以读为3.2cm(也可以读为3.3cm),其中3.0cm是准确值,0.2cm是估读值;下面的刻度尺能精确到1mm,可以读为3.15cm(也可以读为3.14cm-3.16cm),其中3.1cm是准确值,0.05cm(0.04cm-0.06cm)是估读值,显然没有下面的刻度尺精确。
(2)一个准确地长度测量结果,其最后一位数字是估读数字,从右边数第二位数字所在的位数反映了所用刻度尺的分度值。如测量某物体的长度,当测量结果是1.52m时,可知“1”和“5”是从刻度尺上直接读出来的,是准确数字,“2”是估读出来的,是估读数字,进而可推知该次测量所用刻度尺的分度值是1dm。
4.长度的估测
在日常生活和生产中,需要对一些常见物体的长度进行估测,或采用一些简便的方法粗略测量物体的长度,这就要求我们了解一些常见物体的尺度以便于进行估测。例如,一只铅笔的尺度大约是17.5cm,一层住宅楼的高度大约是3m,课桌的高度大约是0.8m等。
5.长度测量的特殊方法:在测量物体长度过程中,经常会遇到一些不易直接测量的问题,这时就需要我们使用特殊的方法测量物体的长度。
(1)积累法:当被测物体的长度太小,不能直接用刻度尺测量时,可把n个相同的长度叠合起来,测出总长度后除以n就可以算出物体的长度。下图就是利用此方法测量一张纸的厚度的示意图。利用此方法还可以测量细铜丝的直径等。
(2)平移法:当待测物体的长度(如球的直径、圆锥的高度等)隐藏在物体内部时,可将其等效平移到物体外部,再用刻度尺测量。如图甲、乙所示,是分别测量硬币直径和圆锥高度的示意图,其中硬币直径为3.10cm-2.00cm=1.10cm。
(3)化曲为直法:测量如图所示曲线长度时,可以用一端易弯曲的但不可伸长的丝线与曲线重合,标号两端的记号,然后轻轻把细线拉直,用刻度尺测量出两记号的长度,这就是曲线的长度。
(4)滚轮法:当所测曲线长度较大,如测量跑道的长度,可用已知周长的滚轮,沿着跑道滚动,用滚轮周长乘以滚动周数即可计算出跑道的长度。
(5)化整为零法:若被测物体的长度远远超过了刻度尺的量程(如测一卷铁丝的长度),或不便于用刻度尺直接测量时,可先选取物体的一小部分,用刻度尺测量其长度,然后设法测出整个物体与这一小部分的倍数关系,最后根据这一倍数关系求出整个物体的长度。
三、时间的测量
1.时间的单位
(1)在国际单位制中,时间的单位是 ,符号是 。
(2)常用的时间单位及其换算关系
时间与时刻的区别
时刻为某一时间点,时间表示两个时刻之间的间隔长短。例如:某同学周末从8:30开始做作业,9:40完成作业,这里的8:30、9:40就是时刻,所花费的70min为时间。
2.时间的测量工具
(1)古代测量工具:沙漏、日晷、滴漏等。
(2)现代测量工具:机械停表、机械钟、石英钟、电子停表等。
3.机械停表
(1)认识机械停表:机械停表是测量时间的仪器。它有两个表盘,一个是长针(秒针)和一个短针(分针),常见的型号有两种,15ˊ/30"型(小表盘量程15min,大表盘量程30s)和30ˊ/60"(小表盘量程30min,大表盘量程60s)。如图:
(2)读数方法:读数时,先读出小盘上指针所走的分钟数(按整数读);再观察小表盘上的指针有没有超过两数字之间的半分钟刻度线,如果不超过,则大盘按照0-30s读数,如果超过,则大盘按照30s-60s读数。即读数=小盘分钟数+大盘的秒数。
四、误差
1.误差:进行测量时,由于受所用仪器和测量方法的限制,测量值与真实值之间总会差别,这就是误差。任何测量都存在误差,所用误差是不可避免的。
2.误差与错误的区别
3.减小误差的方法
(1)多次测量求平均值;
(2)选用精密的测量工具;
(3)改进测量方法。
考向01 长度与时间的估测
提高估测能力应注意以下几点:
(1)认识标准:多经历、多体会1cm、1m等长度的概念,奠定估测基础;
(2)积累参照物:估测一般需要根据相关参照物进行,参照物越丰富,估测能力越强,所以平时应多熟悉生活中常见物体的尺度。
【例1】(2023·广东)荔枝是一种岭南佳果,小明拿起一个荔枝,如题图所示,它的尺寸l大小约为( )。
A. 0.1cmB. 3cmC. 0.3mD. 1m
【变式1-1】(2023·龙东)以下说法中的物理量最接近实际的是( )。
A. 教室的门高度大约80cm;
B. 一名中学生的重量大约是50N;
C. 日光灯的电流约2A;
D. 两个鸡蛋的重力大约为1N
【变式1-2】(2023·营口)初中物理课本的长度大约是26( )。
A. m B. dm C. cm D. mm
【变式1-3】(2023·岳阳)学校组织九年级学生体检,下列各项体检数据中,符合实际的是( )。
A. 身高16mB. 质量50kgC. 体温52℃D. 1分钟心跳2次
考向02 长度与长度测量
(1)刻度尺的选择:测量长度若分段测量,然后再将每段长度相加也可测得结果,但误差较大,所以一般情况下,测量物体长度时,在满足测量精度要求的前提下,刻度尺的量程应大于待测物体的长度,以保证可一次完成测量。
(2)刻度尺的放置:放置刻度尺时,零刻度线要对准被测物体的一端,有刻度的一侧要紧贴被测物体,与被测物体保持平行,不能歪斜。
(3)刻度尺的读数(易错)
读取准确值后要估读到分度值的下一位;若所测物体的末端刚好对准某个刻度线,那么估读数为“0”,且不能省略。
(4)刻度尺的分度值(易错)
从测量值推断刻度尺的分度值时应注意,测量值倒数第二位所对应的长度单位就是该刻度尺的分度值。
【例2】(2023·湘潭)如图所示的刻度尺的分度值是________mm, 被测物体长度是________cm。
【变式2-1】(2023·泰安)图中物体的长度是_________cm。
【变式2-2】(2023·江西)如图所示,是某同学出黑板报时所用常见直尺的一部分,请你推断出它的分度值是_________。
考向03 时间与时间的测量
【例3】(2023·陕西A)小明在校园运动会上,参加了初中男子组50m短跑比赛。他正常完成比赛所用的时间可能为( )。
A. 2sB. 8sC. 1minD. 0.1h
【变式3-1】(2023·江西)如图所示,是用秒表记录的某同学跑400m的成绩,该同学的成绩是_________min_________s。
【变式3-2】(2023·自贡)图中物体A的长度为______cm,停表的读数为______s。
考点二 运动的描述
一、机械运动
1.机械运动的定义:在物理学中,我们把物体位置随时间的变化叫做机械运动。如飞翔的小鸟、疾驶的列车航行的轮船等。
2.机械运动的两种形式
(1)物体间距离发生变化的运动,如图甲所示。
(2)物体间距离不变,但它们的相对位置发生变化的运动,如图乙所示。
二、参照物
1.参照物的概念
2.参照物的选取原则
三、运动和静止的相对性
1.运动和静止的相对性:如图所示,观察列车里的乘客,若以车外地面为参照物,乘客是运动的;若以列车为参照物,乘客和列车之间没有发生位置的变化,乘客是静止的。因此,判断同一个物体运动还是静止,取决于所选取的参照物。可见,物体的运动和静止是相对的。
2.运动的相对性和绝对性分析
3.运动与静止相对性的应用
(1)相对运动:影视剧拍摄时,为表现演员向某方向运动,可以让其背景向相反的方向运动,也能达成想要的拍摄效果。
(2)相对静止:地球同步卫星相对于地球是静止的,以方便同步观测和全球通信。
考向01 参照物
判断物体的运动状态的方法
一定
确定被研究的物体
二选
选定参照物
三分析
分析被研究的物体相对于参照物的位置是否发生变化
四判断
相对于所选的参照物,若物体位置没有发生变化,则物体是静止的;否则,就是运动的
判断参照物的方法
一定
明确别研究的物体及其运动状态
二找
分析被研究的物体相对于哪个物体位置发生了变化,相对于哪个物体位置没有发生变化
三断
根据题意确定所选的参照物
【例1】(2023·绥化)小明坐在行驶的汽车中,看到路旁的房屋和树木向后退。如果小明是静止的,选择的参照物是( )。
A. 树木B. 房屋C. 地面D. 汽车座椅
【变式1-1】(2023·哈尔滨)如图所示,跳伞运动员远离飞机过程中,相对于飞机是______(选填“运动”或“静止”)的;过一段时间后,他在空中匀速直线下降时,受______(选填“平衡”或“非平衡”)力。
【变式1-2】(2023·怀化)歌词“小小竹排江中游,巍巍青山两岸走”,以竹排为参照物,青山是______(选填“运动”或“静止”)的;诗词“两岸猿声啼不住,轻舟已过万重山”,我们说轻舟上的人是静止的,所选参照物是______(选填“山”或“轻舟”)。
考向02 运动与静止的相对性
“运动和静止”在物理学中的定义与我们生活中的感受有所区别:
(1)物理学中运动和静止的描述是相对的,都需要一个参照物,或者是一个参考点,相对于参考点或者参照物不运动的就是静止;
(2)在生活中,我们默认地面就是参照物,所以我们走路或者坐车时感觉是自己在“动”,太阳是“东升西落”的,而我们的眼睛更是以自己为参照物,这也就是为什么乘坐交通工具向前走的时候总是感觉周围的景物在向后倒退的原因。
★易错警示
在选择参照物时,易把研究对象本身选为参照物,或没有明确研究对象,或没有理解运动和静止的相对性,以至于出错。不会从物体的运动和静止情况来判断所选取得参照物,也容易出错。
【例2】(2023·牡丹江)如图所示,2023年5月30日上午,长征二号F遥十六运载火箭载着带有三名航天员的神舟十六号飞船点火升空。升空过程中( )。
A. 以地面为参照物,航天员是静止的B. 以飞船为参照物,航天员是运动的
C. 以地面为参照物,飞船是运动的D. 以发射塔为参照物,飞船是静止的
【变式2-1】(2023·无锡)如图所示,天舟六号货运飞船距离天和核心舱,正以相对核心舱的速度向核心舱匀速直线运行。下列说法中正确的是( )。
A. 9.5s后天舟六号到达天和核心舱;
B. 以天和核心舱为参照物,天舟六号是静止的;
C. 以天舟六号为参照物,天和核心舱是静止的;。
D. 以天舟六号为参照物,天和核心舱是运动的
【变式2-2】(2023·益阳)传说中有一种鸟叫衔枝鸟,它能靠一小截树枝成功地飞越太平洋。它飞行时,把树枝衔在嘴里;累了时,就把树枝放在水里,站在上面休息。下列说法正确的是( )。
A. 飞行时,以树枝为参照物,鸟是运动的;
B. 飞行时,以海岸为参照物,树枝是静止的;
C. 鸟站在树枝上休息时,以树枝为参照物,鸟是静止的;
D. 鸟站在树枝上一起随海水流动,以海岸为参照物,鸟是静止的
考点三 运动的快慢
一、速度
1.比较物体运动快慢的三种方法
(1)在运动路程相同情况下,比较所用时间,所用时间短的运动得快(裁判的比较方法)
如图甲所示,两辆汽车通过相同的路程,红车用时45min,绿车用时30min,说明绿车运动得快。
(2)在运动时间相同情况下,比较经过的路程,经过路程长的运动得快(观众的比较方法)
如图乙所示,百米比赛场上,运动员从同一起点出发,在相同时间内,跑到最前面的运动员(运动路程最长)运动的最快。
(3)在运动路程和时间都不相同时,为了比较物体运动快慢,在物理学中,常采用“相同时间比路程”的方法,也就是将物体运动的路程除以所用时间,即换算成“在单位时间内物体通过的路程”。
2.速度
(1)定义:物理学中,把路程与时间之比叫做物体运动的速度。
(2)公式:
变形公式:。
(3)物理意义:是描述物体运动快慢的物理量。在数值上,等于物体在单位时间内通过的路程。这个数值越大,表明物体运动得越快;这个数值越小,表明物体运动的越慢。
(4)单位及换算:在国际单位制中,速度的单位是米每秒,符号是m/s,或者m·s-1,速度单位是由长度单位和时间单位组合而成的组合单位。
在交通运输中,速度的单位常用千米每小时(km/h)表示。这两个单位换算关系是:1m/s=3.6km/h。
(1)速度公式中的v、s和t三个物理量,必须是同一个物体在同一运动过程中的速度、路程和时间。
(2)速度的大小时由路程与时间的比值决定的,不能说“速度与路程成正比”或“速度与时间成反比”。
(3)计算时代入的数据,应包含数字和单位两个部分。
(4)在用公式进行计算时,要注意单位的对应搭配,“千米”和“时”搭配,“米”和“秒”搭配,组合成的速度单位分别是“千米/小时”或“米/秒”。
二、匀速直线运动
1.机械运动的分类
2.匀速直线运动
(1)定义:物体沿直线且速度不变的运动,叫做匀速直线运动。
特别提醒:匀速直线运动是最简单的机械运动,是一种理想状态。在日常生活中,严格意义上的匀速直线运动是不存在的。为了简化问题,便于研究,我们将某些运动,如在平直公路上以某一速度运动的汽车,在平直轨道上以某一速度行驶的列车等,都可以看成是匀速直线运动。
(2)特点
①做匀速直线运动的物体,其速度大小和方向都不变;
②做匀速直线运动的物体,在相等的时间内通过的路程相等,或者说通过相等的路程所用的时间相等;
③做匀速直线运动的物体通过的路程与其时间成正比。
(3)匀速直线运动的图像
①速度-时间图像(v-t图像):表示做匀速直线运动的物体运动速度与时间的关系。如图甲所示,做匀速直线运动的物体,速度大小和方向都不变,图像是一条平行于时间轴的直线,图中速度大小是4m/s。
②路程时间图像(s-t图像):表示做匀速直线运动的物体路程与时间的关系,图像是一条直线,图像倾斜程度反映了速度大小,越倾斜速度越大。如图乙所示,乙和丙两物体同时从同地出发,乙的速度大于丙的速度。
三、变速直线运动与平均速度
1.变速直线运动
(1)变速直线运动:物体做直线运动时,其速度大小在发生变化,这种直线运动叫变速直线运动。例如,飞机起飞时速度越来越大,火车进站时速度越来越小等。
(2)变速直线运动的图像:做变速直线运动的物体,其s-t图像不再是一条直线;其v-t图像根据物体运动过程中速度变化情况,图像形状各异。如图所示。
2.平均速度
(1)平均速度:为了粗略描述做变速直线运动的物体在某段时间内(或某一段路程上)运动快慢,我们引入了“平均速度”的概念。平均速度等于物体运动的路程除以通过这段路程所用的时间。
(2)平均速度的公式:。式中,“s”是通过的路程,“t”是通过这段路程所用时间,“v”是这段时间内(或这段路程上)的平均速度。
(1)由于做变速直线运动的物体的速度是不断变化的,所以通过不同的路程(或在不同时间内)物体运动的平均速度一般不相同。
(2)平均速度与速度的平均值
平均速度描述的是物体运动的平均快慢,应该根据公式,用总路程除以总时间求得。当我们说一个物体的平均速度时,必须指明是那段路程上或那段时间内。
速度的平均值是指物体在不同路程(或时间)的速度的平均值。例如,物体从甲地道乙地的速度是v1,从乙地道丙地的速度是v2,这两端路程的速度的平均值是。实际上,物理学中并没有速度平均值的概念,不要把“平均速度”误解为“速度的平均值”。
3.匀速直线运动与变速直线运动的比较
考向01 速度的估测
了解常见物体运动的速度是解答速度估测题的关键。常见物体的速度如下:
①人正常步行的速度约为1.2m/s;
②光在真空中传播的速度为3×108m/s;
③自行车的速度约5m/s;
④声音在15℃的空气中传播的速度为340m/s等。
【例1】(2023·恩施)李白在《早发白帝城》中描述:“朝辞白帝彩云间,千里江陵一日还”(注:2里为1km,“一日还”指大约24h从白帝城到达江陵)。诗人所描述的船速最接近( )。
A. 2km/hB. 10km/hC. 20km/hD. 1000km/h
【变式1-1】(2023·常德)下列对一些物理量的估测中,贴近事实的是( )。
A. 实心球的质量为20kg;
B. 一支新的2B铅笔的长度约为18cm;
C. 人正常步行的速度约为1km/h;
D. 人体安全电压为220V
【变式1-2】小红坐在匀速行驶的小汽车内,发现前方路旁停着一辆普通大客车,观测到自己经过大客车的时间约为1s,则小汽车的速度最接近于( )。
A.10km/h B.40km/h C.70km/h D.100km/h
考向02 速度概念及应用
★易错警示
对于匀速直线运动,时间t是原来的几倍,路程s就是原来的几倍,s与t的比值是不变的。
【例2】(2023·济宁)济宁内环高架项目由高架路和地面快速路两部分组成,其中高架路36km,设计速度80km/h,合______m/s。小明跟随爸爸开车行完高架路全程用时36min,则这段时间内车的平均速度为______km/h。(结果保留一位小数)
【变式2-1】甲、乙两车都做匀速直线运动,甲车运动的速度是乙车的3倍,乙车行驶的路程是甲车的2倍,则甲车和乙车行驶的时间之比是( )。
A.3:2 B.2:3 C.1:6 D.6:l
【变式2-2】小明家到学校的路程为600m,他去上学时,前一半路程平均速度为1.2m/s,为了不迟到后一半路程用去了150s,他上学的整个路程平均速度为( )。
A.2.5m/s B.1.5m/s C.1.6m/s D.2m/s
考向03 速度相关计算
解答计算题的基本步骤:
(1)认真审题,找出各运动阶段的已知条件、待求的物理量,用准确地字母符号及下标表示;
(2)统一单位。
(3)根据物理概念选用物理公式,并进行公式变换,同时应有必要的文字说明;
(4)代入数据进行计算,计算出答案,竖直后面要写上准确地单位。
【例3】(2023·株洲)株洲南站到长沙站的S7908次城际列车运行时刻表如表所示,根据此表回答下列问题。
(1)列车从株洲南站发车,行驶______km到达株洲站,用时______min,列车的平均速度是______km/h;
(2)列车在“株洲南—株洲”段的运行速度比在“株洲—田心东”段的______(填“大”或“小”)。
【变式3-1】(2023·恩施)李白在《早发白帝城》中描述:“朝辞白帝彩云间,千里江陵一日还”(注:2里为1km,“一日还”指大约24h从白帝城到达江陵)。诗人所描述的船速最接近( )。
A. 2km/hB. 10km/hC. 20km/hD. 1000km/h
【变式3-2】(2023·宁夏)2022年11月1日4时27分,梦天实验舱与空间站组合体顺利实现交会对接(空间站组合体由问天实验舱和天和核心舱组成),中国空间站主体结构组装完成。为了调整对接时的飞行姿态,对接过程设置了四个停泊点,如图,梦天实验舱进入停泊点后,相对于组合体是______的(选填“运动”或“静止”);梦天实验舱在最后一个19米停泊点向组合体靠拢时,发动机喷气口应向______(选填“前”或“后”)喷气,待发动机短暂工作后,便可依靠______继续向组合体运动;梦天实验舱从19米停泊点到与组合体对接口接触,用时约90秒,此过程梦天实验舱相对于组合体的平均速度是______m/s。(计算结果保留两位小数)
考向04 运动图像
读懂s-t图像的关键
(1)若直线在纵轴上有截距,表示开始计时时物体已经有了一段路程;
(2)若直线起始时刻在横轴上有截距,表示物体在开始计时一段时间之后才开始移动;
(3)直线的倾斜程度越大,物体的速度越大;
(4)若两条直线有交点,则在交点时刻两物体相遇。
【例4】(2023·日照)姐姐和弟弟在同一所学校上学。某一天吃过早餐后,姐弟俩约定从小区门口出发去学校大门口会合。作出他们的路程与时间的关系图象分别如图中的两条实线所示,弟弟的图线为直线。下列判断正确的是( )。
A. 弟弟比姐姐早5min离开家;
B. 弟弟和姐姐的平均速度相同;
C. 弟弟和姐姐行走时的速度相等,均为100m/min;
D. 姐姐一直做匀速直线运动
【变式4-1】(2023·上海)甲车从P出发、乙车从Q点出发,甲乙相向而行;乙比甲早出发1s,甲到Q点时,乙离P点1m,求此时乙到Q的距离( )。
A. 可能为2米B. 可能为4米C. 一定为8米D. 一定为6米
【变式4-2】如图所示,甲、乙两个图像分别描述了做直线运动的两个物体A、B的运动情况,根据图像得出的信息错误的是( )。
A.B物体做匀速直线运动;
B.A物体静止;
C.vA>vB;
D.B物体运动1.5s通过的距离是3m
考点四 平均速度的测量
一、测量平均速度
【实验原理】。根据公式,用刻度尺测出物体运动的路程s,用停表测出通过这段路程所用时间t,就可以算出物体在这段时间内运动的平均速度。
【实验器材】刻度尺、停表、斜面、小车、金属片、木块。
【实验装置】如图所示,斜面的一端用木块垫起,使它保持较小的坡度,在斜面的底端或中部固定金属片。
【实验步骤】(1)使斜面保持较小的坡度,把小车放在斜面的顶端,金属片垂直固定在斜面的底端,用刻度尺测出小车将要通过的路程s1。
(2)用停表测量小车从斜面顶端滑下到撞击金属片所用时间t1,将小车通过的路程s1和所用时间t1填入表格中。
(3)将金属片移至斜面的中部,测出小车到金属片的距离s2和所用时间t2,将数据填入表格对应的位置。
(4)利用公式,分别计算出小车通过斜面全程的平均速度v1和通过上半段路程的平均速度v2,即小车通过斜面全程的平均速度为;小车通过上半段路程的平均速度为:。
(5)整理器材
【实验数据】
【分析与论证】
下车经过下半段的路程为s3=s1-s2=1m-0.5m=0.5m,时间为t3=t1-t2=3s-1.8s=1.2s。因此,小车通过下半段的路程的平均速度为。则平均速度的大小关系为:。
【实验结论】小车而在斜面上做变速直线运动,在不同的路程段,小车平均速度大小不同。小车从斜面顶端运动到斜面底端的过程中速度越来越大。
特别提醒:(1)斜面的长度要足够长、坡度要小(注意:坡度也不能过小,否则测出的平均速度大小会过于接近),且测量过程中不能改变斜面的坡度;
(2)要测量哪一段路程的平均速度,就测量其对应的路程及通过这段路程所用时间。
二、现代测速方法
考向01 测量小车平均速度
解答测平均速度实验题要注意:
一明确
明确实验原理、实验方法和实验过程
二把握
准确把握题意,准确从题图或题表中获取正确、有用的信息
三计算
根据平均速度的计算公式进行计算
四结论
按题目要求分析数据,得出结论
【例1】(2023·眉山)如图所示,小明在“测平均速度”的实验中,使小车从斜面A点静止下滑,经过B点到达C点,图中已标出小车经过A、B、C三点对应时刻。下列说法中正确的是( )。
A. 段距离为;
B. 段平均速度为;
C. 小车从点到点做匀速直线运动;
D. 若小车过A点后才开始计时,测出段平均速度将偏大
【变式1-1】(2023·长春)在“测量物体运动的平均速度”实验中,实验装置如图所示:
(1)测量平均速度的原理是___________;
(2)实验中,小组同学发现小车通过AB段路程的时间过短,不便于测量时间,为了解决这一问题,可以只将木块向___________适当移动;也可以将小车倒置滑下,这是因为用___________代替滚动可以增大摩擦;
(3)改进后,进行实验并记录数据在表格中,计算出小车通过AC段路程的平均速度是___________m/s。小车通过AB段路程的平均速度比BC段路程的平均速度___________;
(4)小车在运动过程中,支持力对小车是否做功?___________。
(5)小车运动到斜面底端撞到金属片会停下来,说明力可以改变物体的___________。
【变式1-2】小林欲测量遥控小车运动的平均速度。
(1)如图所示,遥控小车在水平路面上从A点出发,当车______(选填“头”或“尾”)运动到B点时,用刻度尺测量小车在AB段运动的路程。用表测量小车在AB段运动的时间(如图乙所示)为______s。根据公式,可计算出小车在水平路面上运动的平均速度;
(2)小林还想用如图丙所示实验装置,“探究从斜面自由下滑的小车运动的平均速度与斜面的粗糙程度是否有关”;
①在实验中,斜面下端放置弹簧片的作用是______;
②为了验证猜想,他通过在图丙所示的斜面分别铺上毛巾和棉布来改变斜面的粗糙程度;他先让小车从毛巾斜面的顶端由静止释放,测出下滑时间t1。再让小车从棉布斜面的中部由静止释放,测出下滑时间t2。最后让小车从光滑的木板斜面,距离顶端处由静止释放,测出下滑时间t3;他发现三次下滑的时间不同,于是得出从斜面自由下滑的小车运动的平均速度与斜面的粗糙程度有关;
请对小林这一探究过程作出评价,指出他存在的问题是:______;
③由实验现象还可得知,小车从毛巾斜面顶端自由下滑到下端时,小车______(填“是”或“不是”)做匀速直线运动。
考向02 频闪摄影法测量平均速度、区间测速
利用频闪相机测速:
(1)利用频闪摄像法测量平均速度时,其隐含的条件是物体两个相邻影像间的时间间隔是相同的,这个时间间隔就是照相机相邻两次拍照的时间间隔;
(2)根据图示,用刻度尺测出相邻影像间的距离,如果没有刻度尺,可以根据物体的大小估测相邻影像间的距离;
(3)频闪摄影照片中,一般影像较多,就是平均速度时,一定要注意区分计算的是哪段路程的平均速度,不要张冠李戴。
区间测速:区间测速和其他测量平均速度一样,都是依据这一原理。在解答区间测速问题时要注意:
(1)判断是否超速时,将求出的平均速度和该区间的最高限速进行比较即可;
(2)区间测速计算出来的速度是这一段路程的平均速度,并不是车辆的实际速度。
【例2】(2023·新疆)频闪摄影是研究物体运动常用的实验手段。在暗室中,照相机的快门处于常开状态,频闪仪每隔一定时间闪光一次,照亮运动的物体,于是胶片上记录了物体在几个闪光时刻的位置。图甲是完全相同的A、B两球从空中同一高度先后由静止开始竖直下落的频闪照片示意图。已知频闪仪每隔0.1s闪光一次,照片上1cm代表空中实际距离10cm。
(1)由图甲可知:先由静止开始下落的是___________(填“A”或“B”)球;
(2)用刻度尺分别测得照片上A、B两球相邻位置之间的各段距离,A、B两球相对应的s1、s2、s3、s4的测量结果如图表所示。测量照片上B球相邻位置之间的距离s5时,刻度尺的示数如图乙所示,则s5=_______mm。设 A球在空中下落时,通过s2、s3的过程中的平均速度分别为v2、v3,则v2:v3=__________;
(3)A、B两球均运动的过程中,若以B球为参照物,A球在竖直方向上做________(填“加速”“减速”或“匀速”)直线运动。先开始下落的小球的速度为__________m/s时,后开始下落的小球刚好开始下落。
【变式2-1】(2023·泸州)我国运动员全红婵,在2023年世界泳联跳水世界杯西安站女子单人10米跳台预赛中,出色地完成了“207C”动作。将其下落阶段中的一段运动简化为直线运动,其中A、B、C、D四点是她下落过程中的四个位置,相邻两点间的时间间隔为0.5s,距离如图所示。关于全红婵在此段运动过程中,下列判断正确的是( )。
A. 在AC段做匀速直线运动 B. 在AC段的平均速度为5m/s
C. 经过C点的速度为5m/s D. 她的重力势能一直在增大
【变式2-2】港珠澳大桥是我国二十一世纪“超级工程”,全长55千米(其中主桥29.6km,海底隧道全长5.6km),大桥上还设有“区间测速”,就是在两个监测点安装监控探头,测出车辆通过两个监测点的时间,再根据两点间的距离算出该车在这一区间路段的平均速度,判断是否超速。若监测点A、B相距16km,一辆轿车通过两个监测点的时间如图乙所示。
(1)大桥上某处有如图甲所示交通标志,其物理意义是:___________。
(2)轿车在这一区间路段平均速度是多少?是否超速?( )
考点内容
课标要求
命题预测
长度与时间的测量
认识长度和时间单位、测量工具及测量方法
对此考点的考查是学生基本考查内容,出现的概率较高,考查题型主要有选择题、填空题,与其它考点结合在一起也会出现综合题。本考点的命题点有:长度与时间的单位换算、长度与时间的估测、长度与时间的测量等
物体运动的描述
知道物体运动和静止是相对的
在描述物体运动时,必须选择参照物。所以,对有关参照物的考查是常考热点。常见题型有选择题、填空题。命题点有:给定参照物确定物体运动情况、由物体运动情况确定所选择的参照物、物体运动的相对性等。
速度的概念与应用
能用速度描述物体运动;知道匀速直线运动的概念
速度是描述物体运动快慢的物理量,对此考点的考查属于常考热点。考查题型有选择题、填空题,和其他考点结合的综合题等。主要命题点有:速度的概念、速度的简单计算、运动图像的应用、平均速度的概念等。
速度相关计算
能用速度公式进行简单计算
速度相关计算主要是平均速度的计算,在生活中经常出现速度相关计算的问题。常见题型为选择题、填空题和综合题等。命题点主要有:平均速度的计算、生活中有关速度的计算等
平均速度测量
理解测量平均速度的方法
平均速度的测量是必考力学实验之一,虽然考题出现的概率不大,但作为必考内容,同样需要引起考生的注意。命题点有:平均速度测量方法、过程、误差等。
单位
符号
与米的换算关系
千米
km
1km=100m=103m
米
m
—
分米
dm
1dm=0.1m=10-1m
厘米
cm
1cm=0.01m=10-2m
毫米
mm
1mm=0.001m=10-3m
微米
μm
1μm=0.000001m=10-6m
纳米
nm
1nm=0.000000001m=10-9m
物理量
单位
符号
换算关系
时间
时
h
1h=60min=3600s
分
min
1min=60s
秒
s
—
毫秒
ms
1ms=0.001s=10-3s
微秒
μs
1μs=0.000001s=10-6s
误差
错误
产生原因
(1)与测量人的估读习惯有关;
(2)与测量工具的精确度有关;
(3)受环境等因素影响
(1)不遵守仪器的使用规则;
(2)读数、记录结果时粗心
能否消除
不能消除,只能尽量减小
采用正确的测量方法就可以避免
问题
观察图片,思考为什么汽车里的人相对于驾驶员和路旁的小学生来说截然不同呢?
分析
这是由于汽车里的人以驾驶员为自己或汽车为标准,驾驶员的位置没有发生变化,所示说驾驶员没有动;但如果还以汽车为标准,看到小学生的位置发生了变化,所示说路旁的小学生发生了运动
结论
可见,判断物体是运动的还是静止的,总要选取某一物体作为标准。如果一个物体的位置相对于这个标准发生了变化,就说它是运动的;如果没有发生变化,就说它是静止的。这个选做标准的物体叫参照物
原则
说明
排己性
参照物不能选择研究对象本身,因为若以研究对象为参照物,则它永远是静止的
假定性
参照物一旦选定,就意味着该物体是静止的
任意性
参照物的选择是任意的,既可以选择静止的物体,也可以选择运动的物体
不唯一性
描述同一物体的运动,可以选择不同物体为参照物,若选择了不同物体作为参照物,该物体的运动状态可能不同
方便性
通常情况下,为了研究方便,一般选取地面或相对于地面静止的物体作为参照物,此时可不指明参照物;若选取其他特殊物体为参照物,则必须指明所选取的参照物
具体性
参照物必须是具体的物体,不能是抽象的事物,如“天空、宇宙”等
同一性
当有多个研究对象时,应选取同一参照物,如果选取不同的参照物,就会引起混乱
运动是绝对的
一切物体都在运动,绝对不动的物体是不存在的
示例:我们说站岗的哨兵是静止的,是以地面或房屋为参照物的,而实际上哨兵随地球的自转和公转在运动
静止是相对的
通常所说的静止,只是被研究的物体相对于某一特定参照物的位置没有发生变化
物体的运动状态取决于所选的参照物
描述某物体的运动状态时,选择的参照物不同,结论有可能不同,但都是正确的。因而,不事先选定参照物,就无法对某个物体的运动状态做出准确地描述
匀速直线运动
变速直线运动
定义
速度保持不变的直线运动
速度变化的直线运动
特点
运动的路线是直线,且速度大小不发生变化
运动的路线是直线,速度的大小发生变化。用常用平均速度来描述做变速直线运动的物体的快慢
实例
汽车在平直公路上匀速行驶;物品随传送带匀速运动
小球从高处自由下落;汽车紧急制动
车站
到达
发车
里程/km
株洲南
始发站
07:44
0
株洲
07:50
07:52
8
大丰
07:57
07:58
13.5
田心东
08:01
08:03
16
…
…
…
…
长沙
08:54
终点站
58
路程
运动时间
平均速度
s1=1m
t1=3s
v1=0.33m/s
s2=0.5m
t2=1.8s
v2=0.28m/s
超声测速
声音遇到障碍物会反射回来,根据发射和接收的时间差,可计算出发射点到障碍物的实际距离,并测出物体的速度
频闪摄影法
频闪摄像是研究物体运动时常用的一种实验方法,它借助于电子闪光灯的连续闪光,在一个画面上记录下物体连续的运动过程。因为每一次摄影的时间间隔相等,所以照片上任意相邻影像的时间间隔都相等。如图所示是时间间隔0.2s记录的弹跳小球的运动情况
GPS测速
GPS导航定位系统不仅可为各个运动载体进行定位,还可以测出其速度,目前广泛应用于各种导航软件中
路程
运动时间
平均速度
sAB=0.45m
tAB=3.2s
vAB=0.14m/s
sAC=0.90m
tAC =4.5s
vAC=
/mm
/mm
/mm
/mm
A球()
4.9
14.7
24.5
34.3
B球()
1.2
9.8
19.6
29.4
3.7
4.9
4.9
4.9
相关试卷
这是一份中考物理一轮复习专题02 光现象(讲义)(2份,原卷版+解析版),文件包含中考物理一轮复习专题02光现象讲义原卷版docx、中考物理一轮复习专题02光现象讲义解析版docx等2份试卷配套教学资源,其中试卷共78页, 欢迎下载使用。
这是一份2025年中考物理一轮复习练与测专题06 机械运动(8题型)(练习)(解析版),文件包含2025年中考物理一轮复习练与测专题06机械运动8题型练习原卷版docx、2025年中考物理一轮复习练与测专题06机械运动8题型练习解析版docx等2份试卷配套教学资源,其中试卷共41页, 欢迎下载使用。
这是一份人教版中考物理一轮大单元复习第一单元机械运动【综合复习讲义】(原卷版+解析),共57页。试卷主要包含了【单元内容】,【单元课标要求】,【单元学习目标】,【单元导图】,【单元学习任务】,变速直线运动与平均速度,测量平均速度,【单元备考】等内容,欢迎下载使用。

