所属成套资源:中考物理一轮复习(讲义)(2份,原卷版+解析版)
中考物理一轮复习专题05 内能、内能的利用(讲义)(2份,原卷版+解析版)
展开
这是一份中考物理一轮复习专题05 内能、内能的利用(讲义)(2份,原卷版+解析版),文件包含中考物理一轮复习专题05内能内能的利用讲义原卷版docx、中考物理一轮复习专题05内能内能的利用讲义解析版docx等2份试卷配套教学资源,其中试卷共78页, 欢迎下载使用。
目录
考情分析TOC \ "1-3" \h \u \l "_Tc24557" PAGEREF _Tc24557 \h 2
知识建构 \l "_Tc24353" PAGEREF _Tc24353 \h 3
\l "_Tc32750" 考点一 分子热运动 PAGEREF _Tc32750 \h 4
夯基·必备基础知识梳理 \l "_Tc16504" PAGEREF _Tc16504 \h 4
提升·必考题型归纳 \l "_Tc23410" PAGEREF _Tc23410 \h 7
\l "_Tc25708" 考向01 分子热运动与扩散现象 PAGEREF _Tc25708 \h 7
\l "_Tc11449" 考向02 分子间相互作用力 PAGEREF _Tc11449 \h 7
\l "_Tc5973" 考点二 内能 PAGEREF _Tc5973 \h 8
夯基·必备基础知识梳理 \l "_Tc1382" PAGEREF _Tc1382 \h 8
提升·必考题型归纳 \l "_Tc2099" PAGEREF _Tc2099 \h 12
\l "_Tc21697" 考向01 内能的概念与内能大小的比较 PAGEREF _Tc21697 \h 12
\l "_Tc31848" 考向02 改变物体内能的方式 PAGEREF _Tc31848 \h 13
\l "_Tc30961" 考向03 温度、内能与热量辨析 PAGEREF _Tc30961 \h 14
\l "_Tc5768" 考点三 比热容 PAGEREF _Tc5768 \h 14
夯基·必备基础知识梳理 \l "_Tc31521" PAGEREF _Tc31521 \h 14
提升·必考题型归纳 \l "_Tc2099" PAGEREF _Tc2099 \h 12
\l "_Tc23737" 考向01 比热容概念及应用 PAGEREF _Tc23737 \h 17
\l "_Tc27608" 考向02 探究不同物质吸热能力 PAGEREF _Tc27608 \h 18
\l "_Tc25876" 考向03 比热容相关计算 PAGEREF _Tc25876 \h 20
\l "_Tc12619" 考点四 热机 PAGEREF _Tc12619 \h 21
夯基·必备基础知识梳理 \l "_Tc25045" PAGEREF _Tc25045 \h 21
提升·必考题型归纳 \l "_Tc22180" PAGEREF _Tc22180 \h 24
\l "_Tc21258" 考向01 热机及其工作原理 PAGEREF _Tc21258 \h 24
\l "_Tc18868" 考向02 汽油机、柴油机及相关计算 PAGEREF _Tc18868 \h 25
\l "_Tc10644" 考点五 热机效率 PAGEREF _Tc10644 \h 26
夯基·必备基础知识梳理 \l "_Tc26632" PAGEREF _Tc26632 \h 26
提升·必考题型归纳 \l "_Tc2666" PAGEREF _Tc2666 \h 28
\l "_Tc20100" 考向01 热值及其相关计算 PAGEREF _Tc20100 \h 28
\l "_Tc2375" 考向02 热机效率及其计算 PAGEREF _Tc2375 \h 29
\l "_Tc29112" 考点六 能量转化与守恒 PAGEREF _Tc29112 \h 30
夯基·必备基础知识梳理 \l "_Tc9326" PAGEREF _Tc9326 \h 30
提升·必考题型归纳 \l "_Tc32180" PAGEREF _Tc32180 \h 32
\l "_Tc11108" 考向01 能量的转化与转移 PAGEREF _Tc11108 \h 32
\l "_Tc26060" 考向02 能量守恒定律 PAGEREF _Tc26060 \h 32
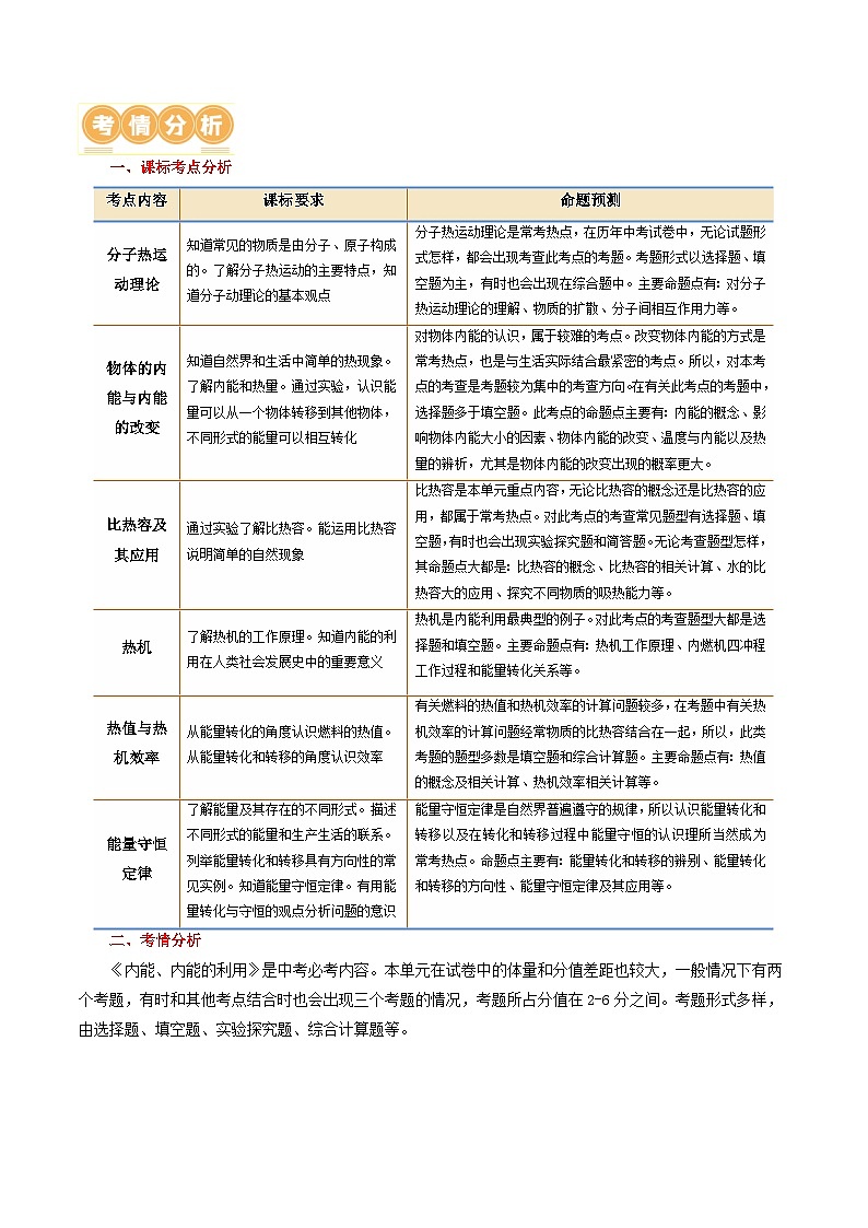
一、课标考点分析
二、考情分析
《内能、内能的利用》是中考必考内容。本单元在试卷中的体量和分值差距也较大,一般情况下有两个考题,有时和其他考点结合时也会出现三个考题的情况,考题所占分值在2-6分之间。考题形式多样,由选择题、填空题、实验探究题、综合计算题等。
考点一 分子热运动
一、物质的构成
1.物质的构成:常见物质是由大量及其微小的粒子— 构成的。
2.分子的大小:分子的直径很小,通常以10-10m来量度,所以一个看似很小物质中都会包含大量的分子,如一个小水滴中含有约1021个水分子。
常见的微小物体不是分子:分子的尺度很小,人们用肉眼观察到的都不是分子,分子只能用电子显微镜观察到。细小的灰尘、空气中极小的水滴,极细的铁粉都是微小物体,而不是分子,它们仍然是由大量分子构成的宏观物体。
3.分子间有间隙
实验演示:取50ml的水与50ml酒精,倒入量筒中,轻轻摇晃几下,静止后观察量筒中液体体积,发现水喝酒精混合后的总体积小于100ml。
这是酒精与水的混合过程。实际上是酒精分散到了水中,从微观的角度看,酒精分子分散到了水分子中间,这一现象说明水分子和酒精分子间都有间隙。
二、分子热运动
1.探究实验:物质的扩散
2.扩散现象
(1)定义: 相互接触时,彼此 的现象叫扩散。扩散现象的实质是分子(原子)的相互渗入。
(2)扩散现象表明:一切物质的分子都在 ,也说明物质的分子间存在间隙。
(3)影响扩散的因素:温度越高,扩散 (即分子无规则运动跟温度有关,温度越高分子无规则运动越剧烈)。
扩散现象的认识和理解:
(1)扩散现象只能发生在不同的物质之间,同种物质之间不能发生扩散现象;
(2)不同物质只有相互接触时,才能发生扩散现象,没有相互接触的物质,是不会发生扩散现象的;
(3)扩散现象是两种物质的分子彼此进入对方,而不是单一的某种物质的分子进入另一种物质;
(4)气体、液体和固体之间都可以发生扩散现象,不同状态的物质之间也可以发生。
扩散现象的物理意义:在扩散过程中,气体分子从密度较大的区域移向密度较小的区域,经过一段时间的掺和,密度分布趋向均匀。在扩散过程中,迁移的分子不是单一方向的,只是密度大的区域向密度小的区城迁移的分子数,多于密度小的区域向密度大的区域迁移的分子数。
扩散现象的实质:扩散现象是气体分子的内迁移现象。从微观上分析是大量气体分子做无规则热运动时,分子之间发生相互碰撞的结果。由于不同空间区域的分子密度分布不均匀,分子发生碰撞的情况也不同。这种碰撞迫使密度大的区域的分子向密度小的区域转移,最后达到均匀的密度分布。
判断扩散现象的方法:确认某种现象是否属于扩散现象时,关键是要看不同的物质彼此进入对方是自发形成的,还是在外力作用下形成的,是由于分子运动形成的,还是由于宏观的机械运动形成的。由于分子运动而自发形成的属于扩散现象,受外力作用下的宏观机械运动形成的现象就不属于扩散现象。例如,秋天,桂花飘香属于由于分子运动而形成的扩散现象,而冬天,雪花飘扬是由于雪花受重力和风力作用下的机械运动,它不属于扩散现象。
3.分子热运动
(1)探究实验:物质的扩散
分子热运动的意义:一切物质的分子都在不停地做无规则热运动。这种无规则运动叫分子热运动。
分子热运动的特点:同一物体,分子运动越剧烈,物体的温度越高。即温度是物体分子热运动剧烈程度的标志。
0℃的物体分子照样做无规则热运动:一切物质的分子都在不停地做无规则热运动。只是分子运动的剧烈程度不同。温度低时,分子热运动相对缓慢,但并没有停止,不能错误的认为0℃时物质分子不再做热运动。
三、分子间相互作用力
1.探究实验:分子间的作用力
2.对分子间引力和斥力的理解
邻近分子间同时存在相互作用的引力和斥力;实际表现出来的是分子引力和斥力的合力,称为分子力;分子间的引力和斥力都跟分子间距离有关系。
(1)固体中分子之间的距离小,相互作用力很大,分子只能在一定的位置附近振动,所以既有一定的体积,又有一定的形状。
(2)液体中分子之间的距离较小,相互作用力较大,以分子群的形态存在,分子可在某个位置附近振动,分子群却可以相互滑过,所以液体有一定的体积,但有流动性,形状随容器而变化。
(3)气体分子间的距离很大,相互作用力很小,每一个分子几乎都可以自由运动.所以气体既没有固定的体积,也没有同定的形状,可以充满能够达到的整个空间。
(4)同体物质很难被拉伸,是因为分子间存在着引力的缘故;液体很难被压缩,是因为分子间存在着斥力的原因。液体能保持一定的体积是因为分子间存在着引力的原因。
3.分子动理论:物质是由大量的分子或原子组成的,分子间有间隙;构成物质的分子在不停地做无规则热运动;分子间存在着引力和斥力。
考向01 分子热运动与扩散现象
一、识别分子热运动
(1)分子热运动是分子运动。所以,如果研究对象是宏观物体,则它的运动一定不是分子热运动;
(2)分子热运动是自发的,不受外力影响,如果研究的运动受到外力作用的影响,则一定不是分子热运动。
二、明确扩散概念:扩散是不同物质相互接触时,彼此进入对方的现象。注意扩散现象的标识:不同物质、相互接触、彼此进入对方。
三、温度对扩散现象的影响:讨论扩散的快慢,一般只考虑温度的影响;反之,看到温度不同,就应想到扩散得快慢不同。
【例1】(2023·长沙)下列现象能说明分子做无规则运动的是( )。
A. 春风拂面,柳絮飞扬B. 晨曦微露,雾漫山野
C. 百花齐放,花香四溢D. 天寒地冻,大雪纷飞
【变式1-1】(2023·兰州)打开中药包会闻到淡淡的药香味,这是___________现象。慢火熬制,等药汤沸腾后,药香味更加浓郁,这说明温度越高,分子的运动越___________(选填“剧烈”或“缓慢”)。捆扎药包的细绳很难被拉断,是因为分子间存在___________(选填“引力”或“斥力”)。
【变式1-2】(2023·齐齐哈尔)农历五月初五,人们喜爱煮茶叶蛋为节日增添一道美食。下列关于制作茶叶蛋所涉及的物理知识,说法正确的是( )。
A. 煮熟鸡蛋是通过做功增大鸡蛋内能;
B. 蛋壳能轻松被敲碎,说明蛋壳分子间不存在引力;
C. 蛋清从白色变成褐色的原因是发生了扩散现象;
D. 茶叶蛋在汤中越泡越咸,说明分子运动剧烈程度与温度无关
考向02 分子间相互作用力
【例2】(2023·无锡)如图所示,将两个表面光滑的铅块相互紧压,它们会粘在一起,下方可以挂起重物,该现象主要说明了( )。
A. 分子间有空隙 B. 分子间存在吸引力
C. 分子间存在排斥力 D. 分子处在永不停息的无规则运动中
【变式2-1】水很难被压缩,其原因是( )。
A.水分子之间没有空隙 B.水分子之间有引力
C.水分子之间有斥力 D.水分子在不停的运动
【变式2-2】在2021年12月9日的航天员太空授课中,“感觉良好乘组”成员之一王亚平把一滴蓝色颜料滴入水球中,水球很快就变成一个大的蓝水球,如图1所示;当她把一朵折纸花放入水膜中时,花朵竟然神奇地绽放了,如图2所示。图1呈现的现象和图2现象形成的原因分别是( )。
A.分子之间有间隙;分子间的引力作用;
B.扩散现象;分子间的引力作用;
C.扩散现象;分子之间有间隙;
D.分子间的引力作用;分子间的斥力作用
考点二 内能
一、内能
1.分子动能和分子势能
(1)分子动能:分子在永不停息地做着无规则的热运动。物体内大量分子做无规则热运动所具有的能量称为分子动能。物体的温度越高,分子运动得越快,它们的动能越大。
(2)由于分子之间具有一定的距离,也具有一定的作用力,因而分子具有势能,称为分子势能。分子间距发生变化时,物体的体积也会变,所以分子势能与物体的体积有关。
2.内能
(1)内能:物体内部所有分子的 与 的总和,叫做物体的内能。
(2)内能的单位:焦耳,简称焦,符号J。
3.对内能的理解
内能是物质分子的热运动能量,是由物质内部状况决定的能量。物质由大量分子、原子组成,储存在系统内部的能量是全部微观粒子各种能量的总和,即微观粒子的动能、势能等的总和。物体内部大量分子的无规则运动跟温度直接相关,物体内部大量做热运动的粒子之间也具有动能和势能,动能和势能的总和叫做内能。
理解物体内能时,要注意以下三点:
(1)内能是指物体的内能,不是分子的,更不能说内能是个别分子和少数分子所具有的。内能是物体内部所有分子共同具有的动能和势能的总和,所以,单纯考虑一个分子的动能和势能是没有现实意义的。
(2)任何物体在任何情况下都有内能。
(3)内能具有不可测性。只能比较物体内能的大小,不能确定这个物体具有的内能究竟是多少,因为内能是物体的所有分子具有的总能量,宏观量度比较困难。
4.影响物体内能大小的因素
(1)温度是影响物体内能最主要的因素,同一个物体,温度越高,它具有的内能就越大,物体的内能还受质量、材料、状态等因素的影响。
(2)物体的内能跟质量有关。在温度一定时,物体的质量越大,也就是分子的数量越多,物体的内能就越大。
(3)物体的内能还和物体的体积有关。在质量一定时,物体的体积越大,分子间的势能越大,物体的内能就越大。
(4)同一物质,状态不同时所具有的内能也不同。
特别提醒:物体内能改变的宏观表现
温度变化:物体温度升高,内能增大;温度降低,内能减小;
物态变化:例如,晶体熔化时内能增加,晶体凝固时内能减小。
5.内能与机械能的区别与联系
二、物体内能的改变
1.热传递改变物体的内能
(1)探究热传递改变物体内能
(2)对热传递的理解
2.热量
(1)热量(Q):在热传递过程中,传递能量的多少叫做热量。用符号Q表示。
(2)单位:在国际单位制中,热量单位是焦耳,符号是J。
对热量认识的三个误区
(1)热量是能量转移多少的量度,是一个过程量,它存在于热传递的过程中,只有发生了热传递,有了能量的转移,才能讨论热量问题,离开热传递谈热量也就没有了意义。
(2)热量只能有“吸收”或“放出”来表述,而不能用“具有”或“含有”来表述,不能说某物体含有或具有多少热量,只能说物体吸收或放出了多少热量。
(3)吸收或放出热量的多少与物体内能的多少、温度的高低没有关系。
3.做功改变物体的内能
探究做功改变物体的内能
4.热传递和做功改变物体内能的区别与联系
做功、热传递改变物体内能的实质
(1)做功改变物体的内能的实质是能量的转化,即内能与其他形式的能的相互转化;
(2)热传递改变物体内能实质上是能量的转移,即能量从一个物体转移到另一个物体或从物体的一部分转移到另一部分,无不同形式能量的相互转化;
(3)不是任何情况下对物体做功都能改变物体的内能。例如,用手托起物理课本,虽然人对课本做了功,但课本的内能没有增加,增加的是课本的机械能。
5.温度、热量、内能三者之间的区别于联系
考向01 内能的概念与内能大小的比较
不是“炙热”的物体才有内能
(1)任何物体在任何情况下都有内能,不只是“炙热”的物体才有内能;
(2)影响物体内能大小的因素有温度、质量、体积、状态、物质的种类,仅根据其中某一因素无法判断内能的大小。
内能与机械能完全不同:
(1)内能是微观和统计上的概念,而机械能是宏观上的概念;机械能与宏观物体的机械运动对应,内能与微观的热运动对应;
(2)机械能与物体的质量、速度、高度、弹性形变程度等有关;内能只与物体内分子热运动和分子间的相互作用有关。
【例1】(2023·宜宾)关于内能及其利用,下列说法正确的是( )。
A. 一切物体都具有内能;
B. 足球运动越慢,它的内能越小;
C. 冬天搓手取暖,是通过做功的方式改变内能;
D. 热机的功率大,效率就一定高
【变式1-1】(2023·郴州)下列关于物体的温度和内能说法正确的是( )。
A. 温度越高的物体,内能越大;
B. 摩擦生热是通过做功的方式改变物体的内能;
C. 物体运动的速度越快,内能越大;
D. ﹣20℃的冰块没有内能
【变式1-2】四只相同规格的烧杯中装有水,水量及其温度如图所示。关于四只烧杯中水的内能的大小,下列说法中正确的是( )。
A.烧杯a中的水的内能大于烧杯b中水的内能;
B.烧杯c中的水的内能大于烧杯d中水的内能;
C.烧杯a中的水的内能大于烧杯c中水的内能;
D.烧杯d中的水的内能大于烧杯b中水的内能
考向02 改变物体内能的方式
(1)做功改变物体的内能:做功可以改变物体的内能有两层含义:外界对物体做功,则机械能转化为物体的内能;若物体对外界做功,则物体的内能转化为机械能。
(2)判断内能改变方式的关键:判断物体内能的改变方式的关键是看内能改变过程中能量形式是否发生了变化。热传递是能量的转移过程,在此过程中能的形式不发生变化;做功的实质是能的转化过程,能量从一种形式转化成另一种形式。
【例2】(2023·连云港)下列事例中,用热传递的方式来改变物体内能的是( )。
A. 古人钻木取火 B. 冬天双手摩擦取暖
C. 一杯热水慢慢变凉 D. 人从滑梯滑下臀部发热
【变式2-1】(2023·包头)如图,用酒精灯加热试管中的水,水加热后产生大量水蒸气将塞子顶出,同时管口出现“白雾”。下列说法正确的是( )。
A. 水受热是通过做功方式改变内能 B. 塞子被顶出,内能转化为机械能
C. “白雾”是水汽化形成的 D. 酒精消耗过程中热值变小
【变式2-2】(2023·天津)热爱劳动的津津学做天津特色菜“贴饽饽熬鱼”。烹饪时主要是通过______的方式来增大食材的内能(选填“做功”或“热传递”);锅内冒出的大量“白气”是水蒸气______形成的小水滴(填物态变化名称)。
考向03 温度、内能与热量辨析
(1)温度表示物体的冷热程度,同一物体,温度越高,分子热运动越剧烈,内能越大;
(2)热量和功一样,是过程量,只是用来衡量物体内能或机械能变化了多少,离开过程,谈热量毫无意义。就某一状态而言,只有内能,不存在热量。
“热”不只是温度的高低,“热”在不同的语境中具有不同的含义:1)表示温度,如“今天很热”;2)表示“热量”,如“物体吸热”;3)表示内能,如“摩擦生热”,机械能转化为内能,这里的“热”指的是内能。
【例3】关于温度、热量、内能的关系,下列说法正确的是( )。
A.冰熔化时吸收热量,内能增加,分子的运动越来越剧烈;
B.物体的温度升高,一定是从外界吸收了热量;
C.对物体做功,它的内能一定增加,温度不一定升高;
D.物体的温度升高,内能一定增加
【变式3-1】关于温度、热量和内能,下列说法正确是( )。
A. 0℃的冰块内能为0B. 温度高的物体含有的热量多
C. 汽油机做功冲程气缸内燃气的内能增加D. 两个发生热传递的物体之间一定存在温度差
【变式3-2】(2023·郴州)下列关于物体的温度和内能说法正确的是( )。
A. 温度越高的物体,内能越大;
B. 摩擦生热是通过做功的方式改变物体的内能;
C. 物体运动的速度越快,内能越大;
D. ﹣20℃的冰块没有内能
考点三 比热容
一、比较不同物质的吸热能力
1.探究不同物质吸热能力
【实验目的】探究不同物体的吸热能力。
【实验器材】相同的铁台架、酒精灯、石棉网、烧杯、温度计、搅拌器两套,火柴、秒表、水和另一种液体(如煤油)。
【实验步骤】一、按图组装器材。
二、取质量相同的水和煤油(60g),常温下待温度稳定后(控制两种液体初温相同),测出两种液体的温度,并计入表格。
三、点燃酒精灯,同时给水和煤油加热,加热时间为5分钟,测量此时两种液体温度并计入表格。
四、实验表格(参考数据)
五、整理器材。
【实验结论】质量相同的水和另一种液体(如煤油),吸收相同的热量,煤油的温度升高较大。
2.考查内容
二、比热容
1.定义:一定质量的某种物质在温度升高时,吸收的热量与它的质量和升高的温度乘积之比叫做这种物质的比热容,用符号c表示。
2.定义式:。
3.单位:焦耳每千克摄氏度,符号是:J/(kg·℃),比热容单位是由质量、温度和热量组成的组合单位。
4.物理意义:水的比热容是4.2×103J/(kg·℃),表示的物理意义是:1千克的水温度升高1℃吸收的热量是4.2×103J。
5.一些常见物质的比热容
6.对比热容的理解
(1)一定质量的某种物质在温度升高时,吸收的热量与它的质量和升高的温度乘积之比叫做这种物质的比热容,用符号c表示。
比热容是物质的特性之一,所以某种物质的比热容不会因为物质吸收或放出热量的多少而改变,也不会因为质量的多少或温度变化的多少而改变。也就是说,比热容的大小只与物质的种类及其状态(固态、液态和气态)有关,与物质的质量、温度的变化无关。
(2)比热容的大小与物质的种类和物质的状态有关。不同物质的比热容一般不同。同种物质在同一状态下,比热是一个不变的定值。如果物质的状态改变了,比热容的大小随之改变,如水变成冰。
7.比热容的应用
(1)与质量相同的其他物质相比,水的比热容在常见的物质中是比较大的。动物体中70%左右是水,例如黄牛。与质量相同的其他物质相比,水吸收(或放出)相同的热量,升高(或降低)的温度相对较小。体型较大的温血动物体内水分多,对维持自身的体温有优势。
(2)水是生命之源,人的生活离不开水,冬天人们用热水流过散热器来取暖,用热水的好处是由于相同质量的水和其他物质相比,降低相同的温度,由于水的比热容大,水放出的热量多,所以用热水流过散热器来取暖。
(3)炒栗子时里面加沙子有何作用?炒栗子时,栗子表面与热锅的接触面积很小,不利于传热。沙子的颗粒小可以填塞栗子间的空隙,这些被炒热的沙子大大增加了对栗子传热的面积,使栗子能均匀受热。另外,沙子的比热容较小,吸热时升温较快,可缩短炒熟的时间。也可以节能。
(4)城市种植花草树木,提高绿地覆盖率,修建人工湖,扩大水域面积,大大改善了市民的居住环境,让全市民享受到了“绿城”带来的实惠。从物理角度讲,花草树木对声音有一定的吸收作用,起到减弱噪音的作用:人工湖的建成,由于水的比热容较大,吸收或放出热量时,水的温度变化较小,即温差小,有恒温作用。
(5)夏日,在烈日暴晒下,游泳池旁的混凝土地面热得烫脚,而池中的水却不怎么热,这是因为质量相等的水和混凝土,照射同样的时间,吸收相同热量,由于水的比热容较大,水的温度升高较小。因此,池水的温度比混凝土低,所以在烈日暴晒下,游泳池旁的混凝土地面热得烫脚,而池中的水却不怎么热。
三、热量的计算
(1)物质吸热时热量的简单计算:Q吸=cm△t=cm(t-t0);
(2)物质放热时热量的计算:Q放=cm△t= cm(t0-t)。
(3)其中:Q吸—吸收的热量,单位:焦(J),Q放—放出的热量。
c—比热容,单位:焦每千克摄氏度(J/(kg·℃))
m—质量,单位:千克(kg)
△t—变化的温度(升高或降低的温度),单位:摄氏度(℃);t0—初始温度、t—末温。
考向01 比热容概念及应用
1.属性物质在任何条件下都具有的、不变的性质,如质量,不随外界的条件的变化而变化。特性一种物质区别于其他物质的性质,在外界条件变化时会发生变化,比如比热容是物质的已知特性,会随物质状态的变化而变化。
2.比热容图像
(1)等时分析法:作一条垂直于温度轴的直线,可以看出升高相同的温度时,加热时间的长短;
(2)等温分析法:作一条垂直于时间的直线,可以比较加热时间相同时,温度升高的多少。
3.水的比热容大的应用,主要有两个方面
(1)一定质量的水吸收(或放出)很多的热量而自身的温度却变化不多,有利于调节温度;
(2)一定质量的水升高(或降低)一定温度,吸热(或放热)很多,常用作冷却剂或供热介质。
【例1】(2023·广州)以下过程不发生物态变化,初温相同的两块金属甲、乙吸收了相同热量,甲的末温比乙的低,那么初温相同的甲、乙放出相同热量( )。
A. 甲的末温比乙的低,但无法判断甲、乙比热容哪一个大;
B. 甲的末温比乙的高,但无法判断甲、乙比热容哪一个大;
C. 甲的末温比乙的高,且可以判断甲、乙比热容哪一个大;
D. 无法判断甲、乙的末温哪一个高,且无法判断甲、乙比热容哪一个大
【变式1-1】(2023·宜昌)在两个相同的烧杯中分别装有质量和初温相同的水和某种液体,用两个完全相同的电加热器对其加热,每隔一段时间用温度计分别测量它们的温度,并画出了温度随时间变化的图像如图,由图像可知( )。
A. a液体比热容小;
B. b液体是水;
C. 0~3min内a液体吸收的热量少;
D. 升高相同的温度时,b液体吸收的热量少
【变式1-2】(2023·常德)下表是一些物质的比热容[单位J/(kg·℃)],根据表中数据和生活现象,下列判断中正确的是( )。
A. 不同种类的物质,比热容一定不同;
B. 比热容与物质物质的状态无关;
C. 质量相同、初温相同的铝块和铜块吸收相同的热量,铜块的末温更低;
D. 沿海地区昼夜温差小,是因为水的比热容较大
【变式1-3】(2023·连云港)沿海地区的昼夜温差较小,而内陆地区(尤其是沙漠)的昼夜温差较大,这主要是因为( )。
A. 水的内能多,沙石的内能少B. 水的导热性好,沙石的导热性差
C. 水的比热容大,沙石的比热容小D. 水吸收的热量多,沙石吸收的热量少
【变式1-4】(2023·扬州)下列与比热容有关的生活现象,描述正确的是( )。
A. 沙漠地区昼夜温差小;
B. 汽车发动机常用水做冷却剂;
C. 在太阳光的照射下,干泥土比湿泥土升温慢;
D. “早穿棉袄午穿纱,围着火炉吃西瓜”是我国沿海地区的生活写照
考向02 探究不同物质吸热能力
(1)控制变量法:该实验中药注意三个变量:质量、温度、加热时间。分析时主要哪个量是变化的,哪些量是相同的;
(2)转换法:物质吸收热量的多少难以直接测量,所以该实验中使用加热时间长短反映吸收热量的多少。
【例2】(2023·益阳)某小组同学为了比较水和沙石的比热容大小,在两个相同的烧杯中分别装入质量相同的水和沙石,用相同的酒精灯加热。
(1)小组的实验装置如图所示,其中有一处明显的错误,错误之处是_________;
(2)更正错误后,加热相同的时间,沙石升高的温度比水多,说明沙石的比热容比水______(选填“大”或“小”);
(3)比较全班不同小组的实验数据,发现各小组之间的实验数据有较大的不同,可能原因是________(请写出一条)。
【变式2-1】(2023·兰州)为了比较A、B两种液体的吸热能力,小亮用完全相同的加热装置对质量分别为100g和400g的A、B两液体进行加热,根据实验数据绘制的温度随时间变化的图像如图所示。根据图像信息,下列说法中正确的是( )。
A. A、B两液体在0~8min内吸收的热量之比为;
B. A、B两液体的比热容之比为;
C. B液体的吸热能力比A液体的强;
D. A液体比B液体更适合作发动机的冷却液
【变式2-2】(2023·绥化)如图是“探究水和煤油的吸热能力”的实验装置。实验记录如下表:
(1)实验中利用相同规格的电加热器给水和煤油加热,需要控制水和煤油的______(选填“质量”或“体积”)相等;
(2)本实验是通过比较______来反映水和煤油吸热能力的强弱;分析数据可知______(选填“水”或“煤油”)的吸热能力较强;
(3)若实验中水的质量是200g,加热4min,水吸收的热量为______J;
(4)汽车发动机用水作冷却剂,这是利用了水______的性质。
考向03 比热容相关计算
(1)用公式计算时注意区分温度和温度差:计算物质吸收或放出热量时,要注意公式中的△t是温度差而不是某一温度。
(2)用比例法解题:第一步,以比值的形式写出要求的比值;第二步,用公式展开要求的比值;第三步,代入各物理量的数值;第四步,计算求解。
【例3】(2023·泰安)质量均为0.5kg的水和另一种液体在相同时间内放出的热量相等,它们温度随时间变化的关系如图所示。已知水的比热容,。下列说法中( )。
①甲物质是水;
②0~12min乙温度降低了20℃;
③0~12min甲放出了的热量;
④乙物质的比热容为。
A. 只有①②正确B. 只有②④正确
C. 只有①③正确D. 只有①④正确
【变式3-1】(2023·哈尔滨)北方的暖气大多用水作为散热剂,是因为水的比热容较______。有质量为50kg的水流过暖气,温度下降2℃,放出的热量是______J。[]
【变式3-2】小丽用相同的电加热器分别对质量为0.2kg的水和0.3kg的另一种液体进行加热,得到的实验数据如图所示,则水在16min内吸收的热量为______J,另一种液体的比热容为______ J/(kg·℃)。[c水=4.2×103J/(kg·℃)]
考点四 热机
一、热机
1.实验探究—热机工作原理
【实验现象】如图所示,在试管中装一些水,用橡皮塞塞住试管口,固定在铁架台上,用酒精灯给试管加热,水沸腾后,水蒸气会把橡皮塞冲出去,试管口观察到大量“白雾”出现。
【实验分析】酒精燃烧释放出热量(化学能转化为内能),通过热传递将一部分内能转移给水,水的内能增加,温度升高,产生大量水蒸气。水蒸气越来越多,对橡皮塞的压力越来越大,最后将橡皮塞冲出,这时水蒸气对橡皮塞做功。同时,水蒸气内能减小,温度降低,水蒸气液化成小水滴,在试管口可以观察到“白雾”。
【探究归纳】该实验装置就是一个简单的热机。其工作过程是:燃料燃烧,化学能转化为内能,一部分内能通过热传递方式传递给工作物质—水,水内能增大,温度升高,产生大量水蒸气,水蒸气将橡皮塞冲出,水蒸气内能转化为橡皮塞机械能。
2.热机
(1)热机:利用内能做功的机械叫热机。汽车、轮船和飞机等的发动机都是利用燃烧燃料释放的内能做功的装置,都是热机。
(2)热机的种类:分为蒸汽机、内燃机、汽轮机、喷气发动机。它们构造不同,但它们有一个共同特点,那就是利用内能做功。
(3)内燃机:燃料直接在发动机气缸内燃烧产生动力的热机。内燃机根据其所使用的燃料分为汽油机和柴油机两类。
二、汽油机
1.工作原理:利用气缸内汽油燃烧产生的高温高压燃气来推动活塞做功,将内能转化为机械能。
2.构造
(1)主要结构:如图所示,汽油机的主体是气缸。气缸上部有进气门和排气门,顶部有火花塞,下部有活塞,活塞通过连杆与曲轴相连。
(2)冲程:活塞在气缸内往复运动时,从汽缸的一端运动到另一端的过程,叫做一个冲程。
利用气缸内汽油燃烧产生的高温高压燃气来推动活塞做功,将内能转化为机械能。
(3)试管实验与汽油机构造比较:如图。
3.工作过程
(1)汽油机的一个工作循环:吸气冲程、压缩冲程、做功冲程、排气冲程。通过四个冲程的不断循环来连续工作。
(2)每完成一个工作循环,曲轴和飞轮均转动两周,活塞往返两次,对外做功一次。在四个冲程中,只有做功冲程对外做功,其他三个冲程是辅助冲程,要靠安装在曲轴上的飞轮的惯性带动活塞完成,周而复始,使汽油机连续转动下去。
(3)汽油机工作过程如下:
三、柴油机
1.工作原理:利用柴油在气缸内燃烧所产生的高温高压燃气来推动活塞做功,将内能转化为机械能。
2.构造:柴油机构造和汽油机构造相似,所不同的是柴油机气缸顶部没有火花塞,而有一个喷油嘴。
3.工作过程:柴油机与汽油机工作过程大致相同,也是由吸气、压缩、做功、排气四个冲程构成一个工作循环,在一个工作循环中,曲轴连续转动两周,活塞往复两次,对外做功一次。见下表:
4.汽油机与柴油机的异同
相同点:
(1)基本构造和主要部件作用相似。
(2)每个工作循环都一样,有吸气、压缩、做功、排气四个冲程组成。
(3)四个冲程中,只有做功冲程对外做功,其余三个冲程靠飞轮惯性完成。
(4)一个工作循环中,活塞往复两次,曲轴转动两圈,飞轮转两圈,做功一次。
不同点:
(1)构造不同:汽油机汽缸顶部有火花塞,而柴油机汽缸顶部有喷油嘴。
(2)燃料不同:汽油机燃烧汽油,而柴油机燃烧柴油。
(3)吸气冲程不同:汽油机吸进汽油和空气和燃料混合物,柴油机只吸进空气。
(4)点火方式不同:汽油机属点燃式点火,柴油机属压燃式点火。
考向01 热机及其工作原理
热机和人力机械、电动机械的主要区别热机利用“内能”来做功,最终将内能转化为机械能,而不是利用其他能量来做功。
内燃机工作冲程的判断:
第一步看气门
看两气门开、闭情况。若两气门都关闭,则内燃机处于压缩或做功冲程;若有一个气门打开,内燃机处于吸气或排气冲程
第二步看活塞
看活塞运动方向。活塞向上运动时,内燃机处于压缩或排气冲程;若活塞向下运动,内燃机处于吸气或做功冲程
第三步综合分析
综合两个气门和活塞的工作情况得出结论
【例1】(2023·广东)如图为四冲程汽油机工作过程中的某冲程示意图,该冲程为( )。
A. 吸气冲程B. 压缩冲程C. 做功冲程D. 排气冲程
【变式1-1】(2023·牡丹江)以下机械属于内燃机的是( )。
A. 火箭喷气发动机 B. 汽油机 C. 滑轮组 D. 洗衣机
【变式1-2】(2023·无锡)如图所示,在空气压缩引火仪的玻璃筒底部放一小团干燥的棉花,用力将活塞迅速下压,棉花会立即燃烧,下压过程中活塞对筒内空气______,空气的______能增大,该能量转化过程与汽油机的______冲程相同。
考向02 汽油机、柴油机及相关计算
(1)汽油机与柴油机的判断
汽油机
柴油机
结构
气缸顶部有火花塞
气缸顶部有喷油嘴
吸气冲程
吸进空气和汽油的混合物
吸进空气
点火方式
点燃式
压缩式
(2)内燃机做功中的关联条件:内燃机的一个工作循环完成四个冲程,曲轴和飞轮转动两周,活塞往返两次,对外做功一次。
【例2】(2023·潜江、天门、仙桃)一台单缸四冲程汽油机的飞轮转速为1200r/min,如图所示为它工作循环中的一个冲程。下列说法正确的是( )。
A. 汽油是化石能源;
B. 该冲程为做功冲程;
C. 该汽油机每秒对外做功20次;
D. 热机的功率越大,效率就越高
【变式2-1】(2023·南充)某单缸四冲程汽油机,飞轮每分钟转3000转,则每秒对外做功_______次,每次对外做功115J,该汽油机的效率为25%,连续工作1小时需消耗汽油________kg(q汽油=4.6×107J/kg)。
【变式2-2】小明一家驾车旅行,(1)加油时,闻到汽油味,说明分子在______;(2)图示为车发动机的一个冲程,其能量转化情况是______;(3)若车的总质量为1.5t,匀速直线行驶9km,所受阻力为车重的0.1倍,完全燃烧汽油1L,则1L汽油完全燃烧放出的热量是______J,车所受牵引力是______N,车的工作效率是______%。(ρ汽油 =0.8×103 kg/m3 ;q汽油 =4.5×107 J/kg;g取10N/kg)
考点五 热机效率
一、燃料的热值
1.燃料
(1)燃料的种类:燃料是指可燃烧的物质,根据不同标准,燃料可分为不同的种类,最常见的是按其物理状态分类。
(2)燃料燃烧时能量转化:燃料在燃烧时将化学能转化为内能。
2.燃料的热值:燃料种类很多,由于其燃烧成分不同,相同质量的不同燃料完全燃烧时放出的热量不同,在物理学上用“热值”来表示燃料燃烧的放热本领。
(1)热值:某种燃料完全燃烧放出的热量,与其质量的比值叫这种燃料的热值;用“q”表示。
(2)热值单位:J/kg。
(3)热值的物理意义:一、1kg某种燃料完全燃烧放出的热量就等于该燃料的热值;二、热值反映的是某种物质的一种燃烧特性,同时反映出不同燃料燃烧过程中,化学能转变成内能的本领大小;也就是说,它是燃料本身的一种特性,只与燃料的种类有关,与燃料的形态、质量、体积等均无关。
(4)燃料燃烧放出的热量:热量:Q放 =qm;(Q放 是燃料放出的热量,单位是J;q是热值,单位是J/kg;m 是质量,单位是kg)
特别提醒:固体燃料、液体燃料的热值以“J/kg”为单位,而气体燃料的热值以“J/m3”为单位。因此Q放 =qm一般用于固体燃料和液体燃料放热的计算;Q放 =Vq一般用于气体燃料放出热值的计算,其中V为气体燃料的体积。
(5)对燃料热值的透析
二、热机的效率
1.燃料的有效利用:用煤气灶、锅炉、煤炉等烧水时,燃料不能完全燃烧利用,具体原因是多样的。例如,燃料不能完全燃烧而损失了一部分能量,装水的容器吸收了一部分能量、灶体本身也会吸收一部分能量,高温的烟气带走了一部分能量,还有一部分能量直接散失掉了,水吸收的热量只占燃料燃烧放出热量的一部分,只有水吸收的热量才是有效利用的部分。如图所示:
2.锅炉的效率
(1)锅炉是利用燃料或其他热源把水加热成热水或蒸汽的设备。锅炉包括锅和炉两部分,锅是指盛水的容器,炉是燃料燃烧的装置。
(2)提高锅炉燃料利用率的途径:一、让燃料尽可能充分燃烧,如将煤研磨成粉状,加大进风量等;二、减少热量损失,如加大有效受热面积等。
3.内燃机中热量燃烧的能量流向图
4.热机效率
(1)定义:用来做有用功的热量与燃料完全燃烧放出的热量的比值。
(2)计算公式:
对热机而言,其中用来做有用功的能量Q有用等于热机对外的有用功W有用,故热机的效率公式又可写成:。
(3)物理意义:热机的效率表示使用热机时对燃料的利用率的高低,因此热机的效率是热机性能的一个重要指标。
(4)常见热机效率:蒸汽机6%-15%,汽油机20%-30%,柴油机30%-45%。
特别提醒:热机效率总小于1的原因
因为热机中用于做有用功的能量只是燃料完全燃烧所放出的总能量的一部分,由于各种能量的损失和燃烧条件的限制,这部分能量一定小于完全燃烧放出总能量,所以有用功的能量与燃烧放出的总能量的比值必然小于1,即热机的效率一定小于1。
5.提高热机效率的主要途径
①改善燃烧的条件,使燃料尽可能充分燃烧(将煤磨成煤粉,用空气吹进炉膛,使之更充分燃烧);
②减少各种热量损失(I. 加大受热面积,以减少烟尘废气带走的热量;II. 使用较好的保温材料,减少热损失);
③在热机设计和制造上,采用先进的技术;
④保障良好的润滑,减少机械摩擦。
考向01 热值及其相关计算
(1)对热值的理解
某种燃料完全燃烧放出的热量与其质量之比,叫这种燃料的热值。从定义上看,热值是燃料的一种性质,它只与燃料的种类有关,与燃料的质量、燃烧程度等无关。
(2)热值相关计算
解答是要注意干木柴完全燃烧放出的热量完全被水吸收,从而建立等式关系Q放=Q吸。
【例1】关于燃料及其热值,下列说法中正确的是( )。
A. 没有燃烧的燃料,热值等于零;
B. 燃料完全燃烧时,它的热值最大;
C. 燃料的热值与质量和燃烧状态无关;
D. 燃料燃烧时温度越高,放出的热量越多
【变式1-1】(2023·常德)汽油是 _________能源(选填“可再生”或“不可再生”);2kg汽油完全燃烧,释放出 ____________J的热量(q汽油=4.6×107J/kg)。
【变式1-2】某同学学习了燃料的热值后,自己设计了一个实验来探究煤油和菜籽油的热值大小关系,他实验时组装了如图所示的两套规格完全相同的装置,并每隔1分钟记录了杯中水的温度(见表)。
(1)在安装、调整实验器材时,科学合理的顺序是(甲图中):先调整固定______的位置,再调整固定______的位置。(填“A”或“B”)
(2)为保证实验结论的可靠,实验时应控制两套装置中相同的量有加热时间和水的______。
(3)通过表中记录的数据,你认为煤油和菜籽油两种燃料中,热值较大的是______。
(4)该同学实验前用天平测出了烧杯中水的质量及两油灯中燃料的质量,并利用记录的数据、公式Q吸=cm(t-t0)计算出了水吸收的热量,他认为通过这些数据能准确地计算出煤油和菜籽油的热值。你认为他的计算结果可靠吗?______,为什么?______。
考向02 热机效率及其计算
(1)对热机效率高的两种理解:1)当燃烧相同的燃料时,效率高的做的功多;2)当做的有用功相同时,效率高的消耗的燃料少。
(2)热机效率与功率的区别
热机效率
热机功率
定义
用来做有用功的那部分能量与燃料完全燃烧放出的能量之比
单位时间内做的功
物理意义
反映热机对能量的利用
反映热机做功的快慢
定义式
(3)热值、比热容与热机效率综合:1)物质吸热时,利用比热容的概念计算吸收的热量;2)物质燃烧时,利用热值概念计算发出的热量;3)根据热机效率的概念计算待求物理量。
【例2】(2023·随州)汽车是现代生活中最常见的一种交通工具,如图甲、乙分别是某汽油机的某冲程及能量流向图。下列有关说法正确的是( )。
A. 甲图是压缩冲程,活塞对气缸内的气体做功,气体的温度升高;
B. 由乙图可知该汽油机的效率是30%;
C. 汽车尾气中的“汽油味”越浓燃料燃烧得越不充分,这会降低燃料的热值;
D. 为节能冬天汽车都会利用尾气中的余热给车内供暖,该举措大大提高了燃料的热值
【变式2-1】有一功率为92kW、热机效率为20%的汽车正在一平直的公路上行驶,此时油箱中仅剩下10kg的汽油,汽车以72km/h的速度向前匀速沿直线行驶,问:
(1)汽车运行过程中,若汽缸内汽油燃烧不充分时,排气管会冒“黑烟”,此时汽油的热值 ,汽油机的效率将 。(两空均选填“变大”“不变”或“变小”)
(2)完全燃烧10kg的汽油能放出多少热量?(q汽油=4.6×107J/kg)
(3)汽车还可以前进多远?
(4)完全燃烧10kg的汽油放出的热量用来加热质量2000kg初温为5℃的水,能使水温升到多少℃?[结果保留到整数位,不考虑能量损失,c水=4.2×103J/(kg•℃)]
【变式2-2】(2023·锦州)我国道路交通安全规定,货车轮胎对地面的压强应控制在7×105Pa以内,王师傅的货车自身质量是6t.车轮与地面总接触面积是0.5m2。一次,王师傅开着装有24t沙子的货车在平直的公路上匀速行驶30km,货车受到的阻力是货车总重力的0.02倍,消耗柴油10kg。(g取,)求:
(1)通过计算判断装有沙子的货车静止时,对水平地面的压强是否符合安全规定?
(2)这一过程中货车牵引力所做的功是多少?
(3)这一过程中货车发动机的效率是多少?(计算结果精确到1%)
考点六 能量转化与守恒
一、能量的转化与转移
1.能量的存在形式
2.能量的转化:在一定条件下,能量可以从一种形式的能量转化为另一种形式的能量,这种现象叫能量的转化。自然界转化各种形式的能,在一定条件下都可以相互转化。如图为能量转化示意图。
3.能量的转移:能量可以从一个物体转移到另一个物体,也可以从物体的一部分转移到另一部分。例如,在热传递过程中,内能从高温物体转移到低温物体,或从物体的高温部分转移到低温部分,这属于能量的转移。
能量的“转化”和“转移”的区别
(1)能量的转化:能量的转化时能的形式发生了改变。在能量转化过程中,一种形式的能量增加了,必然其他形式的能量减少了。
(2)能量的转移:能量的转移是指能量从一个物体转移到另一个物体,或从物体的一部分转移到另一部分,能量的形式没有改变。
二、能量守恒定律
1.能量守恒定律
(1)能量守恒定律内容:能量既不会消灭,也不会创生,它只会从一种形式转化为另一种形式,或者从一个物体转移到另一个物体,而在转化和转移过程中,能量的总量保持不变。
(2)对能量守恒定律的理解
①能量守恒定律是自然界最重要、最普遍的基本定律。大到天体,小到原子核,也无论是物理学问题还是化学、生物学、地理学、天文学的问题,所有能量转化的过程,都遵从能量守恒定律。
②能量守恒定律包括“能量转化”和“能量转移”两个方面。
特别提醒:机械能守恒和能量守恒的区别与联系
(1)机械能守恒需要满足一定的条件,能量守恒不需要条件。
(2)机械能守恒是能量守恒的特殊情况。
2.永动机
(1)不少人曾设想制造一种不需要动力就能源源不断地对外做功的机器,人们把这种机器叫做永动机。然而,从没有一种永动机成功过。
(2)能量守恒定律使人们认识到:任何一部机器,只能使能量从一种形式转化为其他形式,而不能无中生有地制造能量。因此,根本不可能制造出永动机。
考向01 能量的转化与转移
(1)能量转化类型的识别技巧:识别能量转化类型时要注意:一是弄清哪种形式的能减少,哪种形式的能增加,结果就是减少的那种形式的能转化为增加的另一种形式的能;二是注意描述中的关键字,一般“动”字对应的是机械能,“热”字对应的是内能,“电”字对应的是电能。
(2)判断能量是转化还是转移关键在于分析能量的形式是否发生了变化。若能量的形式发生了变化,则为能量的转化;若能量的形式没有发生变化,则为能量的转移。
【例1】(2023·东营)2023年5月17日,我国用长征三号乙运载火箭成功发射第56颗北斗导航卫星。在卫星发射过程的点火加速上升阶段,发生的能量转化是:燃料的___________能转化为内能,然后再转化为卫星的___________能。
【变式1-1】(2023·聊城)如图所示是一种太阳能背包。它的前面有一个太阳能电池板,里面有一个蓄电池,可以给手机、小风扇或数码相机等电子产品供电。下列说法错误的是( )。
A. 太阳能电池板将太阳能转化为电能 B. 给蓄电池充电将电能转化为化学能
C. 蓄电池放电将化学能转化为电能 D. 小风扇工作将化学能转化为机械能
【变式1-2】(2023·成都)我们生活在能量的世界,社会的进步和发展离不开能量。对于能量、能源的认识,下列说法正确的是( )。
A. 做功过程实质是能量的转化或转移过程 B. 能量转化具有方向性,所以能量不守恒
C. 核燃料能量转化效率可达100%,需大力发展 D. 煤、石油、天然气提供的能量源自地球本身
考向02 能量守恒定律
解答此类问题的关键是:(1)根据能量守恒定律准确把握能量之间的关系;(2)观察物体运动过程中能量转化的形式以及量的关系。
【例1】(2023·永州)发展是人类永恒的主题,能源与社会发展关系密切。关于能源与可持续发展,下列说法正确的是( )。
A. 煤、石油属于可再生能源;
B. 太阳能电池可以将太阳能转化为电能;
C. 能量是守恒的,我们不需要节约能源;
D. 核电站是利用核聚变释放的能量进行发电
【变式1-1】(2023·扬州)请补全下面知识结构图。
【变式1-2】(2023·徐州)灯泡中有电流时,灯泡发光。关于这个过程中的能量转化,下列说法正确的是( )。
A. 灯泡消耗电能全部转化成了光能;
B. 因为消耗电能,流过灯泡后的电流变小了;
C. 电流做了多少功,电路中就消耗了多少电能;
D. 光能最终消失了,没有转化成其他形式的能量
考点内容
课标要求
命题预测
分子热运动理论
知道常见的物质是由分子、原子构成的。了解分子热运动的主要特点,知道分子动理论的基本观点
分子热运动理论是常考热点,在历年中考试卷中,无论试题形式怎样,都会出现考查此考点的考题。考题形式以选择题、填空题为主,有时也会出现在综合题中。主要命题点有:对分子热运动理论的理解、物质的扩散、分子间相互作用力等。
物体的内能与内能的改变
知道自然界和生活中简单的热现象。了解内能和热量。通过实验,认识能量可以从一个物体转移到其他物体,不同形式的能量可以相互转化
对物体内能的认识,属于较难的考点。改变物体内能的方式是常考热点,也是与生活实际结合最紧密的考点。所以,对本考点的考查是考题较为集中的考查方向。在有关此考点的考题中,选择题多于填空题。此考点的命题点主要有:内能的概念、影响物体内能大小的因素、物体内能的改变、温度与内能以及热量的辨析,尤其是物体内能的改变出现的概率更大。
比热容及其应用
通过实验了解比热容。能运用比热容说明简单的自然现象
比热容是本单元重点内容,无论比热容的概念还是比热容的应用,都属于常考热点。对此考点的考查常见题型有选择题、填空题,有时也会出现实验探究题和简答题。无论考查题型怎样,其命题点大都是:比热容的概念、比热容的相关计算、水的比热容大的应用、探究不同物质的吸热能力等。
热机
了解热机的工作原理。知道内能的利用在人类社会发展史中的重要意义
热机是内能利用最典型的例子。对此考点的考查题型大都是选择题和填空题。主要命题点有:热机工作原理、内燃机四冲程工作过程和能量转化关系等。
热值与热机效率
从能量转化的角度认识燃料的热值。从能量转化和转移的角度认识效率
有关燃料的热值和热机效率的计算问题较多,在考题中有关热机效率的计算问题经常物质的比热容结合在一起,所以,此类考题的题型多数是填空题和综合计算题。主要命题点有:热值的概念及相关计算、热机效率相关计算等。
能量守恒定律
了解能量及其存在的不同形式。描述不同形式的能量和生产生活的联系。列举能量转化和转移具有方向性的常见实例。知道能量守恒定律。有用能量转化与守恒的观点分析问题的意识
能量守恒定律是自然界普遍遵守的规律,所以认识能量转化和转移以及在转化和转移过程中能量守恒的认识理所当然成为常考热点。命题点主要有:能量转化和转移的辨别、能量转化和转移的方向性、能量守恒定律及其应用等。
气体扩散实验
液体扩散实验
固体扩散实验
实验
操作和现象
在透明的瓶中分别装入空气和二氧化氮,抽去玻璃板后,无色的空气和红棕色的二氧化氮混合在一起,最后颜色变得均匀
在装入清水的量筒底部注入蓝色的硫酸铜溶液。静待几天后,清水与硫酸铜溶液的界面变得模糊,静待几周后颜色变得均匀
把磨的很光滑铅块和金块紧紧压在一起,在室温下防止五年后在将它们切开,发现它们互相渗入月1mm深
现象分析
空气和二氧化氮气体彼此进入对方
水和硫酸铜溶液彼此进入对方
金和铅彼此进入对方
实验结论
气体、液体和固体分子都在不停地做无规则运动,能彼此进入分子的间隙中,即固体、液体和气体都会发生扩散现象
现象
如图所示,取两个相同的烧杯,分别装入质量相等的适量冷水和热水,分别向两杯水中滴入一滴红墨水
现象分析
红墨水在热水扩散得快是因为热水中分子运动剧烈,在冷水中扩散慢是因为冷水分子运动较慢
探究归纳
分子热运动的快慢与温度有关:温度越高,物质扩散得越快,分子运动月剧烈
实验观察
现象分析
现象1:将两个铅块地面磨平,紧压在一起,在下面重物不能它们分开;
现象2:用胶水涂抹在两物体表面,压实后两个物体被牢牢得粘在一起
现象3:生活中常见的固体、液体能保持一定的体积,不会散开
因为物体分子之间存在引力,分子间的压力使两个铅块或涂胶水的两个物体结合在一起,分子间的压力使固体和液体的分子不会散开
现象4:用力去压一个铁块,它的体积不会不发生明显的变化;
现象5:向配有活塞的厚玻璃筒内注入一些水,用力压活塞,发现水的体积没有明显变化
虽然分子间有间隙,但要压缩固体和液体却很困难,这是因为分子之间存在着斥力
结论
分子间存在相互作用的引力和斥力
内能
机械能
区别
定义
构成物体的所有分子的分子动能和分子势能的总和
物体所具有的动能和势能的总和
影响因素
物体的温度、质量、状态、体积、物质的种类
物体的质量、速度、高度和弹性形变的程度
研究对象
微观世界的大量分子
宏观世界的所有物体
存在条件
永远存在
物体运动时,被举高时,发生弹性形变时
联系
物体无论是否具有机械能,一定具有内能;
物体的内能和机械能之间可以互相转化
用暖袋暖手
给工件淬火
烧水
现象
现象分析
暖袋温度降低,内能减少;人体温度升高,内能增大;能量从热水袋传递给人
工件温度降低,内能减少;冷水温度升高,内能增大;能量从工件传递给水
烧水时,水的温度升高,内能增加,能量从火焰传递给锅和水
实验结论
温度不同的物体相互接触时,发生热传递,低温物体温度升高,内能增加,高温物体温度降低,内能减少;即能量从高温物体传递给低温物体,所以热传递可以改变物体的内能
条件
不同物体或同一物体的不同部分之间存在温度差
方向
由高温物体转移到低温物体或由物体的高温部分转移到低温部分
过程
最终状态
温度相同,没有温度差
实质
是能量的转移,能量的形式并未发生变化
做功的两种情况
外界对物体做功
物体对外界做功
探究过程与现象
分析与论证
迅速压下活塞,玻璃筒内的气体被压缩,活塞对筒内气体做功,从而使筒内气体的内能增加,温度升高,当温度达到硝化棉的燃点时,硝化棉开始迅速燃烧
向瓶内打气,压缩瓶内的空气,不断对瓶内空气做功,瓶内空气内能增加,温度升高,随着打入空气的增加,气压越来越大,直至冲开瓶塞,此时,瓶内的空气推动瓶塞做功,内能减少,温度降低,其中水蒸气液化成小水滴,形成白雾
得出结论
做功可以改变物体的内能;
外界对物体做功,物体温度升高,物体内能增加;
物体对外界做功,物体温度降低,物体内能减少
区别
联系
实质
方式
举例
热传递
能量的转移
高温物体放热,低温物体吸热
生活中烧、烤、烙、炒,生产中的淬火等
做功和热传递都可以改变物体的内能,且效果相同。某物体的内能发生改变,可能是通过热传递改变的,也可能是通过做功改变的,或者两者都有。若不知道具体过程,则无法确定内能的改变方式
做功
其他形式能与内能之间的相互转化
压缩体积、摩擦生热、锻打物体、弯折物体等
打气筒打气、钻木取火、来回多次弯折铁丝等
体积膨胀等
装开水的暖水瓶内的气体将瓶塞冲开灯
温度
热量
内能
区别
概念
宏观上,表示物体的冷热程度;
微观上,反映物体中分子热运动的剧烈程度
在热传递过程中传递能量的多少
构成物体的所有分子,其热运动的动能与分子势能的总和
表述
用“降低”、“升高”,“降低到”、“升高到”表述
用“放出”或“吸收”表述
用“有”、“具有”、“改变”、“增加”、“减少”的那个表述
单位
摄氏度(℃)
焦耳(J)
焦耳(J)
联系
(1)温度反映了内能的大小,热量反映了内能变化了多少;
(2)物吸收热量,内能会增加,温度不一定升高,如晶体熔化;物放出热量,内能会减少,但物体温度不一定降低,如晶体凝固
归纳总结
一个一定
物体温度升高或降低时,其内能一定增加或减少
四个不一定
(1)一个物体的内能增加或降低时,其温度不一定升高或降低,如晶体熔化或凝固过程;
(2)一个物体的内能增加或降低时,不一定是吸收或放出了热量,也可能是外界对物体做功或物体对外界做功;
(3)一个物体吸收或放出热量时,内能增加或减少,其温度不一定升高或降低,如晶体熔化或凝固过程;
(4)一个物体温度升高或降低时,不一定是吸收或放出了热量,也可能是因为做功,如摩擦生热或物体对外界做功
物质种类
质量/g
初温/°C
末温/°C
温升/°C
加热时间(min)
水
60
20
40
20
5
煤油
60
20
56
36
5
…
考查方向
解答思路
两套装置相同目的
在相同时间内,液体吸收热量相同
控制两种装置相同的量
保证实验结论可靠性,酒精灯火焰大小、液体质量和初温
实验方法
控制变量法
两种液体吸收热量能力是通过什么反映的
温度升高值
实验中不停搅拌液体的目的
液体上下温度均匀
如果要使水和煤油的最后温度相同如何操作
给水继续加热
温升相同那种液体吸收热量多
水
哪种液体的吸热能力强
水
表示不同物质吸热能力的物理量
比热容
吸收热量计算
利用比热容公式进行计算
安装顺序
自下而上
水
4.2×103
铝
0.88×103
煤油、冰
2.1×103
铁、钢
0.46×103
砂石
约0.92×103
铜
0.39×103
物质
初温/℃
加热时间/min
末温/℃
水
20
4
30
煤油
20
4
40
1.吸气冲程:进气门打开、排气门关闭。靠惯性运动,吸进汽油与空气的混合物
2.压缩冲程:进气门关闭、排气门关闭。外界对气体做功,机械能转化为内能,气体温度升高
3.进气门关闭、排气门关闭。化学能转化为内能,气体温度升高,气体对外做功,内能转化为机械能
4.进气门关闭、排气门打开。靠惯性运动,排出废气
1.吸气冲程:进气门打开、排气门关闭。活塞向下运动,吸入空气
2.压缩冲程:进气门关闭、排气门关闭。活塞向上运动,压缩空气,气体温度升高,超过柴油燃点
3.进气门关闭、排气门关闭。喷油嘴喷出雾状柴油,遇到热空气立即猛烈燃烧,差高温高压气体,推动活塞向下运动
4.进气门关闭、排气门打开。活塞向上运动,排出废气
热值是燃料的一种固有性质
热值反映的是某种物质的一种燃烧特性,同时反映出不同燃料燃烧过程中,化学能转变成内能的本领大小;也就是说,它是燃料本身的一种特性,只与燃料的种类有关,与燃料的形态、质量、体积等均无关
对完全燃烧的理解
对于热值的概念,要注重理解三个关键词:“1kg”、“某种燃料”、“完全燃烧”。1kg是指燃料的质量,如果燃料的质量不是1kg,那么该燃料完全燃烧放出的热量就不等于热值的数值;某种燃料是指热值与燃料的种类有关;完全燃烧意思是燃料要完全烧尽,否则1kg燃料燃烧过程中,化学能转变成内能就不是该热值所确定的值
热值的作用
燃料热值的高低是衡量燃料优劣的主要指标
加热的时间/min
0
1
2
3
4
5
6
甲杯水温/℃
25
27
29
32
34
36
38
乙杯水温/℃
25
26
27
28
29
30
31
相关试卷
这是一份2025年中考物理一轮复习练与测专题05 内能、内能的利用(练习)(解析版),文件包含2025年中考物理一轮复习练与测专题05内能内能的利用练习原卷版docx、2025年中考物理一轮复习练与测专题05内能内能的利用练习解析版docx等2份试卷配套教学资源,其中试卷共67页, 欢迎下载使用。
这是一份中考物理重难点精讲讲练(全国通用)专题05内能、内能的利用专题练习(原卷版+解析),共25页。试卷主要包含了分子动理论,内能,比热容,热值,热机,热机的效率,能量的转化和守恒等内容,欢迎下载使用。
这是一份中考物理一轮复习(全国通用)专题05内能、内能的利用试题含解析答案,共28页。试卷主要包含了单选题,多选题,填空题,实验题,计算题等内容,欢迎下载使用。

