资料中包含下列文件,点击文件名可预览资料内容
当前文件暂不支持在线预览,请下载使用
当前文件暂不支持在线预览,请下载使用
还剩32页未读,
继续阅读
所属成套资源:【核心素养】人教版道法八下PPT课件+教案+素材整套
成套系列资料,整套一键下载
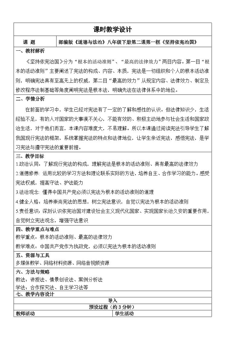
初中政治 (道德与法治)人教版(2024)八年级下册坚持依宪治国精品ppt课件
展开
这是一份初中政治 (道德与法治)人教版(2024)八年级下册坚持依宪治国精品ppt课件,文件包含核心素养人教部编版道法八下21《坚持依宪治国》课件pptx、核心素养人教部编版道法八下21《坚持依宪治国》教学设计docx、视频1mp4、视频2mp4等4份课件配套教学资源,其中PPT共40页, 欢迎下载使用。
相关课件
人教版(2024)八年级下册自由平等的追求完美版课件ppt:
这是一份人教版(2024)八年级下册自由平等的追求完美版课件ppt,文件包含核心素养人教部编版道法八下72《自由平等的追求》课件pptx、核心素养人教部编版道法八下72《自由平等的追求》教学设计docx、500万粉丝网红艺考作弊mp4、抵制校园欺凌微电影mp4等4份课件配套教学资源,其中PPT共21页, 欢迎下载使用。
初中政治 (道德与法治)人教版(2024)八年级下册自由平等的真谛优秀ppt课件:
这是一份初中政治 (道德与法治)人教版(2024)八年级下册自由平等的真谛优秀ppt课件,文件包含核心素养人教部编版道法八下71《自由平等的真谛》课件pptx、核心素养人教部编版道法八下71《自由平等的真谛》教学设计docx、媒体1mp4、视频1mp4、视频2mp4等5份课件配套教学资源,其中PPT共33页, 欢迎下载使用。
初中政治 (道德与法治)人教版(2024)八年级下册基本政治制度精品课件ppt:
这是一份初中政治 (道德与法治)人教版(2024)八年级下册基本政治制度精品课件ppt,文件包含核心素养人教部编版道法八下52《基本政治制度》课件pptx、核心素养人教部编版道法八下52《基本政治制度》教学设计docx、媒体3mp4、视频1mp4、视频2mp4、视频4mp4等6份课件配套教学资源,其中PPT共41页, 欢迎下载使用。

