还剩24页未读,
继续阅读
浙江省杭州市2023_2024学年高二历史上学期12月阶段联考试题含解析
展开
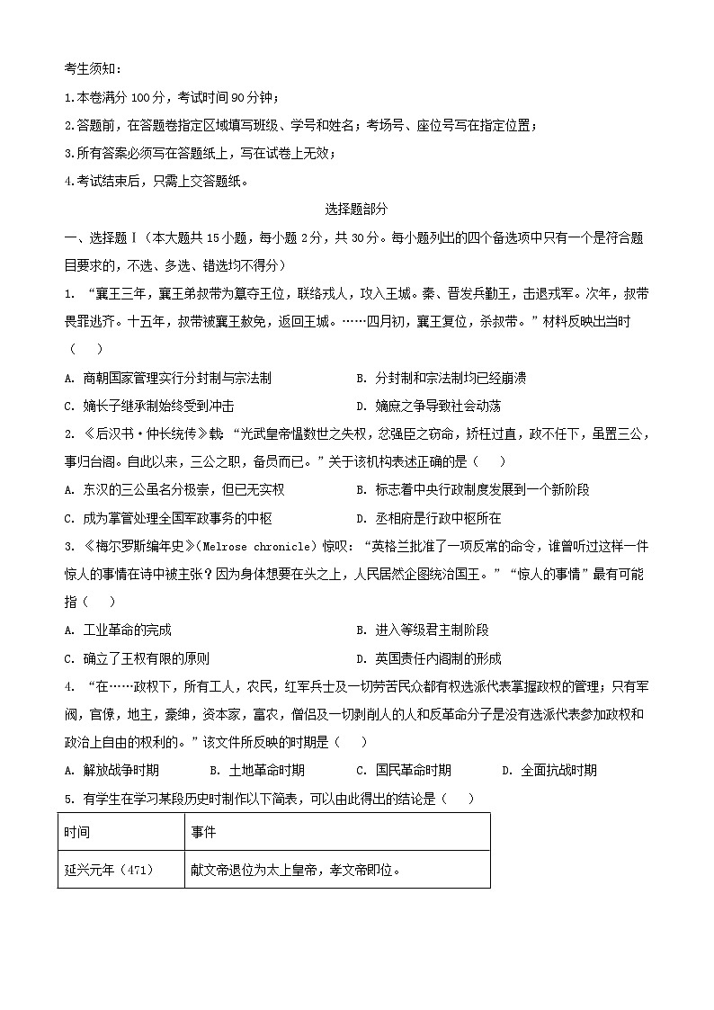
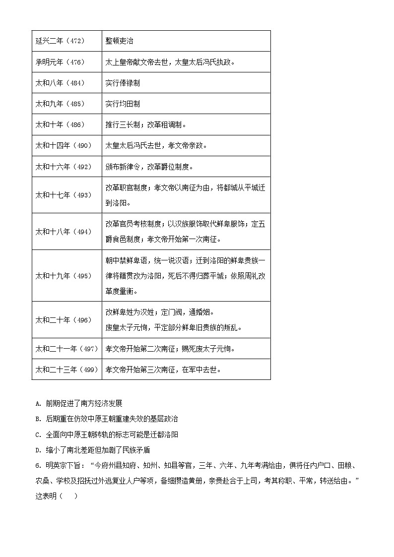
这是一份浙江省杭州市2023_2024学年高二历史上学期12月阶段联考试题含解析,共27页。试卷主要包含了考试结束后,只需上交答题纸, 明英宗下旨, 习近平主席指出等内容,欢迎下载使用。
相关试卷
浙江省杭州市六县九校联盟2023_2024学年高二历史上学期期中联考试题含解析:
这是一份浙江省杭州市六县九校联盟2023_2024学年高二历史上学期期中联考试题含解析,共18页。试卷主要包含了考试结束后,只需上交答题纸等内容,欢迎下载使用。
浙江省2023_2024学年高二历史上学期期中联考试题含解析:
这是一份浙江省2023_2024学年高二历史上学期期中联考试题含解析,共16页。试卷主要包含了 柳宗元的《封建论》等内容,欢迎下载使用。
浙江省杭州市四校2023_2024学年高二历史上学期10月联考试题含解析:
这是一份浙江省杭州市四校2023_2024学年高二历史上学期10月联考试题含解析,共17页。试卷主要包含了 有学者指出, 《宋史·食货志》有载等内容,欢迎下载使用。

