还剩22页未读,
继续阅读
浙江省杭州市2023_2024学年高二历史上学期12月阶段联考试题含解析
展开
这是一份浙江省杭州市2023_2024学年高二历史上学期12月阶段联考试题含解析,共25页。试卷主要包含了考试结束后,只需上交答题纸, 明英宗下旨, 习近平主席指出等内容,欢迎下载使用。
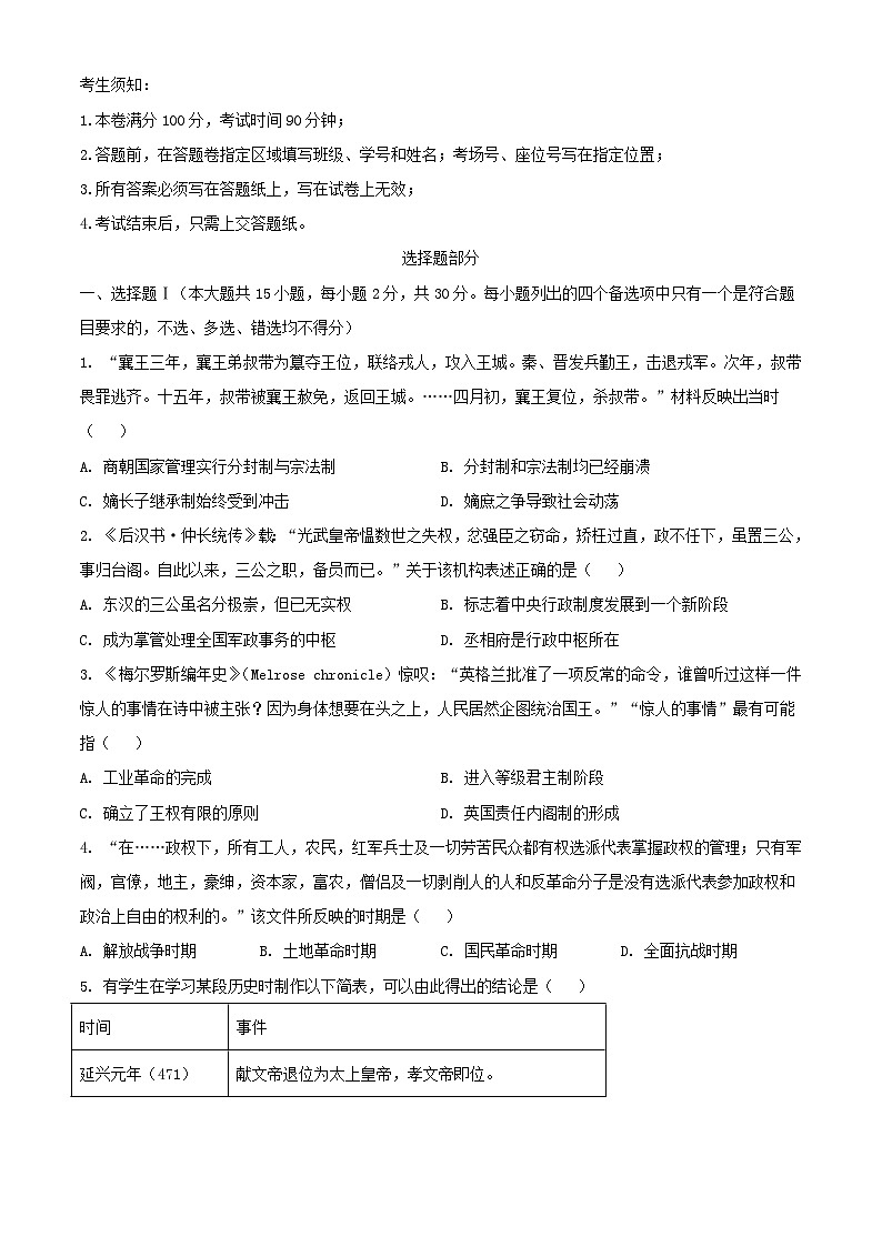
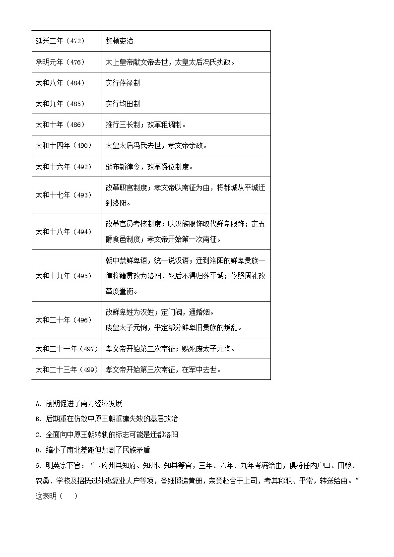
相关试卷
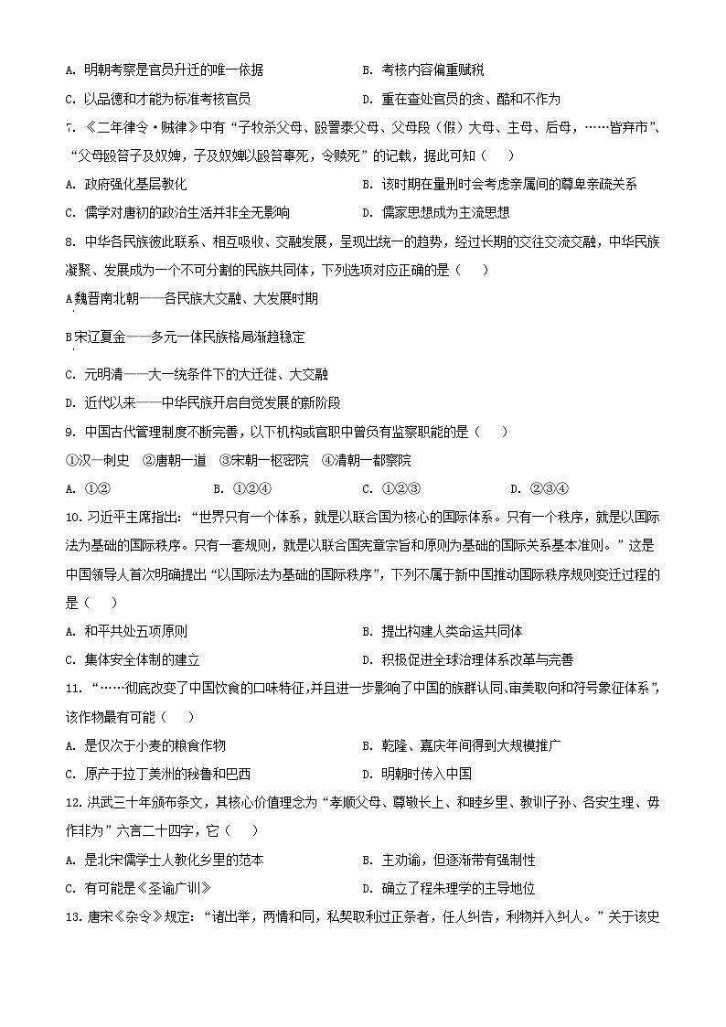
浙江省2023_2024学年高二历史上学期12月份阶段性联考试题含解析:
这是一份浙江省2023_2024学年高二历史上学期12月份阶段性联考试题含解析,共18页。试卷主要包含了考试结束后,只需上交答题纸等内容,欢迎下载使用。
浙江省2023_2024学年高二历史上学期12月阶段性联考试题:
这是一份浙江省2023_2024学年高二历史上学期12月阶段性联考试题,共9页。试卷主要包含了 考试结束后,只需上交答题纸等内容,欢迎下载使用。
浙江省金华市2023_2024学年高一历史上学期12月联考试题含解析:
这是一份浙江省金华市2023_2024学年高一历史上学期12月联考试题含解析,共18页。试卷主要包含了考试结束后,只需上交答题纸, 某王朝的版图等内容,欢迎下载使用。

