人教版 (2019)必修 第一册第三节 氧化还原反应导学案
展开
这是一份人教版 (2019)必修 第一册第三节 氧化还原反应导学案,共5页。
高一化学第三节 氧化还原反应学案
氧化剂和还原剂
【核心素养】
1.认识掌握常见的氧化剂和还原剂。
2.掌握氧化还原反应中电子转移表示方法。
3.认识氧化还原反应的规律及物质的氧化性或还原性的判断。
【知识回顾】
CuSO4+Zn= Cu+ZnSO4 所属基本反应类型是________________。在该反应中_________元素的化合价升高,该元素的原子____________电子,被____________;而_________元素的化合价降低,该元素的原子____________电子,被____________。该反应中CuSO4发生了____________反应,Zn发生了____________反应。
【新知学习】
氧化剂和还原剂
1. 氧化还原反应中的四种物质
氧化剂:所含元素化合价_________________的物质
还原剂:所含元素化合价_________________的物质
氧化产物:____________剂失电子(被氧化)后的生成物
还原产物:____________剂得电子(被还原)后的生成物
【思考】找出反应CuSO4+Zn= Cu+ZnSO4 的氧化剂、还原剂及氧化产物和还原产物。
【小结】氧化剂具有________性,发生_________反应,生成__________产物;
还原剂具有________性,发生_________反应,生成__________产物。
2.常见的氧化剂与还原剂
(1)常见的氧化剂
a.某些非金属单质,如O2、Cl2、Br2等; b.某些含氧酸:浓硫酸、HNO3、HClO等;
c.含高价金属的盐:KMnO4、FeCl3等。
(2)常见的还原剂
a.活泼金属单质,如Al、Zn、Fe等; b.某些非金属单质:C、H2等;
c.含低价元素的化合物:CO、H2S、Fe2+等
(3)中间价态的化合物,在氧化还原反应中既能得到电子又能失去电子,既能做氧化剂又能做还原剂,例如H2O2、SO2、SO32-等。
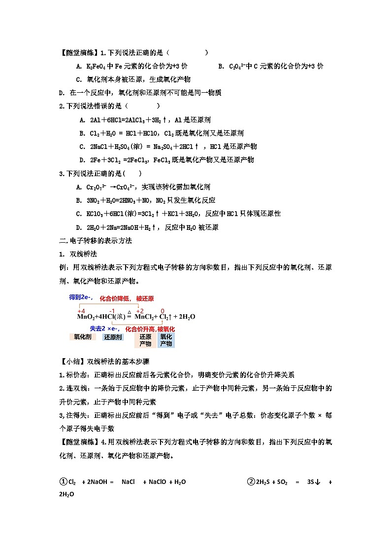
【随堂演练】1.下列说法正确的是( )
A. K2FeO4中Fe元素的化合价为+3价 B. C2O42-中C元素的化合价为+3价
C. 氧化剂本身被还原,生成氧化产物
D. 在一个反应中,氧化剂和还原剂不可能是同一物质
2.下列说法错误的是( )
A. 2Al+6HCl=2AlCl3+3H2↑,Al是还原剂
B. Cl2+H2O = HCl+HClO,Cl2既是氧化剂又是还原剂
C. 2NaCl+H2SO4(浓) = Na2SO4+2HCl↑ ,HCl是还原产物
D. 2Fe+3Cl2 =2FeCl3,FeCl3既是氧化产物又是还原产物
3.下列说法正确的是( )
A. Cr2O72- →CrO42-,实现该转化需加氧化剂
B. 3NO2+H2O=2HNO3+NO,NO2只发生氧化反应
C. KClO3+6HCl(浓)=3Cl2↑+KCl+3H2O,反应中HCl只体现还原性
D. 2H2O+2Na=2NaOH+H2↑,反应中H2O被还原
二.电子转移的表示方法
1. 双线桥法
例:用双线桥法表示下列方程式电子转移的方向和数目,指出下列反应中的氧化剂、还原剂、氧化产物和还原产物。
【小结】双线桥法的基本步骤
1.标价态:正确标出反应前后各元素化合价,明确变价元素的化合价升降关系
2.连双线:一条始于反应物中的降价元素,止于产物中同种元素,另一条始于反应物中的升价元素,止于产物中同种元素
3,注得失:正确标出反应前后“得到”电子或“失去”电子总数:价态变化原子个数 × 每个原子得失电于数
【随堂演练】4.用双线桥法表示下列方程式电子转移的方向和数目,指出下列反应中的氧化剂、还原剂、氧化产物和还原产物。
①Cl2 + 2NaOH = NaCl + NaClO + H2O ②2H2S + SO2 = 3S↓ + 2H2O
用双线桥法表示下列反应过程中电子转移的方向和数目
H2S + H2SO4(浓) = S↓ + SO2↑ + 2H2O
归中规律:同种元素不同价态之间发生氧化还原反应时,元素的化合价“只向中间靠拢不出现交叉”。
2.单线桥法
思考:在反应中,电子从____________剂转移到____________剂。
意义:表示电子转移的方向及数目
基本步骤:标价态→连单线→注数目
注意:1. 始于反应物中升价元素,止于反应物中降价元素,要用箭头标明电子转移的方向
正确标出反应中转移的电子总数,不需要标明“得到”或“失去”
【随堂演练】1. 用单线桥表示下列反应的电子转移的方向与数目
(1)2Na + 2H2O = 2NaOH + H2↑ (2)CuO + H2 = Cu + H2O
氧化性和还原性
氧化性:物质得电子的能力 ;还原性:物质失电子的能力
【思考】2Na + 2HCl = 2NaCl + H2↑,Mg + 2HCl = MgCl2 + H2↑,2Al + 6HCl = 2AlCl3 + 3H2↑
以上反应中,Na、Mg、Al是___________剂,反应中________电子,表现为______性
1个Na、Mg、Al分别转移___________个电子,Na、Mg、Al还原性由强到弱的顺序是________
【小结】决定物质氧化性、还原性强弱的因素是反应过程中电子转移的______________,而非电子转移数的多少。
1.化合价与氧化性、还原性的关系
【随堂演练】7.在Fe2+、Fe3+、Al3+、H+、S、S2-、C、Cl-等离子或原子中,只有还原性的是:_________________________,只有氧化性的是_________________________,既有氧化性又有还原性是__________________________________ 。
一般:氧化性:氧化剂___氧化产物
还原性:还原剂___还原产物
2.氧化性、还原性的强弱比较
(1)利用氧化还原反应进行判断
根据金属的活动性顺序判断
依据相同条件下被氧化(还原)的程度判断
【随堂演练】8.现有以下反应:①2NaBr+Cl2=2NaCl+Br2② 2 KI+Br2=2KBr+I2
③H2S+I2=2HI+S,回答下列问题:
(1)在Cl2、Br2、I2、S四种物质中,氧化性由强到弱的顺序是__________________;
(2)在Cl-、Br-、Ⅰ-、S2-四种阴离子中,还原性由强到弱的顺序是__________________;
(3)某溶液中含有Cl-、Br-、 Ⅰ-、S2-四种阴离子,当向溶液中缓缓通入Cl2时,最先被氧化的离子是_________。
【小结】同一氧化剂与多种还原剂混合,还原性______的先被氧化。
同一还原剂与多种氧化剂混合,氧化性______的先被还原。
9. 已知在相同条件下,下列几种微粒的还原性强弱顺序为Cl-
相关学案
这是一份化学必修 第一册第二章 海水中的重要元素——钠和氯第二节 氯及其化合物导学案,共8页。
这是一份人教版 (2019)必修 第一册第二节 离子反应学案设计,共4页。
这是一份化学必修1第二章 化学物质及其变化第一节 物质的分类学案,共5页。

