高中化学人教版 (2019)必修 第一册第三节 氧化还原反应导学案
展开
这是一份高中化学人教版 (2019)必修 第一册第三节 氧化还原反应导学案,文件包含132氧化剂和还原剂讲义原卷版docx、132氧化剂和还原剂讲义解析版docx等2份学案配套教学资源,其中学案共19页, 欢迎下载使用。
【学习目标】
1. 能从化学反应中元素化合价的变化认识氧化剂和还原剂、氧化产物和还原产物等概念。
2.能从电子转移的角度理解氧化剂和还原剂的关系,掌握氧化还原能力的大小比较,会分析反应中电子转移的方向和数目,培养学生的变化观念与平衡思想。
3.通过实例分析,能根据价态规律预测物质的性质及产物,发展学生的证据推理与模型认知素养。
4.通过分析氧化还原方程式,能利用强弱规律比较氧化性、还原性的强弱,会判断反应发生的可能性,培养学生的变化观念与平衡思想。
【知识回顾】
判断一个反应是否属于氧化还原反应的依据是什么?
阅读教材p23——24,思考问题如下:
1. 氧化剂和还原剂分别是什么?
2. 氧化产物和还原产物分别是什么?
3. 氧化还原反应在生产、生活中的应用有哪些?
【探索新知】
一、理清氧化还原反应概念及其关系
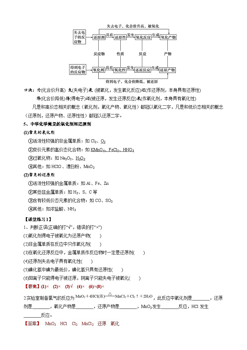
1、氧化剂与还原剂
氧化剂:在氧化还原反应中,所含元素的化合价 ,即 电子(或电子对 )的物质。
还原剂:在氧化还原反应中,所含元素的化合价 ,即 电子(或电子对 )的物质。
2、氧化产物与还原产物
氧化产物:还原剂失去电子被 的产物。
还原产物:氧化剂得到电子被 的产物。
3、氧化性与还原性
氧化性: 具有的性质,即物质 的性质,越容易 电子,氧化性越强。
还原性: 具有的性质,即物质 的性质,越容易 电子,还原性越强。
4、氧化还原反应概念之间的联系
口诀:升(化合价升高) 失(失电子)氧 (被氧化,发生氧化反应)还(作还原剂,本身具有还原性)
降(化合价降低)得(得电子)还(被还原,发生还原反应)氧(作氧化剂,本身具有氧化性)
凡是和高价态相关的概念(氧化剂,氧化产物、氧化性)都冠以氧化二字,凡是和低价态相关的概念(还原剂,还原产物、还原性性)都冠以还原二字。
5、中学化学常见的氧化剂和还原剂
(1)常见的氧化剂
①活泼性较强的非金属单质:如
②变价元素的高价态化合物:如
③过氧化物:如
④其他:如HClO、漂白粉、MnO2
(2)常见的还原剂
①活泼性较强的金属单质:如
②某些非金属单质:如
③含有较低价态元素的化合物:如
④其他:如浓盐酸、NH3
【课堂练习1】
1、判断正误(正确的打“√”,错误的打“×”)
(1)氧化剂得电子被氧化为还原产物( )
(2)非金属单质在反应中只作氧化剂( )
(3)在氧化还原反应中,金属单质作反应物时一定是还原剂( )
(4)还原剂失去电子具有氧化性( )
(5)碘化氢中碘为最低价,碘化氢只具有还原性( )
(6)阳离子只能得电子被还原,阴离子只能失电子被氧化( )
2.实验室制备氯气的反应为,此反应中氧化剂是________,还原剂是________,氧化产物是________,还原产物是________,MnO2发生________反应,HCl发生________反应。
3.厨房中的化学知识很多,下面是有关厨房中的常见操作或者常见现象,其中不属于氧化还原反应的是( )
A.烧菜用过的铁锅,经放置常出现红棕色斑迹
B.用煤气灶燃烧沼气(主要成分为甲烷:CH4)为炒菜提供热量
C.牛奶久置变质腐败
D.用醋酸除去水垢[主要成分是CaCO3、Mg (OH)2]
4、指出下列氧化还原反应的氧化剂、还原剂、氧化产物和还原产物
二、氧化还原反应的重要规律及其应用
1、价态规律:
物质中元素具有最高价,该元素只有氧化性;物质中元素具有最低价,该元素只有 ;物质中元素具有中间价,该元素
【课堂练习2】
1、在S2-、Fe2+、Fe3+、Mg2+、S、I-、H+中,只有氧化性的是________,只有还原性的是________,既有氧化性又有还原性的是________
2、下列微粒:①Al3+ ②Cl- ③N2 ④S2- ⑤Cu ⑥H2O2 ⑦Fe2+ ⑧MnOeq \\al(2-,4)。既具有氧化性又具有还原性的是( )
A.①④⑤⑦ B.③⑥⑦⑧ C.④⑤⑥⑧ D.①②③⑥
3.氧化还原反应存在一定规律性,根据你对氧化还原反应的理解,下列化学反应(未配平)一定不存在的是
2、价态归中规律(不交叉规律):
同一种元素不同价态之间发生氧化还原反应时,元素的化合价“只靠近而不交叉”
即:高价要降低,低价要升高,它们最多变为同一价态,不可能发生交叉现象。
例:分析下列反应的电子转移情况。KClO3+6HCl===3Cl2↑+KCl+3H2O,有两种方式:
哪种方式正确呢?根据元素的化合价“只靠近而不交叉”分析如下:
可见只有①方式正确
练习:指出下列归中反应中的氧化产物和还原产物,用双线桥标出电子转移的方向和数目。
H2S+H2SO4(浓)===S↓+SO2↑+2H2O
3、邻位不反应规律:同种元素,相邻价态之间不发生氧化还原反应。如:SO2与浓硫酸不反应
如:S与SO2、SO2与H2SO4、H2S与S之间均不反应
4、歧化规律
氧化还原反应中,有元素化合价升高,必然有元素化合价 。
歧化反应时,某元素的中间价态―→高价态+低价态。
例题:下列各反应中,氧化反应与还原反应在同种元素中进行,且是歧化反应是
5、得失电子守恒规律:
氧化还原反应中,氧化剂得到的电子总数等于还原剂失去的电子总数,表现为元素化合价升高的总数等于元素化合价降低的总数,
应用:氧化还原反应方程式的配平和相关计算。
例如:在一定条件下,ROeq \\al(n-,3)和F2可发生如下反应:ROeq \\al(n-,3)+F2+2OH-===ROeq \\al(-,4)+2F-+H2O,从而可知在ROeq \\al(n-,3)中,元素R的化合价是( )
A.+4 B.+5 C.+6 D.+7
三、氧化性、还原性强弱的判断方法
物质氧化性或还原性的强弱决定于得失电子的难易程度,与得失电子的数目无关。
1、根据氧化还原反应方程式来判断
(1)根据价态规律可知,在一个氧化还原反应中,氧化剂和氧化产物都具有氧化性,还原剂和还原产物都具有还原性,但电子转移仅发生在氧化剂和还原剂之间,氧化产物和还原产物可以共存,这说明,氧化剂具有较强的得电子能力,还原剂具有较强的给电子能力。
即:氧化性:氧化剂>氧化产物 还原性:还原剂>还原产物
方法:比什么性,找什么剂,产物之性小于剂
(2)强弱规律的应用
①判断氧化性还原性的强弱
例题:现有下列几个离子反应,下列有关性质的比较正确的是( )
① Cr2Oeq \\al(2-,7)+14H++6Cl-===2Cr3++3Cl2↑+7H2O ② 2Fe2++Br2===2Fe3++2Br-
③ 2Fe3++SO2+2H2O===2Fe2++SOeq \\al(2-,4)+4H+
A.氧化性:Cr2Oeq \\al(2-,7)>Cl2>Fe3+ B.氧化性:Cl2>Br2>Cr2Oeq \\al(2-,7)
C.还原性:SO2Fe2+
②判断有氧化性和还原性的物质在一定条件下能否反应:
例题:酸性溶液中分子或离子的还原性强弱顺序为SO2>I->Fe2+>H2O2>Cl-,据此判断下列反应不可能发生的是
A.2Fe3++2H2O+SO2=2Fe2++SO+4H+ B.2Fe2++Cl2=2Fe3++2Cl-
C.I2+SO2+2H2O=4H++SO+2I- D.H2O2+H2SO4=SO2↑+O2↑+2H2O
③判断反应发生的先后顺序
同一氧化剂与多种还原剂混合时, 的先被氧化。
例如,已知还原性:I->Fe2+>Br-,当把氯气通入FeBr2溶液时,氯气的量不足时首先氧化 ;把氯气通入FeI2溶液时,氯气的量不足时首先氧化 。
同一还原剂与多种氧化剂混合时, 的先被还原。
例如,在含有Fe3+、Cu2+、H+的溶液中加入铁粉,因为氧化性:Fe3+>Cu2+>H+,所以铁粉先与 反应,然后再依次与 反应。
2、根据元素的活动性顺序来判断
上左下右可反应,隔之愈远愈易行
①金属阳离子的氧化性随其单质还原性的增强而减弱;
②非金属阴离子的还原性随其单质的氧化性增强而减弱
【课堂练习】:1、在含有Cu(NO3)2、Mg(NO3)2、AgNO3的溶液中加入适量锌粉,首先置换出的是( )
A.Mg B.Cu C.Ag D.H2
【课后作业】
【基础过关练】
1.吸进人体内的氧有2%转化为氧化性极强的活性氧,这些活性氧有较强氧化性,能加速人体衰老,被称为“生命杀手”。科学家尝试用Na2SeO3消除人体内的活性氧,则Na2SeO3的作用是( )
A.氧化剂 B.还原剂 C.既是氧化剂又是还原剂 D.以上均不是
2.沾水的铁制器皿高温灼烧会发黑,其可能原因是3Fe+4H2O(g) Fe3O4+4H2,在此反应中,氧化剂是( )
A.Fe B.Fe3O4 C.H2O D.H2
3.被称为万能还原剂的NaBH4(NaBH4中H为-1价)能溶于水并和水发生反应:NaBH4+2H2O NaBO2+4H2↑,下列有关该反应的说法正确的是( )
A.NaBH4既是氧化剂又是还原剂 B.NaBH4是氧化剂,H2O是还原剂
C.硼元素被氧化,氢元素被还原 D.被氧化的元素与被还原的元素质量之比为1∶1
4.根据下列反应判断有关物质还原性由强到弱的顺序是( )
①H2SO3+I2+H2O 2HI+H2SO4 ②2FeCl3+2HI 2FeCl2+2HCl+I2
③3FeCl2+4HNO3 2FeCl3+NO↑+2H2O+Fe(NO3)3
A.H2SO3>I->Fe2+>NO B.I->Fe2+>H2SO3>NO C.Fe2+>I->H2SO3>NO D.NO>Fe2+>H2SO3>I-
【能力提升练】
1.根据反应:①2Fe3++2I- 2Fe2++I2 ②Br2+2Fe2+ 2Fe3++2Br- ③Br2+2I- I2+2Br-,判断离子的还原性由强到弱的顺序正确的是( )
A.Br-、Fe2+、I- B.I-、Fe2+、Br- C.Br-、I-、Fe2+ D.Fe2+、I-、Br-
2.常温下,在溶液中可发生以下反应:①16H++10Z-+2XO4- 2X2++5Z2+8H2O,②2M2++R2 2M3++2R-,③2R-+Z2 R2+2Z-,由此判断下列说法错误的是( )
A.氧化性强弱顺序为:XO4-
相关学案
这是一份高中化学人教版 (2019)必修 第一册第一章 物质及其变化第二节 离子反应学案,文件包含121电解质的电离讲义原卷版docx、121电解质的电离讲义解析版docx等2份学案配套教学资源,其中学案共18页, 欢迎下载使用。
这是一份高中化学第一章 物质及其变化第三节 氧化还原反应优质导学案,文件包含131氧化还原反应讲义原卷版docx、131氧化还原反应讲义解析版docx等2份学案配套教学资源,其中学案共16页, 欢迎下载使用。
这是一份人教版 (2019)必修 第一册第二节 离子反应优质学案设计,文件包含122离子反应讲义原卷版docx、122离子反应讲义解析版docx等2份学案配套教学资源,其中学案共22页, 欢迎下载使用。

