所属成套资源:苏科版八年级下册物理课件+分层练习+内嵌视频
初中物理苏科版(2024)八年级下册(2024)一、二力平衡优秀ppt课件
展开
这是一份初中物理苏科版(2024)八年级下册(2024)一、二力平衡优秀ppt课件,文件包含81+二力平衡教学课件pptx、81二力平衡分层作业原卷版docx、81二力平衡分层作业解析版docx等3份课件配套教学资源,其中PPT共60页, 欢迎下载使用。
第一节 二力平衡
想一想:我们周围的一些物体在力的作用下有的保持静止,有的做匀速直线运动。这是为什么?这两个力之间有没有关系?
1. 知道物体的平衡状态、平衡力和二力平衡的概念。2. 理解二力平衡的条件。3. 知道二力平衡知识的一些应用。
1. 物体的平衡.2. 二力平衡的条件.3. 二力平衡条件的应用.4. 课堂总结.5. 实践与练习.6. 综合提升训练.
1. 常见物体的受力分析
下图所示的物体各处于什么状态?它们分别受到哪些力的作用?
花瓶受到的力有:重力G与桌面的支持力F.
竖直方向受到的力有:重力G与支持力F;在水平方向受到的力有:牵引力F与阻力f.
②水平轨道匀速行驶的高铁
飞来石受到的力有:重力G与支持力F.
货物受到的力有:重力G与拉力F.
2. 平衡状态与二力平衡
(1)平衡状态:物体在几个力的作用下保持静止或做匀速直线运动,则该物体处于平衡状态。(2)二力平衡:若物体在两个力作用下处于平衡状态,我们就说这两个力相互平衡,简称二力平衡。
【例题1】下列物理情景中的物体处于平衡状态的是( )
A. 在空中自由下落的石块
B. 在圆形跑道上匀速跑步的运动员
C. 竖直向上抛出的篮球
D. 沿笔直斜坡匀速上行的汽车
A.飞过来的足球被头顶回去,速度大小和方向发生改变,运动状态发生改变,不是平衡状态,A不符题意;B.圆形跑道上匀速跑步,运动方向发生变化,运动状态发生改变,不是平衡状态,B不符合题意;
C.跳伞运动员匀速直线下降,运动状态没有发生改变,处于平衡状态,故C符合题意;D.关闭发动机后火车越来越慢,速度大小发生改变,运动状态发生改变,不是平衡状态,故D不符题意。
1. 探究二力平衡的条件
你认为两个力在怎样的条件下才能平衡?请根据生活经验,谈谈你的看法。
因为力的作用效果与力的三要素有关,那么,二力平衡的条件可能与此二力的三要素有关。①两个力的大小可能要相等?②两个力的方向可能要相反?③两个力可能要在同一直线上?④两个力可能要作用在同一物体上?
如图所示,将系于卡片两个对角的线分别跨过支架上的滑轮。以小卡片为研究对象,其重力可忽略不计。用钩码通过两根细线对小卡片施加拉力。运用控制变量法和反证法,分别观察这两个拉力在什么情况下能使小卡片处于平衡状态,在什么情况下不能使小卡片处于平衡状态,从而分析、归纳出二力平衡的条件。
① 如图所示,将系于小卡片两对角的细线分别跨过左、右支架上的滑轮,在细线的一端挂钩码,使两个拉力的方向相反,作用在一条直线上。当两个拉力大小相等时,小卡片处于静止状态;当两个拉力大小不等时,小卡片由静止变为运动,表明:两个力要平衡,大小必须相等。
② 如图所示,用手向右拉住小卡片,把两根细线都挂到左支架的滑轮上,此时两个拉力的大小相等、作用在一条直线上、方向相同,一松手小卡片将向左做加速运动,与①相比较可知:两个力要平衡,方向必须相反。
③ 如图所示,用手使小卡片旋转一个角度后再用手捏住,此时两个拉力的大小相等、方向相反,但不在同一条直线上,一松手小卡片会发生转动,与①相比较可知:两个力要平衡,必须作用在同一条直线上.
④ 在小卡片处于平衡状态时,用剪刀将小卡片剪成两半,钩码和半张卡片会向两侧掉下去,表明:两个力要平衡,必须作用在同一物体上。
当作用在物体上的两个力大小相等、方向相反且在同一直线上时,这两个力相互平衡。这就是二力平衡的条件。
①该方案以小卡片为研究对象,钩码通过定滑轮对卡片施加力的作用。②本方案选用硬纸片的原因是减小摩擦对实验的影响,但是还受重力,因此对实验结论也有影响。③定滑轮的作用是改变力的方向。
动画讲解——《二力平衡的条件》
(2)明确研究对象——小车。对小车进行受力分析,小车水平方向所受的拉力大小与托盘中砝码质量的多少有关。换句话说,拉力的大小可以通过质量的多少来改变。
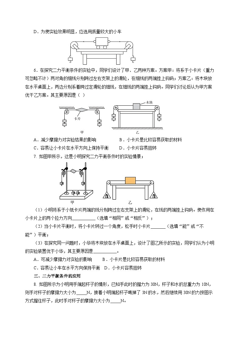
【设计实验】(1)实验器材与实验装置如图所示:小桌、小车、托盘、砝码。
2. 探究二力平衡的条件(方案二)
①通过两边分别加质量不同的砝码和质量相同的砝码,放手后观察两次小车运动状态的变化。 ②把两个托盘放在小车的同侧,加入相等的砝码,放手后观察小车运动状态的变化。③在两托盘中加相等的砝码,使小车静止,用手旋转小车至某一角度,使两个力不作用在同一直线上,放手后观察小车运动状态的变化。④用两个相同的小车分别系住一个托盘,用手按住,保证二力大小相等,方向相反,作用在同一直线上,放手后观察小车运动状态的变化。
【进行实验与收集证据】(1)实验装置如图甲所示,将小车放在光滑的水平桌面上,安装好实验装置。在两边的托盘里分别放上质量不相等的砝码,观察小车的运动情况。(2)如图乙所示,在两边的托盘里放上质量相等的砝码,观察小车的运动情况。
(3)将连接小车右侧托盘的细线挂于小车左侧挂钩处,使二力的方向同时向左,观察小车的运动情况(丙图)。(4)保持两边托盘里的砝码质量相等,把小车在水平桌面上扭转一个角度后释放,观察小车的运动情况(丁图)。
(5)控制二力的大小不变,方向相反,保持二力在同一直线上,用细线把两个小车的挂钩连在一起。用剪刀把细线剪断,观察小车的运动情况(丁图)。
【分析论证】(1)比较表中实验序号1与2可知,要使小车保持静止,必须使两托盘中砝码的质量相等,说明二力平衡的条件之一是两个力的大小相等。(2)比较表中实验序号2与3可知,当二力方向相反时,小车静止;当二力均向左拉,即方向相同时,小车的运动状态改变,说明二力平衡的条件之一是两个力方向相反。
(3)比较表中实验序号2与4可知,当把小车扭转一个角度,使二力不在同一条直线上时,小车运动状态发生了改变。而小车重新恢复到原来的静止状态时,二力在同一条直线上,说明二力平衡的条件之一是两个力作用在同一条直线上。(4)比较表中实验序号2与5可知,当二力作用在同一物体上时,小车静止;当二力作用在不同物体上时,小车的运动状态改变,说明二力平衡的条件之一是两个力作用在同一物体上。
二力平衡的条件是:作用在同一物体上的两个力大小相等、方向相反,并且作用在同一条直线上。记忆口诀:“同体、等大、反向、共线”。
(1)本实验中选用了小车而不选用木块,是为了减小摩擦给实验带来的误差。(2)本实验设计的优点是:可以不考虑物体的重力对实验的影响。(3)实验中,桌面必须水平,否则小车的重力会影响实验。(4)实验中,如果两侧的砝码个数不相等但小车仍然处于静止状态,则原因是小车受到桌面的静摩擦力比较大.
视频演示——《探究二力平衡的条件》
【例题2】小阳选择如图所示的装置“探究二力平衡的条件”实验。(1)小阳的实验步骤如下:①如甲图所示,小卡片两端系上细线绕过滑轮,细线另一端系着完全相同的小托盘;左右两侧托盘中各放置一个质量相等的砝码,松手后小卡片处于静止状态;②分别改变两侧托盘中砝码的总质量,发现只有当两侧托盘中砝码的总质量相等时,松手后小卡片才处于静止状态;根据实验现象可得:两个相互平衡的力一定_______ ;
(1)只有当两侧托盘中砝码的总质量相等时,松手后小卡片才处于静止状态,说明小卡片受到的两个力的大小相等时,小卡片处于平衡状态,可以得到两个相互平衡的力一定相等。
(3)满足以上二力平衡的条件后,再用剪刀把纸片从中间剪成两半,小卡片向两侧运动,如丙图所示。此实验说明二力平衡时还应满足的条件是:____________。
(2)在上面实验结论的基础上,如乙图所示继续探究。用手将小卡片扭转一个角度,松手后,小卡片无法在此位置平衡。此实验是为了探究二力平衡时_______________________ ;
(2)将纸板转过一个角度,细线对纸板的拉力不在作用在同一直线上,松手后小卡片不能平衡,此实验是为了探究二力平衡时两个力在同一条直线上。(3)用剪刀把纸片从中间剪成两半,纸片变成两个物体,小卡片向两侧运动,说明只有作用在同一物体上的两个力才能平衡。
【例题3】如图甲所示是小明同学设计组装的“探究二力平衡的条件”实验装置。(1)实验中,小明将系于小车两端的线分别跨过桌面左右两端的滑轮,在线两端的小盘上放上砝码,通过调整___________来改变F1和F2的大小;
(3)甲实验中小车受到的是滚动摩擦力,乙实验中小车受到的是滑动摩擦力,而滚动摩擦力小于滑动摩擦力,甲实验装置更加的合理,可以减小摩擦力对实验的影响。
(2)实验中,保持F1和F2大小相等,用手将小车扭转一个角度,松手后,小车将______(选填“转动”或“保持静止”),设计这一步骤是为了探究两个力是否______________;(3)小华同学设计组装了如图乙所示的实验装置,比较甲、乙两种实验装置,______的实验装置更合理,原因是该设计减小了__________对实验的影响。
二力平衡的理解与应用
三、二力平衡的理解与应用
1. 判断二力平衡的方法
(1)根据物体受力情况判断 作用在同一物体上的两个力,如果大小相等、方向相反,并且作用在同一条直线上,则这两个力平衡。(2)根据物体的运动情況判断一个物体受到两个力的作用,若物体保持静止状态或匀速直线运动状态,则这两个力平衡。
2. 区别“平衡力”和“相互的力”
木块受到的力:重力G与地面对木块的支持力N
木块对地面有一个压力F、地面对木块有一个支持力N
(1)实例分析:分析地面上木块的受力情况,找出平衡力?相互的力?
(2) “平衡的二力”与“相互的二力”的比较
欣赏表演剧——《“相互的力”与“平衡的力”》
注意:剧中镜头有可能引起内心不适症状,切勿模仿。
3. 二力平衡的应用
(1)求力的大小和判断力的方向物体在两个力的作用下处于平衡状态,已知一个力的大小和方向,我们可以根据二力平衡条件可以求另一个力的大小和方向。
①静止在水平面上的物体因为物体静止,所以物体所受的重力G与地面对它的支持力F是一对平衡力,则此二力大小相等、方向相反、作用在同一条直线上。所以支持力的大小等于物体重力的大小 F=G,支持力的方向竖直向上。
②弹簧测力计测重力原理因为物体静止,所以物体所受的重力G与弹簧测力计对它的拉力F是一对平衡力,则此二力大小相等、方向相反、作用在同一条直线上。 物体重力等于拉力: G=F用弹簧测力计测量物体所受的重力G,利用的是二力平衡条件。
(2)判断物体的运动状态已知物体的受力情況,可以通过受力分析判断物体是否处于平衡状态。如果物体只受两个力作用,且这两个力满足“同体、等大、反向、共线”的条件,就可以判定物体处于平衡状态(物体静止或做勻速直线运动)。以在水平路面上运动的小车为例进行分析:
水平路面上运动的小车受到的力有:在竖直方向上有重力G、地面支持力N;在水平方向上有汽车发动机的牵引力F和地面与空气的阻力f。
以在水平路面上运动的小车为例进行分析:
①若牵引力等于阻力,则二力平衡,小车向左做匀速直线运动;②若牵引力大于阻力,二力不平衡,小车向左做加速直线运动 ;③若牵引力小于阻力,二力不平衡,小车向左做减速直线运动。
利用二力平衡,可以找不规则物体的重心,例如前边讲的悬挂法找薄板的重心。
重力的方向竖直向下,可采用悬挂法确定形状不规则物体的重心。图乙中物体重心在AB线段上,图丙中物体重心在DE线段上,故AB与DE的交点C即为该物体的重心。
5. 力与运动的关系
保持静止或匀速直线运动
运动的速度或方向发生改变
走钢丝是杂技表演的传统项目之一。杂技演员在钢丝上行走时,要保持平稳,就要让他的身体所受的重力与钢丝对他的支持力平衡。因此,演员往往要手持一根长棒,不断调整棒的位置,尽量使身体和棒整体的重力作用线坚直向下通过钢丝,如图所示。
只有这样,他才能在钢丝上保持平衡,做到有惊无险。
【例题4】图所示的黄山飞来石,质量约为540t,竖立于较为平坦的岩石上。求岩石对它的支持力(g取10N/kg)。
分析:飞来石在重力和支持力作用下处于平衡状态。由飞来石的质量可求出其所受的重力G石;由二力平衡条件可知,岩石对飞来石的支持力F=G石。 飞来石所受的重力 G石=mg=540×103kg×10N/kg=5.4×106N 根据二力平衡条件,支持力F=G石=5.4×106N。
【例题5】如图所示,用线将灯悬挂在天花板上,当灯静止时,灯所受拉力的平衡力是( )A.线所受的重力 B.灯所受的重力C.灯对线的拉力 D.线对天化板的拉力
A.灯所受拉力与线所受的重力没有满足二力平衡关于作用在同一个物体上的条件,故A不符合题意;B.当灯静止时,灯受到竖直向上的拉力和竖直向下的重力的作用,拉力和重力满足二力平衡的四个条件,是一对平衡力,故B符合题意;C.灯所受拉力与灯对线的拉力是一对相互作用力,故C不符合题意;D.灯所受拉力与线对天化板的拉力没有满足二力平衡关于作用在同一个物体上的条件,故D不符合题意。
①平衡状态:物体在几个力的作用下保持静止或做匀速直线运动,则该物体处于平衡状态。②二力平衡:若物体在两个力作用下处于平衡状态,我们就说这两个力相互平衡,简称二力平衡。当作用在物体上的两个力大小相等、方向相反且在同一直线上时,这两个力相互平衡。①判断一对力是不是平衡力;②确定另一个力的大小和方向;③判断物体的运动状态。
1. 质量为0.5kg的花瓶放在水平桌面上,请说明桌面对花瓶支持力的大小和方向。
花瓶的重力 G=mg = 0.5kg×10N/kg=5N.花瓶所受的重力与支持力两个力平衡,大小相等,方向相反,所以桌面对花瓶的支持力竖直向上,大小也为5N.
2. 在弹簧测力计的秤钩上挂100g钩码,记录静止时弹簧测力计的示数。然后,使弹簧测力计和钩码一起向上匀速运动,观察弹簧测力计的示数。两次测量中,弹簧测力计的示数相等吗?
钩码的重力 G=mg = 0.1kg×10N/kg=1N.钩码静止时,弹簧测力计的示数为1N;当弹簧测力计和钩码一起匀速上升时,拉力与重力仍是一对平衡力,大小相等,所以示数仍为1N,故两次测量中,弹簧测力计的示数相等。
3. 已知一架遥控模型直升机的质量为0.25kg。若要该模型直升机匀速升空,空气需要给它提供多大的升力?
该模型直升机匀速升空时,旋翼的升力与重力是一对平衡力,大小相等, F=G=mg =0.25 kg×10 N/kg=2.5 N
4. 如图(a)所示,“老鹰”能稳稳地停在指尖的奥秘是什么?用硬币、餐叉和高脚杯做一个小实验:将两把餐叉彼此相对,夹住一枚一元(或五角)硬币,再轻轻地将硬币平放或立在杯口上,如图(b)所示。请说出能顺利完成这个小实验的关键。
(1)老鹰的内部有两个圆形金属块作为配重,这些配重被安装在向前伸出的翅膀两头,从而增加了鹰前半部分的身体重力。这样设计使得老鹰的重心前移,当老鹰的重心位于嘴尖下方时,嘴尖就成为了一个平衡点,使得老鹰能够稳稳地停在指尖或其他支撑物上。(2)叉子与硬币组成的装置可以看成是一个整体,硬币与杯子接触的地方是这个装置的支撑点,装置的重心在装置的外部,当我们调整装置的角度,使得整个装置的重心恰好位于支撑点的下方,这个装置就达到了一个稳定平衡的状态。。
1. 一本书放在水平桌面上,书上放一支钢笔,它们都保持静止,下列哪个说法正确?为什么?A. 钢笔受到的重力和书对钢笔的支持力是一对平衡力B. 钢笔对书的压力和书对钢笔的支持力是一对平衡力
A正确。A.钢笔的重力和书对钢笔的支持力均作用在钢笔上使钢笔保持静止,是一对平衡力,故A正确;B. 钢笔对书的压力和书对钢笔的支持力大小相等,方向相反,作用在同一直线上,施力物体和受力物体互为彼此,是一对相互作用力,故B错误。故A正确.
2. 下列物体中,正在受到平衡力作用的是( )A.竖直向上抛出的橡皮B.随观光电梯一起匀速上升的游客C.沿光滑斜坡滚下的小球D.正在匀速转向行驶的汽车
A.竖直向上抛出的橡皮,受到竖直向下空气阻力和重力,两个力方向相同,不是平衡力,故A不符合题意;B.随观光电梯一起匀速上升的游客做匀速直线运动,属于平衡状态,受平衡力的作用,故B符合题意;C.沿光滑斜坡滚下的小球,速度越来越大,不是平衡状态,故C不符题意;D.正在匀速转向行驶的汽车,运动方向发生改变,不属于平衡状态,不受平衡力的作用,故D不符合题意。
3.冬天里,某些地方的人们常用狗拉雪橇来代步。一条狗用200N的水平拉力拉着重2000N的雪橇在水平雪面上匀速向东前进,雪橇受到地面的滑动摩擦力的大小是_______N、方向是__________。此时,雪橇受到的重力和________是一对平衡力,其中,后者的大小为______N、方向是__________。
雪橇在水平雪面匀速运动,在水平方向上受到的拉力和摩擦力平衡,大小相等,方向相反,由于狗的拉力200N,水平向东,所以雪橇受到地面的滑动摩擦力是100NN,方向水平向西。雪橇在水平雪面匀速运动,雪橇在竖直方向上受到的重力和地面对雪橇的支持力是一对平衡力,根据平衡力的特点可知,支持力的大小等于重力大小,为1500N,方向与重力的方向相反,为竖直向上。
4.图是探究“二力平衡的条件”实验示意图。小车置于水平桌面,两端的轻质细绳绕过定滑轮挂有等重钩码。F1是小车受到的向左的拉力,F2是小车受到的向右的拉力,F1与F在同一水平直线上。若忽略摩擦,下列说法中错误的是( )A. 小车在水平方向上就只受到F1、F2作用B. 增减钩码个数,可探究二力大小对小车平衡的影响C. F1、F2大小相等时,小车可处于平衡状态D. 将小车水平扭转90时,F1、F2仍在同一直线上
A.实验忽略摩擦,小车水平方向只受到水平向左的拉力F1和F2水平向右的拉力,故A正确,不符合题意;B.增减钩码个数,小车受到的两个拉力大小不相等,探究二力大小对小车平衡的影响,故B正确,不符合题意;C.小车两端受到的两个拉力大小相等时,处于静止状态,即处于平衡状态,所以 F1、F2大小相等时,小车处于平衡状态,故C正确,不符合题意;D.将小车水平扭转90°时,两力不在同一直线上,松手后小车不能平衡,会发生转动,探究不在同一直线上的两个力是否平衡,故D错误,符合题意。故选D。
5. 第24届冬季奥运会于2022年2月4日在北京举行,冰壶为正式比赛项目之一。如图所示,当冰壶在冰面上滑动时( )A.冰壶受到的重力与冰壶对冰面的压力是一对平衡力B.冰面对冰壶的支持力与冰壶对冰面的压力是一对平衡力C.冰壶受到的重力与冰壶对冰面的压力是一对相互作用力D.冰壶受到的重力与冰面对冰壶的支持力是一对平衡力
A.冰壶受到的重力与冰壶对冰面的压力作用在两个物体上,故不是一对平衡力,故A不符合题意;B.冰面对冰壶的支持力与冰壶对冰面的压力作用在两个物体上,故不是一对平衡力,故B不符合题意;C.冰壶受到的重力与冰壶对冰面的压力方向相同,故不是一对相互作用力,故C不符合题意;D.冰壶的重力与冰面对冰壶的支持力在同一物体上、方向相反、大小相等、在同一直线上,是一对平衡力,D符合题意。
(2)将系于小车两端的线挂上托盘,并在托盘中加砝码,分别跨过两定滑轮,使作用在小车上的两个拉力方向相反,并通过调整__________来改变拉力的大小。当小车平衡时,将小车水平扭转一个角度,松手后小车不能保持平衡,这样的操作是为了探究相互平衡的二力是否_________________;
6. 探究“二力平衡的条件”的实验,采用的实验装置如图甲所示。(1)实验桌面要求水平且表面是______(填“光滑”或“粗糙”)的;
(3)若用图乙装置做实验时,将纸片从中间剪开是为了探究相互平衡的二力是否____________ ;(4)两个探究方案相比较,_____方案的探究过程对实验结论的影响小些,理由是________________ 。
相关课件
这是一份苏科版(2024)八年级下册(2024)一、力 弹力优秀课件ppt,文件包含71力弹力教学课件pptx、71力弹力分层作业原卷版docx、71力弹力分层作业解析版docx等3份课件配套教学资源,其中PPT共59页, 欢迎下载使用。
这是一份初中物理苏科版(2024)八年级下册(2024)四、物质的物理属性优秀ppt课件,文件包含64+物质的物理属性教学课件pptx、64物质的物理属性分层作业原卷版docx、64物质的物理属性分层作业解析版docx等3份课件配套教学资源,其中PPT共53页, 欢迎下载使用。
这是一份初中物理二、密度公开课课件ppt,文件包含62密度教学课件pptx、62密度分层作业原卷版docx、62密度分层作业解析版docx等3份课件配套教学资源,其中PPT共51页, 欢迎下载使用。

