


所属成套资源:十年高考生物真题(2014-2023)分项汇编专题(Word版附解析)
十年高考生物真题(2014-2023)分项汇编专题22生态系统和环境保护(Word版附解析)
展开
这是一份十年高考生物真题(2014-2023)分项汇编专题22生态系统和环境保护(Word版附解析),共100页。
TOC \ "1-3" \h \z \u \l "_Tc28323" 〖2023年高考真题〗 PAGEREF _Tc28323 \h 1
\l "_Tc22939" 〖2022年高考真题〗 PAGEREF _Tc22939 \h 15
\l "_Tc27311" 〖2021年高考真题〗 PAGEREF _Tc27311 \h 30
\l "_Tc1967" 〖2020年高考真题〗 PAGEREF _Tc1967 \h 48
\l "_Tc11626" 〖2019年高考真题〗 PAGEREF _Tc11626 \h 58
\l "_Tc15802" 〖2018年高考真题〗 PAGEREF _Tc15802 \h 67
\l "_Tc24885" 〖2017年高考真题〗 PAGEREF _Tc24885 \h 77
\l "_Tc11953" 〖2016年高考真题〗 PAGEREF _Tc11953 \h 80
\l "_Tc16100" 〖2015年高考真题〗 PAGEREF _Tc16100 \h 83
\l "_Tc771" 〖2014年高考真题〗 PAGEREF _Tc771 \h 91
〖2023年高考真题〗
1.(2023·江苏·统考高考真题)在江苏沿海湿地生态系统中,生态位重叠的两种动物甲、乙发生生态位分化,如图所示。甲主要以植物a为食,乙主要以植物b为食,两者又共同以植食性动物c为食。下列相关叙述错误的是( )
A.a、c分别处于第一、二营养级,其生态位重叠
B.a、b中的能量沿着食物链单向流动、逐级递减,最终以热能形式散失
C.生物群落中物种的生态位受生物因素影响,也与非生物因素有关
D.生态位分化是经自然选择形成的生物适应性,提高了生物对环境资源的利用率
【答案】A
【详解】A、根据题意,a为植物,c为植食性动物,因此a、c分别处于第一、二营养级,由于a为生产者,b为消费者,两者生态位并不重叠,A错误;B、根据题意,a、b为植物,因此两者通过光合作用固定的太阳能在被植食性动物取食后,在食物链中单向流动,逐级递减,当食物链的生物进行呼吸作用等生命活动以及排遗物和尸体被微生物分解时,这些能量最终都以热能的形式散失,B正确;C、生态位表示生态系统中每种生物生存所必需的生境最小阈值。生物群落中物种的生态位既受该生物的生理和行为等生物因素的影响,也受到该生境中温度、水分等非生物因素的影响,C正确;D、生态位分化指两个生态位相同的物种向着占有不同的空间(栖息地分化)、食物不同(食性上的特化)、活动时间不同(时间分化)或其他生态习性上分化、以降低竞争的程度,有利于自身生存的行为,是不同生物在长期的自然选择作用下,逐渐形成的生物适应性,既提高了生物对环境各种资源如栖息空间、各种食物的利用率,D正确。故选A。
2.(2023·江苏·统考高考真题)我国天然林保护工程等国家重点生态工程不仅在生态恢复、生物多样性保护等方面发挥着重要作用,还显著增加了生态系统的固碳能力。下列相关叙述正确的是( )
A.天然林的抵抗力稳定性强,全球气候变化对其影响不大
B.减少化石燃料的大量使用可消除温室效应的形成
C.碳循环中无机碳通过光合作用和化能合成作用进入生物群落
D.天然林保护是实现碳中和的重要措施,主要体现了生物多样性的直接价值
【答案】C
【详解】A、天然林由于组成成分复杂,群落结构就复杂,抵抗力稳定性就强,但全球气候变化会影响天然林的成长,A错误;B、减少化石燃料的大量使用可减缓温室效应的形成的过程,但不能消除已经形成的温室效应,B错误;C、碳循环中无机碳二氧化碳通过光合作用和化能合成作用进入生物群落,C正确;D、天然林保护是实现碳中和的重要措施,主要体现了生物多样性对生态系统起调节作用的间接价值,D错误。故选C。
3.(2023·北京·统考高考真题)近期开始对京西地区多个停采煤矿的采矿废渣山进行生态修复。为尽快恢复生态系统的功能,从演替的角度分析,以下对废渣山治理建议中最合理的是( )
A.放养多种禽畜B.引入热带速生植物
C.取周边地表土覆盖D.修筑混凝土护坡
【答案】C
【详解】AB、由于当地的土壤结构被破坏,不适宜植被生长,热带速生植物不能适应当时气候和土壤条件,且当地的植被不能为多种禽畜提供食物,无法形成稳定复杂的食物网,不利于尽快恢复生态系统的功能,AB不符合题意;C、矿区生态修复首先是要复绿,而复绿的关键是土壤微生物群落的重建,土壤微生物、土壤小动物和植物根系共同具有改良土壤的重要作用,因此取周边地表土覆盖,有利于恢复生态系统的功能,C符合题意;D、修筑混凝土护坡不利于植被生长,不利于尽快恢复生态系统的功能,D不符合题意。故选C。
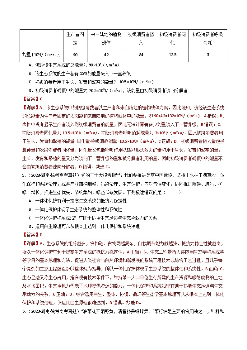
4.(2023·山东·高考真题)某浅水泉微型生态系统中能量情况如表所示,该生态系统中的初级消费者以生产者和来自陆地的植物残体为食。下列说法正确的是( )
A.流经该生态系统的总能量为90×105J/(m2·a)
B.该生态系统的生产者有15%的能量流入下一营养级
C.初级消费者用于生长、发育和繁殖的能量为10.5×105J/(m2•a)
D.初级消费者粪便中的能量为70.5×105J/(m2·a),该能量由初级消费者流向分解者
【答案】C
【详解】A、该生态系统中的初级消费者以生产者和来自陆地的植物残体为食,因此可知,流经该生态系统的总能量为生产者固定的太阳能和来自陆地的植物残体中的能量,即90+42=132×105J/(m2·a),A错误;B、表格中没有显示生产者流入到初级消费者的能量,因此无法计算有多少能量流入下一营养级,B错误;C、初级消费者同化量为13.5×105J/(m2•a),初级消费者呼吸消耗能量为3×105J/(m2•a),因此初级消费者用于生长、发育和繁殖的能量=同化量-呼吸消耗能量=10.5×105J/(m2•a),C正确;D、初级消费者摄入量包括粪便量和次级消费者同化量,同化量又包括呼吸作用以热能形式散失的量和用于生长、发育和繁殖的量,生长、发育和繁殖的量又分为流向下一营养级的量和被分解者利用的量,因此初级消费者粪便中的能量不会由初级消费者流向分解者,D错误。故选C。
5.(2023·湖南·统考高考真题)党的二十大报告指出:我们要推进美丽中国建设,坚持山水林田湖草沙一体化保护和系统治理,统筹产业结构调整、污染治理、生态保护,应对气候变化,协同推进降碳、减污、扩绿、增长,推进生态优先、节约集约、绿色低碳发展。下列叙述错误的是( )
A.一体化保护有利于提高生态系统的抵抗力稳定性
B.一体化保护体现了生态系统的整体性和系统性
C.一体化保护和系统治理有助于协调生态足迹与生态承载力的关系
D.运用自生原理可以从根本上达到一体化保护和系统治理
【答案】D
【详解】A、生态系统的组分越多,食物链、食物网越复杂,自我调节能力就越强,抵抗力稳定性就越高,所以一体化保护有利于提高生态系统的抵抗力稳定性,A正确;B、生态工程是指人类应用生态学和系统学等学科的基本原理和方法,促进人类社会与自然环境和谐发展的系统工程技术或综合工艺过程,且几乎每个复杂的生态工程建设都以整体观为指导,所以一体化保护体现了生态系统的整体性和系统性,B正确;C、生态足迹又称生态占用,指在现有技术条件下,维持某一人口单位生存所需的生产资源和吸纳废物的土地及水域面积,生态承载力代表了地球提供资源的能力,一体化保护和系统治理有助于协调生态足迹与生态承载力的关系,C正确;D、综合运用自生、整体、协调、循环等生态学基本原理可以从根本上达到一体化保护和系统治理,仅运用自生原理很难达到,D错误。故选D。
6.(2023·湖南·统考高考真题)“油菜花开陌野黄,清香扑鼻蜂蝶舞。”菜籽油是主要的食用油之一,秸秆和菜籽饼可作为肥料还田。下列叙述错误的是( )
A.油菜花通过物理、化学信息吸引蜂蝶
B.蜜蜂、蝴蝶和油菜之间存在协同进化
C.蜂蝶与油菜的种间关系属于互利共生
D.秸秆和菜籽饼还田后可提高土壤物种丰富度
【答案】C
【详解】A、油菜花可以通过花的颜色(物理信息)和香味(化学信息)吸引蜂蝶,A正确;B、协同进化是指不同物种之间、生物与无机环境之间在相互影响中不断进化和发展,蜜蜂、蝴蝶和油菜之间存在协同进化,B正确;C、蜂蝶与油菜的种间关系属于原始合作,C错误;D、秸秆和菜籽饼可以为土壤中的小动物和微生物提供有机物,故二者还田后可以提高土壤物种丰富度,D正确。故选C。
7.(2023·湖北·统考高考真题)胁迫是指一种显著偏离于生物适宜生活需求的环境条件。水杨酸可以减轻胁迫对植物的不利影响。在镉的胁迫下,添加适宜浓度的水杨酸可激活苦草体内抗氧化酶系统,降低丙二醛和H2O2含量,有效缓解镉对苦草的氧化胁迫。下列叙述错误的是( )
A.水杨酸能缓解H2O2对苦草的氧化作用
B.在胁迫环境下,苦草种群的环境容纳量下降
C.通过生物富集作用,镉能沿食物链传递到更高营养级
D.在镉的胁迫下,苦草能通过自身的调节作用维持稳态
【答案】D
【详解】A、水杨酸可激活苦草体内抗氧化酶系统,故能缓解H2O2对苦草的氧化作用,A正确;B、环境容纳量取决于生物所生存的环境,在胁迫环境下,苦草种群的环境容纳量下降,B正确;C、镉属于重金属,能够通过生物富集作用,沿食物链传递到更高营养级 ,C正确;D、胁迫是一种显著偏离于生物适宜生活需求的环境条件,因此在镉的胁迫下,苦草已经不能通过自身的调节作用维持稳态 ,D错误。故选D。
8.(2023·湖北·统考高考真题)2020年9月,我国在联合国大会上向国际社会作出了力争在2060年前实现“碳中和”的庄严承诺。某湖泊早年受周边农业和城镇稠密人口的影响,常年处于CO2过饱和状态。经治理后,该湖泊生态系统每年的有机碳分解量低于生产者有机碳的合成量,实现了碳的零排放。下列叙述错误的是( )
A.低碳生活和绿色农业可以减小生态足迹
B.水生消费者对有机碳的利用,缓解了碳排放
C.湖泊沉积物中有机碳的分解会随着全球气候变暖而加剧
D.在湖泊生态修复过程中,适度提高水生植物的多样性有助于碳的固定
【答案】B
【详解】A、低碳生活和绿色农业可以促进CO2的吸收以及减少CO2的排放,从而减小生态足迹,A正确;B、水生消费者对有机碳的利用,其遗体、粪便还会被分解者利用,不会缓解碳排放,B错误;C、随着全球气候变暖,酶的活性升高,湖泊沉积物中有机碳的分解会加剧,C正确;D、在湖泊生态修复过程中,适度提高水生植物的多样性能够充分利用光能,有助于碳的固定,D正确。故选B。
9.(2023·广东·统考高考真题)凡纳滨对虾是华南地区养殖规模最大的对虾种类。放苗1周内虾苗取食藻类和浮游动物,1周后开始投喂人工饵料,1个月后对虾完全取食人工饵料。1个月后虾池生态系统的物质循环过程见图。下列叙述正确的是( )
A.1周后藻类和浮游动物增加,水体富营养化程度会减轻
B.1个月后藻类在虾池的物质循环过程中仍处于主要地位
C.浮游动物摄食藻类、细菌和有机碎屑,属于消费者
D.异养细菌依赖虾池生态系统中的沉积物提供营养
【答案】B
【详解】A、1周后开始投喂人工饵料,虾池中有机碎屑含量增加,水体中N、P等无机盐增多,水体富营养化严重,A错误;B、藻类作为生产者,在物质循环中占主要地位,B正确;C、浮游动物摄食藻类,同时浮游动物摄食细菌和有机碎屑,属于消费者和分解者,C错误;D、异养细菌依赖虾池生态系统中的沉积物和有机碎屑提供营养,D错误。故选B。
10.(2023·全国·统考高考真题)在生态系统中,生产者所固定的能量可以沿着食物链传递,食物链中的每个环节即为一个营养级。下列关于营养级的叙述,错误的是( )
A.同种动物在不同食物链中可能属于不同营养级
B.作为生产者的绿色植物所固定的能量来源于太阳
C.作为次级消费者的肉食性动物属于食物链的第二营养级
D.能量从食物链第一营养级向第二营养级只能单向流动
【答案】C
【详解】A、杂食动物既会捕食植物,又会捕食动物,如果捕食植物,就是第二营养级,捕食动物,就是第三营养级或更高营养级,所以不同食物链中的动物会处于不同的营养级,A正确;B、绿色植物进行的是光合作用,能量来源于太阳,B正确;C、次级消费者是第三营养级,初级消费者是第二营养级,第一营养级是生产者,C错误;D、因为第一营养级是植物,第二营养级是动物,食物链是单向的,能量流动也就是单向的,D正确。故选C。
11.(2023·浙江·统考高考真题)在我国西北某地区,有将荒漠成功改造为枸杞园的事例。改造成的枸杞园与荒漠相比,生态系统的格局发生了重大变化。下列叙述错误的是( )
A.防风固沙能力有所显现B.食物链和食物网基本不变
C.土壤的水、肥条件得到很大改善D.单位空间内被生产者固定的太阳能明显增多
【答案】B
【详解】A、枸杞园营养结构更为复杂,抵抗力稳定性更高,防风固沙能力增强,A正确;B、荒漠植被恢复成枸杞园的过程中发生了群落的次生演替,物种丰富度增加,食物链增多,食物网更加复杂,B错误;C、枸杞园植被增多,保水能力上升,土壤的水、肥条件得到很大改善,C正确;D、枸杞园植被增多,单位空间内被生产者固定的太阳能明显增多,D正确。故选B。
12.(2023·浙江·统考高考真题)近百年来,随着大气CO2浓度不断增加,全球变暖加剧。为减缓全球变暖,我国政府提出了“碳达峰”和“碳中和”的CO2排放目标,彰显了大国责任。下列措施不利于达成此目标的是( )
A.大量燃烧化石燃料 B.积极推进植树造林 C.大力发展风能发电 D.广泛应用节能技术
【答案】A
【详解】A、大量燃烧化石燃料会导致大气中的二氧化碳含量增多,不利于实现碳中和,A符合题意;BCD、积极推进植树造林 、大力发展风能发电和 广泛应用节能技术都可以减少二氧化碳的排放或增加二氧化碳的吸收利用,利于实现碳中和,BCD不符合题意。故选A。
13.(2023·浙江·统考高考真题)自从践行生态文明建设以来,“酸雨”在我国发生的频率及强度都有明显下降。下列措施中,对减少“酸雨”发生效果最明显的是( )
A.大力推广风能、光能等绿色能源替代化石燃料
B.通过技术升级使化石燃料的燃烧率提高
C.将化石燃料燃烧产生的废气集中排放
D.将用煤量大的企业搬离城市中心
【答案】A
【详解】A、大力推广风能、光能等绿色能源替代化石燃料,进而能起到减少二氧化碳、二氧化硫、氮氧化物等排放的目的,能起到缓解酸雨产生的作用,效果明显,A正确;B、通过技术升级使化石燃料进行脱硫处理能起到缓解酸雨的作用,但提高燃烧率的效果不明显,B错误;C、将化石燃料燃烧产生的废气集中排放并不能起到减少引起酸雨的气体排放量,因而对减少酸雨发生效果不明显,C错误;D、酸雨的产生具有全球性,因而将用煤量大的企业搬离城市中心依然无法减少煤量的使用,因而不能起到相应的减少酸雨的效果,D错误。故选A。
14.(2023·海南·高考真题)海洋牧场是一种海洋人工生态系统,通过在特定海域投放人工鱼礁等措施,构建或修复海洋生物生长、繁殖、索饵或避敌所需的场所,以实现海洋生态保护和渔业资源持续高效产出,是海洋低碳经济的典型代表。回答下列问题。
(1)海洋牧场改善了海洋生物的生存环境,可使某些经济鱼类种群的环境容纳量 ;海洋牧场实现了渔业资源持续高效产出,这体现了生物多样性的 价值。
(2)人工鱼礁投放海底一段时间后,礁体表面会附着大量的藻类等生物。藻类在生态系统组成成分中属于
,能有效降低大气中CO2含量,其主要原因是
。
(3)在同一片海域中,投放人工鱼礁的区域和未投放人工鱼礁的区域出现环境差异,从而引起海洋生物呈现镶嵌分布,这体现出海洋生物群落的 结构。
(4)三亚蜈支洲岛海洋牧场是海南省首个国家级海洋牧场示范区。该牧场某年度重要经济鱼类(A鱼和B鱼)资源量的三次调查结果如图。据图分析,12月没有调查到A鱼的原因可能与其
的生活习性有关,4月、8月和12月B鱼的平均资源量密度呈 趋势。
(5)三亚蜈支洲岛海洋牧场与邻近海域主要消费者的群落结构指标见表。与邻近海域相比,该牧场的生态系统稳定性较高,据表分析其原因是 。
【答案】(1)增大 直接 (2)生产者 藻类能进行光合作用将CO2转变为有机物 (3)水平 (4)喜欢较高温度 上升 (5)营养级多样性高,食物网复杂
【详解】(1)海洋牧场改善了海洋生物的生存环境,为生物提供更多的资源和空间,使得环境容纳量增大;渔业资源持续高效产出,这体现了生物多样性的直接价值。(2)藻类可以进行光合作用,将无机物转变为有机物,在生态系统组成成分中属于生产者;藻类能将CO2转变为有机物,能有效降低大气中CO2含量。(3)海洋生物呈现镶嵌分布,这是水平方向上的差异,为群落的水平结构。(4)12月气温低,12月没有调查到A鱼的原因可能与其喜欢较高温度的生活习性有关;结合图示可知,4月、8月和12月B鱼的平均资源量密度呈上升趋势。(5)三亚蜈支洲岛的平均营养级多样性最高,生物种类多,食物网复杂,生态系统稳定性较高。
15.(2023·北京·统考高考真题)为了研究城市人工光照对节肢动物群落的影响,研究者在城市森林边缘进行了延长光照时间的实验(此实验中人工光源对植物的影响可以忽略;实验期间,天气等环境因素基本稳定)。实验持续15天:1~5天,无人工光照;6~10天,每日黄昏后和次日太阳升起前人为增加光照时间;11~15天,无人工光照。在此期间,每日黄昏前特定时间段,通过多个调查点的装置捕获节肢动物,按食性将其归入三种生态功能团,即植食动物(如蛾类幼虫)、肉食动物(如蜘蛛)和腐食动物(如蚂蚁),结果如图。
(1)动物捕获量直接反映动物的活跃程度。本研究说明人为增加光照时间会影响节肢动物的活跃程度,依据是:与1~5、11~15天相比,
。
(2)光是生态系统中的非生物成分。在本研究中,人工光照最可能作为 对节肢动物产生影响,从而在生态系统中发挥作用。
(3)增加人工光照会对生物群落结构产生多方面的影响,如:肉食动物在黄昏前活动加强,有限的食物资源导致 加剧;群落空间结构在 两个维度发生改变。
(4)有人认为本实验只需进行10天研究即可,没有必要收集11~15天的数据。相比于10天方案,15天方案除了增加对照组数量以降低随机因素影响外,另一个主要优点是
。
(5)城市是人类构筑的大型聚集地,在进行城市小型绿地生态景观设计时应__________。
A.不仅满足市民的审美需求,还需考虑对其他生物的影响
B.设置严密围栏,防止动物进入和植物扩散
C.以整体和平衡的观点进行设计,追求生态系统的可持续发展
D.选择长时间景观照明光源时,以有利于植物生长作为唯一标准
【答案】(1)6-10天肉食动物和腐食动物的平均捕获量显著增加,植食动物平均捕获量明显减少 (2)信息(或信号) (3)种间竞争 垂直和水平 (4)排除人工光照以外的无关变量的影响(或用于分析人工光照是否会对节肢动物群落产生不可逆影响) (5)AC
【详解】(1)分析题意可知,本实验中动物的活跃程度是通过动物捕获量进行测定的,结合图示可知,与1~5、11~15天相比,6-10天肉食动物和腐食动物的平均捕获量显著增加,植食动物平均捕获量明显减少,据此推测人为增加光照时间会影响节肢动物的活跃程度。(2)生态系统的组成包括非生物的物质和能量,该研究中人工光照最可能作为信息(物理信息)对节肢动物产生影响,从而在生态系统中发挥作用。(3)不同生物生活在一定的空间中,由于环境资源有限会形成种间竞争,故肉食动物在黄昏前活动加强,有限的食物资源导致种间竞争加剧;群落的空间结构包括垂直结构和水平结构,光照的改变可能通过影响生物的分布而影响两个维度。(4)分析题意可知,1~5天无人工光照,6~10天每日黄昏后和次日太阳升起前人为增加光照时间,11~15天无人工光照,该实验中的光照条件改变可形成前后对照,故相比于10天方案,15天方案除了增加对照组数量以降低随机因素影响外,另一个主要优点是排除人工光照以外的无关变量的影响,用于分析人工光照是否会对节肢动物群落产生不可逆影响:通过观察去除光照因素后的分布情况进行比较。(5)A、进行城市小型绿地生态景观设计时应充分考虑人与自然的协调关系,故不仅满足市民的审美需求,还需考虑对其他生物的影响,A正确;B、若设置严密围栏,防止动物进入和植物扩散,可能会影响生态系统间正常的物质交换和信息交流,B错误;C、进行城市小型绿地生态景观设计时应以整体和平衡的观点进行设计,追求生态系统的可持续发展,而不应仅满足短期发展,C正确;D、选择长时间景观照明光源时,除有利于植物生长外,还应考虑对于其他生物的影响及美观性,D错误。故选AC。
16.(2023·天津·统考高考真题)为了保护某种候鸟,科学家建立了生态保护区,其中食物网结构如下:
(1)为了保证资源充分利用,应尽量保证生态系统内生物的 不同。
(2)肉食性鱼类不是候鸟的捕食对象,引入它的意义是:
。
肉食性鱼类位于第 营养级。若投放过早,可能会造成低营养级生物
,所以应较晚投放。
(4)经过合理规划布施,该生态系统加快了 。
【答案】(1)生态位 (2)减少滤食性动物的数量,增加浮游动物数量,从而抑制挺水植物的生长,为浮游植物、沉水植物提供较多光照,增加植食性鱼类、草鱼数量,为候鸟提供充足的食物 (3)第三和第四 被过度捕食 (4)物质循环的速度
【详解】(1)群落中每种生物都占据着相对稳定的生态位,这有利于不同生物之间充分利用环境资源,故为了保证资源充分利用,应尽量保证生态系统内生物的生态位的不同。(2)据图可知,候鸟可以捕食草鱼和植食性鱼类,但不捕食肉食性鱼类,引入肉食性鱼类可减少滤食性动物的数量,增加浮游动物数量,从而抑制挺水植物的生长,为浮游植物、沉水植物提供较多光照,增加植食性鱼类、草鱼数量,为候鸟提供充足的食物。(3)据图分析,在食物链浮游植物→植食性鱼类→肉食性动物→水鸟、浮水植物→浮游动物→滤食性动物→肉食性动物→水鸟的食物链中,肉食性鱼类位于第三和第四营养级;若投放过早,可能会造成低营养级生物植食性鱼类被过度捕食,导致候鸟食物来源减少。(4)经过合理规划布施,该生态系统结构合理,加快了物质循环的速度。
17.(2023·湖北·统考高考真题)我国是世界上雪豹数量最多的国家,并且拥有全球面积最大的雪豹栖息地,岩羊和牦牛是雪豹的主要捕食对象。雪豹分布在青藏高原及其周边国家和地区,是山地地区生物多样性的旗舰物种。随着社会发展,雪豹生存面临着越来越多的威胁因素,如栖息地丧失、食物减少、气候变化以及人为捕猎等。1972年雪豹被世界自然保护联盟列为濒危动物。气候变化可使山地物种栖息地丧失和生境破碎化程度加剧。模型模拟预测结果显示,影响雪豹潜在适宜生境分布的主要环境因子包括:两种气候变量(年平均气温和最冷月最低温度),两种地形变量(海拔和坡度)和一种水文变量(距离最近河流的距离)。回答下列问题:
(1)根据材料信息,写出一条食物链 。
(2)如果气候变化持续加剧,雪豹种群可能会面临 的风险,原因是
。
习近平总书记在二十大报告中提出了“实施生物多样性保护重大工程”。保护生物多样性的意义是
(回答一点即可)。根据上述材料,你认为对雪豹物种进行保护的有效措施有 和 等。
【答案】(1)草→牦牛→雪豹/草→岩羊→雪豹 (2)灭绝 气候变化持续加剧,会影响雪豹栖息地内植被生长,食物减少,进而导致栖息地丧失和生境破碎化程度加剧,雪豹种群数量减少 (3)保护生物多样性对于维持生态系统稳定性具有重要意义,或保护生物多样性可以为人类的生存和发展提供物质条件。 建立自然保护区 建立雪豹繁育中心
【详解】(1)“岩羊和牦牛是雪豹的主要捕食对象”,据此可以写出食物链:草→牦牛→雪豹;草→岩羊→雪豹。(2)气候变化持续加剧,会影响雪豹栖息地内植被生长,食物减少,进而导致栖息地丧失和生境破碎化程度加剧,雪豹种群数量减少,面临灭绝的风险。(3)生物多样性有直接价值、间接价值和潜在价值,生物多样性对于维持生态系统稳定性具有重要意义,奠定了人类文明形成的物质条件,是人类赖以生存和发展的基础。可以通过建立自然保护区,改善雪豹的栖息环境,建立雪豹繁育中心等对雪豹物种进行保护。
18.(2023·浙江·统考高考真题)地球上存在着多种生态系统类型,不同的生态系统在物种组成、结构和功能上的不同,直接影响着各生态系统的发展过程。回答下列问题:
在消杀某草原生态系统中的害虫时,喷施了易在生物体内残留的杀虫剂Q,一段时间后,在该草原不同的生物种类中均监测到Q的存在,其含量如图所示(图中数据是土壤及不同营养级生物体内Q的平均值)。由图可知,随着营养级的递增,Q含量的变化规律是 ;在同一营养级的不同物种之间,Q含量也存在差异,如一年生植物与多年生植物相比,Q含量较高的是
。因某些环境因素变化,该草原生态系统演替为荒漠,影响演替过程的关键环境因素是 。该演替过程中,草原中的优势种所占据生态位的变化趋势为 。
(2)农田是在人为干预和维护下建立起来的生态系统,人类对其进行适时、适当地干预是系统正常运行的保证。例如在水稻田里采用灯光诱杀害虫、除草剂清除杂草、放养甲鱼等三项干预措施,其共同点都是干预了系统的 和能量流动;在稻田里施无机肥,是干预了系统 过程。
(3)热带雨林是陆地上非常高大、茂密的生态系统,物种之丰富、结构之复杂在所有生态系统类型中极为罕见。如果仅从群落垂直结构的角度审视,“结构复杂”具体表现在 。雨林中动物种类丰富,但每种动物的个体数不多,从能量流动的角度分析该事实存在的原因是
。
【答案】(1)大幅增加 多年生植物 水分(和温度) 变窄 (2)物质循环 物质循环
(3)层次多而复杂 生产者固定的能量通过多种途径流向消费者,每条途径上的能量少
【详解】(1)分析题意可知,杀虫剂Q是难以降解的物质,图中的草本植物→食草动物→食肉动物是一条食物链,结合图中数据可知,随着食物链中营养级的递增,Q的含量逐渐增加;与一年生植物相比,多年生植物从土壤中吸收的Q更多,故Q含量较高;群落演替是指 一个群落被另一个群落替代的过程,影响该过程中关键环境因素主要是水分(和温度);生态位是指群落中某个物种在时间和空间上的位置及其与其他相关物种之间的功能关系,它表示物种在群落中所处的地位、作用和重要性,该演替过程中,草原中的优势种所占据生态位将变窄。(2)运用物质循环规律可以帮助人们合理地调整生态系统的物质循环和能量流动,使物质中的能量更多地流向对人类有益的方向,在水稻田里采用灯光诱杀害虫、除草剂清除杂草、放养甲鱼等三项干预措施,其共同点都是干预了系统的物质循环和能量流动过程;生态系统的分解者能够将有机物分解为无机物,若在稻田里施无机肥,则减少了微生物分解的作用过程,实际上是干预了系统的物质循环过程。(3)群落中乔木、灌木和草本等不同生长型的植物分别配置在群落的不同高度上,形成了群落的垂直结构,如果仅从群落垂直结构的角度审视,“结构复杂”具体表现在其在垂直结构上分层现象明显,动植物的种类都较多,如热带雨林中的下木层和灌木层还可再分为 2~3 个层次;生产者固定的能量通过多种途径流向消费者,每条途径上的能量少,则每种动物的个体数较少。
19.(2023·广东·统考高考真题)上世纪70-90年代珠海淇澳岛红树林植被退化,形成的裸滩被外来入侵植物互花米草占据,天然红树林秋茄(乔木)-老鼠簕(灌木)群落仅存32hm2。为保护和恢复红树林植被,科技人员在互花米草侵占的滩涂上成功种植红树植物无瓣海桑,现已营造以无瓣海桑为主的人工红树林600hm2,各林龄群落的相关特征见下表。
回答下列问题:
(1)在红树林植被恢复进程中,由裸滩经互花米草群落到无瓣海桑群落的过程称为 。恢复的红树林既是海岸的天然防护林,也是多种水鸟栖息和繁殖场所,体现了生物多样性的 价值。
(2)无瓣海桑能起到快速实现红树林恢复和控制互花米草的双重效果,其使互花米草消退的主要原因是
。
无瓣海桑是引种自南亚地区的大乔木,生长速度快,5年能大量开花结果,现已适应华南滨海湿地。有学者认为无瓣海桑有可能成为新的外来入侵植物。据表分析,提出你的观点和理由
。
淇澳岛红树林现为大面积人工种植的无瓣海桑纯林。为进一步提高该生态系统的稳定性,根据生态工程自生原理并考虑不同植物的生态位差异,提出合理的无瓣海桑群落改造建议
。
【答案】(1)群落演替(或演替、或次生演替) 间接 (2)无瓣海桑使树冠层郁闭度(或覆盖度)高,使互花米草缺少充足的光照 (3)答案一: 有可能。无瓣海桑的幼苗可以生长,能适应滨海湿地环境(或第3年~第8年,无瓣海桑群落高度由3.2长到11m); 答案二:不可能。林下没有无瓣海桑幼苗更新,无瓣海桑很难在天然红树林中定居; (4)上层种植无瓣海桑,中层种植秋茄,下层种植老鼠簕,形成多层群落结构(“引种不同高度的红树植物”、“将无瓣海桑与秋茄、老鼠簕混种”)
【详解】(1)由题意可知,红树林植被退化形成的裸滩被外来入侵植物互花米草占据,则由裸滩经互花米草群落到无瓣海桑群落的过程称为群落演替(或演替、或次生演替)。恢复的红树林既是海岸的天然防护林,也是多种水鸟栖息和繁殖场所,这是红树林在生态系统方面的调节作用,体现了生物多样性的间接价值。(2)无瓣海桑是速生乔木,种植后由于其生长速度较快,在与互花米草在阳光等的竞争中占据优势,使树冠层郁闭度(或覆盖度)高,使互花米草缺少充足的光照,能有效抑制互花米草的蔓延。(3)根据表格数据可知,随着时间的推移,无瓣海桑群落中植物种类逐渐减少,林下没有无瓣海桑和秋茄更新幼苗,则无瓣海桑的种群数量不再增加,可能会被本地物种所替代,所以不会成为新的入侵植物。(无瓣海桑有可能成为新的入侵植物。无瓣海桑的幼苗可以生长,能适应滨海湿地环境(或第3年~第8年,无瓣海桑群落高度由3.2长到11m))。(4)通过适当控制引进树种规模,扩大本土树种的种植,增加物种,使营养结构变得复杂,可提高生态系统的稳定性,还能防止新的物种的入侵。
20.(2023·山西·统考高考真题)现发现一种水鸟主要在某湖区的浅水和泥滩中栖息,以湖区的某些植物为其主要的食物来源。回答下列问题。
(1)湖区的植物、水鸟、细菌等生物成分和无机环境构成了一个生态系统。能量流经食物链上该种水鸟的示意图如下,①、②、③表示生物的生命活动过程,其中①是 ;②是 ;③是 。
(2)要研究湖区该种水鸟的生态位,需要研究的方面有
(答出3点即可)。该生态系统中水鸟等各种生物都占据着相对稳定的生态位,其意义是
。
近年来,一些水鸟离开湖区前往周边稻田,取食稻田中收割后散落的稻谷,羽毛艳丽的水鸟引来一些游客观赏。从保护鸟类的角度来看,游客在观赏水鸟时应注意的事项是
(答出1点即可)。
【答案】(1)水鸟的同化量 水鸟呼吸作用(细胞呼吸)散失的能量 分解者利用的能量 (2) 栖息地、食物、天敌以及与其它物种的关系等 有利于不同生物之间充分利用环境资源 (3)不破坏水鸟的生存环境;远距离观赏
【详解】(1)据图可知,①是水鸟摄入后减去粪便剩余的能量,故表示水鸟的同化量;②是①(水鸟的同化量)减去用于生长发育繁殖的能量,表示水鸟通过呼吸作用以热能散失的能量;③是流向分解者的能量,包括水鸟遗体残骸中的能量和上一营养级的同化量。(2)一个物种在群落中的地位或作用,包括所处的空间位置,占用资源的情况,以及与其他物种的关系等,称为这个物种的生态位,水鸟属于动物,研究其生态位,需要研究的方面有:它的栖息地、食物、天敌以及与其它物种的关系等;群落中每种生物都占据着相对稳定的生态位,这有利于不同生物之间充分利用环境资源。(3)鸟类的生存与环境密切相关,从保护鸟类的角度来看,游客在观赏水鸟时应注意的事项有:不破坏水鸟的生存环境(不丢弃废弃物、不污染水源);远距离观赏而避免对其造成惊吓等。
21.(2023·全国·统考高考真题)农田生态系统和森林生态系统属于不同类型的生态系统。回答下列问题。
(1)某农田生态系统中有玉米、蛇、蝗虫、野兔、青蛙和鹰等生物,请从中选择生物,写出一条具有5个营养级的食物链: 。
(2)负反馈调节是生态系统自我调节能力的基础。请从负反馈调节的角度分析,森林中害虫种群数量没有不断增加的原因是 。
(3)从生态系统稳定性的角度来看,一般来说,森林生态系统的抵抗力稳定性高于农田生态系统,原因是 。
【答案】(1)玉米→蝗虫→青蛙→蛇→鹰 (2)在森林中,当害虫数量增加时,食虫鸟增多,害虫种群的增长就受到抑制 (3)森林生态系统的生物种类多,食物网(营养结构)复杂,自我调节能力强
【详解】(1)每条食物链的起点总是生产者,食物链终点是不能被其他生物所捕食的动物,即最高营养级,某农田生态系统中有玉米、蛇、蝗虫、野兔、青蛙和鹰等生物,具有5个营养级的食物链为玉米→蝗虫→青蛙→蛇→鹰。(2)在森林中,当害虫数量增加时,食虫鸟也会增多,害虫种群的增长就受到抑制,这属于负反馈调节,它是生态系统自我调节能力的基础。除了天敌增加,还有食物减少、种内竞争加剧,均可以作为负反馈的条件。(3)森林生态系统的生物种类多,食物网(营养结构)复杂,自我调节能力强,故森林生态系统的抵抗力稳定性高于农田生态系统。
22.(2023·全国·统考高考真题)某旅游城市加强生态保护和环境治理后,城市环境发生了很大变化,水体鱼明显增多,甚至曾经消失的一些水鸟(如水鸟甲)又重新出现。回答下列问题。
(1)调查水鸟甲的种群密度通常使用标志重捕法,原因是
。
(2)从生态系统组成成分的角度来看,水体中的鱼,水鸟属于 。
(3)若要了解该城市某个季节水鸟甲种群的环境容纳量,围绕除食物外的调查的内容有
(答出3点即可)。
【答案】(1)鸟类活动能力强,活动范围大 (2)消费者 (3)环境条件、天敌和竞争者等
【详解】(1)水鸟甲的活动能力较强,活动范围较大,通常运用标志重捕法调查其种群密度。(2)生态系统组成成分包括非生物部分的物质和能量、生产者、消费者、分解者,鱼和水鸟均直接或间接以绿色植物为食,属于消费者。(3)环境容纳量是指一定的环境条件所能维持的种群最大数量,该数量的大小由环境条件决定,影响环境容纳量的因素包括食物、天敌、气候、生存空间等,围绕除食物外的调查内容有环境条件、天敌和竞争者等。
23.(2023·浙江·统考高考真题)2021年,栖居在我国西双版纳的一群亚洲象有过一段北迁的历程。时隔一年多的2022年12月,又有一群亚洲象开启了新的旅程,沿途穿越了森林及农田等一系列生态系统,再次引起人们的关注。回答下列问题:
(1)植物通常是生态系统中的生产者,供养着众多的 和分解者。亚洲象取食草本植物,既从植物中获取物质和能量,也有利于植物 的传播。亚洲象在食草的食物链中位于第 营养级。
(2)亚洲象经过一片玉米地,采食了部分玉米,对该农田群落结构而言,最易改变的是群落的 结构;对该玉米地生物多样性的影响是降低了 多样性。这块经亚洲象采食的玉米地,若退耕后自然演替成森林群落,这种群落演替类型称为 演替。
(3)与森林相比,玉米地的抗干扰能力弱、维护系统稳定的能力差,下列各项中属于其原因的是哪几项?__________
A.物种丰富度低B.结构简单C.功能薄弱D.气候多变
(4)亚洲象常年的栖息地热带雨林,植物生长茂盛,凋落物多,但土壤中有机质含量低。土壤中有机质含量低的原因是:在雨林高温、高湿的环境条件下, 。
【答案】(1)消费者 繁殖体 二 (2)水平 遗传 次生 (3)ABC (4)分解者将有机物快速分解为无机物
【详解】(1)生态系统的组成成分包括非生物的物质和能量,生产者、消费者和分解者,植物通常是生态系统中的生产者,供养着众多的消费者和分解者。动物既从植物中获取物质和能量,也有利于植物繁殖体的传播。亚洲象食草的食物链中,亚洲象属于初级消费者,位于第二营养级。(2)亚洲象采食了部分玉米,最易改变的是群落的水平结构;生物多样性包括三个层次:遗传多样性、物种多样性、生态系统多样性,其中部分玉米被取食,降低了遗传多样性。退耕后仍保留原有土壤条件及繁殖体,这种群落演替类型称为次生演替。(3)ABC、与森林相比,玉米地的物种丰富度低,结构简单,功能薄弱,抵抗力稳定性弱,即抗干扰能力弱、维护系统稳定的能力差,ABC正确;D、气候与生态系统抵抗力稳定性无关,D错误。故选ABC。(4)在雨林高温、高湿的环境条件下,分解者将有机物快速分解为无机物,故土壤中有机质含量低。
〖2022年高考真题〗
1.(2022·辽宁·统考高考真题)采用样线法(以一定的速度沿样线前进,同时记录样线两侧一定距离内鸟类的种类及数量)对某地城市公园中鸟类多样性进行调查,结果见下表。下列分析不合理的是( )
A.植物园为鸟类提供易地保护的生存空间,一定程度上增加了鸟类物种多样性
B.森林公园群落结构复杂,能够满足多种鸟类对栖息地的要求,鸟类种类较多
C.湿地公园为鸟类提供丰富的食物及相对隐蔽的栖息场所,鸟类种类最多
D.山体公园由于生境碎片化及人类活动频繁的干扰,鸟类物种数量最少
【答案】A
【详解】A、植物园为鸟类提供了食物和栖息空间,其中的鸟类不是易地保护迁来的,A错误;B、森林公园植物种类多样,群落结构复杂,能够满足多种鸟类对栖息地的要求,鸟类种类较多,B正确;C、湿地公园芦苇、水草繁茂,有机质丰富,为鸟类提供了理想的食物和隐蔽的栖息场所,鸟类种类最多,C正确;D、山体公园由于生境碎片化及人类活动频繁的干扰,鸟类物种数量最少,D正确。故选A。
2.(2022·辽宁·统考高考真题)“一粥一饭,当思来之不易;半丝半缕,恒念物力维艰”体现了日常生活中减少生态足迹的理念,下列选项中都能减少生态足迹的是( )
①光盘行动②自驾旅游③高效农业④桑基鱼塘⑤一次性餐具使用⑥秸秆焚烧
A.①③④B.①④⑥C.②③⑤D.②⑤⑥
【答案】A
【详解】①光盘行动可以避免食物浪费,能够减少生态足迹,①正确;②自驾旅游会增大生态足迹,②错误;③④高效农业、桑基鱼塘,能够合理利用资源,提高能量利用率,减少生态足迹,③④正确;⑤一次性餐具使用,会造成木材浪费,会增大生态足迹,⑤错误;⑥秸秆焚烧,使秸秆中的能量不能合理利用,造成浪费且空气污染,会增大生态足迹,⑥错误。综上可知,①③④正确。故选A。
3.(2022·河北·统考高考真题)关于生态学中的稳定与平衡,叙述错误的是( )
A.稳定的种群具有稳定型年龄组成,性别比例为1∶1,个体数就达到K值
B.演替到稳定阶段的群落具有相对不变的物种组成和结构
C.相对稳定的能量流动、物质循环和信息传递是生态系统平衡的特征
D.资源的消费与更新保持平衡是实现可持续发展的重要标志
【答案】A
【详解】A、稳定的种群在年龄组成稳定、性别比例为1:1时,能否达到K值,还要看环境条件是否发生变化,A错误;B、群落演替到相对稳定后,构成群落的物种组成是动态平衡的,物种组成和结构相对不变,B正确;C、生态系统的功能包括物质循环、能量流动和信息传递,生态系统保持相对稳定具有功能平衡的特征,故相对稳定的物质循环、能量流动、信息传递是生态系统平衡的特征,C正确;D、资源的消费与更新保持平衡是实现可持续发展的重要标志,D正确。故选A。
4.(2022·北京·统考高考真题)2022年4月,国家植物园依托中科院植物所和北京市植物园建立,以植物易地保护为重点开展工作。这些工作不应包括( )
A.模拟建立濒危植物的原生生境
B.从多地移植濒危植物
C.研究濒危植物的繁育
D.将濒危植物与其近缘种杂交培育观赏植物
【答案】D
【详解】A、模拟建立濒危植物的原生生境,可以为濒危植物提供适宜的生长环境,可以保护濒危植物,A正确;B、将濒危植物迁出原地,移入植物园,进行特殊的保护和管理,是对就地保护的补充,可以保护濒危植物,B正确;C、研究濒危植物的繁育,建立濒危物种种质库,保护珍贵的遗传资源,C正确;D、将濒危植物与其近缘种杂交培育观赏植物,不是保护濒危植物的有利措施,D错误。故选D。
5.(2022·海南·统考高考真题)珊瑚生态系统主要由珊瑚礁及生物群落组成,生物多样性丰富。下列有关叙述错误的是( )
A.珊瑚虫为体内虫黄藻提供含氮物质,后者为前者提供有机物质,两者存在互利共生关系
B.珊瑚生态系统具有抵抗不良环境并保持原状的能力,这是恢复力稳定性的表现
C.对珊瑚礁的掠夺式开采会导致珊瑚生态系统遭到破坏
D.珊瑚生态系统生物多样性的形成是协同进化的结果
【答案】B
【详解】A、物种与物种之间的关系:竞争、捕食、寄生、共生。“珊瑚虫为体内虫黄藻提供含氮物质,后者为前者提供有机物质”,珊瑚虫和体内虫黄藻互惠互利,属于共生关系,A正确;B、珊瑚生态系统具有抵抗不良环境并保持原状的能力,这是抵抗力稳定性的表现,B错误;C、对珊瑚礁的掠夺式开采属于人类过度使用生态系统的资源,会导致珊瑚生态系统遭到破坏,C正确;D、协同进化有利于生物多样性的增加,因此珊瑚生态系统生物多样性的形成是协同进化的结果,D正确。故选B。
6.(2022·湖北·统考高考真题)生态环境破坏、过度捕捞等导致长江中下游生态退化,渔业资源锐减,长江江豚、中华鲟等长江特有珍稀动物濒临灭绝。为了挽救长江生态环境,国家制定了“长江10年禁渔”等保护政策,对长江生态环境及生物多样性进行保护和修复。下列有关叙述正确的是( )
A.长江鱼类资源稳定恢复的关键在于长期禁渔
B.定期投放本土鱼类鱼苗是促进长江鱼类资源快速恢复的手段之一
C.长江保护应在优先保护地方经济发展的基础上,进行生态修复和生物多样性保护
D.挽救长江江豚等珍稀濒危动物长期有效的措施是建立人工养殖场,进行易地保护和保种
【答案】B
【详解】A、长江鱼类资源稳定恢复的关键在于对长江生态环境及生物多样性进行保护和修复,并不意味着禁止开发和利用,A错误;B、定期投放本土鱼类鱼苗是促进长江鱼类资源快速恢复的手段之一,B正确;C、长江保护应在进行生态修复和生物多样性保护的基础上,进行地方经济发展,C错误;D、挽救长江江豚等珍稀濒危动物长期有效的措施是建立自然保护区,实行就地保护,D错误。故选B。
7.(2022·浙江·高考真题)保护生物多样性是人类关注的问题。下列不属于生物多样性的是( )
A.物种多样性B.遗传多样性C.行为多样性D.生态系统多样性
【答案】C
【详解】生物多样性的内容有:遗传多样性、物种多样性和生态系统多样性,ABD正确,C错误。故选C。
8.(2022·广东·高考真题)2022年4月,习近平总书记在海南省考察时指出,热带雨林国家公园是国宝,是水库、粮库、钱库,更是碳库,要充分认识其对国家的战略意义。从生态学的角度看,海南热带雨林的直接价值体现在其( )
A.具有保持水土、涵养水源和净化水质功能,被誉为“绿色水库”
B.是海南省主要河流发源地,可提供灌溉水源,保障农业丰产丰收
C.形成了独特、多样性的雨林景观,是发展生态旅游的重要资源
D.通过光合作用固定大气中CO2,在植被和土壤中积累形成碳库
【答案】C
【详解】A、 保持水土、涵养水源和净化水质功能是生态系统调节方面的作用,属于间接价值,A不符合题意;B、 是海南省主要河流发源地,能提供灌溉水,保障农业丰收主要是热带雨林生态调节的体现,属于间接价值,B不符合题意;C、 形成了独特、多样性的雨林景观,是发展生态旅游的重要资源,属于旅游观赏价值,是直接价值的体现,C符合题意;D、 通过光合作用固定大气中CO2,在植被和土壤中积累形成碳库,是其在碳循环等环境调节方面的作用,属于间接价值,D不符合题意。故选C。
9.(2022·浙江·统考高考真题)为保护生物多样性,拯救长江水域的江豚等濒危物种、我国自2021年1月1日零时起实施长江十年禁渔计划。下列措施与该计划的目标不符的是( )
A.管控船舶进出禁渔区域,以减少对水生生物的干扰
B.对禁渔区域定期开展抽样调查,以评估物种资源现状
C.建立江豚的基因库,以保护江豚遗传多样性
D.清理淤泥、疏浚河道,以拓展水生动物的生存空间
【答案】D
【详解】A、管控船舶进出禁渔区域,可以减少人类活动对禁渔区域内水生生物的干扰,A不符合题意;B、对禁渔区域定期开展抽样调查,了解其物种多样性,可以评估物种资源现状,B不符合题意;C、基因的多样性是指物种的种内个体或种群间的基因变化,因此建立江豚的基因库,可以保护江豚遗传(基因)多样性,C不符合题意;D、自2021年1月1日零时起实施长江十年禁渔计划,目的是保护生物多样性,拯救长江水域的江豚等濒危物种,而不是清理淤泥、疏浚河道,以拓展水生动物的生存空间,D符合题意。故选D。
10.(2022·浙江·统考高考真题)垃圾分类是废弃物综合利用的基础,下列叙述错误的是( )
A.有害垃圾填埋处理可消除环境污染
B.厨余垃圾加工后可作为鱼类养殖的饵料
C.生活垃圾发酵能产生清洁可再生能源
D.禽畜粪便作为花卉肥料有利于物质的良性循环
【答案】A
【详解】A、有害垃圾主要包括废旧电池、过期药物等,此类垃圾若进入土壤或水体中,其中的重金属离子等物质会通过食物链和食物网逐级积累,还会污染环境,A错误;B、厨余垃圾含有大量的有机物,经加工后可作为鱼类养殖的饵料,B正确;C、微生物通过分解作用可将垃圾中的有机物分解成无机物或沼气,此过程可再生能源,C正确;D、分解者可以将禽畜粪便分解为无机物,作为花卉肥料,而释放的CO2可向无机环境归还碳元素,有利于物质的良性循环,D正确。故选A。
11.(2022·天津·高考真题)天津市针对甘肃古浪县水资源短缺现状,实施“农业水利现代化与智慧灌溉技术帮扶项目”,通过水肥一体化智慧灌溉和高标准农田建设,助力落实国家“药肥双减”目标,实现乡村全面振兴。项目需遵循一定生态学原理。下列原理有误的是( )
A.人工生态系统具有一定自我调节能力
B.项目实施可促进生态系统的物质与能量循环
C.对人类利用强度较大的生态系统,应给予相应的物质投入
D.根据实际需要,合理使用水肥
【答案】B
【详解】A、生态系统具有一定的自动调节能力,但这种自动调节能力有一定限度,人工生态系统也具有一定自我调节能力,A正确;B、能量流动是单向的,逐级递减的,不是循环的,因此不能促进能量的循环,B错误;C、对人类利用强度较大的生态系统,应实施相应的物质、能量投入,保证生态系统内部结构与功能的协调,C正确;D、植物不同生长发育时期所需的水和无机盐是不同的,因此要根据实际需要,合理使用水肥,D正确。故选B。
12.(2022·辽宁·统考高考真题)人工草坪物种比较单一,易受外界因素的影响而杂草化。双子叶植物欧亚蔊菜是常见的草坪杂草。下列叙述错误的是( )
A.采用样方法调查草坪中欧亚蔊菜的种群密度时,随机取样是关键
B.喷施高浓度的2,4-D可以杀死草坪中的欧亚蔊菜
C.欧亚蔊菜入侵入工草坪初期,种群增长曲线呈“S”形
D.与自然草地相比,人工草坪自我维持结构和功能相对稳定的能力较低
【答案】C
【详解】A、采用样方法调查种群密度的关键是随机取样,排除主观因素对调查结果的影响,A正确。B、欧亚蔊菜是一种双子叶杂草,可喷施高浓度的2,4-D可以杀死草坪中的欧亚蔊菜,B正确;C、由于环境适宜,欧亚蔊菜入侵入工草坪初期,种群增长曲线呈“J”形,C错误;D、人工草坪物种比较单一,营养结构简单,故与自然草地相比,人工草坪自我维持结构和功能相对稳定的能力较低,D正确。故选C。
13.(2022·江苏·统考高考真题)采用原位治理技术治理污染水体,相关叙述正确的是( )
A.应用无土栽培技术,种植的生态浮床植物可吸收水体营养和富集重金属
B.为了增加溶解氧,可以采取曝气、投放高效功能性菌剂及其促生剂等措施
C.重建食物链时放养蚌、螺等底栖动物作为初级消费者,摄食浮游动、植物
D.人为操纵生态系统营养结构有利于调整能量流动方向和提高能量传递效率
【答案】A
【详解】A、根据生态浮床的原理可知,以水生植物为主体,运用无土栽培技术原理,以高分子材料等为载体和基质,应用物种间共生关系,充分利用水体空间生态位和营养生态位,从而建立高效人工生态系统,通过吸收水中的N、P等植物生长所必须的营养元素,削减富营养化水体中的N、P及有机物质,此外,植物还起富集水中重金属的作用,A正确;B、采取曝气可以增加水体的溶氧量,但是投放高效功能性菌剂及其促生剂等措施会导致耗氧量增加,B错误;C、蚌、螺等底栖动物作为初级消费者,主要摄食有机碎屑和藻类等,有效降低水体中富营养物质的含量,C错误;D、根据生态系统的能量流动,调整生态系统营养结构有利于调整能量流动方向,使能量持续高效地流向对人类有益的部分,提高能量的利用率,但是不能改变能量传递效率,D错误。故选A。
14.(2022·江苏·统考高考真题)在某生态系统中引入一定数量的一种动物,以其中一种植物为食。该植物种群基因型频率初始态状时为0.36AA、0.50Aa和0.14aa。最终稳定状态时为0.17AA、0.49Aa和0.34aa。下列相关推测合理的是( )
A.该植物种群中基因型aa个体存活能力很弱,可食程度很高
B.随着动物世代增多,该植物种群基因库中A基因频率逐渐增大
C.该动物种群密度最终趋于相对稳定是由于捕食关系而非种内竞争
D.生物群落的负反馈调节是该生态系统自我调节能力的基础
【答案】D
【详解】A、若该植物种群中基因型aa个体存活能力很弱,可食程度很高,aa会逐渐被淘汰,基因型频率减小,A错误;B、从引入(0.36×1+0.5×1/2=0.61)到达到稳定(0.17×1+0.49×1/2=0.415)A的基因频率逐渐减小,达到稳定后基因型频率不变,A的基因频率也不改变,B错误;C、该动物种群密度最终趋于相对稳定受捕食关系和种内竞争共同影响,C错误;D、生物群落的负反馈调节是该生态系统自我调节能力的基础,D正确。故选D。
15.(2022·北京·统考高考真题)鱼腥蓝细菌分布广泛,它不仅可以进行光合作用,还具有固氮能力。关于该蓝细菌的叙述,不正确的是( )
A.属于自养生物B.可以进行细胞呼吸
C.DNA位于细胞核中D.在物质循环中发挥作用
【答案】C
【详解】A、蓝细菌能进行光合作用,属于自养生物,A正确;B、蓝细菌进行的是有氧呼吸,B正确;C、蓝细菌属于原核生物,没有细胞核,DNA主要位于拟核中,C错误;D、蓝细菌在生态系统中属于生产者,在物质循环中其重要作用,D正确。故选C。
16.(2022·山东·高考真题)某地长期稳定运行稻田养鸭模式,运行过程中不投放鸭饲料,鸭取食水稻老黄叶、害虫和杂草等,鸭粪可作为有机肥料还田。该稻田的水稻产量显著高于普通稻田,且养鸭还会产生额外的经济效益。若该稻田与普通稻田的秸秆均还田且其他影响因素相同,下列说法正确的是( )
A.与普通稻田相比,该稻田需要施加更多的肥料
B.与普通稻田相比,该稻田需要使用更多的农药
C.该稻田与普通稻田的群落空间结构完全相同
D.该稻田比普通稻田的能量的利用率低
【答案】A
【详解】A、该稻田生态系统的营养结构更复杂,其水稻产量还显著高于普通稻田,而运行过程中不投放鸭饲料,因此与普通稻田相比,该稻田需要施加更多的肥料,A正确;B、鸭取食害虫和杂草等,可以减少农药的使用,B错误;C、该稻田增加了鸭子使得群落的物种组成不同,因此该稻田与普通稻田的群落空间结构不完全相同,C错误;D、该稻田的水稻产量显著高于普通稻田,且养鸭还会产生额外的经济效益,与普通稻田相比,该稻田的能量利用率高,D错误。故选A。
17.(2022·湖南·高考真题)稻-蟹共作是以水稻为主体、适量放养蟹的生态种养模式,常使用灯光诱虫杀虫。水稻为蟹提供遮蔽场所和氧气,蟹能摄食害虫、虫卵和杂草,其粪便可作为水稻的肥料。下列叙述正确的是( )
A.该种养模式提高了营养级间的能量传递效率
B.采用灯光诱虫杀虫利用了物理信息的传递
C.硬壳蟹(非蜕壳)摄食软壳蟹(蜕壳)为捕食关系
D.该种养模式可实现物质和能量的循环利用
【答案】B
【详解】A、能量传递效率是指相邻两个营养级之间同化量的比值,该模式提高了能量的利用率,但不能提高能量的传递效率,A错误;B、生态系统的物理信息有光、声、温度、湿度、磁力等,采用灯光诱虫杀虫利用了光,是物理信息的传递,B正确;C、捕食关系是指群落中两个物种之间的关系,硬壳蟹(非蜕壳)和软壳蟹(蜕壳)属于同一物种,两者之间的摄食关系不属于捕食,C错误;D、生态系统中的能量传递是单向的,不能循环利用,D错误。故选B。
18.(2022·浙江·高考真题)生态系统的营养结构是物质循环和能量流动的主要途径。下列叙述错误的是( )
A.调查生物群落内各物种之间的取食与被取食关系,可构建食物链
B.整合调查所得的全部食物链,可构建营养关系更为复杂的食物网
C.归类各食物链中处于相同环节的所有物种,可构建相应的营养级
D.测算主要食物链各环节的能量值,可构建生态系统的能量金字塔
【答案】D
【详解】A、生物群落中各物种间通过捕食关系建立食物链,A正确;B、错综复杂的食物链构成食物网,B正确;C、营养级是指物种在食物链中的位置,C正确;D、测算全部食物链各环节的能量值,可构建生态系统的能量金字塔,D错误。故选D。
19.(2022·广东·高考真题)图示某生态系统的食物网,其中字母表示不同的生物,箭头表示能量流动的方向。下列归类正确的是( )
A.a、c是生产者B.b、e是肉食动物
C.c、f是杂食动物D.d、f是植食动物
【答案】C
【详解】A、a在食物链的起点,是生产者,c能捕食b等,属于消费者,A错误;B、b在食物链的起点,是生产者,B错误;C、c和f都能捕食生产者a、b,也都能捕食消费者e,所以c和f属于杂食动物,C正确;D、d是植食动物,但由C选项解析可知,f属于杂食动物,D错误。故选C。
20.(2022·广东·高考真题)我国自古“以农立国”,经过悠久岁月的积累,形成了丰富的农业生产技术体系。下列农业生产实践中,与植物生长调节剂使用直接相关的是( )
A.秸秆还田B.间作套种C.水旱轮作D.尿泥促根
【答案】D
【详解】A、 农田生态系统中秸秆还田有利于提高土壤的储碳量,该过程主要是利用了物质循环的特点,与植物生长调节剂无直接关系,A不符合题意;B、 采用间作、套种的措施可以提高植物产量,其原理是保证作物叶片充分接收阳光,提高光能利用率,与植物生长调节剂无直接关系,B不符合题意;C、 水旱轮作改变了生态环境和食物链,使害虫难以生存,能减少病虫害的发生,与植物生长调节剂无直接关系,C不符合题意;D、 尿泥促根与生长素(类似物)密切相关,与题意相符,D符合题意。故选D。
21.(2022·江苏·统考高考真题·多选)下图表示夏季北温带常见湖泊不同水深含氧量、温度的变化。下列相关叙述合理的有( )
A.决定群落垂直分层现象的非生物因素主要是温度和含氧量
B.自养型生物主要分布在表水层,分解者主要分布在底泥层
C.群落分层越明显层次越多,生物多样性越丰富,生态系统稳定性越强
D.湖泊经地衣阶段、苔藓阶段、草本植物阶段和灌木阶段可初生演替出森林
【答案】BC
【详解】A、植物的分层主要受光照强度的影响,因此水生生物群落分层现象主要取决于光的穿透性(光照强度)、温度、氧气,A错误;B、自养型生物需要利用光合成有机物,因此自养型生物主要分布在表水层,分解者的作用是分解动植物遗体的残骸,水生生物的遗体残骸会遗落在水体底部,因此分解者主要分布在底泥层,B正确;C、群落分层越明显、层次越多,生物多样性越丰富,营养结构越复杂,生态系统稳定性越强,C正确;D、湖泊发生的初生演替过程会经历水生植物阶段、湿生植物阶段、和陆生植物阶段,D错误。故选BC。
22.(2022·河北·统考高考真题·多选)某林场对林下无植被空地进行开发,采用了“上层林木+中层藤本药材+下层草本药材+地表药用真菌”的立体复合种植模式。下列叙述正确的是( )
A.林、藤、草和真菌等固定的太阳能是流入该生态系统的总能量
B.该模式改变了生态系统物质循环的渠道
C.该模式提高了生态系统的抵抗力稳定性
D.该模式利用群落的垂直结构提高了群落利用环境资源的能力
【答案】BCD
【详解】A、生产者固定的太阳能是流入生态系统的总能量,真菌不属于生产者,A错误;B、该生态系统中物质循环的渠道是食物链和食物网,立体复合种植使食物链和食物网更加复杂,改变了生态系统物质循环的渠道,B正确;C、该模式增加了物种多样性,增加了消费者的生存空间,从而使食物链和食物网更加复杂,提高了生态系统的抵抗力稳定性,C正确;D、立体复合种植模式分为上-中-下-地表四层,有明显的分层现象,利用群落的垂直结构提高了群落利用环境资源的能力,D正确。故选BCD。
23.(2022·河北·统考高考真题)中国丹顶鹤的主要繁殖地在扎龙自然保护区,其主要越冬栖息地为苏北地区。人类在丹顶鹤栖息地分布点及周围的活动使其栖息地面积减小、生境破碎化。调查结果显示,苏北地区丹顶鹤越冬种群数量1991~1999年均值为873只,2000~2015年均值为642只;丹顶鹤主要越冬栖息地中的沼泽地和盐田相关指标的变化见下表。回答下列问题:
(1)斑块平均面积减小是生境破碎化的重要体现。据表分析,沼泽地生境破碎化是 导致的,而盐田生境破碎化则是 导致的。
(2)在苏北地区,决定丹顶鹤越冬种群大小的三个种群数量特征是 。
(3)生态系统的自我调节能力以 机制为基础,该机制的作用是使生态系统的结构和功能保持 。沼泽生态系统受到破坏后物种数量减少,生态系统自我调节能力 。
(4)丹顶鹤的食性特征、种群数量及动态等领域尚有很多未知的生态学问题,可供科研工作者研究。丹顶鹤的这种价值属于 。
【答案】(1)人类活动 盐田的开采 (2)死亡率、迁入率和迁出率 (3) 负反馈调节 相对稳定 下降 (4)直接价值
【详解】(1)分析数据可知,从1995-2015年,沼泽地栖息面积逐渐减小,斑块数量下降,斑块平均面积下降,可能是人类活动导致的;而盐田的栖息地面积先下降后上升,斑块数上升,斑块平均面积下降,很有可能是因为盐田的开采导致盐田生境破碎化。(2)决定种群数量大小的是出生率、死亡率、迁入率和迁出率,根据题干信息可知,丹顶鹤的“主要繁殖地在扎龙自然保护区,主要越冬栖息地为苏北地区”,所以在苏北地区,决定丹顶鹤越冬种群大小的三个种群数量特征是死亡率、迁入率、迁出率。(3)生态系统的自我调节能力是以负反馈调节为基础的,该调节机制能使生态系统的结构和功能保持相对稳定的状态。沼泽生态系统受到破坏后物种数量减少,营养结构就简单,自我调节能力就下降。(4)对生态系统起重要调节作用的价值(生态功能)属于间接价值,丹顶鹤的食性特征、种群数量及动态等领域尚有很多未知的生态学问题,属于间接价值;但是用于科研研究的属于直接价值。
24.(2022·海南·统考高考真题)海南热带雨林国家公园拥有我国连片面积最大的热带雨林,包括霸王岭、鹦哥岭、五指山等片区。回答下列问题。
(1)海南热带雨林具有固碳功能,能够吸收并固定 ,有助于减缓全球气候变暖。
(2)海南热带雨林国家公园物种丰富、景色优美,具有极高的科学研究和旅游观赏价值,这体现了生物多样性的 价值。为了保护海南热带雨林的生物资源,特别是保护濒危物种的基因资源,除建立精子库外,还可建立 (答出2点即可)。
(3)海南热带雨林国家公园中,森林生态系统生物多样性具有较高的间接价值,该价值主要体现为调节生态系统的功能,如固碳供氧、 (再答出2点即可)。
(4)生活在霸王岭片区的中国特有长臂猿——海南长臂猿,已被世界自然保护联盟列为极度濒危物种。研究发现,海南长臂猿栖息地的丧失和碎片化导致其种群数量减少,这是因为
。针对栖息地的丧失,应采取的具体保护措施有 ,以增加海南长臂猿的栖息地面积;针对栖息地的碎片化,应建立 ,使海南长臂猿碎片化的栖息地连成片。
【答案】(1)CO2 (2)直接 种子库、基因库、利用生物技术对濒危物种进行保护 (3)防风固沙、水土保持 (4)种群的生存环境变的恶劣,食物和栖息空间减少,种群间的基因交流减少,近亲繁殖的机会增加,患隐性遗传病的概率增加,死亡率升高 建立自然保护区 生态廊道
【详解】(1)海南热带雨林具有固碳功能,能够吸收并固定CO2,有助于减缓全球气候变暖。(2)科学研究和旅游观赏价值属于生物多样性的直接价值。为了保护海南热带雨林的生物资源,特别是保护濒危物种的基因资源,除建立精子库外,还可以建立种子库、基因库等。(3)生物多样性具有的间接价值表现在涵养水源、防风固沙、水土保持、固碳供氧、调节气候等。(4)海南长臂猿栖息地的丧失和碎片化导致种群的生存环境恶劣,食物和栖息空间减少,种群间的基因交流减少,近亲繁殖的机会增加,患隐性遗传病的概率增加,死亡率升高。针对栖息地的丧失,可建立自然保护区,以增加海南长臂猿的栖息地面积;针对栖息地的碎片化,应建立生态廊道,使海南长臂猿碎片化的栖息地连成片,增加种群间不同个体的基因交流。
25.(2022·湖南·高考真题)入侵生物福寿螺适应能力强、种群繁殖速度快。为研究福寿螺与本土田螺的种间关系及福寿螺对水质的影响,开展了以下实验:
实验一:在饲养盒中间放置多孔挡板,不允许螺通过,将两种螺分别置于挡板两侧饲养;单独饲养为对照组。结果如图所示。
实验二:在饲养盒中,以新鲜菜叶喂养福寿螺,每天清理菜叶残渣;以清洁自来水为对照组。结果如表所示。
注:水体浑浊度高表示其杂质含量高
回答下列问题:
(1)野外调查本土田螺的种群密度,通常采用的调查方法是 。
(2)由实验一结果可知,两种螺的种间关系为 。
(3)由实验二结果可知,福寿螺对水体的影响结果表现为 。
(4)结合实验一和实验二的结果,下列分析正确的是 (填序号)。
①福寿螺的入侵会降低本土物种丰富度 ②福寿螺对富营养化水体耐受能力低 ③福寿螺比本土田螺对环境的适应能力更强 ④种群数量达到K/2时,是防治福寿螺的最佳时期
(5)福寿螺入侵所带来的危害警示我们,引种时要注意
(答出两点即可)。
【答案】(1)样方法 (2)竞争 (3)水体富营养化,水质被污染 (4)①③ (5)物种对当地环境的适应性,有无敌害及对其他物种形成敌害
【详解】(1)由于本土田螺活动能力弱、活动范围小,故调查本土田螺的种群密度时,常采用的调查方法是样方法。(2)由坐标图形可以看出,随着培养天数增加,单独培养时,本地田螺生存率与福寿螺无明显差异,混合培养时,本地田螺生存率明显下降,福寿螺生存率没有明显变化,两者属于竞争关系。(3)据表中数据可见:随着福寿螺养殖天数增加,水体浊度增加,说明水质被污染,总N量、总P量增加,说明引起了水体富营养化。(4)结合实验一和实验二的结果可知,福寿螺对环境的适应能力比本土强,更适应富营养化水体,竞争中占优势,导致本土田螺数量减少,降低本土物种丰富度,如果治理需在种群数量在K/2前防治,此时种群增长率没有达到最高,容易防控,故选①③。(5)引入外来物种,可能会破坏当地的生物多样性,故需要在引入以前需要考虑物种对当地环境的适应性,有无敌害及对其他物种形成敌害,还需建立外来物种引进的风险评估机制、综合治理机制及跟踪监。
26.(2022·辽宁·统考高考真题)碳达峰和碳中和目标的提出是构建人类命运共同体的时代要求,增加碳存储是实现碳中和的重要举措。被海洋捕获的碳称为蓝碳,滨海湿地是海岸带蓝碳生态系统的主体。回答下列问题:
(1)碳存储离不开碳循环。生态系统碳循环是指组成生物体的碳元素在 和 之间循环往复的过程。
(2)滨海湿地单位面积的碳埋藏速率是陆地生态系统的15倍,主要原因是湿地中饱和水环境使土壤微生物处于 条件,导致土壤有机质分解速率 。
(3)为促进受损湿地的次生演替,提高湿地蓝碳储量,辽宁省实施“退养还湿”生态修复工程(如图1)。该工程应遵循 (答出两点即可)生态学基本原理,根据物种在湿地群落中的 差异,适时补种适宜的物种,以加快群落演替速度。
(4)测定盐沼湿地不同植物群落的碳储量,发现翅碱蓬阶段为180.5kg·hm-2、芦苇阶段为3367.2kg·hm-2,说明在 的不同阶段,盐沼湿地植被的碳储量差异很大。
(5)图2是盐沼湿地中两种主要植物翅碱蓬、芦苇的示意图。据图分析可知,对促进海岸滩涂淤积,增加盐沼湿地面积贡献度高的植物是 ,原因是
。
【答案】(1)生物群落 无机环境 (2)无氧/缺氧 低 (3)自生、整体 生态位 (4)群落演替/次生演替 (5) 芦苇 与翅碱蓬相比,芦苇的根系发达,利于在滩涂环境下立地扎根,快速蔓延
【详解】(1)生态系统碳循环是指组成生物体的碳元素在生物群落和无机环境之间循环往复的过程。(2)由于湿地大部分时间处于静水水淹状态,即湿地中饱和水环境使土壤微生物处于无氧条件,导致土壤有机质分解速率慢,所以滨海湿地单位面积的碳埋藏速率是陆地生态系统的15倍。(3)在湿地修复过程中,应遵循自生、整体等生态学基本原理,选择污染物净化能力较强的多种水生植物,还需要考虑这些植物各自的生态位差异,以及它们之间的种间关系,适时补种适宜的物种,以加快群落演替速度。(4)湿地发生的演替是次生演替,测定盐沼湿地不同植物群落的碳储量,发现翅碱蓬阶段为180.5kg·hm-2、芦苇阶段为3367.2kg·hm-2,说明在次生演替(群落演替)的不同阶段,盐沼湿地植被的碳储量差异很大。(5)分析图2可知,与翅碱蓬相比,芦苇的根系发达,利于在滩涂环境下立地扎根,快速蔓延所以是增加盐沼湿地面积贡献度高的植物。
27.(2022·北京·统考高考真题)学习以下材料,回答(1)~(5)题。
蚜虫的适应策略:蚜虫是陆地生态系统中常见的昆虫。春季蚜虫从受精卵开始发育,迁飞到取食宿主上度过夏季,其间行孤雌生殖,经卵胎生产生大量幼蚜;秋季蚜虫迁飞回产卵宿主,行有性生殖,以受精卵越冬。蚜虫周围生活着很多生物,体内还有布氏菌等多种微生物,这些生物之间的关系如下图。
蚜虫以植物为食。植物通过筛管将以糖类为主的光合产物不断运至根、茎等器官。组成筛管的筛管细胞之间通过筛板上的筛孔互通。筛管受损会引起筛管汁液中Ca2+浓度升高,导致筛管中P蛋白从结晶态变为非结晶态而堵塞筛孔,以阻止营养物质外泄。蚜虫取食时,将口器刺入植物组织,寻找到筛管,持续吸食筛管汁液,但刺吸的损伤并不引起筛孔堵塞。体外实验表明,筛管P蛋白在Ca2+浓度低时呈现结晶态,Ca2+浓度提高后P蛋白溶解,加入蚜虫唾液后P蛋白重新结晶。蚜虫仅以筛管汁液为食,其体内的布氏菌从蚜虫获取全部营养元素。筛管汁液的主要营养成分是糖类,所含氮元素极少。这些氮元素绝大部分以氨基酸形式存在,但无法完全满足蚜虫的需求。蚜虫不能合成的氨基酸来源如下表。
注:“-”代表低于蚜虫需求的量,“+”代表高于蚜虫需求的量,“\”代表难以检出。
蚜虫大量吸食筛管汁液,同时排出大量蜜露。蜜露以糖为主要成分,为蚂蚁等多种生物提供了营养物质。
蚜虫利用这些策略应对各种环境压力,在生态系统中扮演着独特的角色。
(1)蚜虫生活环境中的全部生物共同构成了 。从生态系统功能角度分析,图中实线单箭头代表了 的方向。
(2)蚜虫为布氏菌提供其不能合成的氨基酸,而在蚜虫不能合成的氨基酸中,布氏菌来源的氨基酸与从植物中获取的氨基酸 。
(3)蚜虫能够持续吸食植物筛管汁液,而不引起筛孔堵塞,可能是因为蚜虫唾液中有
的物质。
从文中可知,蚜虫获取足量的氮元素并维持内环境稳态的对策是
。
从物质与能量以及进化与适应的角度,分析蚜虫在冬季所采取的生殖方式对于种群延续和进化的意义
。
【答案】(1)群落 能量流动 (2)相互补充 (3)抑制Ca2+对P蛋白作用 (4)通过吸食大量的筛管汁液获取氮元素,同时以蜜露形式排出多余的糖分 (5)蚜虫通过有性生殖,以受精卵形式越冬,降低对物质和能量的需求,度过恶劣环境,保持种群延续;借助基因重组,增加遗传多样性,为选择提供原材料。
【详解】(1)蚜虫生活环境中的全部生物共同构成了群落。由图可知,实线单箭头从植物指向蚜虫,从蚜虫指向瓢虫或草蛉,代表了能量流动的方向。(2)蚜虫为布氏菌提供其不能合成的氨基酸,布氏菌与植物为蚜虫提供蚜虫自身不能合成的氨基酸,蚜虫不能合成的氨基酸中,布氏菌来源的氨基酸与从植物中获取的氨基酸相互补充。(3)由题可知,筛管汁液中Ca2+浓度升高,导致筛管中P蛋白从结晶态变为非结晶态而堵塞筛孔,以阻止营养物质外泄。实验表明,筛管P蛋白在Ca2+浓度低时呈现结晶态,Ca2+浓度提高后P蛋白溶解,加入蚜虫唾液后P蛋白重新结晶,可推测唾液中有抑制Ca2+对P蛋白作用的物质,使蚜虫能够持续吸食植物筛管汁液,而不引起筛孔堵塞。(4)由题可知,筛管汁液的主要营养成分是糖类,所含氮元素极少,蚜虫大量吸食筛管汁液,同时排出大量蜜露,蜜露以糖为主要成分。可推测蚜虫获取足量的氮元素并维持内环境稳态的对策是通过吸食大量的筛管汁液获取氮元素,同时以蜜露形式排出多余的糖分。(5)春季蚜虫从受精卵开始发育,迁飞到取食宿主上度过夏季,其间行孤雌生殖,经卵胎生产生大量幼蚜,秋季蚜虫迁飞回产卵宿主,行有性生殖,以受精卵越冬。蚜虫通过有性生殖,以受精卵形式越冬,以降低对物质和能量的需求,度过恶劣环境,保持种群延续;借助基因重组,增加遗传多样性,为选择提供原材料。
28.(2022·湖北·统考高考真题)如图为生态系统结构的一般模型,据图回答下列问题:
(1)图中A代表 ;肉食动物1的数量 (填“一定”或“不一定”)少于植食性动物的数量。
(2)如果②、③、④代表能量流动过程,④代表的能量大约是②的 。
(3)如果图中生产者是农作物棉花,为了提高棉花产量,从物质或能量的角度分析,针对②的调控措施及理由分别是 ;针对⑦的调控措施及理由分别是
。
【答案】(1)分解者 不一定 (2)1%~4% (3)控制(减少)植食性动物的数量, 使棉花固定的能量尽可能保留在棉花植株 合理密植,改善通风条件,满足光合作用对CO2需求,减少无氧呼吸消耗;增施有机肥,分解者分解有机物可产生更多无机盐、CO2满足棉花生长需要;喷淋降温,缓解强光照和高温导致的“午休”,满足光合作用对CO2的需求
【详解】(1)据题意可知,A能将遗体、粪便、碎屑等中的有机物分解形成无机物,返还回无机环境,因此A表示分解者。生态系统的能量流动是单向的、逐级递减的,因此能量金字塔呈正金字塔形,而生物量金字塔和数量金字塔则可能倒置或部分倒置,数量金字塔有时会出现高营养级的生物数量多于低营养级的生物数量,因此肉食性动物1的数量不一定少于植食性动物的数量。(2)能量在相邻两个营养级间的传递效率是10%-20%,②表示植食性动物的同化量,③表示肉食动物1的同化量,是②的10%-20%,④表示肉食动物2的同化量,是③的10%-20%,因此④代表的能量大约是②的1%~4%。(3)如果图中生产者是农作物棉花,提高棉花产量,针对途径②,可控制(减少)植食性动物的数量, 使棉花固定的能量尽可能保留在棉花植株;针对途径⑦,可合理密植, 改善通风条件,满足光合作用对CO2需求,减少无氧呼吸消耗;增施有机肥,分解者分解有机物可产生更多无机盐、CO2满足棉花生长需要;喷淋降温,缓解强光照和高温导致的“午休”,满足光合作用对CO2的需求,从而可以增强光合作用。
29.(2022·浙江·高考真题)科研小组在一个森林生态系统中开展了研究工作。回答下列问题:
(1)对某种鼠进行标志重捕,其主要目的是研究该鼠的 。同时对适量的捕获个体进行年龄鉴定,可绘制该种群的 图形。
(2)在不同季节调查森林群落的 与季相的变化状况,可以研究该群落的 结构。
(3)在不考虑死亡和异养生物利用的情况下,采取适宜的方法测算所有植物的干重(g/m2),此项数值称为生产者的 。观测此项数值在每隔一段时间的重复测算中是否相对稳定,可作为判断该森林群落是否演替到 阶段的依据之一。利用前后两次的此项数值以及同期测算的植物呼吸消耗量,计算出该时期的 。
【答案】(1)种群密度 年龄金字塔 (2)组成 时间 (3)生物量 顶极群落 总初级生产量
【详解】(1)标志重捕法是研究种群密度的方法之一,适用于鼠这种活动能力强的较大型动物。通过对捕获个体进行年龄鉴定,可以绘制种群的年龄金字塔图形。(2)群落的时间结构是指群落的组成和外貌随时间(昼夜变化、季节变化)而发生有规律的变化,季相就是植物在不同季节表现的外貌。(3)生产量在某一调查时刻前的积累量,就是生物量,故测得所有植物的干重即为生产者的生物量。群落演替达到平衡状态,生物量不发生增减就可称为顶极群落。单位时间内的净初级生产量加上植物的呼吸消耗量就是总初级生产量。
30.(2022·浙江·统考高考真题)玉米是我国广泛栽培的禾本科农作物,其生长过程常伴生多种杂草(其中有些是禾本科植物),杂草与玉米竞争水、肥和生长空间。回答下列问题:
(1)从种群分布型的角度考虑,栽培玉米时应遵循 、合理密植的原则,使每个个体能得到充分的太阳光照。栽培的玉米个体生长基本同步,种群存活曲线更接近 。
(2)某个以玉米为主要农作物的农田生态系统中,有两条食物链:①玉米→野猪→豺;②玉米→玉米蝗→乌鸫→蝮蛇→鹰。从能量流动角度分析,由于能量 的不同导致两条食物链的营养级数量不同。食物链乃至食物网能否形成取决于哪一项? 。(A.可利用太阳能 B.初级消费者可同化的能量 C.总初级生产量 D.净初级生产量)
(3)玉米栽培过程需除草,常用除草方法有物理除草、化学除草和生物除草等。实际操作时,幼苗期一般不优先采用生物除草,其理由是抑(食)草生物不能 。当玉米植株长到足够高时,很多杂草因 被淘汰。
(4)玉米秸秆自然分解,所含的能量最终流向大气圈,我们可以改变能量流动 获得人类需要的物质和能量,如生产沼气等,客观上减少温室气体的排放,有助于我国提前达成“碳达峰”和“碳中和”的目标。
【答案】(1)均匀分布 凸型 (2)传递效率 B (3)辨别玉米和杂草 缺少光照 (4)途径
【详解】(1)为使每个个体能得到充分的太阳光照,某一个体的存在不影响其他个体的分布,栽培玉米时应遵循均匀分布。栽培的玉米个体生长基本同步,但达到某一年龄后,短期内几乎全部死亡,种群存活曲线更接近类型Ⅰ(凸形)。(2)从能量流动角度分析,由于能量传递效率的不同导致两条食物链的营养级数量不同。食物链乃至食物网能否形成取决初级消费者可同化的能量,B正确,ACD错误。故选B。(3)生物除草,即利用昆虫、禽畜、病原微生物和竞争力强的置换植物及其代谢产物防除杂草,幼苗期一般不优先采用生物除草,其理由是抑(食)草生物不能辨别玉米和杂草。当玉米植株长到足够高时,很多杂草因缺少光照被淘汰。(4)研究能量流动规律有利于帮助人们合理地调整生态系统中的能量流动关系,使能量持续高效地流向对人类最有益的部分。玉米秸秆自然分解,所含的能量最终流向大气圈,我们可以改变能量流动的途径获得人类需要的物质和能量。
〖2021年高考真题〗
1.(2021·江苏·高考真题)某地区积极实施湖区拆除养殖围网等措施,并将沿湖地区改造成湿地公园,下列相关叙述正确的是( )
A.该公园生物群落发生的演替属于初生演替
B.公园建成初期草本植物占优势,群落尚未形成垂直结构
C.在繁殖季节,白鹭求偶时发出的鸣叫声属于行为信息
D.该湿地公园具有生物多样性的直接价值和间接价值
【答案】D
【详解】A、由题干信息分析可知,该公园生物群落发生的演替属于次生演替,A错误;B、公园建成初期草本植物占优势,群落的垂直结构不明显,但并不是没有形成垂直结构,B错误;C、在繁殖季节,白鹭求偶时发出的鸣叫声属于物理信息,C错误;D、该湿地公园具有旅游观赏和对生态系统调节等作用,这体现了生物多样性的直接价值和间接价值,D正确。故选D。
2.(2021·海南·高考真题)红树林是海南的一道靓丽风景,既可防风护堤,也可为鱼类、鸟类等动物提供栖息地。下列有关叙述错误的是( )
A.“植物→鱼→水鸟”是红树林生态系统常见的一条食物链
B.红树林生态系统物种丰富,结构相对复杂,具有较强的自我调节能力
C.红树林的海岸防护作用和观赏性体现了红树林生态系统的直接价值
D.采取退塘还林、治污减排等措施有利于保护红树林生态系统
【答案】C
【详解】A、食物链反映的是生产者与消费者之间吃与被吃的关系,食物链的起点都是生产者,终点是不被捕食的个体,故“植物→鱼→水鸟”是红树林生态系统常见的一条食物链,A正确;B、一般而言,生物的种类越多,营养结构越复杂,自我调节能力越强,红树林生态系统物种丰富,结构相对复杂,具有较强的自我调节能力,B正确;C、红树林对海岸生态环境的防护作用属于生态功能,体现了生物多样性的间接价值,红树林的观赏性体现了红树林生态系统的直接价值,C错误;D、采取退塘还林、治污减排等措施有利于提高生态系统的物种丰富度,对于保护红树林生态系统是有利的,D正确。故选C。
3.(2021·福建·统考高考真题)下列关于生态茶园管理措施的分析,错误的是( )
A.使用诱虫灯诱杀害虫,可减少农药的使用
B.套种豆科植物作为绿肥,可提高土壤肥力
C.利用茶树废枝栽培灵芝,可提高能量的传递效率
D.修剪茶树枝叶通风透光,可提高光合作用强度
【答案】C
【详解】A、用黑光灯诱杀害虫属于生物防治,该技术可减少农药的使用,降低环境污染,A正确;B、豆科植物具有生物固氮能力,可将空气中的氮(N2)转变为含氮的养料,故套种豆科植物作为绿肥,可提高土壤肥力,B正确;C、利用茶树废枝栽培灵芝,可提高能量的利用率,但不能提高能量传递效率(能量传递效率是指相邻两个营养级之间同化量的比值),C错误;D、修剪茶树枝叶通风透光,可提高二氧化碳浓度和光照强度,进而提高光合作用强度,D正确。故选C。
4.(2021·辽宁·统考高考真题)辽宁省盘锦市的蛤蜊岗是由河流入海冲积而成的具有潮间带特征的水下浅滩,也是我国北方地区滩涂贝类的重要产地之一,其中的底栖动物在物质循环和能量流动中具有重要作用。科研人员利用样方法对底栖动物的物种丰富度进行了调查结果表明该地底栖动物主要包括滤食性的双壳类、碎屑食性的多毛类和肉食性的虾蟹类等。下列有关叙述正确的是( )
A.本次调查的采样地点应选择底栖动物集中分布的区域
B.底栖动物中既有消费者,又有分解者
C.蛤蜊岗所有的底栖动物构成了一个生物群落
D.蛤蜊岗生物多样性的直接价值大于间接价值
【答案】B
【详解】A、采用样方法调查物种丰富度要做到随机取样,A错误;B、底栖动物主要包括滤食性的双壳类、碎屑食性的多毛类和肉食性的虾蟹类等,则底栖动物中既有消费者,又有分解者,B正确;C、生物群落是该区域所有生物的集合,蛤蜊岗所有的底栖动物只是其中一部分生物,不能构成了一个生物群落,C错误;D、蛤蜊岗生物多样性的间接价值大于直接价值,D错误。故选B。
5.(2021·辽宁·统考高考真题)辽河流域是辽宁省重要的生态屏障和经济地带。为恢复辽河某段“水体——河岸带”的生物群落,研究人员选择辽河流域常见的植物进行栽种。植物种类、分布及叶片或茎的横切面见下图。下列有关叙述错误的是( )
注:右侧为对应植物叶片或茎的横切面示意图,空白处示气腔
A.丙与丁的分布体现了群落的垂直结构
B.四种植物都有发达的气腔,利于根系的呼吸,体现出生物对环境的适应
C.不同位置上植物种类的选择,遵循了协调与平衡原理
D.生态恢复工程使该生态系统的营养结构更复杂,抵抗力稳定性增强
【答案】A
【详解】A、丙与丁的分布是由地形的起伏导致的,体现了群落的水平结构,A错误;B、四种植物生活在水体——河岸带,都有发达的气腔,利于根系的呼吸,体现出生物对环境的适应,B正确;C、不同位置上植物种类的选择,充分利用了环境资源,遵循了协调与平衡原理,C正确;D、生态恢复工程使该生态系统的营养结构更复杂,自我调节能力更强,抵抗力稳定性增强,D正确。故选A。
6.(2021·北京·统考高考真题)野生草本植物多具有根系发达、生长较快、抗逆性强的特点,除用于生态治理外,其中一些可替代木材栽培食用菌,收获后剩余的菌渣可作肥料或饲料。相关叙述错误的是( )
A.种植此类草本植物可以减少水土流失
B.菌渣作为农作物的肥料可实现能量的循环利用
C.用作培养基的草本植物给食用菌提供碳源和氮源
D.菌渣作饲料实现了物质在植物、真菌和动物间的转移
【答案】B
【详解】A、此类草本植物根系发达可以固定更多的土壤,故种植此类草本植物可以减少水土流失,A正确;B、能量可多级利用,但不能循环利用,B错误;C、草本植物含有蛋白质和纤维素,可给食用菌提供碳源和氮源,C正确;D、草本植物可栽培食用菌,而菌渣可作肥料或饲料,故实现了物质在植物、真菌和动物间的转移,D正确。故选B。
7.(2021·浙江·统考高考真题)下列关于生态金字塔的叙述,正确的是( )
A.生态金字塔显示了各营养级之间的数量关系
B.生态金字塔中每个营养级的生物均属于同一食物链
C.生态金字塔中的营养级均按其所占的数值大小依次排列
D.生态金字塔可分别以个体数量、生产量和能量为指标绘制
【答案】A
【详解】A、生态金字塔显示了各营养级之间的某种数量关系,可采用生物量单位、能量单位和个体数量单位,A正确;B、生态金字塔中每个营养级的生物均属于食物网的同一营养级,不属于同一条食物链,B错误;C、生态金字塔通常都是下宽上窄的正金字塔图形,但也有倒金字塔的,如英吉利海峡的浮游植物与浮游动物和底栖动物的生物量金字塔,故生态金字塔中的营养级并非均按其所占的数值大小依次排列,C错误;
D、生态金字塔可采用生物量单位、能量单位和个体数量单位,故可分别以个体数量、生物量和能量为指标绘制,并非生产量,D错误。 故选A。
8.(2021·湖南·统考高考真题)某草原生态系统中植物和食草动物两个种群数量的动态模型如图所示。下列叙述错误的是( )
A.食草动物进入早期,其种群数量增长大致呈“J”型曲线
B.图中点a的纵坐标值代表食草动物的环境容纳量
C.该生态系统的相对稳定与植物和食草动物之间的负反馈调节有关
D.过度放牧会降低草原生态系统的抵抗力稳定性
【答案】B
【详解】A、早期食草动物进入草原生态系统,由于空间、资源充足,又不受其他生物的制约,所以食草动物的种群数量的增长大致呈“J”型曲线增长,A正确;B、环境容纳量是指在相当长一段时间内,环境所能维持的种群最大数量,即该种群在该环境中的稳定平衡密度。而图中a点的纵坐标对应的数量为该食草动物的最大数量,所以环境容纳量应小于a,B错误;C、从图中可以看出,食草动物过多会导致植物数量的下降,食草动物数量的下降又会导致植物数量的增多,属于典型的负反馈调节, C正确;D、生态系统有自我调节能力,但有一定的限度,过度放牧使得草原生物的种类和数量减少,降低了草原生态系统的自动调节能力,致使草原退化,D正确。故选B。
9.(2021·河北·统考高考真题)烟粉虱为害会造成番茄减产。研究者对番茄单作、番茄玫瑰邻作(番茄田与玫瑰田间隔1m)模式下番茄田中不同发育阶段的烟粉虱及其天敌进行了调查,结果见下表。下列叙述错误的是( )
A.由单作转为邻作,烟粉虱种群的年龄结构改变
B.由单作转为邻作,烟粉虱种群中成虫的空间分布类型改变
C.由单作转为邻作,群落的水平结构改变
D.玫瑰吸引天敌防治害虫,体现了生态系统信息调节生物种间关系的功能
【答案】B
【详解】A、由单作转为邻作,烟粉虱的若虫与成虫的比值由16.5:26.7变为1.8:1.7,年龄结构发生改变,A正确;B、由单作转为邻作,烟粉虱种群中成虫在番茄植株不同部位的分布比例并无变化,仍然是上部叶最多,中部叶次之,下部叶最少,所以空间分布类型没有改变,B错误;C、由单作转为邻作,增加了玫瑰,群落的水平结构发生改变,C正确;D、生态系统的信息传递可发生在同种生物的不同个体之间或发生在不同物种之间,玫瑰吸引天敌防治害虫,体现了生态系统信息调节生物种间关系的功能,D正确。故选B。
10.(2021·河北·统考高考真题)湿地生态系统生物多样性丰富,鸟类是其重要组成部分。研究者对某湿地生态系统不同退化阶段的生物多样性进行了调查,结果见下表。下列叙述正确的是( )
注:生物多样性指数反映生物多样性水平
A.严重退化湿地中的鼠类吸引部分猛禽使得食物网结构最为复杂
B.因湿地退化食物不足,鸟类死亡率增加导致丰富度降低
C.湿地生态系统稳定性是其自我调节能力的基础
D.湿地退化对生物多样性的间接价值影响最大
【答案】D
【详解】A、严重退化的湿地的生物多样性指数最低,而且鸟类丰富度也最低,故食物网结构最简单,A错误;B、丰富度是物种数目的多少,鸟类死亡率增加会使种群密度下降,不会导致物种数目减少,B错误;C、负反馈调节是湿地生态系统自我调节能力的基础,C错误;D、湿地具有可以蓄水调洪、补充地下水的生态功能,因此湿地的退化对生物多样性的间接价值影响最大,D正确。故选D。
11.(2021·广东·统考高考真题)“葛(葛藤)之覃兮,施与中谷(山谷),维叶萋萋。黄鸟于飞,集于灌木,其鸣喈喈”(节选自《诗经·葛覃》)。诗句中描写的美丽景象构成了一个( )
A.黄鸟种群B.生物群落
C.自然生态系统D.农业生态系统
【答案】C
【详解】分析题意可知,诗中描写的有葛藤、黄鸟、灌木等生物,同时山谷包括了生活在其中的所有生物及无机环境,故它们共同构成一个自然生态系统,C正确。故选C。
12.(2021·北京·统考高考真题)随着改革实践不断推进,高质量发展已成为对我国所有地区、各个领域的长期要求,生态保护是其中的重要内容。以下所列不属于生态保护措施的是( )
A.长江流域十年禁渔计划B.出台地方性控制吸烟法规
C.试点建立国家公园体制D.三江源生态保护建设工程
【答案】B
【详解】A、十年禁渔计划有利于长江鱼类的繁衍,有利于生态系统的稳定,属于生态保护措施,A不符合题意;B、出台地方性控制吸烟法规更多是出于对个体健康的考虑,不直接属于生态保护措施,B符合题意;C、试点建立国家公园体制,是承担自然生态保护历史责任的具体体现,也是推进生态文明制度建设的需要,属于生态保护措施,C不符合题意;D、三江源地区是指长江源区、澜沧江源区、黄河源区的总称,三江源生态保护建设工程的建立使生态环境得到极大改善,属于生态保护措施,D不符合题意。故选B。
13.(2021·北京·统考高考真题)在有或无机械助力两种情形下,从事家务劳动和日常运动时人体平均能量消耗如图。对图中结果叙述错误的是( )
A.走路上学比手洗衣服在单位时间内耗能更多
B.葡萄糖是图中各种活动的重要能量来源
C.爬楼梯时消耗的能量不是全部用于肌肉收缩
D.借助机械减少人体能量消耗就能缓解温室效应
【答案】D
【详解】A、由图可知,走路上学比手洗衣服在单位时间内耗能更多,A正确;B、葡萄糖是细胞生命活动所需要的主要能源物质,常被形容为“生命的燃料”,B正确;C、爬楼梯时消耗的能量不是全部用于肌肉收缩,部分会转化为热能,C正确;D、有机械助力时人确实比无机械助力消耗的能量少,但机械助力会消耗更多的能量,不利于缓解温室效应,D错误。故选D。
14.(2021·浙江·统考高考真题)下列关于大气层中臭氧的叙述,错误的是( )
A.臭氧能吸收紫外线和 X 射线
B.臭氧减少会导致人类皮肤癌患者增加
C.臭氧减少的主要原因是化石燃料的燃烧
D.避免臭氧层破坏需要全球各国的共同努力
【答案】C
【详解】A、由分析可知,臭氧能吸收紫外线、X射线和γ射线,A正确;B、平流层中的臭氧每减少1%,到达地球表面的紫外线照射强度就会增加2%,这必将会导致人类人类皮肤癌患者增加,B正确;C、臭氧层减少的主要原因是氟利昂的大量使用,C错误;D、地球是我们共同的家园,避免臭氧层破坏需要全球各国的共同努力,D正确。故选C。
15.(2021·广东·统考高考真题)近年来我国生态文明建设卓有成效,粤港澳大湾区的生态环境也持续改善。研究人员对该地区的水鸟进行研究,记录到146种水鸟,隶属9目21科,其中有国家级保护鸟类14种,近海与海岸带湿地、城市水域都是水鸟的主要栖息地。该调查结果直接体现了生物多样性中的( )
A.基因多样性和物种多样性
B.种群多样性和物种多样性
C.物种多样性和生态系统多样性
D.基因多样性和生态系统多样性
【答案】C
【详解】生物多样性包括基因(遗传)的多样性、物种多样性和生态系统的多样性,题干中描述了146种水鸟,体现了物种多样性,而近海与海岸带湿地、城市水域等生态系统,体现了生态系统多样性,综上所述,C正确。故选C。
16.(2021·浙江·统考高考真题)我省某国家级自然保护区林木繁茂,自然资源丰富,是高校的野外实习基地。设立该保护区的主要目的是( )
A.防治酸雨B.保护臭氧层C.治理水体污染D.保护生物多样性
【答案】D
【详解】自然保护区是在原始的自然状态系统中,选择具有代表性的地段,人为地划定一个区域,并采取有效的保护措施,对那里的生态系统加以严格的保护。设立自然保护区是就地保护的具体措施之一,其目的是为了保护生物多样性,D正确。故选D。
17.(2021·辽宁·统考高考真题·多选)灰鹤是大型迁徙鸟类,为国家Ⅱ级重点保护野生动物。研究者对某自然保护区内越冬灰鹤进行了调查分析,发现灰鹤种群通常在同一地点集群夜宿,经调查,该灰鹤种群数量为245只,初次随亲鸟从繁殖地迁徙到越冬地的幼鹤为26只。通过粪便分析,发现越冬灰鹤以保护区内农田收割后遗留的玉米为最主要的食物。下列有关叙述正确的是( )
A.统计保护区内灰鹤种群数量可以采用逐个计数法
B.可由上述调查数据计算出灰鹤种群当年的出生率
C.为保护灰鹤,保护区内应当禁止人类的生产活动
D.越冬灰鹤粪便中的能量不属于其同化量的一部分
【答案】AD
【详解】A、灰鹤数量较少,个体较大,统计保护区内灰鹤种群数量可以采用逐个计数法,A正确;B、题干中信息只能说明初次随亲鸟从繁殖地迁徙到越冬地的幼鹤为26只,不能说明新生个体只有26只,故不能计算出灰鹤种群当年的出生率,B错误;C、越冬灰鹤以保护区内农田收割后遗留的玉米为最主要的食物,则不能禁止人类的生产活动,应当合理安排入类的生产活动,C错误;D、粪便中的能量属于上一营养级的能量,不属于其同化量的一部分,因此越冬灰鹤粪便中的能量属于上一营养级同化量的一部分,D正确。故选AD。
18.(2021·湖南·统考高考真题·多选)有研究报道,某地区近40年内森林脊椎动物种群数量减少了80.9%。该时段内,农业和城镇建设用地不断增加,挤占和蚕食自然生态空间,致使森林生态系统破碎化程度增加。下列叙述正确的是( )
A.森林群落植物多样性高时,可为动物提供多样的栖息地和食物
B.森林生态系统破碎化有利于生物多样性的形成
C.保护生物多样性,必须禁止一切森林砍伐和野生动物捕获的活动
D.农业和城镇建设需遵循自然、经济、社会相协调的可持续发展理念
【答案】AD
【详解】A、植物的空间结构可为动物提供食物条件和栖息空间,森林群落植物多样性高时,植物可以形成更复杂多样的空间结构,可为动物提供多样的栖息地和食物,A正确;B、农业和城镇建设用地不断增加,挤占和蚕食自然生态空间,致使森林生态系统破碎化程度增加,动物栖息地减少,不利于生物多样性的形成,B错误;C、保护生物多样性,需要合理的开发和利用生物,而不是禁止一切森林砍伐和野生动物捕获的活动,C错误;D、农业和城镇建设需要遵循可持续发展策略,遵循自然、经济和社会协调发展,既满足当代人的需要,又不损害下一代人的利益,D正确。故选AD。
19.(2021·河北·统考高考真题·多选)我国麋鹿经历了本土野外灭绝、圈养种群复壮、放归野外等历程,成功建立野生种群。2020年,我国麋鹿分布点已从最初的2处发展至81处,数量超过8000只,基本覆盖麋鹿野外灭绝前的栖息地,展现了我国生物多样性保护的智慧。下列叙述正确的是( )
A.可采用逐个计数法统计麋鹿种群密度
B.增加我国麋鹿种群的遗传多样性,有利于种群的进一步发展
C.麋鹿种群增长速率最大时,种内斗争最小
D.对麋鹿种群进行圈养复壮、放归野外的过程属于就地保护
【答案】AB
【详解】A、由于麋鹿数量较少,个体较大,可采用逐个计数法统计麋鹿种群密度,A正确;B、生物多样性包括遗传多样性,物种多样性和生态系统多样性,增加我国麋鹿种群的遗传多样性,有利于种群的进一步发展,B正确;C、麋鹿种群增长速率最大时,种群数量为K/2,在有限的资源和空间条件下,种群数量最少时,种内斗争最小,C错误;D、据分析可知,对麋鹿种群进行圈养复壮、放归野外的过程属于易地保护,D错误。故选AB。
20.(2021·重庆·高考真题)“瓦尔迪兹”油轮意外失事泄漏大量原油,造成严重的海洋污染,生物种群受到威胁。为探究油污染对海獭的影响,生态学家进行了长达25年的研究,有以下发现:
Ⅰ.随着时间推移,原油污染区大部分生物种群都有一定程度的恢复,但该区域和毗邻的非污染区海獭种群均在持续减少。
Ⅱ.原常以海豹为食的虎鲸,现大量捕食海獭。
Ⅲ.过度捕捞鲑鱼,造成以鲑鱼为食的海豹数量锐减。
Ⅳ.海獭的食物海胆数量增加,而海胆的食物大型藻数量锐减。
请回答下列问题:
(1)由上述发现可知,原油泄漏 (填“是”或“不是”)引起海獭数量持续减少的直接原因。
(2)上述材料中,虎鲸至少属于食物链(网)中的第 营养级;食物链顶端的虎鲸种群数量最少,从能量流动角度分析,原因是
。
(3)若不停止过度捕捞,多年后该海域生态系统可能出现的结果有 (填号)
①虎鲸的生存受到威胁
②流经该生态系统的总能量下降
③该生态系统结构变得简单
④生态系统抵抗力稳定性提高
结合本研究,你认为我国2021年在长江流域重点水域开始实行“十年禁渔”的目的是
。
【答案】(1)不是 (2)四 生态系统的能量沿食物链单向流动、逐级递减,而虎鲸营养级最高,获得能量最少,所以种群数量少 (3)①②③ (4)增加生物多样性,提高生态系统的抵抗力稳定性,保护长江生态系统等
【详解】(1)由题意“原常以海豹为食的虎鲸,现大量捕食海獭”可知,海獭数量持续降低的直接原因是虎鲸的大量捕食,并不是原油泄漏。(2)据题干中信息可知,虎鲸捕食海獭,海獭捕食海胆,海胆捕食大型藻,其中大型藻属于生产者,即第一营养级,所以虎鲸至少属于食物链(网)中的第四营养级;处于食物链顶端的物种个体数量较少,是由于生态系统的能量沿食物链单向流动、逐级递减,营养级越高所获得的能量就越少,从而使个体的数量较少。(3)由题意可知,若人类仍过度捕捞鲑鱼,海豹的数量得不到恢复,虎鲸只能不断捕食海獭,而海獭的数量持续降低,进而导致虎鲸数量减少,海獭数量降低,还会导致海胆数量增多,捕食更多的大型藻,从而使生产者固定的太阳能减少,同时,该生态系统的组成成分可能会减少,是营养结构变得简单,抵抗力稳定降低,故可能出现的结果有①②③。(4)根据题干信息和第(3)小问可推知,“十年禁渔”可防止过度捕捞引起的生态系统稳定降低等结果,达到增加生物多样性,提高生态系统抵抗力稳定性等目的。
21.(2021·海南·高考真题)海南坡鹿是海南特有的国家级保护动物,曾濒临灭绝。经过多年的严格保护,海南坡鹿的种群及其栖息地得到有效恢复。回答下列问题。
(1)海南坡鹿是植食性动物,在食物链中处于第 营养级,坡鹿同化的能量主要通过
以热能的形式散失。
(2)雄鹿常通过吼叫、嗅闻等方式获得繁殖机会,其中嗅闻利用的信息种类属于 。
(3)为严格保护海南坡鹿,有效增加种群数量,保护区将300公顷土地加上围栏作为坡鹿驯化区。若该围栏内最多可容纳426只坡鹿,则最好将围栏内坡鹿数量维持在 只左右,超出该数量的坡鹿可进行易地保护。将围栏内的坡鹿维持在该数量的依据是 。
(4)海南坡鹿的主要食物包括林下的草本植物和低矮灌木,保护区人员通过选择性砍伐林中的一些高大植株可增加坡鹿的食物资源,主要依据是
。
【答案】(1)二 呼吸作用 (2)化学信息 (3)213 K/2时,种群增长速率最快 (4)一些高大植株去除后,草本和低矮灌木可得到更多的阳光、水分等资源,生长发育加快,可为坡鹿提供更多的食物资源
【详解】(1)海南坡鹿是植食性动物,以植物为食,故海南坡鹿在食物链中处于第二营养级;坡鹿同化的能量主要通过呼吸作用以热能的形式散失。(2)嗅闻的对象是能产生气味的物质,故该信息种类属于化学信息。(3)结合题意可知,海南坡鹿是海南特有、曾濒临灭绝的国家级保护动物,故建立自然保护区的目的应是能让其增长速率最大,因此若该围栏内最多可容纳426只坡鹿(K值),则最好将围栏内坡鹿数量维持在213只左右;因213只的数量时该环境的K/2值,在该数量下种群增长速率最大,有利于海南坡鹿数量的快速增加。(4)影响植物分布和生长的主要因素是光照,由于高大植株在光照资源的竞争中占优势,导致林下的草本植物和低矮灌木获得阳光较少,长势差,海南坡鹿的主要食物来源减少,故保护区人员通过选择性砍伐林中的一些高大植株,让草本和低矮灌木可得到更多的阳光、水分等资源,生长发育加快,可为坡鹿提供更多的食物资源。
22.(2021·福建·统考高考真题)一般情况下,植物开花时间与传粉动物的活跃期会相互重叠和匹配。全球气候变化可能对植物开花时间或传粉动物活跃期产生影响,导致原本时间上匹配关系发生改变,称为物候错配。物候错配会影响植物的传粉和结实,可引起粮食减产,甚至发生生态安全问题。生产上为了减轻物候错配造成的影响,常通过人工授粉提高产量。回答下列问题:
(1)光和温度属于生态系统信息传递中的 信息。
(2)延胡索是一种依靠熊蜂传粉的早春短命药用植物。全球气温升高会使延胡索开花起始时间提前,测取延胡索开花起始时间数据并统计结实率(如图),监测数据表明 。从物候错配的角度分析延胡索结实率降低的原因是
。
为进一步验证物候错配会影响延胡索的传粉和结实,科研人员在物候错配的区域设置同等条件的A和B两个样地。其中,A样地中的延胡索保持自然状态生长;B样地中的延胡索则进行 ,分别统计两样地延胡索的结实率。支持“物候错配会造成延胡索自然结实率降低”观点的实验结果为
。
【答案】(1)物理 (2)时间越早,结实率越低 延胡索提前开花,导致开花时间与熊蜂活跃期重叠时间减少,传粉受影响,结实率降低 (3)人工授粉 A样地结实率低于B样地
【详解】(1)通过物理过程传递的信息称为物理信息,光和温度属于生态系统信息传递中的物理信息。(2)分析图表可知,实验的自变量为开花起始时间,因变量为结实率,据图可知,开花起始时间越早,结实率越低;结合题干信息“延胡索是一种依靠熊蜂传粉的早春短命药用植物”、“全球气温升高会使延胡索提前开花”可知,由于全球气温升高,延胡索提前开花,导致开花时间与熊蜂活跃期重叠时间减少,传粉受影响,结实率降低。(3)分析题意可知,本实验目的为验证物候错配会影响延胡索的传粉和结实,则实验的自变量为物候错配是否被打破,可通过人工授粉与否控制,因变量为结实率,实验设计应遵循对照与单一变量原则,故可设计实验如下:在物候错配的区域设置同等条件的A和B两个样地,其中,A样地中的延胡索保持自然状态生长;B样地中的延胡索则进行人工授粉,分别统计两样地延胡索的结实率。若“物候错配会造成延胡索自然结实率降低”,则自然生长的A样地(物候错配保持组)结实率低于B样地(物候错配被打破)。
23.(2021·天津·统考高考真题)为研究降水量影响草原小型啮齿动物种群密度的机制,科研人员以田鼠幼鼠为材料进行了一系列实验。其中,野外实验在内蒙古半干旱草原开展,将相同体重的幼鼠放入不同样地中,5个月后测定相关指标,部分结果见下图。
(1)由图1可知, 组田鼠体重增幅更大。田鼠体重增加有利于个体存活、育龄个体增多,影响田鼠种群的 ,从而直接导致种群密度增加。
(2)由图2可知,增加降水有利于 生长,其在田鼠食谱中所占比例增加,田鼠食谱发生变化。
(3)随后在室内模拟野外半干旱和增加降水组的食谱,分别对两组田鼠幼鼠进行饲喂,一段时间后,比较两组田鼠体重增幅。该实验目的为 。
(4)进一步研究发现,增加降水引起田鼠食谱变化后,田鼠肠道微生物组成也发生变化,其中能利用草中的纤维素等物质合成并分泌短链脂肪酸(田鼠的能量来源之一)的微生物比例显著增加。田鼠与这类微生物的种间关系为 。请在图中用箭头标示肠道微生物三类生物之间的能量流动方向。
【答案】(1)增加降水 出生率和死亡率 (2)羊草 (3)检验增加降水组田鼠体重增幅大是否由食谱变化引起 (4) 互利共生
【详解】(1)分析图1可知,增加降水组田鼠体重增幅更大。田鼠体重增加有利于个体存活,可以降低死亡率,育龄个体增多可以提高出生率,即通过影响种群的出生率和死亡率,从而直接导致种群密度增加。(2)分析图2可知,增加降水组羊草的相对生物量明显增加,即有利于羊草的生长。(3)室内模拟野外半干旱和增加降水组的食谱进行实验,可以排除食谱外其他因素对实验结果的影响,目的是检验增加降水组田鼠体重增幅大是否由食谱变化引起。(4)分析题意可知,田鼠肠道微生物可以为田鼠提供短链脂肪酸,则田鼠与这类微生物的种间关系为互利共生。三类生物之间的能量流动方向如图:
。
24.(2021·北京·统考高考真题)北大西洋沿岸某水域生活着多种海藻和以藻类为食的一种水虱,以及水虱的天敌隆头鱼。柏桉藻在上世纪末被引入,目前已在该水域广泛分布,数量巨大,表现出明显的优势。为探究柏桉藻成功入侵的原因,研究者进行了系列实验。
(1)从生态系统的组成成分划分,柏桉藻属于 。
(2)用三组水箱模拟该水域的环境。水箱中均放入柏桉藻和甲、乙、丙3种本地藻各0.5克,用纱网分区(见图1);三组水箱中分别放入0、4、8只水虱/箱。10天后对海藻称重,结果如图2,同时记录水虱的分布。
①图2结果说明水虱对本地藻有更强的取食作用,作出判断的依据是:与没有水虱相比,在有水虱的水箱中, 。
②水虱分布情况记录结果显示,在有水虱的两组中,大部分水虱附着在柏桉藻上,说明水虱对所栖息的海藻种类具有 。
(3)为研究不同海藻对隆头鱼捕食水虱的影响,在盛有等量海水的水箱中分别放入相应的实验材料,一段时间后检测,结果如图3(甲、乙、丙为上述本地藻)。
该实验的对照组放入的有 。
研究发现,柏桉藻含有一种引起动物不适的化学物质,若隆头鱼吞食水虱时误吞柏桉藻,会将两者吐出。请综合上述研究结果,阐明柏桉藻成功入侵的原因
。
【答案】(1)生产者 (2)柏桉藻重量增加值明显提高,而本地藻的变化则相反 选择性/偏好性 (3)隆头鱼和水虱 (4)因柏桉藻含有令动物不适的化学物质,能为水虱提供庇护场所,有利于水虱种群扩大。水虱偏好取食本地藻,有助于柏桉藻获得竞争优势,因此柏桉藻能够成功入侵。
【详解】(1)生态系统的组成成分包括非生物的物质和能量、生产者、消费者和分解者,柏桉藻属于植物,能进行光合作用,故其为生产者。(2)①由图2可知,与没有水虱相比,有水虱的本地藻甲、乙重量增加值比柏桉藻重量增加值要低,甚至本地藻丙重量增加值为负值,说明本地藻丙不但没有增加,反而减少了,故与没有水虱相比,在有水虱的水箱中,柏桉藻重量增加值明显提高,而本地藻的变化则相反。②在有水虱的两组中,大部分水虱附着在柏桉藻上,说明水虱更喜爱柏桉藻,体现了水虱对所栖息的海藻种类具有偏好性。(3)本实验研究不同海藻对隆头鱼捕食水虱的影响,实验的自变量为海藻的种类,因变量为水虱的生存率,故实验的对照组应不放海藻,直接放入隆头鱼和水虱,观察统计水虱的生存率。(4)物种成功入侵的原因可大致归为食物、空间资源充足,天敌少,物种之间竞争弱。由于柏桉藻含有一种引起动物不适的化学物质,则隆头鱼对附着在柏桉藻上的水虱捕食少,导致水虱数量增多。又因为水虱更喜欢取食本地藻,导致本地藻的数量减少,从而为柏桉藻获得了竞争优势,最终柏桉藻入侵成功。
25.(2021·山东·统考高考真题)海水立体养殖中,表层养殖海带等大型藻类,海带下面挂笼养殖滤食小型浮游植物的牡蛎,底层养殖以底栖微藻、生物遗体残骸等为食的海参。某海水立体养殖生态系统的能量流动示意图如下,M、N 表示营养级。
(1)估算海参种群密度时常用样方法,原因是 。
(2)图中 M 用于生长、发育和繁殖的能量为 kJ/(m2•a)。由 M 到 N 的能量传递效率为 %(保留一位小数),该生态系统中的能量 (填:“能”或 “不能”)在 M 和遗体残骸间循环流动。
(3)养殖的海带数量过多,造成牡蛎减产,从生物群落的角度分析,原因是
。
海水立体养殖模式运用了群落的空间结构原理,依据这一原理进行海水立体养殖的优点是
。在构建海水立体养殖生态系统时,需考虑所养殖生物的环境容纳量、种间关系等因素,从而确定每种生物之间的合适比例,这样做的目的是
。
【答案】海参活动能力弱,活动范围小 2488 6.3 不能 由于海带的竞争,浮游植物数量下降,牡蛎的食物减少,产量降低 能充分利用空间和资源 维持生态系统的稳定性,保持养殖产品的持续高产(实现生态效益和经济效益的可持续发展)
【详解】(1)海参由于活动范围小,活动能力弱,所以常用样方法测定种群密度。(2)生长、发育和繁殖的能量=同化的能量-呼吸作用消耗的能量=3281+2826-3619=2488 kJ/(m2•a);由 M到N的能量传递效率为386÷(3281+2826)≈6.3%,能量流动的方向是单向的不能循环。(3)牡蛎以浮游植物为食,由于海带的竞争,浮游植物数量下降,牡蛎的食物减少,所以产量降低。(4)海水立体养殖利用了群落结构的特点,优点是能充分利用空间和资源;由于空间和资源是有限的,所以在构建海水立体养殖生态系统时,需考虑所养殖生物的环境容纳量、种间关系等因素,从而确定每种生物之间的合适比例,维持生态系统的稳定性,保持养殖产品的持续高产。
26.(2021·浙江·统考高考真题)某森林因火灾被大片烧毁。下图是火烧后该地的植物群落在恢复过程中,各类不同植物类型生物量的变化状况。回答下列问题:
(1)图中的生物量是指净生产量在调查时刻前的 。
(2)该植物群落的恢复过程实际上是一个群落的演替过程,这种演替类型属于 。恢复到一定阶段时,图示的不同植物类型同时交织在一起,这体现了群落的 结构。
(3)当群落演替到 时,群落的总生物量将保持相对稳定,其原因是
。在此之前的群落演替过程中,不同植物类型中 的生物量会持续上升,而 的生物量呈下降趋势。
【答案】积累量 次生演替 垂直 顶极群落 群落的总初级生产量与总呼吸量相等 乔木 高灌木、矮灌木和草本
【详解】(1)由于净初级生产量用于植物的生长和繁殖,因此随着时间的推移,植株内的有机物质会越积越多,故生物量实际上就是净生产量在某一调查时刻前的积累量。(2)森林因火灾被大片烧毁会留下大量有机质和有生存能力的孢子和种子等,故该植物群落的恢复过程属于次生演替。恢复到一定阶段时,图示的不同植物类型同时交织在一起,有草本、灌木、乔木等不同生长型的植物,自下而上分别配置在群落的不同高度上,形成了群落的垂直结构。(3)当一个群落演替到与当地的气候和土壤条件处于平衡状态的时候,即顶极群落阶段,演替就不再进行了,此时生态系统中群落的总初级生产量等于总呼吸量,GP-R=0,生物量不变。分析题图可知,在此之前的群落演替过程中,不同植物类型中乔木的生物量将上升;而高灌木、矮灌木和草本的生物量呈下降趋势。
27.(2021·河北·统考高考真题)为探究全球气候变暖对生态系统的影响,研究者将20个人工淡水池塘均分成两组,对照组保持环境温度,实验组始终比对照组高4℃(利用温控装置),并从附近淡水栖息地搜集水生生物投入池塘。连续多年观测发现,池塘逐渐形成主要由浮游植物和浮游动物组成的群落。第15年时,池塘中浮游植物和浮游动物生物量(单位体积水体中生物体的质量)的检测结果如图。
回答下列问题:
(1)池塘生物群落区别于湖泊生物群落的重要特征为 ,池塘生物群落从简单到复杂的过程中发生了 演替。
(2)某种水生生物被投入池塘后,其种群数量将呈 型增长,若该生物种群密度在较长时期保持相对稳定,表明其种群数量已达到了 。
(3)从能量流动角度分析,升温导致该生态系统总生物量降低的原因可能是
。
(4)碳在池塘生物群落中主要以 的形式传递,碳循环具有全球性的主要原因是 。
【答案】群落的物种组成 次生 “S” 环境容纳量 生物自身呼吸消耗增加,分解者分解作用加快 含碳有机物 碳在生物群落和无机环境之间的循环主要以CO2的形式进行 ,大气中的CO2能够随着大气环流在全球范围内流动
【详解】(1)要认识一个群落,首先要分析该群落的物种组成,群落的物种组成是区别不同群落的重要特征。池塘生物群落从简单到复杂的过程中,由于原有的土壤条件等都有保留,所以该过程中发生了群落的次生演替。(2)某种水生生物被投入池塘后,由于池塘空间和资源有限,其种群数量增长会呈“S”型曲线增长。当该种群密度处于较长期的相对稳定阶段,表明其种群数量已达到了环境容纳量。(3)食物链中每一营养级同化的能量除了自身呼吸消耗和被下一营养级同化以外,还有一部分能量被分解者分解利用。从生态系统的能量流动角度分析,升高温度可能会导致每一营养级生物自身呼吸消耗增加,分解者分解作用加快,从而导致生态系统总生物量降低。(4)碳在无机环境中主要以CO2和碳酸盐形式存在,碳在生物群落的各类生物体中以含碳有机物的形式存在,并通过食物链在生物群落中传递;碳在生物群落和无机环境之间的循环主要以CO2的形式进行,大气中的CO2能够随着大气环流在全球范围内流动,所以具有全球性。
28.(2021·全国·统考高考真题)捕食是一种生物以另一种生物为食的现象,能量在生态系统中是沿食物链流动的。回答下列问题:
(1)在自然界中,捕食者一般不会将所有的猎物都吃掉,这一现象对捕食者的意义是
(答出1点即可)。
(2)青草→羊→狼是一条食物链。根据林德曼对能量流动研究的成果分析,这条食物链上能量流动的特点是 。
(3)森林、草原、湖泊、海洋等生态系统是常见的生态系统,林德曼关于生态系统能量流动特点的研究成果是以 生态系统为研究对象得出的。
【答案】避免自己没有食物,无法生存下去 单向流动,逐级递减 (赛达伯格湖)湖泊
【详解】(1)在自然界中,捕食者一般不会将所有的猎物都吃掉,捕食者所吃掉的大多是被捕食者中年老、病弱或年幼的个体,客观上起到了促进种群发展的作用,对捕食者而言,不会导致没有猎物可以捕食而饿死,无法生存下去;(2)能量在生态系统中是沿食物链流动的,能量流动是单向的,不可逆转,也不能循环流动,在流动过程中逐级递减,能量传递效率一般在10%-20%;(3)林德曼关于生态系统能量流动特点的研究成果是对一个结构相对简单的天然湖泊——赛达伯格湖的能量流动进行了定量分析,最终得出能量流动特点。
29.(2021·广东·统考高考真题)为积极应对全球气候变化,我国政府在2020年的联合国大会上宣布,中国于2030年前确保碳达峰(CO2排放量达到峰值),力争在2060年前实现碳中和(CO2排放量与减少量相等),这是中国向全世界的郑重承诺,彰显了大国责任。回答下列问题:
(1)在自然生态系统中,植物等从大气中摄取碳的速率与生物的呼吸作用和分解作用释放碳的速率大致相等,可以自我维持 。自西方工业革命以来,大气中CO2的浓度持续增加,引起全球气候变暖,导致的生态后果主要是 。
(2)生态系统中的生产者、消费者和分解者获取碳元素的方式分别是
,消费者通过食物网(链)取食利用,
。
(3)全球变暖是当今国际社会共同面临的重大问题,从全球碳循环的主要途径来看,减少 和增加 是实现碳达峰和碳中和的重要举措。
【答案】碳平衡 极地冰雪和高山冰川融化、海平面上升等 生产者通过光合作用或化能合成作用将CO2固定为含碳有机物 分解者通过分解动植物遗体和动物的排遗物等获取碳元素 碳释放 碳存储
【详解】(1)在自然生态系统中,植物光合作用摄取碳的速率与生物的呼吸作用和微生物的分解作用释放碳的速率大致相等。随着现代工业的迅速发展,人类大量燃烧煤、石油等化学燃料,使地层中经过千百万年而积存的碳元素,在很短的时间内释放出来,打破了生物圈中碳平衡,使大气中的CO2浓度迅速增加,引起全球气候变暖,导致极地冰雪和高山冰川融化、海平面上升等严重的生态后果。(2)生产者主要通过光合作用和化能合成作用获取碳元素,从而碳元素将通过生产者进入生态系统,消费者通过摄食生产者和低营养级的消费者来获取碳元素,分解者通过分解生产者的遗体残骸和消费者的粪便、遗体残骸来获取碳元素。消费者通过食物网(链)取食利用,从而将碳元素以含碳有机物的形式进行传递。(3)全球变暖是当今国际社会共同面临的重大问题,从全球碳循环的主要途径来看,一方面从源头上减少二氧化碳的排放,主要是减少化石燃料的燃烧、开发新能源等来减少二氧化碳,另一方面增加二氧化碳的去路,主要可以通过植树造林、退耕还林、扩大森林面积、保护森林等,增加碳存储和减少碳释放是实现碳达峰和碳中和的重要举措。
30.(2021·浙江·统考高考真题)原产于北美的植物——加拿大一枝黄花具有生长迅速、竞争力强的特性,近年来在我国某地大肆扩散,对生物多样性和农业生产造成了危害。回答下列问题:
(1)加拿大一枝黄花入侵了某草本群落,会经历定居→扩张→占据优势等阶段,当它取得绝对的优势地位时,种群的分布型更接近 。为了清除加拿大一枝黄花,通常采用人工收割并使之自然腐烂的方法,收割的适宜时机应在 (填“开花前”或“开花后”)。
上述处理方法改变了生态系统中生产者的组成格局,同时加快了加拿大一枝黄花积聚的能量以化学能的形式流向 。
加拿大一枝黄花与昆虫、鸟类和鼠类等共同组成群落,它们之间建立起以 关系为纽带的食物网。某种鸟可以在不同的食物链中处于不同的环节,其原因是
。若昆虫与鸟类单位体重的同化量相等,昆虫比鸟类体重的净增长量要高,其原因是鸟类同化的能量中用于维持 的部分较多。
(3)加拿大一枝黄花虽存在危害,但可以运用生态工程中的 技术,在造纸、沼气发酵、肥田等方面加以利用。
【答案】均匀分布 开花前 分解者 营养 该种鸟的取食对象处于不同的营养级 体温 物质良性循环
【详解】(1)均匀分布是种内竞争的结果,当加拿大一枝黄花入侵了某草本群落,取得绝对的优势地位时,种群内的个体种内竞争激烈,故其分布型更接近均匀分布,有利于种群个体发展;为了清除加拿大一枝黄花,通常采用人工收割并使之自然腐烂的方法,收割的适宜时机应在开花前,防止该种群开花后结种子,否则自然腐烂后会将种子留在土壤中;收割后的加拿大一枝黄花自然腐烂是分解者的作用,加快了加拿大一枝黄花积聚的能量以化学能的形式流向分解者。(2)加拿大一枝黄花与昆虫、鸟类和鼠类等共同组成群落,它们之间建立起以吃与被吃的营养关系为纽带的食物网;由于在食物网中,某种鸟的取食对象处于不同的营养级,故其可以在不同的食物链中处于不同的环节;鸟类是恒温动物,需要分解有机物释放热能以维持体温的恒定,故若昆虫与鸟类单位体重的同化量相等,由于鸟类同化的能量中用于维持体温的部分较多,故昆虫比鸟类体重的净增长量要高(说明鸟类用于生长、发育和繁殖的能量更少)。(3)由于加拿大一枝黄花具有生长迅速的特性,故它虽存在危害,但可运用生态工程中的物质良性循环技术,在造纸、沼气发酵、肥田等方面加以利用。
〖2020年高考真题〗
1.(2020·海南·统考高考真题)海洋污染已成为全球重大环境问题之一。海南管辖的海域面积大,保护好海洋环境具有十分重要的意义。下列有关叙述错误的是( )
A.海洋污染主要来自陆源性污染物排入、海上活动和直接向海洋倾倒废物
B.赤潮和水华的发生与人类活动造成海水富营养化有关
C.海洋污染使海洋生物死亡,导致生物多样性减少
D.红树林生态修复是保护沿海海洋环境的重要举措
【答案】B
【详解】A、海洋污染主要来自陆源污染物排入、海上生产活动(如采油、航运)以及直接向海洋倾倒废物,A正确;B、赤潮发生与人类活动造成海水富营养化有关,而水华属于淡水富营养化,B错误;C、海洋污染导致很多海洋生物死亡,使得生物多样性减少,C正确;D、红树林属于湿地生态系统,红树林生态修复是保护沿海海洋环境的重要举措,D正确。故选B。
2.(2020·北京·统考高考真题)生物安全是国家安全体系的组成部分。新冠肺炎疫情蔓延对我国生物安全防御体系建设提出了新的要求,引起了全社会对生物安全形势的高度关注。以下选项中不会给我国带来生物安全风险的是( )
A.人类及动植物中可能爆发的重大疫病
B.保护沿海滩涂红树林中的生物多样性
C.全球气候变暖导致生态环境发生改变
D.收集我国公民及生物资源的遗传信息
【答案】B
【详解】A、人类及动植物中可能爆发的重大疫病,会影响生态环境以及人类的生存和发展,会给我国带来生物安全风险,A不符合题意;B、保护沿海滩涂红树林中的生物多样性,有利于保护生态系统的稳定性,不会给我国带来生物安全风险,B符合题意;C、全球气候变暖导致生态环境发生改变,会影响生物多样性,对生物圈的稳态也会造成严重威胁,影响到人类的生存和发展,会给我国带来生物安全风险,C不符合题意;D、收集我国公民的遗传信息,可能会造成基因歧视,带来许多不公平的社会问题,遗传信息的滥用还会导致社会和政治事件的发生,会给我国带来生物安全风险,D不符合题意。故选B。
3.(2020·山东·统考高考真题)为加大对濒危物种绿孔雀的保护,我国建立了自然保护区,将割裂的栖息地连接起来,促进了绿孔雀种群数量的增加。下列说法错误的是( )
A.将割裂的栖息地连接,促进了绿孔雀间的基因交流
B.提高出生率是增加绿孔雀种群数量的重要途径
C.绿孔雀成年雄鸟在繁殖期为驱赶其他雄鸟发出的鸣叫声,属于物理信息
D.建立自然保护区属于易地保护,是保护绿孔雀的有效措施
【答案】D
【详解】A、将割裂的栖息地连接,打破了种群之间的地理隔离,促进绿孔雀间的基因交流,A正确;B、提高出生率可以增加绿孔雀的种群数量,B正确;C、雄鸟发出的鸣叫声属于物理信息,C正确;D、建立自然保护区,属于就地保护,D错误。故选D。
4.(2020·浙江·高考真题)氟利昂大量逸散到大气层中会直接导致( )
A.臭氧层破坏
B.酸雨形成
C.水体污染
D.温室效应
【答案】A
【详解】A、臭氧层的作用是吸收对人体和生物有致癌和杀伤作用的紫外线、X射线和γ射线,保护人类和其他生物免受短波辐射的伤害,由分析可知,氟利昂会使大气圈上层的臭氧量减少,使臭氧层遭到破坏,A正确;B、酸雨是燃烧煤、石油和天然气所产生的硫和氮的氧化物,与大气中的水结合而形成的酸性产物,B错误;C、水体污染是指家庭污水、微生物病原体、化学肥料、杀虫剂等被人类排放到水体中的污染物使江、河、湖、海变质造成的污染,C错误;D、温室效应主要是由于煤、石油和天然气大量燃烧,使二氧化碳的全球平衡收到严重干扰而引起的全球气候变暖现象,D错误。故选A。
5.(2020·浙江·统考高考真题)下列关于人类与环境的叙述,错误的是( )
A.酸雨会破坏水体生态平衡
B.人口在地球上可以不断地增长
C.生物圈是地球上最大的生态系统
D.人类活动会影响臭氧层的稳定
【答案】B
【详解】A、酸雨能杀死水生生物、破坏水体生态平衡,A正确;B、地球的资源是有限的,食物的生产也是有限的,人类生存的唯一出路就是设法降低出生率,做到自我控制,最终使全球人口保持在一个稳定的水平上,B错误;C、生物圈是指地球上全部生物及其生存的环境,是地球上最大的生态系统,C正确;D、最近30多年的研究表明,人类活动正在干扰和破坏着大气圈上臭氧层的自然平衡,D正确。故选B。
6.(2020·海南·统考高考真题)在生态系统中,植物所固定的太阳能或所制造的有机物质称为初级生产量,其中一部分用于自身的呼吸消耗,余下部分称为净初级生产量。表为4个生态系统的研究实例。
下列有关叙述错误的是( )
A.与玉米地相比,荒地的太阳能利用率低,净初级生产效率也低
B.若入射太阳能相同,上述4个生态系统中,制造有机物质最多的是玉米地
C.两个湖泊中植物的呼吸消耗率与玉米地的大致相等,但明显高于荒地
D.两个湖泊的太阳能利用率低,与太阳光穿过水层时损失了部分能量有关
【答案】A
【详解】A、玉米地的太阳能利用率高于荒地,而玉米地的净初级生产效率却低于荒地,A错误;B、若入射太阳能相同,上述4个生态系统中,制造有机物质最多的是玉米地,因为玉米地的太阳能利用率最高,B正确;C、由实验数据可知,两个湖泊中植物的呼吸消耗率与玉米地的大致相等,但明显高于荒地,C正确;D、两个湖泊中有很多的水生植物,而这些植物接受的太阳能需要穿过水层,据此可推知两个湖泊的太阳能利用率低,与太阳光穿过水层时损失了部分能量有关,D正确。故选A。
7.(2020·海南·统考高考真题)研究人员在调查某沙地的植物群落演替时,发现其自然演替顺序为:一年生草本→多年生草本→多年生亚灌木→多年生灌木。下列有关叙述错误的是( )
A.多年生草本群落在争夺阳光和空间方面比一年生草本群落更有优势
B.与草本群落相比,灌木群落的垂直结构更加复杂
C.多年生亚灌木群落里有草本和亚灌木,其自我调节能力比多年生灌木群落更强
D.该沙地主要植被是多年生灌木,与其根系发达,抗风和吸水能力较强有关
【答案】C
【详解】A、多年生草本因为在争夺阳光空间方面比一年生草本群落更有优势,因此多年生草本替代了一年生草本,A正确;B、灌木植物比草本植物更加高大,拥有更为复杂的垂直结构,B正确;C、多年生灌木群落里有草本和灌木,生物种类和空间结构更为复杂,自我调节能力更强,C错误;D、该沙地演替最后主要为多年生灌木,因为根系发达,有很好的抗风能力和吸水能力,更加适合在沙地生存,D正确。故选C。
8.(2020·江苏·统考高考真题) “小荷才露尖尖角,早有蜻蜓立上头”“争渡,争渡,惊起一滩鸥鹭” ……这些诗句描绘了荷塘的生动景致。下列叙述正确的是( )
A.荷塘中的动物、植物和微生物共同构成完整的生态系统
B.采用五点取样法能精确调查荷塘中蜻蜓目昆虫的种类数
C.挺水的莲、浮水的睡莲及沉水的水草体现出群落的垂直结构
D.影响荷塘中“鸥鹭”等鸟类分布的主要因素是光照和人类活动
【答案】C
【详解】A、完整的生态系统还应包括非生物的物质和能量,A错误;B、五点取样法只能估算生物种类数,B错误;C、挺水的莲、浮水的睡莲和沉水水草体现了池塘群落的垂直结构,C正确;D、影响荷塘中“鸥鹭”等鸟类分布的主要因素是食物和栖息空间,D错误。故选C。
9.(2020·浙江·高考真题)下列关于营养级的叙述,正确的是( )
A.营养级的位置越高,归属于这个营养级的能量通常越多
B.自然生态系统中的所有绿色植物都属于生产者营养级
C.营养级是指处于食物链同一环节上同种生物的总和
D.食物链中的各营养级之间能量传递效率是相同的
【答案】B
【详解】A、由于能量在流动过程中每传递一次损失一大半,从一个营养级传到下一个营养级的效率只有约10%,所以营养级的位置越高,归属于这个营养级的能量通常越少,A错误;B、 自然生态系统中的所有绿色植物都能进行光合作用,将无机物转化为有机物,将光能转化为化学能,所以属于生产者营养级,B正确;C、营养级是指处于食物链同一环节上所有生物,包括同种和不同种生物,C错误;D、能量从植物到植食动物或从植食动物到肉食动物的传递效率一般只有约10%,不同食物链中相邻两个营养级之间的能量传递效率不一定相同, 即使在同一条食物链中, 不同的相邻两个营养级之间的能量传递效率也不一定相同,D错误。故选B。
10.(2020·全国·统考高考真题)生态系统的物质循环包括碳循环和氮循环等过程。下列有关碳循环的叙述,错误的是( )
A.消费者没有参与碳循环的过程
B.生产者的光合作用是碳循环的重要环节
C.土壤中微生物的呼吸作用是碳循环的重要环节
D.碳在无机环境与生物群落之间主要以CO2形式循环
【答案】A
【详解】A、消费者能通过呼吸作用将有机物中的碳转化为无机物CO2,释放到无机环境中,参与了碳循环,A错误;B、生产者的光合作用能将无机环境中的无机碳转化为含碳有机物,是碳进入生物群落的重要途径,因此是碳循环的重要环节,B正确;C、土壤中的微生物的分解作用,能将有机物中的碳转化为无机物释放到无机环境中,是碳返回无机环境的重要过程,C正确;D、碳在无机环境与生物群落之间主要以CO2的形式循环,在生物群落内部的传递形式是含碳有机物,D正确。故选A。
11.(2020·全国·统考高考真题)土壤小动物对动植物遗体的分解起着重要的作用。下列关于土壤小动物的叙述,错误的是( )
A.调查身体微小、活动力强的小动物数量常用标志重捕法
B.土壤中小动物类群的丰富度高,则该类群含有的物种数目多
C.土壤小动物的代谢活动会影响土壤肥力,进而影响植物生长
D.土壤小动物呼吸作用产生的CO2参与生态系统中的碳循环
【答案】A
【详解】A、调查身体微小、活动能力强的小动物数量常用取样器取样法,A错误;B、物种丰富度指群落中物种数目的多少,土壤中小动物丰富度高,说明该类群含有的物种数目多,B正确;C、一些土壤小动物可以将有机物分解为无机物,增加土壤肥力,进而影响植物的生长,C正确;D、土壤小动物可以通过呼吸作用产生二氧化碳,二氧化碳进入大气中,可以参与碳循环,D正确。故选A。
12.(2020·浙江·统考高考真题)下列关于生态系统能量流动的叙述,正确的是( )
A.营养级数量越多,相邻营养级之间的能量传递效率就越低
B.呼吸消耗量在同化量中所占比例越少,生物量增加就越多
C.生产者的净初级生产量越大,各级消费者的体型就越大
D.营养级所处的位置越高,该营养级所具有的总能量就越多
【答案】B
【详解】A、相邻营养级之间的能量传递效率的高低与营养级数量无关, A错误;B、净生产量=同化量-呼吸消耗量,生物量实际是净生产量在某一调查时刻前的积累量,所以,呼吸消耗量在同化量中所占比例越少,生物量增加就越多,B正确;C、生产者的净初级生产量越大,各级消费者的体型不一定越大,C错误; D、食物链越长,在能量流动中损失的能量就越多,所以营养级所处的位置越高,该营养级所具有的总能量就越少,D错误。故选B。
13.(2020·江苏·统考高考真题·多选)蚯蚓分解处理技术可实现固体废物的减量化和资源化。下图为某农业生态系统的示意图,下列叙述正确的是( )
A.该生态系统中的蚯蚓和各种微生物均属于分解者
B.该生态工程设计突出体现了物质循环再生的原理
C.农作物、果树等植物获取的物质和能量主要来自有机肥
D.影响蚯蚓分解处理效率的因素有温度、含水量等
【答案】BD
【详解】A、生态系统中的微生物不一定是分解者,如硝化细菌为生产者,A错误;B、该生态系统中,物质能在生态系统中循环往复,分层分级利用,体现了物质循环再生原理,B正确;C、植物获得的能量来自太阳光能,C错误;D、分析图示可知,影响蚯蚓分解处理效率的因素有温度和含水量等,D正确。故选BD。
14.(2020·北京·统考高考真题)北极圈附近的A群岛由众多生态环境相似的岛屿组成,是许多海鸟的栖息地。一百多年以前,北极狐被引入到一些岛屿上定居。几十年后发现,无北极狐岛(W岛)的植物群落无明显变化,而有北极狐岛(Y岛)上较高的草本植物明显减少,苔藓增加。为分析北极狐的引入是否导致植物群落的变化,生态学家进行了相关研究。
(1)Y岛的生态系统由岛上所有的生物与 共同组成,在此生态系统组成成分中,北极狐属于 者。
(2)研究者调查了若干Y岛和W岛的海鸟密度,统计结果如图。
由图可知,Y岛上的海鸟密度比W岛 。
进一步调查发现,Y岛上单位面积的植物干重及土壤氮、磷含量均低于W岛。研究者选择Y岛上的若干代表性地块,通过施肥实验证明了Y岛植物干重较低是由土壤肥力低所致。支持此结论的实验结果应为
。
(4)综所述,请将下列选项排序以解释北极狐的引入导致的植物群落变化。
A.岛屿土壤肥力降低 B.北极狐捕食海鸟
C.土壤中的鸟粪减少D.海鸟数量减少
北极狐引入并定居→ → → → →植物群落变化
【答案】非生物的物质和能量 消费者 低 在Y岛选择若干代表性地块,通过适量施肥实验后发现Y岛植物干重有所恢复,与W岛差异不显著 B D C A
【详解】(1)某一区域的所有生物和非生物的物质和能量构成生态系统,在此生态系统组成成分中,北极狐属于消费者。(2)由图可知,Y岛的海鸟种群密度低于W岛。(3)为验证Y岛植物干重较低是否由土壤肥力低所致,需对Y岛植物进行适量施肥,观察Y岛植物干重是否恢复,如果有所恢复说明Y岛植物干重较低是由土壤肥力低导致的。(4)由此推断,Y岛植物干重之所以低,是因为北极狐的引入定居,海鸟被北极狐捕食,导致海鸟数目下降,进而使得土壤中的鸟粪减少,最终导致土壤肥力下降,植物群落发生变化。
15.(2020·山东·统考高考真题)与常规农业相比,有机农业、无公害农业通过禁止或减少化肥、农药的使用,加大有机肥的应用,对土壤生物产生了积极的影响。某土壤中部分生物类群及食物关系如图所示,三种农业模式土壤生物情况如表所示。
土壤中的线虫类群丰富,是土壤食物网的关键组分。若捕食性线虫为该土壤中的最高营养级,与食细菌线虫相比,捕食性线虫同化能量的去向不包括 。 某同学根据生态系统的概念认为土壤是一个生态系统,其判断依据是
。
取样深度不同,土壤中生物种类不同,这体现了群落的 结构。 由表中数据可知,土壤生态系统稳定性最高的农业模式为 ,依据是
。
(3)经测定该土壤中捕食性线虫体内的镉含量远远大于其他生物类群,从土壤生物食物关系的角度分析,捕食性线虫体内镉含量高的原因是 。
(4)植食性线虫主要危害植物根系,研究表明,长期施用有机肥后土壤中植食性线虫的数量减少,依据图中信息分析,主要原因是
。
【答案】流入下一个营养级 土壤是由各类土壤生物组成的生物群落和无机环境相互作用而形成的统一整体 垂直 有机农业 生物组分多,食物网复杂程度高 镉随着食物链的延长逐渐积累 长期施用有机肥后腐生细菌增加使食细菌线虫增加,引起捕食性线虫增加,植食性线虫因被大量捕食而减少,减少量多于其因植物根系增长而增加的量
【详解】(1)根据以上分析可知,一个营养级的生物所同化着的能量一般用于4个方面:一是呼吸消耗;二是分解者分解;三是流入下一营养级;四是未利用的能量。根据图示可知图中捕食性线虫处于最高营养级,因此与食细菌线虫相比同化能量的去向不包括流入下一营养级。根据以上生态系统的概念分析可知,土壤是由各类土壤生物组成的生物群落与土壤无机环境相互作用构成的统一整体,因此属于生态系统。(2)根据以上分析可知,群落的空间结构包括垂直结构和水平结构,垂直结构的特点是分层现象,水平结构的特点是镶嵌分布,因此土壤中深度不同,土壤动物的不同体现了明显的分层现象,属于群落的垂直结构。生态系统稳定性与自我调节能力有关,一般来说,生态系统中的组分越多,食物网越复杂,其自我调节能力就越强,稳定性就越高,因此分析表中数据可知,有机农业土壤中生物组分多,食物网复杂程度高,是土壤生态系统稳定性最高的农业模式。(3)生物富集作用亦称“生物放大作用”。指通过生态系统中食物链或食物网的各营养级的传递,某些污染物,如放射性化学物质和合成农药等,在生物体内逐步浓集增大的趋势。而且随着营养级的不断提高,有害污染物的浓集程度也越高,因此土壤中的污染物铬随着食物链延长逐渐积累,出现富集现象,在最高营养级生物捕食性线虫体内含量最高。(4)根据图中信息可知,长期施用有机肥后,土壤中腐生细菌数量增加,导致食细菌线虫数量增加,在食物网中引起捕食性线虫数量的增加,这使得植食性线虫由于被大量捕食而数量减少,且减少量多与因植物根系增长而增加的数量。
16.(2020·天津·统考高考真题)鬼箭锦鸡儿(灌木)和紫羊茅(草本)是高寒草甸系统的常见植物。科研人员分别模拟了温室效应加剧对两种植物各自生长的影响。研究结果见下图。
据图回答:
(1)CO2浓度和温度都会影响光合作用。植物通过光合作用将大气中的CO2转变为有机物,同时将光能转变为有机物中的化学能,体现了植物在生态系统 和 中的重要作用。
(2)本研究中,仅CO2浓度升高对两种植物的影响分别为 ,仅温度升高对两种植物的影响分别为 。
(3)两个实验的C2T2组研究结果表明温室效应加剧对两种植物各自生长的影响不同。科研人员据此推测,在群落水平,温室效应加剧可能会导致生活在同一高寒草甸中的这两种植物比例发生改变。为验证该推测是否成立,应做进一步实验。请给出简单的实验设计思路:
。若推测成立,说明温室效应加剧可能影响群落 的速度与方向。
【答案】物质循环 能量流动 促进两种植物生长 抑制鬼箭锦鸡儿生,促进紫羊茅生长 将紫羊茅与鬼箭锦鸡几种在一起,比较温室效应加剧前后相对生物量的变化 演替
【详解】(1)生态系统的三大功能分别是能量流动、物质循环、信息传递,植物通过光合作用将大气中CO2转变为有机物,同时将光能转变为有机物中的化学能,体现了植物在生态系统的物质循环和能量流动中起重要作用。(2)据图可知,相同条件下,提高CO2浓度,都可以提高鬼箭锦鸡儿和紫羊茅的相对生物量,故仅CO2浓度的升高,都可以促进两种植物的生长。若仅提高温度,在鬼箭锦鸡儿实验中,相同条件下常温组的相对生物量都高于高温组,而紫羊茅实验中,相同条件下高温组的相对生物量高于常温组,因此,仅提高温度,会抑制鬼箭锦鸡儿的生长,而促进紫羊茅的生长。(3)根据题意,在群落水平上,温室效应加剧可能导致生活在同一高寒草甸中的鬼箭锦鸡儿和紫羊茅的比例发生变化,即导致群落发生了演替。若要验证该推测,则可将鬼箭锦鸡儿和紫羊茅种植在一起,比较温室效应加剧前后该区域两种植物的相对生物量的变化。若推测成立,说明温室效应加剧可能会对群落演替的速度和方向产生影响。
17.(2020·浙江·高考真题)一种当地从未分布的新杂草出现在某农田生态系统中,排挤了原有的杂草而成为主要的杂草种类,对农作物造成了危害。回答下列问题:
(1)当新杂草种群密度处于较长期的相对稳定阶段,表明其种群数量已达到了 。若连续阴雨和低温的气候变化使该杂草种群数量明显下降,这种调节种群数量的因素属于 调节因素。
(2)在生物群落的垂直结构中,杂草属于 层。该农田生态系统的杂草种类发生改变后,生物群落是否发生了演替? 。为什么? 。
(3)如果要控制该杂草的种群密度,除了人工拔除杂草外,还可采取的化学措施有 、生物措施有 。
【答案】(1)环境容纳量 外源性 (2)草本 未发生 因为生物群落类型没有发生改变 (3) 施用除草剂 生物防治
【详解】(1)种群的S型增长总是受到环境容纳量(K)的限制,环境容纳量是指在长时间内环境所能维持的种群最大数量,新杂草种群较长期处于相对稳定阶段,说明其种群数量已经达到环境容纳量(K值)。能够调解种群数量的有外源性因素和内源性因素两大类,前者包括气候、食物、疾病、寄生和捕食等,连续阴雨和低温的气候属于外源性调节因素。(2)陆生群落的垂直结构从上往下看有树冠层、下木层、灌木层、草本层和地表层,杂草属于草本层。群落演替是指随着时间的推移一个群落类型取代另一个群落类型的过程。该农田生态系统新生了一种杂草,但生物群落类型没有发生改变,因此该群落未发生演替。(3)要控制该杂草种群的密度,除了人工拔除外,还可进行化学防治,如施用除草剂(化学试剂),也可使用生物方法,如生物防治(如其它生物捕食)。
18.(2020·全国·统考高考真题)假设某种蓝藻(A)是某湖泊中唯一的生产者,其密度极大,使湖水能见度降低。某种动物(B)是该湖泊中唯一的消费者。 回答下列问题:
(1)该湖泊水体中A种群密度极大的可能原因是
(答出2 点即可)。
画出该湖泊生态系统能量流动的示意图。
(3)假设该湖泊中引入一种仅以A为食的动物(C)后,C种群能够迅速壮大,则C和B的种间关系是 。
【答案】水体富营养化,没有其他生产者的竞争 竞争
【详解】(1)A是蓝藻,是该湖泊唯一的生产者,所以其种群密度极大的原因可能有该水域污染,水体富营养化,造成蓝藻爆发和缺少其他生产者竞争。(2)该生态系统存在唯一一条食物链A→B,所以能量流动关系如图:
。(3)C和B都以A为食,所以二者是竞争关系。
19.(2020·全国·统考高考真题)植树造林、“无废弃物农业”、污水净化是建设美丽中国的重要措施。回答下列有关生态工程的问题:
(1)在植树造林时,一般认为,全部种植一种植物的做法是不可取的。因为与混合种植方式所构建的生态系统相比,按照种植一种植物方式所构建的生态系统,其抵抗力稳定性 。抵抗力稳定性的含义是 。
(2)“无废弃物农业”是我国利用生态工程的原理进行农业生产的一种模式,其做法是收集有机物质。包括人畜粪便、枯枝落叶等,采用堆肥和沤肥等多种方式,把它们转变为有机肥料,再施用到农田中。施用有机肥料的优点是
(答出3点即可)。在有机肥料的形成过程中,微生物起到了重要作用,这些微生物属于生态系统组分中的 。
在污水净化过程中,除发挥污水处理厂的作用外,若要利用生物来回收污水中的铜、镉等金属元素,请提供一个方案:
。
【答案】低 生态系统抵抗外界干扰并使自身的结构与功能保持原状或不受损害的能力 改善了土壤结构;培育了土壤微生物;实现了土壤养分的循环利用 分解者 种植能吸收这些金属元素的水生植物,再从植物中回收金属
【详解】(1)生态系统的抵抗力稳定性取决于生态系统中物种组成的复杂程度,种植一种植物,生态系统的生物种类过少,抵抗力稳定性较低;所谓抵抗力稳定性是指生态系统抵抗外界干扰并使自身的结构与功能保持原状或不受损害的能力。(2)由于有机肥料中有机物较多,故施用有机肥料可以改善土壤结构、培育土壤微生物、实现了土壤养分的循环利用。分解人畜粪便、枯枝败叶中的有机物质的微生物属于分解者。
(3)要利用生物来回收污水中的铜、镉等金属元素,可以通过种植能吸收这些金属元素的水生植物,来吸收污水中的金属元素,然后再从植物中回收金属元素。
20.(2020·浙江·统考高考真题)某沿海地区的生态系统以森林群落为主体,对维持当地生态平衡有着重要作用。回答下列问题:
(1)从生态系统的营养结构分析,森林群落中所生存的众多生物种群相互之间组成了复杂的 ,因而该生态系统具有较强的自我调节能力。该森林群落在不同季节存在明显的外貌变化,即群落的 明显,这也是群落 结构的一种表现。
(2)在森林群落中,大气的含量通常存在昼夜变化和季节变化,这与植物的
直接相关。可在大气圈和 的界面上进行交换而保持相对平衡。通常情况下,没有被消费者利用的有机物中的碳,大部分是在生物死亡后 通过作用而重返大气。
(3)在该生态系统的农业生产区,通过采用农业生态工程的 技术,发展立体养殖,调整作物的品种和种植面积,提高了经济效益和生态效益。
【答案】食物网 季相 时间 光合作用和呼吸作用 水圈 分解者的降解 种植业和畜牧业合理优化
【详解】(1)生态系统的营养结构包括食物链和食物网,森林群落中所生存的众多生物种群相互之间组成了复杂的食物网,生态系统自我调节能力的大小取决于营养结构的复杂程度。群落的组成和外貌随时间而发生的有规律的变化为群落的时间结构,群落的外貌在不同季节大不相同称为群落的季相,是群落时间结构的一种表现。(2)在森林群落中,植物的光合作用和呼吸作用影响着大气的含量的变化。可在大气圈和水圈的界面上通过扩散作用进行交换,来保持相对平衡。通常情况下,没有被消费者利用的有机物中的碳,大部分是在生物死亡后被分解者降解为无机物而重返大气。(3)农业主要包括种植业和畜牧业,在该生态系统的农业生产区,通过采用农业生态工程的种植业和畜牧业合理优化技术,发展立体养殖,调整作物的品种和种植面积,提高了经济效益和生态效益。
〖2019年高考真题〗
1.(2019·海南·统考高考真题)假设在某岛屿上多年来总是存在一个约由m只狼组成的狼群、一个约由n只狼组成的狼群和若干只单独生活的狼。下列说法错误的是( )
A.该岛上的狼能够依据猎物留下的气味信息追捕猎物
B.狼从猎物获得的能量大于猎物从生产者获得的能量
C.岛上狼的总数可能已接近该岛允许狼生存的最大数量
D.从岛上狼的数量相对稳定可推测岛上环境条件相对稳定
【答案】B
【详解】猎物的气味信息属于化学信息,可以为狼追捕猎物提供依据,A正确;由于相邻两个营养级之间的能量传递效率只占10%-20%,能量流动逐级递减,因此猎物从生产者获得的能量大于狼从猎物获得的能量,B错误;由于岛上狼的数量长期稳定在m+n+若干只,说明岛上狼的总数可能已接近该岛允许狼生存的最大数量即环境容纳量,C正确;从岛上狼的数量多年来保持相对稳定,可推测岛上环境条件相对稳定,若环境条件变化较大,则狼的数量会出现较大变化,D正确。故选B。
2.(2019·海南·统考高考真题)下列关于外来物种入侵的叙述,错误的是( )
A.外来物种入侵会对当地群落的演替产生严重的影响
B.淡水湖泊中出现的水华现象都是由外来物种入侵引起的
C.水葫芦引入我国后对一些淡水生态系统造成严重影响
D.入侵植物进入适宜其生长的地区可影响当地物种的生存
【答案】B
【详解】外来物种入侵,如水葫芦疯长,会对当地群落的演替产生严重的影响,A正确;淡水湖泊中出现的水华现象的主要原因是生活污水、工业废水排入,导致水体中氮磷含量过高引起,B错误;水葫芦引入我国后数量疯长,破坏了当地生态系统的稳定性,C正确;入侵植物进入适宜其生长的地区可能呈J型增长,会影响当地物种的生存,D正确。故选B。
3.(2019·江苏·统考高考真题)我国生物多样性较低的西部沙漠地区生长着一种叶退化的药用植物锁阳,该植物依附在另一种植物小果白刺的根部生长,从其根部获取营养物质。下列相关叙述正确的是( )
A.锁阳与小果白刺的种间关系为捕食
B.该地区生态系统的自我调节能力较强,恢复力稳定性较高
C.种植小果白刺等沙生植物固沙体现了生物多样性的间接价值
D.锁阳因长期干旱定向产生了适应环境的突变,并被保留下来
【答案】C
【详解】锁阳叶退化,从小果白刺的根部获取营养物质,故二者为寄生关系,A错误;西北沙漠的生物多样性较低,故自我调节能力较差,由于环境恶劣,恢复力稳定性也较低,B错误;沙生植物可以防风固沙,维持生态平衡,属于生物多样性的间接价值,C正确;变异是不定向的,锁阳产生变异后,长期干旱条件对锁阳起了选择作用,使其保留下来,D错误。故选C。
4.(2019·江苏·统考高考真题)下列关于种群和群落的叙述,正确的是( )
A.种群是生物进化的基本单位,种群内出现个体变异是普遍现象
B.退耕还林、退塘还湖、布设人工鱼礁之后都会发生群落的初生演替
C.习性相似物种的生活区域重叠得越多,对资源的利用越充分
D.两只雄孔雀为吸引异性争相开屏,说明行为信息能够影响种间关系
【答案】A
【详解】种群是生物进化与繁殖的基本单位,自然状态下由于存在突变与基因重组,因此种群内出现个体变异是普遍现象,A正确;初生演替是指一个从来没有被植物覆盖的地面,或者是原来存在过植被,但是被彻底消灭了的地方发生的演替;次生演替原来有的植被虽然已经不存在,但是原来有的土壤基本保留,甚至还保留有植物的种子和其他繁殖体的地方发生的演替;退耕还林、退塘还湖、布设人工鱼礁后原来的生存环境没有被完全破坏,因此其发生的群落演替属于次生演替,B错误;习性相近的物种的生活区域在一定范围内重叠的越多,对资源的利用越充分,但超过一定范围,会影响资源的再生能力,C错误;两只雄性孔雀为吸引异性争相开屏,说明生物种群的繁衍,离不开信息的传递的作用,D错误。
5.(2019·北京·统考高考真题)为减少某自然水体中N、P含量过高给水生生态系统带来的不良影响,环保工作者拟利用当地原有水生植物净化水体。选择其中3种植物分别置于试验池中,90天后测定它们吸收N、P的量,结果见下表。
结合表中数据,为达到降低该自然水体中N、P的最佳效果,推断应投放的两种植物及对该水体的生态影响是( )
A.植物a和b,群落的水平结构将保持不变
B.植物a和b,导致该水体中的食物链缩短
C.植物a和c,这两种植物种群密度会增加
D.植物a和c,群落中能量流动方向将改变
【答案】C
【详解】三种植物中,a对N的吸收量最大,c对P的吸收量最大,故为达到降低自然水体中的N、P的最佳效果,应该投放植物a和c,投放后生物的种类有所增加,会改变群落的水平结构和食物链的数目,而这两种植物吸收N、P,其种群密度会增大,但不会改变群落中能量流动的方向。综上所述,ABD不符合题意,C符合题意。因此,本题答案选C。
6.(2019·天津·统考高考真题)多数植物遭到昆虫蚕食时会分泌茉莉酸,启动抗虫反应,如分泌杀虫物质、产生吸引昆虫天敌的挥发物质等。烟粉虱能合成Bt56蛋白,该蛋白会随烟粉虱唾液进入植物,抑制茉莉酸启动的抗虫反应,使烟粉虱数量迅速增长。下列叙述错误的是( )
A.植物产生挥发物质吸引昆虫天敌体现了信息传递调节种间关系的功能
B.植食性昆虫以植物为食和植物抗虫反应是长期共同进化的结果
C.Bt56基因表达被抑制的烟粉虱在寄主植物上的数量增长比未被抑制的对照组快
D.开发能水解Bt56蛋白的转基因植物可为控制烟粉虱提供防治措施
【答案】C
【详解】植物产生挥发性物质,如吸引昆虫天敌的挥发性物质,可以吸引天敌捕食昆虫,这体现了化学信息传递调节种间关系的功能,A正确;由于任何一个物种都不是单独进化的,因此,植食性昆虫以植物为食和植物抗虫反应是长期共同进化的结果,B正确;Bt56蛋白随烟粉虱唾液进入植物,抑制茉莉酸启动的抗虫反应,使烟粉虱数量迅速增长,若Bt56基因表达被抑制的烟粉虱在寄主植物上的数量增长会减少,而Bt56基因表达未被抑制的烟粉虱在寄主植物上的数量会增加,C错误;开发能水解Bt56蛋白的转基因植物能够抑制烟粉虱的数量增长,为控制烟粉虱提供防治措施,D正确;因此,本题答案选C。
7.(2019·全国·统考高考真题)如果食物链上各营养级均以生物个体的数量来表示,并以食物链起点的生物个体数作底层来绘制数量金字塔,则只有两个营养级的夏季草原生态系统(假设第一营养级是牧草,第二营养级是羊)和森林生态系统(假设第一营养级是乔木,第二营养级是昆虫)数量金字塔的形状最可能是( )
A.前者为金字塔形,后者为倒金字塔形
B.前者为倒金字塔形,后者为金字塔形
C.前者为金字塔形,后者为金字塔形
D.前者为倒金字塔形,后者为倒金字塔形
【答案】A
【详解】如果食物链上各营养级均以生物个体的数量来表示,并以食物链起点的生物个体数作底层来绘制数量金字塔,则可能出现正金字塔形,也可能出现倒金字塔形。只有两个营养级的夏季草原生态系统(假设第一营养级是牧草,第二营养级是羊),则牧草的数量比羊多,绘制的数量金字塔为正金字塔形;森林生态系统(假设第一营养级是乔木,第二营养级是昆虫),一棵树上可以有很多昆虫,因此,昆虫的数目比乔木的数量多,绘制的数量金字塔为倒金字塔形。综上分析,前者为金字塔形,后者为倒金字塔形,A 正确,B、C、D均错误。
8.(2019·浙江·统考高考真题)下列关于海洋生态系统的叙述,正确的是( )
A.海洋生态系统以捕食食物链为主,陆地生态系统也是如此
B.海洋生态系统的生物量金字塔倒置时,其数量金字塔也是倒置的
C.海洋中的含碳量高于大气圈,但CO2还能通过扩散作用从大气圈得到补充
D.由于海洋面积约占地球的71%,该生态系统的初级生产量高于陆地生态系统的三倍
【答案】C
【详解】海洋生态系统以捕食食物链为主,陆地生态系统通常以腐食食物链为主,A错误;海洋生态系统的生物量金字塔倒置时,其数量金字塔不一定是倒置,例如在英吉利海峡,浮游植物的生物量小于浮游动物和底栖动物的生物量,但其数量大于浮游动物和底栖动物的数量,B错误;海洋中的含碳量是大气圈含碳量的50倍,但CO2在大气圈和水圈的界面上通过扩散作用而相互交换,如果大气圈的CO2发生局部短缺,水圈溶解态的CO2就会更多地进入大气圈,同样,如果水圈里的碳酸氢根离子被植物光合作用耗尽,也能及时从大气圈中得到补充,C正确;虽然海洋面积约占地球的71%,但其初级生产量却只有陆地的一半,D错误。故选C。
9.(2019·浙江·统考高考真题)下列关于全球性生态环境问题的叙述,错误的是( )
A.臭氧层能降低太空紫外线对生物的伤害
B.人类活动对大量野生生物的灭绝没有影响
C.限制二氧化硫和一氧化氮的排放量是防治酸雨的有效措施
D.化石燃料的大量燃烧使二氧化碳的全球平衡受到严重干扰
【答案】B
【详解】臭氧层能吸收对人体和生物有致癌和杀伤作用的紫外线、X射线和γ射线,从而保护人类和其他生物免受短波辐射的伤害,A选项正确;人类活动曾造成大量野生生物灭绝,B选项错误;酸雨是燃烧煤、石油和天然气所产生的硫和氮的氧化物,与大气中的水结合而形成的酸性产物,故限制二氧化硫和一氧化氮的排放量是防治酸雨的有效措施,C选项正确;自工业革命后,主要由于煤、石油和天然气的大量燃烧,致使二氧化碳的全球平衡受到了严重干扰,D选项正确。故错误的选项选择B。
10.(2019·浙江·统考高考真题)下列关于全球气候变暖的叙述,正确的是( )
A.植树造林可减缓全球气候变暖B.全球气候变暖可减缓永冻土融化
C.全球气候变暖不会影响农业生产D.大气中CO2减少导致全球气候变暖
【答案】A
【详解】植树造林增加了对CO2的吸收,可减缓全球气候变暖,A正确;全球气候变暖,永冻土将会融化,造成广大区域内冻土公路、铁路和民用建筑的破坏,B错误;全球气候变暖会使农业生产能力下降,C错误;大气中CO2的增加会通过温室效应影响地球的热平衡,导致全球变暖,D错误。故选A。
11.(2019·江苏·统考高考真题·多选)下图为一富营养化河流生态修复工程的示意图,下列叙述正确的是( )
A.曝气可增加厌氧微生物降解有机污染物的能力
B.吸附基质增加了微生物附着的表面积,提高了净化效果
C.植物浮床有吸收水体氮、磷的能力,可减少富营养化
D.增加水体透明度,恢复水草生长是该修复工程的目标之一
【答案】BCD
【详解】曝气可增加溶氧量,进而降低厌氧微生物降解有机污染物的能力,A错误;吸附基质增加了微生物附着的面积,有利于微生物的生理活动,可促进有机污染物的降解,因此能够提高净化效果,B正确;借助植物浮床,可使植物庞大的根系透过小孔牢牢的固定在水体中,植物的根系从水体中吸收氮、磷等物质,可减少水体富营养化,增加水体透明度,恢复水生植物生长,从而起到了改善和净化水质的效果,可见,增加水体透明度,恢复水草生长是该修复过程的目标之一,C、D正确。故选BCD。
12.(2019·海南·统考高考真题)回答下列与种群、群落、生态系统相关的问题。
(1)大熊猫是我国的珍稀动物。为了保护大熊猫,我国通过建立 来改善它们的栖息环境,提高环境容纳量。
(2)恢复群落的垂直结构和水平结构有助于群落所在生态系统功能的恢复。群落中植物的垂直结构对植物和动物的作用分别是 。
(3)当受到破坏的森林生态系统恢复后,该生态系统中消费者应包括的动物有植食性动物、
(答出2点即可)。
【答案】自然保护区 提高了植物对阳光等环境资源的利用,为动物创造了多种多样的栖息空间和食物条件 肉食性动物、杂食性动物
【详解】(1)为了保护大熊猫,我国通过建立自然保护区,即通过就地保护来改善它们的栖息环境,提高环境容纳量。(2)群落的空间结构包含垂直结构和水平结构。群落中植物的垂直结构可以提高植物对阳光等环境资源的利用,可以为动物提供多种多样的栖息空间和食物条件。(3)当收到破坏的森林生态系统恢复后达到一个相对稳定状态,食物网复杂,营养结构复杂,因此消费者包括的动物有植食性动物、肉食性动物和杂食性动物等。
13.(2019·江苏·统考高考真题)图1是某生态系统部分生物关系示意图。请回答下列问题:
(1)生态系统最基本的生物成分是 。图1由乔木、草本植物、蝗虫、蜘蛛和杂食性鸟构成的食物网中,杂食性鸟分别处于第 营养级。
(2)从图1所示的营养关系分析,属于分解者的有 。有机碎屑被彻底分解产生的 (至少写出两类)等供生态系统循环利用。
(3)由于乔木的遮挡程度不同,导致了不同区域地表的草本植物、真菌等生物种类和数量有一定差异,地表生物的这种区域差异分布体现了群落具有 结构。
(4)下列属于该区域东亚飞蝗种群基本特征的有 (填序号)。
①空间分布②迁入率③互利共生④物种丰富度⑤种群密度
(5)图2是图1生态系统中某两个营养级(甲、乙)的能量流动示意图,其中a~e表示能量值。乙粪便中食物残渣的能量包含在 (填图2中字母)中,乙用于生长、发育及繁殖的能量值可表示为 (用图2中字母和计算符号表示)。
【答案】生产者 二、三、四 大型真菌、跳虫 无机盐、CO2、H2O 水平 ①②⑤ c a-b
【详解】(1)在生态系统中,生产者是自养生物,主要是绿色植物。生产者可以通过光合作用,把太阳能固定在它们所制造的有机物中,太阳能变成化学能从而可以被生物所利用,因此生产者可以说是生态系统的基石,是生态系统的主要成分。杂食性鸟以草本植物等生产者为食处于第二营养级,以蝗虫为食处于第三营养级,以蜘蛛为食处于第四营养级。(2)生态系统的分解者能将动植物遗体残骸中的有机物分解成无机物,图1中的大型真菌和跳虫属于分解者,它们可以将有机碎屑分解成CO2、H2O和无机盐被生产者重新利用。(3)群落的水平结构是指由于地形的变化、土壤湿度和盐碱度的差异、光照强度的不同、生物自身生长特点的不同,以及人与动物的影响因素,不同地段上往往分布着不同的种群。乔木的遮挡程度不同,造成了光照强度的不同,使不同地段上分布的生物种类和数量有一定差异,体现了群落具有水平结构。(4)种群特征包括数量特征和空间特征。种群的数量特征有:种群密度、出生率和死亡率、迁入率和迁出率、性别比例、年龄组成。种群的空间特征即种群的空间分布,包括均匀分布、集群分布、随机分布。因此①②⑤属于东亚飞蝗种群的基本特征,而③④属于群落水平上研究的问题。(5)乙粪便中的能量属于乙的摄入量,但是为乙没有消化、吸收的能量,因此不是乙的同化量而是甲同化的能量中流向分解者的一部分,故乙粪便中食物残渣的能量包含在c中。乙同化的能量一部分用于呼吸消耗,一部分用于自身生长、发育、繁殖,图中a为乙的同化量,b为乙呼吸作用消耗的能量,所以乙用于自身生长、发育、繁殖的能量为a-b。
14.(2019·天津·统考高考真题)在北方农牧交错带的中温带半干旱区,当农田连续耕作六年后,农作物产量往往下降,弃耕后土地易沙化。对三片弃耕土地分别采取围封禁牧、人工种植灌木或乔木等恢复措施,灌木、乔木成活后该地自然恢复。十五年后进行调查,结果见下表。
*多样性指数综合反映丰富度和均匀度
据表回答:
土壤含水量增加最明显的是 样地。土壤全氮增加最明显的是
样地,这是该样地内豆科植物与根瘤菌相互作用的结果,豆科植物与根瘤菌的种间关系为 。
(2)三种恢复措施均可改良土壤,这体现了生物多样性的 价值。
(3)在半干旱地区,节肢动物是物种最丰富和数量最多的类群,在食物网中占据重要地位,其多样性一定程度上可反映生态系统的物种多样性。从生物多样性角度分析,三种恢复措施中更适宜于中温带半干旱区的是 。
(4)在中温带半干旱区,草原生态系统比农田生态系统的自我调节能力更 。
【答案】人工乔木林 人工灌木林 互利共生 间接 围封禁牧 强
【详解】(1)根据表格数据分析可知,土壤含水量增加最明显的是人工乔木林样地。土壤全氮增加量最明显的是人工灌木林,豆科植物中的根瘤菌具有固氮作用,能够将空气中的氮转化为植物能吸收的含氮养料,豆科植物供给根瘤菌有机养料,即豆科植物与根瘤菌共同生活在一起,相互依存,彼此有利,它们的种间关系为互利共生。(2)生物多样性能对生态系统起到重要调节功能的价值属于间接价值,三种恢复措施均可改良土壤,这体现了其生态功能,属于生物多样性的间接价值。(3)通过题意分析可知,节肢动物的多样性在一定程度上可反映生态系统的多样性,在三种恢复措施中禁牧草地的节肢动物多样性指数(可反映丰富度和均匀度)最高,且节肢动物个体数较多,因此更适宜于中温带半干旱区的是围封禁牧措施。(4)草原生态系统比农田生态系统的物种多样性更高,营养结构更复杂,因此其自我调节能力更强。
15.(2019·全国·统考高考真题)回答下列与生态系统相关的问题。
(1)在森林生态系统中,生产者的能量来自于 ,生产者的能量可以直接流向
(答出2点即可)。
(2)通常,对于一个水生生态系统来说,可根据水体中含氧量的变化计算出生态系统中浮游植物的总初级生产量(生产者所制造的有机物总量)。若要测定某一水生生态系统中浮游植物的总初级生产量,可在该水生生态系统中的某一水深处取水样,将水样分成三等份,一份直接测定O2含量(A);另两份分别装入不透光(甲)和透光(乙)的两个玻璃瓶中,密闭后放回取样处,若干小时后测定甲瓶中的O2含量(B)和乙瓶中的O2含量(C)。据此回答下列问题。
在甲、乙瓶中生产者呼吸作用相同且瓶中只有生产者的条件下,本实验中C与A的差值表示这段时间内
;C与B的差值表示这段时间内 ;A与B的差值表示这段时间内 。
【答案】太阳能 初级消费者、分解者 生产者净光合作用的放氧量 生产者光合作用的总放氧量 生产者呼吸作用的耗氧量
【详解】(1)在森林生态系统中,生产者的能量来自于生产者通过光合作用固定的太阳能。生产者的能量可以直接随着初级消费者的摄食作用而流入初级消费者,也可以随残枝败叶流向分解者。(2)依题意可知:甲、乙两瓶中只有生产者,A值表示甲、乙两瓶中水样的初始O2含量;甲瓶O2含量的变化反映的是呼吸作用耗氧量,因此B=A-呼吸作用耗氧量;乙瓶O2含量变化反映的是净光合作用放氧量,所以C=A+光合作用总放氧量-呼吸作用耗氧量。综上分析,本实验中,C-A=光合作用总放氧量-呼吸作用耗氧量=净光合作用的放氧量,即 C与A的差值表示这段时间内生产者净光合作用的放氧量;C-B=光合作用总放氧量,即 C与B的差值表示这段时间内生产者的光合作用的总放氧量;A-B=呼吸作用耗氧量,即 A与B的差值表示这段时间内生产者的呼吸作用耗氧量。
16.(2019·全国·统考高考真题)某果园中存在A、B两种果树害虫,果园中的鸟(C)可以捕食这两种害虫:使用人工合成的性引诱剂Y诱杀B可减轻B的危害。回答下列问题。
(1)果园中包含害虫A的一条食物链是 。该食物链的第三营养级是 。
(2)A和B之间存在种间竞争关系,种间竞争通常是指
。
(3)性引诱剂Y传递给害虫B的信息属于 。使用性引诱剂Y可以诱杀B的雄性个体,从而破坏B种群的 。导致 。降低,从而减轻B的危害。
【答案】果树→A→C C 两种或两种以上生物相互争夺相同的资源和空间而表现出来的相互抑制现象 化学信息 性别比例 种群密度
【详解】(1)由题意可知,害虫A是果园害虫,故与果树之间为捕食关系,又因为鸟C与害虫是捕食关系,故包含害虫A的一条食物链为:果树→害虫A→鸟C。其中鸟C是次级消费者、第三营养级。(2)竞争指两种或两种以上生物相互争夺相同的资源和空间而表现出来的相互抑制的现象,如害虫A、B均以果树为食,二者之间为竞争关系。(3)性引诱剂Y是人工合成的,类似于害虫分泌的性引诱剂,即以虫治虫,属于生物防治,其传递给害虫的信息为化学信息。Y可以诱杀害虫B中的雄性个体,破坏B的性别比例,降低其出生率,进而降低B的种群密度,减轻其危害。
17.(2019·浙江·统考高考真题)药物A由于某种原因随着污水进入并影响湖泊生态系统。该过程的部分示意图如下:
回答下列问题:
在食鱼鸟类体内检测到较高浓度的药物A,该药物会使鸟类产生不良反应,这种现象属于
。生物残体、粪便等主要在湖泊的 层被分解者分解。
(2)若含药物A的污水大量流入该湖泊,使某些藻类种群大暴发,造成水体的 现象,会导致鱼类大量死亡,并可能由于 作用使该生态系统远离稳态。
(3)若药物A只是抑制某种雌鱼的生殖能力,导致出生率降低,则该鱼类种群的 将下降,最终导致种群密度下降。
(4)若对该湖泊进行污水处理使其净化,则水体中鱼类种群数量将以 增长方式恢复。
【答案】生物放大 底泥 富营养化 正反馈 自然增长率 逻辑斯谛(或S形)
【详解】(1)药物A投放入湖泊水体中沿食物链逐级积累和浓缩集中到食鱼鸟类体内,使鸟类产生不良反应,这种现象称为生物放大;水生群落中存在分层,动植物残体的腐败和分解过程主要发生在底泥层;(2)藻类种群大爆发会造成水体的富营养化;藻类种群爆发,与鱼类争夺氧气,导致鱼类大量死亡,导致进一步恶化,使生态系统远离稳态的作用为正反馈;(3)鱼类种群的出生率下降,会导致种群的自然增长率下降,最终导致种群密度下降;(4)在自然条件下,种群数量的增长方式为逻辑斯谛增长。
18.(2019·浙江·统考高考真题)在一个自然生态系统中,生存着生产者、初级消费者和次级消费者等生物。
回答下列问题:
(1)捕食食物链反映了各种生物之间 的关系。食物链数量的改变与生态系统内生物 的变化相关,并能影响生态系统的 能力。
(2)分别测定所有生产者、初级消费者和次级消费者的能量值,可以分析能量在 之间的流动情况。初级消费者摄入的能量可分为初级消费者同化的能量和 的能量两大部分。在相同条件下,恒温动物的能量传递效率小于变温动物,其主要原因是恒温动物
。
【答案】取食与被取食 种类数 自我调节 不同营养级 粪便 需消耗更多的能量用于维持体温恒定
【详解】(1)在生态系统各生物之间,通过一系列的取食和被取食的关系,不断传递着生产者所固定的能量,这种营养关系叫作食物链。许多食物链彼此相互交替连接的复杂营养关系叫做食物网。食物链数量改变与生态系统内生物种类数的变化相关。一般来说,生态系统中生物的种类和数量越多,食物链和食物网越复杂,生态系统的自我调节能力就越强。反之,生态系统的自我调节能力就越弱。(2)能量从第一营养级流向最高营养级,因此可分别测定所有生产者、初级消费者和次级消费者的能量值来分析能量在营养级之间的流动情况。流入某一营养级的能量(摄入量)=同化的能量+粪便量,因此初级消费者摄入的能量可分为初级消费者同化的能量和粪便的能量两大部分。在相同条件下,恒温动物需消耗更多的能量用于维持体温恒定,因此恒温动物的能量传递效率小于变温动物。
〖2018年高考真题〗
1.(2018·上海·高考真题)某生态系统中4种生物的生物量占该生态系统总生物量的比例如下图所示。这4种生物之间的食物关系最可能的是( )
A.B.
C.D.
【答案】A
【详解】根据能量传递效率为10%~20%且逐渐递减,甲含能量最多,乙和丙所含能量差不多,处于同一营养级,丁所含能最少,因此,这四种生物之间的食物关系最可能如图所示:
。故选A。
2.(2018·上海·高考真题)(2008年上海生物,18)下图中的圆分别表示:a—生产者、b—分解者、c—原核生物、d—蓝藻、e—腐生细菌。能正确表示它们之间相互关系的是( )
A.B.
C.D.
【答案】A
【详解】 蓝藻为原核生物,同时属于生产者;腐生细菌属于原核生物,同时也是分解者;生产者绝大多数是绿色植物,也有少部分是单细胞生物和原核生物,综合所述,可知A项正确。
3.(2018·海南·统考高考真题)对于一个结构和功能处于恢复过程中的生态系统,下列推论错误的是( )
A.适当的物质和能量投入可加快生态系统的恢复
B.随着生物多样性的提高,系统的自我调节能力增强
C.恢复后的生态系统,其结构和功能可接近受损前的状态
D.生物多样性提高后,某营养级的能量可全部流入下一营养级
【答案】D
【详解】适当的物质和能量投入可加快生态系统的恢复,A正确;随着生物多样性的提高,生态系统的营养结构复杂,系统的自我调节能力增强,B正确;恢复后的生态系统,其结构和功能可接近受损前的状态,C正确;生物多样性提高后,某营养级的能量不能全部流入下一营养级,每个营养级都有一部分流向分解者和呼吸消耗,D错误。故选D。
4.(2018·海南·统考高考真题)某地在建设池塘时,设计了如图所示的食物网,鲫鱼和鲢鱼生活在不同水层。关于该池塘生态系统的叙述,错误的是( )
A.鲫鱼既是初级消费者又是次级消费者
B.消耗等量藻类时,鳜鱼的生长量少于鲢鱼
C.通气可促进水体中生物残骸分解为无机物
D.藻类固定的能量小于流入次级消费者的能量
【答案】D
【详解】鲫鱼在食物链藻类→鲫鱼→鳜鱼中是初级消费者,在食物链藻类→水蚤→鲫鱼→鳜鱼中是次级消费者,A正确;鳜鱼的营养级高于鲢鱼,所以消耗等量藻类时,鳜鱼的生长量少于鲢鱼,B正确;通气后,分解者的有氧呼吸增强,所以可促进水体中生物残骸分解为无机物,C正确;能量流动是逐级递减的,藻类固定的能量大于流入次级消费者的能量,D错误。故选D。
5.(2018·海南·统考高考真题)某同学将一面镜子竖立在一棵树旁,该树上的一只小鸟飞到镜前,对着镜子中的“小鸟”愤怒地啄击扑打。下列关于该事件中信息传递的叙述,错误的是( )
A.小鸟啄击扑打的动作本身是一种行为信息
B.小鸟的眼睛能够感受镜子发出的物理信息
C.小鸟把镜子传递的信息当作来自入侵者的信息
D.激怒小鸟的信息是直接来自非生物的化学信息
【答案】D
【详解】小鸟啄击扑打的动作本身是一种行为信息,A正确;小鸟的眼睛能够感受镜子发出的光,这属于物理信息,B正确;小鸟把镜子传递的信息当作来自入侵者的信息,因此会对其进行愤怒地啄击扑打,C正确;由B选项可知,激怒小鸟的信息是直接来自非生物的物理信息,D错误。故选D。
6.(2018·全国·统考高考真题)某同学运用黑光灯诱捕的方法对农田中具有趋光性的昆虫进行调查,下列叙述错误的是( )
A.趋光性昆虫是该农田生态系统的消费者
B.黑光灯传递给趋光性昆虫的信息属于化学信息
C.黑光灯诱捕的方法可用于调查某种趋光性昆虫的种群密度
D.黑光灯诱捕的方法可用于探究该农田趋光性昆虫的物种数目
【答案】B
【详解】趋光性昆虫以植物为食,属于生态系统的消费者,A正确;黑光灯是一种特制的气体放电灯,它发出330-400nm的紫外光波,故黑光灯传递给趋光性昆虫的信息是通过紫外光传递的,属于物理信息,B错误;黑光灯诱捕的方法用于调查某种趋光性昆虫的种群密度,是一种根据昆虫趋光特点检测相对密度的方法,C正确;黑光灯能诱捕多种趋光性昆虫,从而可以统计一定范围内趋光性昆虫的种类,D正确,所以选B。
7.(2018·浙江·统考高考真题)下列关于能量流动的叙述,正确的是( )
A.动物同化的能量中包括其粪便中的能量
B.生产者能将约10%的太阳能转化为化学能
C.相同条件下恒温动物的体重净增长低于变温动物消费者
D.营养级具有的能量与该消费者的平均体重成正相关
【答案】C
【详解】动物同化的能量=摄食量-排泄量,粪便中的能量属于上一个营养级的同化量,A错误;生产者能将1%-2%的太阳能转化为化学能,在营养级之间的能量传递效率约为10%,B错误;相同条件下,恒温动物需要维持体温恒定,而变温动物则不需要,所以变温动物有更多的能量用于生长发育;其体重净增长高于恒温动物消费者,C正确;生物量=生物个体数量×该生物的平均体重,一般来说生物量越大,所处的营养级越低,所以营养级具有的能量和消费者的平均体重没有直接关系,如树→虫→鸟,虫平均体重小,但该营养级能量高于鸟,D错误。
8.(2018·浙江·统考高考真题)下列关于食物链和食物网的叙述,正确的是( )
A.食物网中的植食动物属于不同的营养级
B.陆地生态系统中通常以捕食食物链为主
C.捕食食物链由生产者、消费者和分解者组成
D.难降解的有害物质会沿着食物链转移和富集
【答案】D
【详解】食物网中的植食动物属于第二营养级,A错误;陆地生态系统中通常以腐生食物链为主,海洋生态系统中通常以捕食链为主,B错误;捕食食物链由生产者、消费者组成,不包含分解者,C错误;一些重金属离子或者不被降解的有机物通过食物链中的营养级在生物体内不断转移与富集,称为生物富集作用,D正确。
9.(2018·浙江·统考高考真题)下列生态系统中最稳定的是( )
A.沙漠B.苔原C.草原D.热带雨林
【答案】D
【详解】生态系统中生物的种类和数量越多,营养结构越复杂,自我调节能力就越强,稳定性也就越强,选项中热带雨林中的生物种类和数量最多,营养结构复杂,稳定性最强,故本题正确答案为D。
10.(2018·江苏·统考高考真题)由于农田的存在,某种松鼠被分隔在若干森林斑块中。人工生态通道可以起到将森林斑块彼此连接起来的作用。下列叙述正确的是( )
A.农田的存在,增加了松鼠的活动空间
B.生态通道有利于保护该种松鼠遗传多样性
C.不同森林斑块中的松鼠属于不同种群,存在生殖隔离
D.林木密度相同的不同斑块中松鼠的种群密度相同
【答案】B
【详解】松鼠适宜生存的环境是森林,因此农田的存在不利于松鼠的活动,缩小了其活动空间,A错误;生态通道有利于松鼠从农田进入适宜其生存的森林中去,因此利于保护该种松鼠的遗传多样性,B正确;不同森林斑块中的松鼠属于不同种群,存在地理隔离,C错误;林木密度相同的不同斑块中松鼠的种群密度不一定相同,D错误。
11.(2018·浙江·统考高考真题)下列不属于水体污染防治措施的是( )
A.对河道开展清淤保洁工作B.建立污水处理厂
C.禁止工业废水超标排放D.给汽车安装排气净化装置
【答案】D
【详解】河道淤泥中可能含有污染源,因此对河道开展清淤保洁工作,属于水体污染防治措施,A不符合题意;污水经过处理后再排放会消除污染,因此建立污水处理厂属于水体污染防治措施,B不符合题意;工业废水超标排放会造成水体污染,因此禁止工业废水超标排放属于水体污染防治措施,C不符合题意;给汽车安装排气净化装置属于防止大气污染措施,D符合题意。故选:D。
12.(2018·浙江·统考高考真题)下列属于防止大气圈臭氧减少的措施是( )
A.减少氟利昂的使用B.增加化肥的使用
C.增加污染物的排放D.增加汽车尾气的排放
【答案】A
【详解】空气中的氟里昂等物质的大量排放,能破坏臭氧层,导致臭氧层变薄或出现空洞。可见,减少氟利昂的使用,可防止大气圈臭氧减少,A正确,B、C、D均错误。故选A。
13.(2018·上海·高考真题)下图中甲图表示一个海滩湿地生态系统中部分生物的食物关系。请据图回答问题:
(1)在该生态系统中,既是分解者又可作为消费者食物的生物是 。
(2)请根据甲图中的生态系统,写出乙图中能量金字塔各营养级的所有生物名称:① ;② ;
③ 。
(3)有人研究该生态系统中食草虫个体存活数与发育期的关系,结果如丙图所示。从中可推知食草虫死亡率最大的时期是 。
(4)沼蟹会破坏大米草根系,土壤中的磷可促进藻类生长。若在食草虫幼虫期喷洒只杀死该虫的含磷杀虫剂,则蜘蛛数量将 。一段时间后大米草数量不增反降,造成此结果的可能原因是大米草死亡导致细菌数量增加,通过甲图的 食物关系,引起沼蟹数量增加;同时因含磷杀虫剂的使用,导致藻类数量增加,通过食物链 也会引起沼蟹数量增加,从而造成大米草数量不增反降。
(5)上述事实说明,人类活动会引起生态系统中生物种类减少,从而导致生态系统的自动调节能力 ,
容易受到破坏。
【答案】细菌 藻类、大米草 食草虫、线虫、海螺 沼蟹、蜘蛛 一龄幼虫 减少 细菌→线虫→沼蟹 藻类→线虫→沼蟹 下降 生态平衡(生态系统)
【详解】分析甲图可知,细菌既是分解者,又是线虫的食物;在乙图的能量金字塔中,处于第一营养级的生物有藻类、大米草,处于第二营养级的生物有食草虫、线虫、海螺,处于第三营养级的生物有沼蟹和蜘蛛;观察丙图可知:一龄幼虫时,曲线下降最快,单位时间内死亡率最高;根据甲图中的食物网可知,当杀灭食草虫时,蜘蛛首先受害,数量减少,同时大米草增多,大米草的遗体和落叶增加,细菌增多,通过细菌→线虫→沼蟹这条食物链,导致沼蟹数量增多,因含磷杀虫剂的使用,藻类大量繁殖,线虫增多,从而沼蟹数量增加;对于一个生态系统来说,如果人为的造成生物种类减少,生态系统的自动调节能力就会下降,破坏原有的生态平衡。
14.(2018·江苏·统考高考真题)某城市河流由于生活污水和工业废水的排入,水质逐渐恶化。经过治理后,河水又恢复了清澈。如图1表示该河流的能量金字塔(甲、乙、丙为3种鱼,丁为1种水鸟,甲不摄食藻类,箭头指示能量流动方向),如图2表示部分能量流动关系(图中数字表示同化的能量)。请回答下列问题:
(1)图1所示食物网中,遗漏了一条能量流动途径,该条途径是 。
(2)图1所示食物网中,次级消费者是 ,丁与丙之间的种间关系是 。
(3)根据图1分析,除了图2中已经标出的能量去向之外,乙的能量去向还有
。
(4)结合图2分析,图1所示食物网中第一营养级到第二营养级能量的传递效率 (在“大于”、“小于”或“等于”中选择)7.6%。
(5)经检测,水体中含有某种可被生物富集的农药,推测此农药含量最高的物种是 。
(6)从生态学角度解释,污染物排放导致水质恶化的主要原因是
。
【答案】水草→甲→丁 丙和丁 捕食和竞争 传递给丙、自身呼吸作用以热能形式散失 大于 丁 河流生态系统自我调节(自我修复)能力有限
【详解】(1)根据题干信息分析,甲、乙、丙为3种鱼,丁为1种水鸟,甲不摄食藻类,水鸟可以捕食3种鱼,则图1中缺少的食物链为:水草→甲→丁。(2)根据以上分析可知,图1中属于次级消费者的是丙、丁;丁与丙都以乙为食,且丁以丙为食,因此丁与丙之间存在捕食和竞争关系。(3)图2中乙固定的能量除了流向丁和分解者外,还应该包括流向给丙和自身呼吸作用以热能形式散失的能量。(4)结合图1和图2分析,属于第一营养级的生物是水草、藻类,固定的能量是25000KJ/(m2.a);属于第二营养级的生物是甲、乙,固定的能量应该多于1900 KJ/(m2.a),因此第一营养级到第二营养级能量的传递效率应该大于1900÷25000,即大于7.6%。(5)根据题意分析,水体中含有某种可被生物富集的农药,因此营养级越高的生物该农药的含量越高,即丁的农药含量最高。(6)由于河流生态系统自我调节(自我修复)能力是有限的,因此污染物排放容易导致水质恶化。
15.(2018·天津·统考高考真题)为研究森林生态系统的碳循环,对西黄松老龄(未砍伐50~250年)和幼龄(砍伐后22年)生态系统的有机碳库及年碳收支进行测试,结果见下表,据表回答:
※净初级生产力:生产者光合作用固定总碳的速率减去自身呼吸总用消耗碳的速率
※※异养呼吸:消费者和分解者的呼吸作用
(1)西黄松群落被砍伐后,可逐渐形成自然幼龄群落,体现了生态系统的 稳定性。
(2)大气中的碳主要在叶绿体 部位被固定,进入生物群落。幼龄西黄松群落每平方米有 克碳用于生产者当年的生长、发育、繁殖,储存在生产者活生物量中;其中,部分通过生态系统中
的呼吸作用,部分转变为死有机质和土壤有机碳后通过 的分解作用,返回大气中的CO2库。
(3)西黄松幼龄群落中每克生产者活生物量的净初级生产力 (大于/等于/小于)老龄群落。根据年碳收支分析,幼龄西黄松群落 (能/不能)降低大气碳总量。
【答案】恢复力 基质 360 消费者 分解者 大于 不能
【详解】(1)恢复力稳定性是指生态系统在遭到外界干扰因素的破坏以后恢复到原状的能力。西黄松群落被砍伐遭到破坏后,又逐渐形成自然幼龄群落,体现了生态系统的恢复力稳定性。(2)大气中的碳主要以CO2的形式在叶绿体基质被固定,进入生物群落。生长、发育、繁殖,储存在生产者活生物量=生产的同化量-生产者呼吸消耗量,即为表格中的净初级生产力,即幼龄西黄松群落每平方米360克碳用于生产者当年的生长、发育、繁殖,储存在生产者活生物量中。幼龄西黄松群落一部分被消费者食用,通过消费者的呼吸作用以热能形式释放,一部分即残枝败叶转变为死有机质和土壤有机质,进而通过分解者的分解作用,返回大气中的CO2库。(3)由图可知,西黄松幼龄群落中每克生产者活生物量的净初级生产力为360/1460≈0.25;西黄松老龄群落中每克生产者活生物量的净初级生产力为470/12730≈0.04,因此,西黄松幼龄群落中每克生产者活生物量的净初级生产力大于老龄群落。根据年碳收支分析,幼龄西黄松群落的净初级生产力360,异氧呼吸消耗量为390,净初级生产力小于异氧呼吸消耗速率,故不会有有机物的积累,即幼龄西黄松群落不能降低大气碳总量。
16.(2018·北京·统考高考真题)因含N、P元素的污染物大量流入,我国某大型水库曾连续爆发“水华”。为防治“水华”,在控制上游污染源的同时,研究人员依据生态学原理尝试在水库中投放以藻类和浮游动物为食的鲢鱼和鳙鱼,对该水库生态系统进行修复,取得了明显效果。
(1)在该水库生态系统组成中,引起“水华”的藻类属于 。水库中各种生物共同构成 。
(2)为确定鲢、鳙的投放量,应根据食物网中的营养级,调查投放区鲢、鳙 的生物积累量(在本题中指单位面积中生物的总量,以t·hm-2表示):为保证鲢、鳙的成活率,应捕杀鲢、鳙的 。
(3)藻类吸收利用水体中的N、P元素,浮游动物以藻类为食,银鱼主要以浮游动物为食,由图可知,将鲢、鳙鱼苗以一定比例投放到该水库后,造成银鱼生物积累量 ,引起该变化的原因是 。
(4)投放鲢、鳙这一方法是通过人为干预,调整了该生态系统食物网中相关物种生物积累量的 ,从而达到改善水质的目的。
(5)鲢鱼和鳙鱼是人们日常食用的鱼类。为继续将投放鲢、鳙的方法综合应用,在保持良好水质的同时增加渔业产量,以实现生态效益和经济效益的双赢,请提出两条具体措施
。
【答案】生产者 (生物)群落 捕食对象/食物 捕食者/天敌 明显下降 鲢、鳙与银鱼在食物上存在竞争关系 比例 定期适度捕捞鲢、鳙;定期合理投放鲢、鳙;控制性捕杀鲢、鳙的捕食者;控制人类活动(工业、农业、旅游等)对该水库生态环境的负面影响
【详解】(1)藻类能进行光合作用并作为浮游动物的食物,故藻类属于生产者;水库中的各种生物,就包括了这一范围内所有的生物,构成一个群落;(2)为确定鲢、鳙的投放量,应根据本水库食物网中的营养级,要调查投放区鲢鱼和鳙鱼的食物,即上一营养级藻类和浮游动物生物积累量,投放适量的鱼苗;为保证鲢、鳙的成活率,还要防止其天敌的捕食,故应捕杀鲢鱼、鳙鱼的天敌;(3)据图可知,将鲢、鳙鱼苗以一定比例投放到该水库后,造成银鱼生物积累量显著下降,引起该变化的原因是,投放鲢鱼和鳙鱼捕食浮游动物和藻类,导致浮游动物减少,银鱼的食物来源减少,导致银鱼数量下降;(4)通过投放鲢、鳙,该生态系统中不同生物的生物积累量发生了改变,故人为调整了该生态系统食物网中相关物种生物积累量的比例,从而达到改善水质的目的;(5)具体措施是:适量地投放鲢、鳙;适量增加投放浮游动物确保鲢、鳙有足够的食物来源;为保证鲢、鳙的成活率,控制鲢鱼、鳙鱼的天敌数量;减少人类活动对水库的干扰等。
17.(2018·全国·统考高考真题)如图是某农业生态系统模式图。
据图回答下列问题:
蚯蚓生命活动所需的能量来自于生活垃圾中的 (填“有机物”或“无机物”)。生活垃圾中的细菌和真菌属于分解者,在生态系统中分解者的作用是
。
根据生态系统中分解者的作用,若要采用生物方法处理生活垃圾,在确定处理生活垃圾的方案时,通常需要考虑的因素可概括为3个方面,即
。
(3)有机肥在土壤中经分解、转化可产生NO3-,通常植物根系对NO3-的吸收是通过 运输完成的。
【答案】有机物 将动植物遗体和动物的排遗物分解成无机物 待分解垃圾的性质,引进的分解者生物的种类,处理环境的理化条件 主动
【详解】(1)蚯蚓是异养生物,属于分解者,故生命活动所需的能量来自于枯枝败叶中的有机物,分解者在生态系统中的作用是将动植物遗体及动物排遗物中的有机物分解为无机物;(2)若要采用生物方法处理生活垃圾,在确定处理生活垃圾的方案时,通常需要考虑的因素为以下几个方面:了解生活垃圾的性质以确定能分解该垃圾的分解者、选择能分解垃圾中有机物的分解者、调整处理垃圾的理化条件(温度、湿度、pH等)以便适合分解者生活,快速降解有机物;(3)植物从土壤中吸收无机盐离子通常是通过主动运输方式,故对NO3-的吸收是通过主动运输完成的。
18.(2018·全国·统考高考真题)大型肉食性动物对低营养级肉食性动物与植食性动物有捕食和驱赶作用。这一建立在“威慑”与“恐惧”基础上的种间关系会对群落或生态系统产生影响,此方面的研究属于“恐惧生态学”范畴。回答下列问题:
(1)当某种大型肉食性动物迁入到一个新的生态系统时,原有食物链的营养级有可能增加,生态系统中食物链的营养级数量一般不会太多,原因是
。
如果将顶级肉食性动物引入食物网只有三个营养级的某生态系统中,使得甲、乙两种植食性动物间的竞争结果发生了反转,即该生态系统中甲的数量优势地位丧失。假定该反转不是由于顶级肉食性动物的直接捕食造成的,那么根据上述“恐惧生态学”知识推测,甲的数量优势地位丧失的可能原因是
(答出一点即可)。
若某种大型肉食性动物在某地区的森林中重新出现,会减轻该地区野猪对农作物的破坏程度。根据上述“恐惧生态学”知识推测,产生这一结果的可能原因有
(答出两点即可)。
【答案】生产者固定的能量在沿食物链流动过程中大部分都损失了,传递到下一营养级的能量较少 甲对顶级肉食性动物的恐惧程度比乙高,顶级肉食性动物引入后甲逃离该生态系统的数量比乙多 大型肉食性动物捕食野猪;野猪因恐惧减少了采食。
【详解】(1)生产者固定的太阳能总量是流入一个生态系统的总能量。能量在沿着食物链和食物网流动的过程中,各个营养级的生物都会通过自身的呼吸作用而消耗一部分能量(以热能的形式散失),余下的用于生长发育和繁殖等生命活动的能量中,也有一部分随着残枝败叶或遗体残骸等被分解者分解释放出来而不能输入到下一营养级,即生产者固定的能量在沿食物链流动的过程中大部分损失了,传递到下一营养级的能量较少,因此食物链中的营养级数量一般不会太多。(2)依题意可知:顶级肉食性动物的引入,使得甲、乙两种植食性动物间的竞争结果发生了反转(甲的数量优势地位丧失),而该反转不是由于顶级肉食性动物的直接捕食造成的,进而推知,甲的数量优势地位丧失的可能原因是:顶级肉食性动物对甲、乙的驱赶作用而引起的甲、乙的“恐惧”程度不同,甲对顶级肉食性动物的“恐惧”程度比乙高,顶级肉食性动物引入后甲逃离该生态系统的数量比乙多。(3)某种大型肉食性动物在某地区的森林中重新出现,会减轻该地区野猪对农作物的破坏程度,由题意中“恐惧生态学”的知识可推知,其可能的原因有:一是该种大型肉食性动物对野猪的直接捕食而导致野猪的个体数减少,二是野猪因“恐惧”减少了采食。
19.(2018·浙江·统考高考真题)某生态系统碳循环的部分示意图如下:回答下列问题:
(1)图中的字母 表示大气中的CO2,由于许多因素的影响,使其含量夏季 冬季。
(2)CO2被生产者吸收转变成体内物质进入生物群落,再被图中的A、B的 和C的分解作用以及E的燃烧,转变成CO2后再重新循环。若此生态系统中的生物群落处在正常演替过程中,生产者吸收的CO2量 整个生物群落排放的CO2量。
(3)若将本题图修改为该生态系统的能量流动示意图,可将D的含义改为 ,其他字母及文字代表的含义不变,还需要修改之处有:增加“光→”A、取消“→E→”D、 。
【答案】D 低于 呼吸作用 大于 非生物环境 取消D“→”A
【详解】梳理生态系统的碳循环、能量流动、群落演替等相关知识。据此,从题意和图示中提取有效信息,以确定图中各字母所蕴含的生物学信息,进而对相关问题进行解答。(1)题图显示:A、B、C、E均有箭头指向 D,说明D表示大气中的CO2。A、D之间是双向箭头, A、B死的有机物可被C利用,说明A是生产者,C是分解者,进而推知:B是消费者, E为化学燃料的燃烧。由于许多因素的影响,特别是夏季植物的光合作用较冬季旺盛,使夏季大气中CO2的含量低于冬季。 (2) CO2被生产者吸收,通过光合作用转变成体内的含碳有机物进入生物群落,再被图中的A所示的生产者、B所示的消费者的呼吸作用和C所示的分解者的分解作用以及E所示的化学燃料的燃烧,转变成CO2后再重新循环。若此生态系统中的生物群落处在正常演替过程中,则随着演替的进行,生物的种类和数量,特别是生产者的种类和数量逐渐增多,因此生产者吸收的CO2量大于整个生物群落排放的CO2量。 (3)若将本题图修改为该生态系统的能量流动示意图,可将D的含义改为非生物环境,其他字母及文字代表的含义不变。因能量流动起源于生产者固定的太阳能、渠道是食物链和食物网、特点之一是单向流动,所以还需要修改之处有:增加“光→”A、取消“→E→”D、 取消 D“→”A。
〖2017年高考真题〗
1.(2017·浙江·统考高考真题)某海湾水体富营养化严重,大型鱼类种类减少,将导致( )
A.生物群落发生演替B.食物网复杂程度降低
C.食物链的环节增多D.生态系统稳定性增强
【答案】B
【详解】本题的情景是水体富营养化严重,将会导致水体污染,使生物种类减少,导致食物链的环节减少,食物网复杂程度降低,生态系统稳定性降低,A、C、D错误,所以选B。
2.(2017·浙江·高考真题)下列关于生态系统生产量和生物量的叙述,正确的是( )
A.陆地生态系统的总初级生产量随着纬度的增加而增加
B.顶极群落的净初级生产量小于同类型的非顶极群落
C.因海洋生态系统中以捕食食物链为主而导致生物量为倒金字塔形
D.食高等植物的消费者比食单细胞藻类的消费者具有更高的次级生产量
【答案】B
【详解】A、陆地生态系统的总初级生产量随着纬度的增加而降低,A错误;B、顶极群落的净初级生产量小于同类型的非顶极群落,B正确;C、因海洋生态系统中以捕食食物链为主而导致生物量为正金字塔形,C错误;D、食高等植物的消费者比食单细胞藻类的消费者具有的次级生产量不具有可比性,与相邻两个营养级之间的传递效率有关,D错误。故选B。
3.(2017·浙江·统考高考真题)酸雨产生的多种危害中,不包括( )
A.伤害陆地植物B.破坏水体生态平衡C.产生温室效应D.破坏土壤肥力
【答案】C
【详解】温室效应主要是由于现代化工业社会过多燃烧煤炭、石油和天然气,产生的二氧化碳和大量排放的汽车尾气中含有的二氧化碳气体进入大气造成的,不是酸雨产生的危害,所以选C。
4.(2017·北京·统考高考真题)酸雨指pH小于5.6的大气降水。在实验室中模拟酸雨喷淋樟树和楝树的树苗。结果发现,楝树的高度比对照组低约40%,而樟树的高度没有明显差异。结合生态学知识所作的合理推测是( )
A.酸雨对楝树种群中个体的株高影响较明显
B.酸雨对樟树种群密度的影响比对楝树的大
C.森林生态系统物种丰(富)度不受酸雨影响
D.楝树生长的群落中,其他树种都不耐酸雨
【答案】A
【详解】根据题目信息“在实验室中模拟酸雨喷淋樟树和楝树的树苗。结果发现,楝树的高度比对照组低约40%,而樟树的高度没有明显差异”,可直接推出酸雨对楝树生长的影响明显大于樟树,A符合题意,B不符合题意;楝树的生长受酸雨的影响,则一些其他生物的生长也会受酸雨的影响,故酸雨能影响森林生态系统的物种丰富度,C不符合题意;楝树的生长受酸雨的影响,不能说明群落中其他树种都受酸雨的影响,D不符合题意。
5.(2017·浙江·高考真题)下列关于人类与环境的叙述,错误的是( )
A.酸雨会破坏水体的生态平衡
B.大气中的CO2浓度的增加会使全球气候变暖
C.人口的过度增长会增加对地球资源的消耗
D.平流层中臭氧含量变化与紫外线对地球表面的辐射量无关
【答案】D
【详解】A、酸雨会导致水体pH下降,A正确;B、CO2是温室气体,可使大气温度升高,B正确;C、人口过度增长,人均具有的资源就会减少,C正确;D、臭氧的主要功能是抵挡紫外线,D错误。故选D。
6.(2017·上海·统考高考真题)人类培育的动植物品种数量十分繁多,如月季品种在我国有1000个左右,这体现了( )
A.生境多样性B.遗传多样性C.物种多样性D.生态多样性
【答案】B
【详解】月季品种是一个物种,但由于它存在多种表现型,说明决定表现型的基因组成有多种多样,这体现生物多样性中基因的多样性即遗传的多样性,选B。
7.(2017·浙江·统考高考真题)某苔原生态系统的部分食物网如图1所示,其能量流动过程如图2所示。
请回答:
(1)图1中的生物构成了 条食物链,其中处于第二营养级的生物有 种。
(2)图1中生物体内DDT浓度最高的生物是 。
(3)图2中,甲代表生态系统的成分是 ,能量从第一营养级到第二个营养级的传递效率是 (用图2中的字母表示)。流入生态系统的能量是通过 的同化实现的。
【答案】10 3 北极狐、雪鸮 分解者 (b/a)×100% 生产者
【详解】(1)据图1所示,很容易数出一共有10条食物链,其中处于第二营养级的生物有雪兔、旅鼠和驯鹿共3种;(2)图1中生物体内DDT的含量在食物中有富集现象,营养级越高,浓度越大,故浓度最高的生物是北极狐和雪鸮;(3)图2中,①、②、③为不同营养级,其同化的能量依次为a、b、c,它们都有一部分进入甲,故甲为分解者,能量从第一营养级到第二个营养级的传递效率是(b/a)×100%。流入生态系统的能量是通过生产者的同化实现的。
8.(2017·浙江·高考真题)某湿地生态系统的部分食物网如图所示。 回答下列问题:
(1)该食物网中,藻类固定的能量可通过 条食物链传递给绿鹭。绿鹭分别处于第 个营养级。
(2)若蚊子幼虫被大量杀灭,短期内水蚤的数量会 ,但对划蝽的影响并不大,这是由于该食物网较复杂,生态系统的 功能较强。
(3)从生态系统能量流动的特点分析,鲶鱼粪便中的能量 (填“能”或“不能”)直接被水蚤利用。在该食物网中,体形较大的鲶鱼数量比水蚤的少,其原因是
。
【答案】8 4、5和6 下降 自我调节 不能 鲶鱼所处的营养级比水蚤的高,获得的能量较少
【详解】(1)据分析可知,该食物网中,藻类固定的能量可通过8条食物链传递给绿鹭,绿鹭分别处于第4、5和6个营养级。(2)若蚊子幼虫被大量杀灭,短期内水蚤的数量会下降,但对划蝽的影响并不大,这是由于该食物网教复杂,生态系统的自我调节功能较强。(3)从生态系统能量流动的特点分析,鲶鱼粪便中的能量被分解者分解利用,不能直接被水蚤利用.在该食物网中,鲶鱼所处的营养级比水蚤的高,获得的能量少,因此体形较大的鲶鱼数量比水蚤的少。
〖2016年高考真题〗
1.(2016·全国·高考真题)我国谚语中的“螳螂捕蝉,黄雀在后”体现了食物链的原理。若鹰迁入了蝉、螳螂和黄雀所在的树林中,捕食黄雀并栖息于林中。下列叙述正确的是( )
A.鹰迁入增加了该树林中蝉及其天敌的数量
B.该生态系统中细菌产生的能量可流向生产者
C.鹰的迁入增加了该生态系统能量消耗的环节
D.鹰的迁入改变了该生态系统能量流动的方向
【答案】C
【详解】由题意可知鹰可以捕食黄雀,而黄雀是螳螂的天敌,黄雀减少螳螂会增加,而螳螂又是蝉的天敌,所以蝉的数量下降,所以鹰的迁入增加了该树林中蝉的天敌的数量,减少了蝉的数量,A错误。能量是单向流动逐级递减的,不能反复利用,B错误。鹰的迁入又增加了营养级,增加了该生态系统能量消耗的环节,C正确。能量流动的方向是从生产者到消费者,鹰的迁入并没有改变生态系统能量流动的方向,D错误。
2.(2016·全国·高考真题)在漫长的历史时期内,我们的祖先通过自身的生产和生活实践,积累了对生态方面的感性认识和经验,并形成了一些生态学思想,如人与自然和谐统一的思想。根据这一思想和生态学知识,下列说法错误的是( )
A.生态系统的物质循环和能量流动有其自身的运行规律
B.若人与自然和谐统一,生产者固定的能量便可反复利用
C.“退耕还林、还草”是体现人与自然和谐统一思想的实例
D.人类应以保持生态系统相对稳定为原则,确定自身的消耗标准
【答案】B
【详解】生态系统的物质循环和能量流动的渠道都是食物链和食物网,前者具有全球性、可以被生物群落反复利用,后者是单向流动、逐级递减,不能反复利用,二者都有其自身的运行规律,A正确、B错误;
“退耕还林、还草”是提高并保持生态系统稳定性的重要措施,是体现自然与人和谐统一思想的实例,C正确;
人类的活动应该遵循生态系统的客观规律,应以保持生态系统相对稳定为原则,确定自己的消耗标准,D正确。
3.(2016·海南·统考高考真题)在某一生态系统的下列组分中,能将太阳能转化为化学能的是( )
A.田螺B.小球藻
C.大肠杆菌D.草鱼
【答案】B
【详解】在生态系统中,能够将太阳能转化为化学能的是生产者,小球藻为生产者,而田螺、大肠杆菌、草鱼均属于消费者,故选B。
4.(2016·江苏·统考高考真题)为修复长期使用农药导致有机物污染的农田,向土壤中投放由多种微生物组成的复合菌剂。下列相关叙述中错误的是( )
A.加入菌剂可增加土壤中的物种多样性,提高土壤生态系统的稳定性
B.该菌剂减少了残留农药进入农作物,一定程度上阻碍了土壤中的物质循环
C.土壤有毒物质的减少有利于增加农田动物的种类,降低害虫的优势度
D.农药降解菌具有分解农药的特殊代谢途径,体现了基因多样性的应用价值
【答案】B
【详解】A、根据题意,加入的菌剂中含有多种微生物,故可增加土壤中的物种多样性,提高土壤生态系统的稳定性,A正确;B、该菌剂的作用是分解农田中残留的农药导致的有机物污染,一定程度上促进了土壤中的物质循环,B错误;C、土壤有毒物质的减少有利于增加农田动物的种类,降低害虫的优势度,C正确;D、农药降解菌具有分解农药的特殊代谢途径,体现了基因多样性的应用价值,D正确。故选B。
5.(2016·天津·统考高考真题)在丝瓜地生态系统中,丝瓜、昆虫甲、昆虫乙存在捕食关系。如图为某年度调查甲、乙两种昆虫种群数量变化的结果。下列叙述正确的是( )
A.该丝瓜地的碳循环在丝瓜、昆虫与无机环境之间完成
B.依据随机取样原则统计成虫数量可计算出昆虫种群密度
C.乙与甲的数量比值代表两种昆虫间的能量传递效率
D.乙数量的增加会减少甲种群对丝瓜的摄食量
【答案】D
【详解】碳循环具有全球性,不能在丝瓜地生态系统中完成,A项错误;种群密度应指单位面积内该种群所有个体的数量,而不是仅指成虫数量,B项错误;能量传递效率是指两个营养级同化量的比值,C项错误;据图可知,乙的数量随着甲的变化而变化,甲为被捕食者,乙数量的增加会减少甲种群对菠菜的摄食量,D项正确。
6.(2016·江苏·统考高考真题)高密度水产养殖常会引起池塘水体富营养化,影响养殖。下图为利用稻田生态系统净化鱼塘尾水的示意图,箭头所指为水流方向。请回答下列问题:
(1)鱼塘大量投饵后,水体常会出现有害的硫化物,这些硫化物最可能是饵料中的 分解产生的。
(2)图示系统在实现了水资源循环利用的同时,鱼塘富营养化水还为水稻生长提供了一定的 元素营养。
(3)为调查图中稻田害虫的发生状况,可采用 法,分别统计 的种群密度。
(4)通过稻田净化,B处水样中可溶性有机物浓度比A处显著下降,其主要原因是在稻田中的 (填序号)微生物分解了大量有机物。
①好氧 ②光合放氧 ③厌氧 ④兼性厌氧
(5)出现藻类水华的鱼塘尾水流经稻田后,B处水样中藻类数量大大减少。从生态学角度分析,藻类数量减少的原因有 。
【答案】蛋白质 N、P 五点取样 各种害虫 ①③④ 水稻与藻类竞争光照和营养、动物摄食、微生物等产生杀藻物质
【详解】(1)生物体内S元素主要存在于蛋白质中,鱼塘大量投饵后,水体常会出现有害的硫化物,这些硫化物最可能是饵料中的蛋白质分解产生的。(2)图示系统在实现了水资源循环利用的同时,鱼塘富营养化水还为水稻生长提供了一定的N、P元素营养。(3)为调查图中稻田害虫的发生状况,可采用五点取样法,分别统计各种害虫的种群密度。(4)通过稻田净化,B处水样中可溶性有机物浓度比A处显著下降,其主要原因是在稻田中的好氧、厌氧及兼性厌氧微生物分解了大量有机物。(5)出现藻类水华的鱼塘尾水流径稻田后,B处水样中藻类数量大大减少,从生态学角度分析,由于竞争光照和营养、动物摄食、微生物等产生杀藻物质等原因,导致藻类数量减少。
7.(2016·全国·高考真题)冻原生态系统因其生物的生存条件十分严酷而独具特色,有人曾将该生态系统所处的地区称为“不毛之地”。回答下列问题:
(1)由于温度的限制作用,冻原上物种的丰富度较低。丰富度是指
。
与热带森林生态系统相比,通常冻原生态系统有利于土壤有机物质的积累,其原因是
。
通常,生态系统的食物链不会很长,原因是
。
【答案】群落中物种数目的多少 低温下,分解者的分解作用弱 能量在沿食物链流动的过程中是逐级减少的
【详解】(1)丰富度是指群落中物种数目的多少。(2)与热带森林生态系统相比,冻原生态系统中的温度较低,不利于土壤中微生物(分解者)对土壤有机物的分解,有利于土壤有机物质的积累。(3)在一个生态系统中,营养级越多,在能量流动过程中消耗的能量就越多,所以生态系统中的食物链一般不超过4~5个,生态系统的食物链不会很长。
〖2015年高考真题〗
1.(2015·海南·高考真题)俗话说:“大鱼吃小鱼,小鱼吃小虾,小虾吃泥巴”。某同学据此设计了一个水池生态系统。下列属于该生态系统第一营养级的是( )
A.小鱼吃的小虾B.泥巴中的藻类C.吃小鱼的大鱼D.泥巴中的大肠杆菌
【答案】B
【详解】生产者处于生态系统第一营养级,泥巴中的藻类是生产者;根据题意,小虾是初级消费者,小鱼是次级消费者,大鱼是三级消费者,泥巴中的大肠杆菌属于分解者,所以B正确。
2.(2015·四川·高考真题)在适宜温度和大气CO2浓度条件下,测得某森林中林冠层四种主要乔木的幼苗叶片的生理指标(见下表)。下列分析正确的是( )
A.光强大于140μml·m-2·s-1,马尾松幼苗叶肉细胞中产生的O2全部进入线粒体
B.光强小于1255μml·m-2·s-1,影响苦槠幼苗光合速率的环境因素是CO2浓度
C.森林中生产者积累有机物的能量总和,即为输入该生态系统的总能量
D.在群落演替过程中,随着林冠密集程度增大青冈的种群密度将会增加
【答案】D
【详解】A.140μml·m-2·s-1为马尾松植株的光补偿点,当光强大于140μml·m-2·s-1时,马尾松的光合速率大于呼吸速率,因此马尾松幼苗叶肉细胞中产生的O2除进入线粒体外,还扩散至细胞外部;A错误。B.光强小于1255μml·m-2·s-1,结合题干信息可知影响苦槠幼苗光合速率的环境因素是光照强度;B错误。C.森林中生产者制造有机物的能量总和是输入该生态系统的总能量;C错误。D.由表格信息可知,青冈的光补偿点较低,因而更适应弱光环境,因此在群落演替过程中随着林冠密集程度增大青冈的种群密度将会增加;D正确。故选D。
3.(2015·福建·高考真题)下图为某人工鱼塘食物网及其能量传递示意图(图中数字为能量数值,单位是J.m-2.a-1)。下列叙述正确的是( )
A.该食物网中最高营养级为第六营养级
B.该食物网中第一到第二营养级的能量传递效率为25%
C.太阳鱼呼吸作用消耗的能量为1357J.m-2.a-1
D.该食物网中的生物与无机环境共同构成一个生态系统
【答案】B
【详解】图中最长食物链:浮游植物→浮游动物→幽蚊幼虫→太阳鱼→鲈鱼,所以最高营养级为第五营养级;A错误。该食物网第一到第二营养级的能量传递效率为两者同化量的比值,即(4200+3780)/31920=25%;B正确。太阳鱼的同化能量除去自身呼吸作用消耗部分外,其他用于生长发育繁殖,本题只有太阳鱼和下一个营养级鲈鱼的同化量,无法计算出太阳鱼呼吸作用消耗量;C错误。生态系统由生物群落和无机环境共同组成,食物网中的生物只包括了生产者和消费者,少了必要成分分解者;D错误。
4.(2015·全国·高考真题)下列有关生态系统的叙述,错误的是( )
A.生态系统的组成成分中含有非生物成分
B.生态系统相对稳定时无能量输入和散失
C.生态系统维持相对稳定离不开信息传递
D.负反馈调节有利于生态系统保持相对稳定
【答案】B
【详解】生态系统的组成成分:非生物的物质和能量、生产者、消费者、分解者;A正确。生态系统相对稳定时能量的输入= 输出(散失);B错误。信息传递有利于生命活动的正常进行,有利于种群的繁衍,还有利于调节生物的种间关系,维持生态系统的稳定;C正确。生态系统之所以能维持相对稳定的能力,是由于生态系统具有自我调节能力,而负反馈调节是生态系统自我调节能力的基础,由此可知负反馈调节有利于生态系统保持相对稳定;D正确。
5.(2015·江苏·高考真题)下列关于种群、群落和生态系统的叙述,正确的是( )
A.五点取样法适合调查灌木类行道树上蜘蛛的种群密度
B.就食性而言,杂食性鸟类的数量波动小于其他食性的鸟类
C.就生态系统结构而言,生态瓶的稳定性取决于物种数
D.变色龙变化体色,主要是向同类传递行为信息
【答案】B
【详解】蜘蛛的活动能力强,活动范围广,常采用标记重捕法调查种群密度,A错误;就食性而言,杂食性鸟类食物来源较多,则数量波动小于其他食性的鸟类,B正确;物种数目越多,营养结构越复杂,自我调节能力越大,生态系统的稳定性越强,但生态瓶的容积有限,稳定性取决于生态系统的成分是否齐全,C错误;变色龙变化体色,主要是保护自己免受天敌的捕食,D错误。
6.(2015·天津·高考真题)下图表示生态系统、群落、种群和个体的从属关系。据图分析,下列叙述正确的是( )
A.甲是生物进化的基本单位B.乙数量达到环境容纳量后不再发生波动
C.丙是由生产者和消费者构成的D.丁多样性的形成受无机环境影响
【答案】D
【详解】A、甲是个体,而生物进化的基本单位是种群,A错误;B、乙是种群,种群数量达到最大值后,将会在该值上下波动一段时间,B错误;C、丙是群落,是由所有生产者、消费者和分解者构成的,C错误;D、丁是生态系统,生态系统由生物群落及其生活的无机环境组成,所以生态系统的多样性受无机环境影响,D正确。故选D。
7.(2015·海南·高考真题)关于草原生态系统能量流动的叙述,错误的是( )
A.能量流动包括能量的输入、传递、转化和散失的过程
B.分解者所需的能量可来自各营养级生物所储存的能量
C.生态系统维持正常功能需要不断得到来自系统外的能量
D.生产者固定的能量除用于自身呼吸外,其余均流入下一营养级
【答案】D
【详解】试题分析:A.能量流动包括能量的输入、传递、转化和散失的过程,A正确;B.分解者的作用是分解动植物的遗体残骸和动物的排泄物,这些物质中的能量来自各营养级生物所储存的能量,B正确;C.生态系统的能量不断地输入又被输出,故生态系统维持正常功能需要不断得到来自系统外的能量,C正确;D.生产者固定的能量除用于自身呼吸外,还有一部分储存在自身的有机物中,用于生长、发育和繁殖等生命活动,这部分的能量又可以流给下一营养级和流向分解者,D错误。
8.(2015·江苏·高考真题·多选)研究人员在不同季节对一小型湖泊水体进行采样,调查浮游藻类的数量和种类,结果如下图所示。 下列叙述符合生态学原理的是( )
A.温度是影响该水体中藻类种群变化的重要因素
B.如果该水体发生富营养化,藻的种类会有所增加
C.夏季可能是该湖泊中浮游动物种类最多的季节
D.浮游藻类中的氧元素会有10%~ 20%进入浮游动物
【答案】AC
【详解】A、不同季节的温度不同,则不同水体中藻类种群不同,是影响水体中藻类种群变化的重要因素,A正确;B、该发生富营养化,藻类会大量繁殖,数量增加,种类不一定增加,B错误;C、图示表明夏季藻类种类最多,以藻类为食的浮游动物种类可能最多,C正确;D、浮游藻类的能量大约有10~20%进入浮游动物,元素等物质不存在该比例关系,D错误。故选AC。
9.(2015·全国·高考真题)现有一未受人类干扰的自然湖泊,某研究小组考察了该湖泊中牌食物链最高营养级的某鱼种群的年龄组成,结果如下表。
注:表中“1+”表示鱼的年龄大于等于1、小于2,其他以类类推。
回答下列问题:
(1)通常,种群的年龄结构大致可以分为三种类型,分别 。研究表明:该鱼在3+时达到性成熟(进入成年),9+时丧失繁殖能力(进入老年)。根据表中数据可知幼年、成年和老年3个年龄组成个体数的比例为 ,由此可推测该鱼种群数量的变化趋势是 。
(2)如果要调查这一湖泊中该值的种群密度,常用的调查方法是标志重捕法。标志重捕法常用于调查
强、活动范围广的动物的种群密度。
(3)在该湖泊中,能量沿食物链流动时,所具有的两个特点是 。
【答案】增长型、稳定型、衰退型 1:1:1 稳定 活动能力 单向性、逐级递减
【详解】(1)种群的年龄组成是指种群中幼年个体、成年个体、老年个体的比例,可分为三种类型,增长型,稳定型,衰退型。幼年(0+ 1+ 2+):400个,成年(3+ 4+ 5+ 6+ 7+ 8+):400个,老年(9+ 10+ 11+ ≥12):400个,故幼年:成年:老年=1:1:1,故稳定型,稳定型在一定时期内种群密度保持相对稳定。(2)志重捕法常用于调查活动性强、活动范围广的动物的种群密度。(3)生态系统能量流动的特点是单向流动,逐级递减。
10.(2015·重庆·高考真题)欧洲兔曾被无意携入澳洲大草原,对袋鼠等本地生物造成极大威胁。据题图欧洲兔和袋鼠种群数量变化示意图回答下列问题:
(1)0(起始年)→a年,欧洲兔种群数量每年以一定的倍数(λ)增长。若起始年种群数量为24只,则a年种群数量Na= ;若不加以防治,将导致该草原生态系统的 锐减。
(2)a年引入狐狸防治兔灾。据a→b年欧洲兔和袋鼠数量的变化推测:狐狸和袋鼠的种间关系为 。
(3)c年控制狐狸数量,并引入仅对欧洲兔致死的黏液瘤病毒后,草原生态系统逐渐恢复稳定。这体现了生态系统具有自我调节能力,其调节方式是 。
(4)d年后,欧洲兔种群数量回升,最可能的原因是 。
【答案】24λa 生物多样性 捕食 负反馈调节 欧洲兔对黏液瘤病毒的抗性增强
【详解】(1)由“0(起始年)→a年,欧洲兔种群数量每年以一定的倍数(λ)增长”可知欧洲兔种群在0(起始年)→a年为“J”型增长,其增长模型为Nt=N0λt,则a年种群数量Na=24λa。若不加以防治,将导致该草原生态系统的生物多样性锐减。(2)a年引入狐狸后,袋鼠的数量锐减,可推测两者的种间关系为捕食关系。(3)草原生态系统具有一定的自我调节能力,其基础是负反馈调节。(4)d年后,欧洲兔种群数量回升,最可能的原因是欧洲兔对黏液瘤病毒的抗性增强等。
11.(2015·山东·高考真题)湿地是地球上重要的生态系统,具有稳定环境、物种保护及资源供应等功能。
(1)某湿地由浅水区向陆地方向依次生长着芦苇、破蓬、柽柳等,这体现了群落的 结构。调查湿地中芦苇的种群密度常用 法。
(2)图中甲、乙两条曲线分别表示湿地中两种生物当年的种群数量(Nt)和一年后的种群数量(Nt+1)之间的关系,直线p表示Nt+1= Nt。甲曲线上A、B、C三点中,表示种群数量增长的是 点;乙曲线上D、E、F三点中,表示种群数量相对稳定的是 点;Nt小于a时,甲、乙两条曲线中 曲线所代表的生物更易消亡。
(3)湿地生态系统被破坏后,生物种类贫乏。要恢复其生物多样性,在无机环境得到改善的基础上,生态系统组成成分中首先应增加 的种类及数量。随着生物多样性和食物网的恢复,湿地生态系统的 稳定性增强。为保护湿地的生物多样性,我国已建立多个湿地自然保护区,这属于 保护。
【答案】水平 样方 B F 甲 生产者 抵抗力 就地
【详解】(1)某湿地由浅水区向陆地方向依次生长着芦苇、破蓬、柽柳等,这说明植物在水平方向上的分布存在差异,体现了群落的水平结构。调查该湿地中芦苇的种群密度常用样方法。 (2)已知图中甲、乙两条曲线分别表示湿地中两种生物当年的种群数量(Nt)和一年后的种群数量(Nt+1)之间的关系,直线p表示Nt+1=Nt,分析曲线图可知,甲曲线上的A、B、C三点分别表示Nt+1=Nt、Nt+1>Nt、Nt+1<Nt,所以在A、B、C三点中,表示种群数量增长的是B点。乙曲线上D、E、F三点分别表示Nt+1>Nt、Nt+1>Nt、Nt+1=Nt,所以乙曲线上D、E、F三点中,表示种群数量相对稳定的是F点。Nt小于a时,甲曲线中Nt+1<Nt,乙曲线中Nt+1>Nt,所以甲曲线所代表的生物更易消亡。 (3)生产者是生态系统的基石,因此,当湿地生态系统被破坏,导致生物种类贫乏时,要恢复其生物多样性,在无机环境得到改善的基础上,生态系统组成成分中首先应增加生产者。随着生物多样性和食物网的恢复,湿地生态系统的自我调节能力增大,抵抗力稳定性增强。建立多个湿地自然保护区,这是在原地对被保护的生态系统或物种采取的保护措施,这属于就地保护。
12.(2015·安徽·高考真题)Ⅰ.科研人员探究了不同温度(25℃和0.5℃)条件下密闭容器内蓝莓果实的CO2生成速率的变化,结果见图l和图2。
由图可知,与25℃相比,0.5℃条件下果实的CO2生成速率较低,主要原因是
;随着果实储存时间的增加,密闭容器内的 浓度越来越高,抑制了果实的细胞呼吸。该实验还可以通过检测 浓度变化来计算呼吸速率。
(2)某同学拟验证上述实验结果,设计如下方案:
①称取两等份同一品种的蓝莓果实,分别装入甲、乙两个容积相同的瓶内,然后密封。
②将甲、乙瓶分别置于25℃和0.5℃条件下储存,每隔一段时间测定各瓶中的CO2浓度。
③记录实验数据并计算CO2生成速率。
为使实验结果更可靠,请给出两条建议,以完善上述实验方案(不考虑温度因素)。
a. ;
b. 。
Ⅱ.果园可作为一个生态系统进行管理。
(1)利用生物防治方法可控制果园害虫种群密度,如用性信息素(E)-2-壬烯醇诱捕害虫丽金龟,可破坏其种群 。
(2)科研人员对板栗园内的栗瘿蜂和长尾小蜂的数量进行了连续5年的监测,结果见图。据此判断这两个物种的种间关系是 。
(3)每年输入果树的能量,一部分被初级消费者摄入,一部分储存于果树的营养器官和生殖器官中,其余能量的去处是 、
。
(4)如果不对果园土壤进行管理,果树林下将会出现从一年生草本植物为优势,到多年生草本植物为优势,再到草本与灌木混生等阶段的演替。在草本与灌木混生阶段,果园内很少有一年生草本植物生长,其原因是 。
【答案】低温降低了细胞呼吸相关酶活性 CO2 O2 选取果实应成熟度应一致 每个温度条件下至少有3个平行重复实验 性别比例 捕食 在果树的呼吸作用中以热能形式散失 被分解者分解和未分解的残枝败叶等 一年生草本在争夺阳光和空间等竞争中被淘汰
【详解】(1)温度影响酶的活性。题图显示:与25℃相比,0.5℃条件下果实的CO2生成速率较低,主要原因是低温降低了细胞呼吸相关酶活性。储存的果实不断进行细胞呼吸,产生CO2,同时消耗O2,因此随着果实储存时间的增加,密闭容器内的CO2浓度越来越高,抑制了果实的细胞呼吸。该实验还可以通过检测O2浓度变化来计算呼吸速率。(2)依题意可知,该实验所用的蓝莓果实属于无关变量,无关变量应控制相同且适宜,所以选取的果实成熟度还应一致;为了减少实验误差,依据实验的平行重复原则,每个温度条件下至少有3个平行重复实验。Ⅱ(1)用性信息素(E)-2-壬烯醇诱捕害虫丽金龟,只是诱捕其中一种性别的害虫,因此可破坏其种群的性别比例。(2)图示中的2条曲线显示:栗瘿蜂的数量先增先减,长尾小蜂的数量后增后减,说明长尾小蜂以栗瘿蜂为食,因此二者的种间关系是捕食。(3)果树属于第一营养级,输入第一营养级的能量的去路一般为:①通过自身的呼吸作用,以热能形式散失;②被下一营养级(初级消费者)摄入;③形成的枯枝落叶等被分解者分解利用或未分解利用,剩余的部分仍储存在植物体内等。
(4)在群落演替过程中的草本与灌木混生阶段,与多年生杂草和灌木相比,因一年生植物在争夺阳光和空间等竞争中处于劣势,在生存斗争中被淘汰,因此果园内很少有一年生草本植物生长。
13.(2015·海南·高考真题)回答下列关于红树林生态系统的问题:
(1)红树林具有调节气候、保护海岸的作用。从生物多样性价值的角度分析,这种作用所具有的价值属于
(填“间接”或“潜在”)价值。
(2)某红树林生态系统的碳循环如图所示。图中A是一种气体,B、C、D、E和F表示生物成分,箭头表示碳流动的方向。
图中A表示 ,生物成分E表示 。生物成分F表示 , 表示初级消费者。
【答案】间接 大气中CO2库 生产者 分解者 C
【详解】(1)红树林具有调节气候、保护海岸的作用,属于生物多样性的间接价值,也叫生态功能。(2)分析图形可知,图中A是大气中CO2库,E与A之间为双向箭头,说明E是生产者;C以E为食是初级消费者,B是次级消费者,D是三级消费者;各种生物的能量均流向F,且F能将生物群落的有机碳分解为CO2释放到大气中,所以F是分解者。
14.(2015·全国·高考真题)某生态系统总面积为250km2,假设该生态系统的食物链为甲种植物→乙种动物→丙种动物,乙种动物种群的K值为1000头。回答下列问题
(1)某次调查发现该生态系统中乙种动物种群数量为550头,则该生态系统中乙种动物的种群密度为 ;当乙种动物的种群密度为 时,其种群增长速度最快。
(2)若丙种动物的数量增加,则一段时间后,甲种植物数量也增加,其原因是
。
(3)在甲种植物→乙种动物→丙种动物这一食物链中,乙种动物同化的能量 (填“大于”、“等于”或“小于”)丙种动物同化的能量。
【答案】2.2头/km2 2头/km2 乙种动物以甲种动物为食,丙种动物数量增加导致乙种动物数量减少,从而导致甲种植物数量增加 大于
【详解】(1)550头/250km2=2.2头/km2,种群数量达到K/2时,增长速度最快,即:(1000头/2)/250km2=2头/km2;(2)由甲种植物→乙种动物→丙种动物分析可知,当丙种动物增多时,捕食的乙种动物增多,导致乙种动物数量下降,乙种动物数量下降,捕食的甲种植物减少,导致甲种植物数量增多。(3)依据能量传递的特点:单向流动、逐级递减可推知乙种动物同化的能量大于丙种动物同化的能量。
〖2014年高考真题〗
1.(2014·海南·高考真题)用个营养级生物的能量、数量构建的金字塔分别称为能量金字塔、数量金字塔。在某一栎林中,第一营养级生物为栎树,第二营养级生物为昆虫,第三营养级生物为蛙、蜥蜴和鸟,第四营养级生物为蛇。该栎林数量金字塔的示意图是( )
A.B.
C.D.
【答案】B
【详解】在数量金字塔中昆虫的数量远远大于栎树的数量,第三营养级的生物数量小于昆虫的数量,第四营养级的数量小于第三营养级的数量,故选B。
2.(2014·广东·高考真题)以下过程一定存在反馈调节的是( )
①胰岛素分泌量对血糖浓度的影响
②运动强度对汗腺分泌的影响
③降雨量对土壤动物存活率的影响
④害虫数量对其天敌鸟类数量的影响
A.①②B.②③C.③④D.①④
【答案】D
【详解】①胰岛素对血糖浓度的调节属于激素调节,激素调节存在反馈调节,①正确;②运动强度增强时,汗腺分泌增多。运动强度对汗腺分泌的影响,不属于反馈调节,②错误;③降雨量的多少对土壤动物的存活率有影响, 但土壤动物的存活率对降雨量没有影响, ③错误;④捕食之间存在反馈调节,即当捕食者数量增多时,被捕食者数量减少,而被捕食者数量的减少,会导致捕食者数量减少,④正确。故选D。
3.(2014·海南·高考真题)将水生植物和小鱼放入盛有水的玻璃缸中,密闭后置于光照、温度等适宜条件下。下列相关叙述,错误的是( )
A.植物为鱼的生存提供氧气
B.鱼可为植物的光合作用生存提供CO2
C.能量流动可以从植物到鱼,也可以由鱼到植物
D.若该玻璃缸长期置于黑暗中,鱼和植物将会死亡
【答案】C
【详解】A、植物能通过光合作用为鱼的生存提供氧气,A正确;B、鱼可以通过呼吸作用为植物的光合作用提供CO2,B正确;C、能量流动可以从植物到鱼,但不可以由鱼到植物,能量不能循环,C错误;D、若该玻璃缸长期置于黑暗中,没有能量输入,鱼和植物都将会死亡,D正确。故选:C。
4.(2014·江苏·高考真题)下列关于生物多样性的叙述,错误的是( )
A.生态系统中捕食者的存在可以促进物种多样性的提高
B.把沼泽地改造成人造林是增加生物多样性的重要手段
C.花费大量人力物力保护无经济价值的物种是为人类生存发展保留空间
D.农田是具有高度目的性的人工生态系统,清除杂草与保护生物多样性的原则不矛盾
【答案】B
【详解】生态系统中捕食者的存在,可增加生物的种类和数量,可促进物种多样性的提高,A正确;沼泽地改造成人造林,物种数量减少,物种多样性降低,B错误;保护无经济价值的物种,可提高生物多样性,为人类生存发展保留空间,C正确;农田是人工生态系统,清除杂草是为了使能量流向农作物,提高能量利用率,与保护生物多样性不矛盾,D正确。故选B。
5.(2014·江苏·高考真题)下列关于生态系统中物质循环和能量流动的叙述,正确的是( )
A.富营养化水体出现蓝藻水华的现象,可以说明能量流动的特点
B.生态系统中能量的初始来源只有太阳能
C.食物链各营养级中10% ~ 20%的能量会被分解者利用
D.无机环境中的物质可以通过多种途径被生物群落反复利用
【答案】D
【详解】A、富营养化水体出现蓝藻水华的现象,可以说明物质循环的特点,故A选项错误;B、生态系统中能量的初始来源主要是太阳能,也可以是化学能,故B选项错误;C、食物链各营养级中10%~20%的能量会被下一个营养级生物利用,故C选项错误;D、碳在生物群落与无机环境之间的循环是以CO2的形式进行的,故D选项正确。故选D。
6.(2014·天津·高考真题)下图a、b分别为农村和城市生态系统的生物量(生命物质总量)金字塔示意图。下列叙述正确的是( )
A.两个生态系统均可通过信息传递调节种间关系
B.两个生态系统的营养结构均由3个营养级组成
C.城市生态系统不具有自我调节能力,抵抗力稳定性低
D.流经两个生态系统的总能量均是其植物所固定的太阳能
【答案】A
【详解】生态系统的功能:物质循环、能量流动、信息传递,其中信息传递在生态系统中的作用之一是信息能够调节生物的种间关系,以维持生态系统的稳定,A正确。图a和图b中动物的营养级不确定,故无法判断两图中有几个营养级,B错误。城市生态系统也具自我调节能力,只是城市生态系统的自我调节能力较弱,抵抗力稳定性低而已,C错误。图b为城市生态系统的生物量,其中人的生命物质总量明显多于植物的生命物质总量,由此可推知城市生态系统的能量输入主要来自外界现成的有机物的输入,D错误。故选:A。
7.(2014·海南·高考真题)关于土壤微生物的叙述,错误的是( )
A.土壤微生物参与生态系统的物质循环
B.土壤微生物可作为生态系统的分解者
C.秸秆经土壤微生物分解后可被农作物再利用
D.土壤中的硝化细菌是异养生物,因而不属于生产者
【答案】D
【详解】AB、大部分土壤微生物作为分解者,参与生态系统的物质循环,AB正确;C、秸秆经土壤微生物分解为无机物后,如二氧化碳,可被农作物再利用,C正确;D、土壤中的硝化细菌是化能自养需氧型生物,因而属于生产者,D错误。故选D。
8.(2014·海南·高考真题)在某水生生态系统中,分布有水鸟、藻类、芦苇等动植物,某些水鸟具有秋季迁移的习性。下列叙述错误的是( )
A.该水生生态系统的物种数量随季节而发生变化
B.减少芦苇和藻类后,输入该水生生态系统的能量维持不变
C.藻类和芦苇等生产者固定的能量是流经该生态系统的总能量
D.该水生生态系统动植物残体被微生物分解后可产生含氮化合物
【答案】B
【详解】A、一般春夏季,水中生物种类较多,冬季较少,水生生态系统的物种数量随季节而发生变化,A正确;B、芦苇和藻类属于生产者,减少芦苇和藻类后,输入该水生生态系统的能量维持减少,B错误;C、流经该生态系统的总能量是指生产者固定的能量,C正确;D、该水生生态系统动植物残体中也含有蛋白质、核酸等含氮成分,被微生物分解后可产生含氮化合物,D正确。故选B。
9.(2014·全国·高考真题)现有A、B两个密闭透明的生态瓶,其生物组成和光照条件见下表。一段时间后,发现A瓶的生态系统较B瓶的稳定。
注:“+”表示有,“-”表示无。请回答:
(1)A瓶中微生物、浮游模类、水草和浮游动物共网组成了一个 ,浮游藻类和水草的种间关系为 。
(2)一段时间后,B瓶中浮游藻类的种群密度 ,原因是
;浮游动物的种群密度 ,原因是
。
(3)生态系统中分解者的作用是 。
【答案】生物群落 竞争 降低 没有光照,藻类无法光合作用 降低 氧气和食物不足 将动植物遗体残骸中的有机物分解成无机物
【详解】(1)A瓶中微生物、浮游模类、水草和浮游动物共网组成了一个生物群落,浮游藻类和水草争夺阳光和养料,它们之间的种间关系为竞争。(2)B瓶没有光照,藻类无法光合作用,一段时间后,浮游藻类的种群密度降低;植物的种群密度降低,为浮游动物提供的氧气和食物不足,浮游动物的种群密度降低。(3)生态系统中分解者的作用是将动植物遗体残骸中的有机物分解成无机物,重新供生产者利用。
10.(2014·江苏·高考真题)机场飞行跑道及场内小路旁多是大片草地,有多种动物栖息。 右图是某机场生态系统食物网的主要部分。
请回答下列问题:
(1)此食物网中,小型猛禽分别处于 营养级。
(2)机场内的小鸟初遇稻草人十分惊恐,这种反应属于 反射。
(3)工作人员根据生态系统中 息传递的特点,释放训练过的猎鹰来驱赶小鸟。
(4)为了进一步驱鸟,某机场先铲除原有杂草,而后引种了虫和鸟都不爱吃的“驱鸟草,机场内小鸟大为减少。以后“驱鸟草逐渐被杂草“扼杀,这种生物群落的变化过程属于 演替。
(5)为了解机场内蜗牛密度,三个调查人员各自随机布设样方如下图所示(图中阴影带为水泥小路,其他处为草地),其中最合理的是 (填序号)。
调查中某个样方内蜗牛分布示意图如下,该样方的蜗牛数应计为 个。
【答案】第三、第四、第五 条件 行为 次生 ① 6 或7
【详解】(1)该食物网中与小型猛禽有关的食物链是:草→昆虫→小型猛禽、草→昆虫→杂食性小鸟→小型猛禽、草→昆虫→蛇→小型猛禽、草→昆虫→杂食性小鸟→蛇→小型猛禽、草→蜗牛→杂食性小鸟→小型猛禽、草→蜗牛→杂食性小鸟→蛇→小型猛禽、草→鼠→蛇→小型猛禽、草→鼠→小型猛禽,所以在该食物网中,小型猛禽处于第三、第四、第五营养级。(2)稻草人对小鸟而言,属于条件刺激,初遇十分惊恐,属于条件反射。(3)释放训练过的猎鹰驱赶小鸟,是借助小鸟害怕猎鹰的行为,属于行为信息的应用。(4)该演替的起点有植被、土壤等,引起的演替类型属于次生演替。(5)水泥路两侧均分布有蜗牛,为了做到随机取样,所以调查蜗牛种群密度应选择①取样方法。对于样方法计数,应计数样方内和相邻两边及其顶角的个体,该样方计数应为6或7个。
11.(2014·山东·高考真题)6月8日是世界海洋日。海洋是生物圈的重要组成部分,与人类的生存和发展息息相关。
(1)根据图甲分析,要获得最大持续捕捞量,捕捞后大黄鱼种群数量应处于 点。用标志重捕法调查大黄鱼种群密度时,若标记个体更易于被捕食,则种群密度的估计值 (填“偏高”“偏低”或“不变”)。
(2)海洋鱼类生活在不同的水层,这体现了生物群落的 结构。新建码头的桩柱表面很快被细菌附着,随后依次出现硅藻、藤壶、牡蛎等,该过程称为 。
(3)图乙表示某海域能量流动简图,A、B、C、D表示生态系统的组成成分。图中 和 (填字母)在碳循环过程中起着关键作用;能量在第一营养级和第二营养级之间的传递效率为 。
(4)海洋会受到石油、工业废水、生活污水等污染。如果污染超过海洋生态系统的 ,海洋生态系统就很难恢复到原来的状态。
【答案】 b 偏高 垂直 (群落的)演替(或初生演替) A(两空可颠倒) B(两空可颠倒) 20% 自我调节能力(或自净能力)
【详解】(1)图甲表示种群的增长速率,要获得最大持续捕捞量,捕捞后大黄鱼种群数量应处于最大增长速率,即b点,此时种群恢复需要的时间最短。用标志重捕法调查种群密度时,种群数量=(第一次标记个体数×第二次捕捉个体数)/第二次捕捉到的标记个体数,所以如果标记个体更易于被捕食,再次捕捉时捉到的标记个体数减少,种群密度的估计值偏高。(2)海洋鱼类生活在不同的水层,体现了生物群落的垂直结构。新建码头的桩柱表面很快被细菌附着,后依次出现硅藻、藤壶、牡牡蛎等,是群落演替的过程。(3)根据图乙的能量流动关系,可知A是生产者、D是初级消费者、C是次级消费者、B是分解者,生产者和分解者在碳循环过程中起着关键作用,注意题目要求写字母;生产者是第一营养级,初级消费者是第二营养级,之间的传递效率为1.5×106/7.5×106×100%=20% 。(4)生态系统具有一定的自我调节能力,但如果污染等因素的影响,超过生态系统能调节的限度,生态系统就会被破坏。
12.(2014·四川·高考真题)将某稻田等分为互不干扰的若干小区,均种上水稻苗(28株/m2)和3种杂草(均为1株/m2),随机向不同小区引入不同密度的福寿螺(取食水生植物)。一段时间后,测得各物种日均密度增长率如下图所示。
(1)本实验的自变量是 ,用样方法调查水花生种群密度时,常用的取样方法有 。
(2)稻田生态系统中的福寿螺属于 ,它和鸭舌草之间构成 关系。
(3)实验期间,中密度处理小区福寿螺种群的出生率 死亡率,高密度处理小区的水花生种群数量呈 型增长。
(4)若实验结束后停止人工管理,低密度处理的小区将经历 演替,时间足够长,最可能演替为以 为主的水生植物群落。
(5)若实验结束后除去福寿螺和杂草,该生态系统的 稳定性将降低。
【答案】(1)福寿螺的密度 五点取样法和等距取样法 (2)消费者 捕食 (3)大于 S
(4)次生 狐尾草 (5)抵抗力
【详解】(1)题意显示,向不同小区引入不同密度的福寿螺,一段时间后,测得各物种日均密度增长率的变化,可见本实验的自变量是福寿螺的密度;植物种群密度的调查方法常采用样方法,在利用样方法调查时注意随机取样,取样的方法通常有五点取样法和等距取样法。(2)福寿螺取食水生植物所以在生态系统中属于消费者。福寿螺密度越大,鸭舌草日均密度增长率越小,所以二者间是捕食关系。(3)日均密度增长率只要大于0,就意味着种群的密度增加,即出生率大于死亡率。中密度处理小区福寿螺种群日均密度增长率大于0,因此其出生率大于死亡率;结果显示水花生的日均密度增长率下降,但仍大于0,所以种群的数量不断增加,增长率下降,所以水花生种群数量呈S型增长。(4)在原有土壤条件基本保留,甚至还保留了植物的种子或其他繁殖体的地方发生的演替就是次生演替。若实验结束后停止人工管理,低密度处理的小区将经历次生演替,时间足够长,最可能演替为以狐尾草为主的水生植物群落,这是因为实验结果中狐尾草不受福寿螺的影响,日均密度增长率不变,种群数量不断增加,因此,最可能成为优势种。(5)生态系统的物种丰富的越高,则营养结构越复杂,抵抗力稳定性越高;据此推测,若实验结束后除去福寿螺和杂草,生态系统的营养结构变得更加简单,该生态系统的抵抗力稳定性将降低。
13.(2014·全国·高考真题)某陆地生态系统中,除分解者外,仅有甲、乙、丙、丁、戊5个种群,调查得知,该生态系统有4个营养级,营养级之间的能量传递效率为10%~20%,且每个种群只处于一个营养级。一年内输入各种群的能量数值如下表所示,表中能量数值的单位相同。
回答下列问题:
请画出该生态系统中的食物网。
(2)甲和乙的种间关系是 ;种群丁是该生态系统生物组分中的 。
(3)一般来说,生态系统的主要功能包括 、 ,此外还具有信息传递等功能。碳对生物和生态系统具有重要意义,碳在 和 之间的循环主要以CO2的形式进行。
【答案】捕食 消费者 物质循环 能量流动 生物群落 无机环境
【详解】本题通过生态系统的能量流动考查了生态系统的营养结构、种间关系、生态系统的成分和物质循环。(1)能量流动效率为10%~20%,由表中数据可知,戊占有能量最多,属于第一营养级;乙、丙能量和介于戊能量值的10%~20%,故乙和丙同属于第二营养级;同理甲属于第三营养级,丁属于第四营养级,由几种生物组成的食物网如图所示:。(2)根据(1)的食物网可知,甲和乙是捕食关系,戊是生产者,甲、乙、丙、丁都是消费者。(3)生态系统功能包括物质循环、能量流动和信息传递。碳以CO2的形式在生物群落与无机环境之间循环往复。
14.(2014·海南·高考真题)某果园发生了虫害,该虫害是由害虫A引起的。害虫招来了一种小蜂和一种小鸟,小蜂把卵产入害虫A体内,孵出的小蜂幼虫吃空虫体后羽化飞出,再攻击害虫A的其他个体。小鸟特别喜食害虫A,也捕食小蜂。在体内有小蜂幼虫的害虫A中,有些个体常疯狂地摇摆身体,因而容易被小鸟发现而被捕食。回答下列问题:
⑴小鸟和小蜂的种间关系是 。
⑵小鸟捕食疯狂摇摆的害虫A,对A种群的生存 (填“有利”、“不利”或“无影响”),理由是 。
⑶体内有小蜂幼虫的害虫A摇摆身体为小鸟提供了一定的信息。在生态系统中,信息对种间关系就有 作用,有利于维持生态系统的稳定。
【答案】捕食和竞争 有利 小鸟捕食了体内有小蜂卵的害虫A,减少了小蜂的数量,减少了小蜂对害虫A的侵害 调节
【详解】(1)根据题干可知,小蜂吃害虫,小鸟捕食害虫A和小蜂,因此小鸟和小蜂的种间关系是捕食和竞争(2)捕食者吃掉的大多是被捕食者中年老、病弱和年幼的个体,客观上促进了种群的发展。(3)生态系统的信息传递具有调节种间关系,维持生态系统稳定的作用。
15.(2014·重庆·高考真题·节选)为治理某废弃采石场的生态环境,对其进行了公园化建设。
(1)对其进行整理和覆土,并选择适生植物进行人工造林,不同恢复时期的植物物种数如题7-Ⅰ图所示。t0→t1,植物残体及凋落物中的有机物被生态系统中的 转化为无机物,使土壤条件得到改善;同时由于人工林土壤中存在 ,导致群落中植物物种数增加;t1→t3,人工林抵抗力稳定性的变化是 ;群落中植物物种数逐渐增加,物种之间 加剧。
(2)通过人工林建设的园林景观构建,既改善了生态环境,又可提高社会和经济效益,这主要体现了生态工程的 原理。
【答案】(1)分解者 种子或繁殖体 增强 竞争 (2)整体性(系统论) (3)外正内负 神经冲动 (4)感受器 频率 (5)大脑皮层(神经中枢)
【详解】(1)生态系统的组成成分中分解者的功能是将动植物遗体残骸中的有机物分解成无机物;从废弃采石场开始进行的演替为次生演替,由于保留了植物的种子或其他繁殖体能使群落中植物物种数可迅速增加;t1→t3植物物种数变多,一般来说,生态系统中的组分越多,食物网越复杂,其抵抗力稳定性越强;群落中的植物物种数增加,相互争夺资源(如阳光、水)和空间越激烈,竞争加剧。(2)生态系统改善后,考虑到社会-经济-自然复合生态系统,体现了整体性原理。(3)在未受到刺激时,神经纤维处于静息状态,钾离子外流,故细胞膜两侧的电位表现为外正内负。受到刺激时兴奋以电信号的形式沿着神经纤维传导,这种电信号也叫神经冲动。(4)刺激感受器后产生的兴奋沿着传入神经向神经中枢传导,神经中枢随之产生兴奋并对传入的信息进行分析和综合。不同类型的刺激能引起机体不同类型的感受器产生兴奋,而后产生不同的感觉。由图中比较,同种刺激类型的不同刺激强度引起传入神经上的电信号的差异,在相同时长神经冲动数量不同(电信号的频率不同),从而引起感觉强度不同。(5)此患者整个传入神经功能正常,但不能形成感觉,应该是神经中枢(热觉形成的中枢在大脑皮层)受损。
生产者固定
来自陆地的植物残体
初级消费者摄入
初级消费者同化
初级消费者呼吸消耗
能量[105J/(m2•a)]
90
42
84
13.5
3
营养级长度(NR)
摄食来源多样性水平(CR)
平均营养级多样性(CD)
三亚蜈支洲岛
7.60
6.36
1.92
南海中西部
4.91
3.49
1.20
陵水湾
4.66
4.45
1.49
南沙群岛西南部
4.30
3.40
1.00
红树林群落(林龄)
群落高度(m)
植物种类(种)
树冠层郁闭度(%)
林下互花米草密度(株/m2)
林下无瓣海桑更新幼苗密度(株/100m2)
林下秋茄更新幼苗密度(株/100m2)
无瓣海桑群落(3年)
3.2
3
70
30
0
0
无瓣海桑群落(8年)
11.0
3
80
15
10
0
无瓣海桑群落(16年)
12.5
2
90
0
0
0
秋茄-老鼠簕群落(>50年)
5.7
4
90
0
0
19
城市公园类型
植物园
森林公园
湿地公园
山体公园
物种数量
41
52
63
38
栖息地类型
栖息地面积(km2)
斑块数(个)
斑块平均面积(km2)
1995年
2005年
2015年
1995年
2005年
2015年
1995年
2005年
2015年
沼泽地
1502
916
752
427
426
389
3.51
2.15
1.93
盐田
1155
1105
1026
98
214
287
11.79
5.17
3.57
养殖天数(d)
浑浊度(FTU)
总氮(mg/L)
总磷(mg/L)
实验组
对照组
实验组
对照组
实验组
对照组
1
10.81
0.58
14.72
7.73
0.44
0.01
3
15.54
0.31
33.16
8.37
1.27
0.01
5
23.12
1.04
72.78
9.04
2.38
0.02
7
34.44
0.46
74.02
9.35
4.12
0.01
氨基酸
组氨酸
异亮氨酸
亮氨酸
赖氨酸
甲硫氨酸
苯丙氨酸
苏氨酸
色氨酸
缬氨酸
植物提供
+
-
-
-
-
-
-
\
-
布氏菌合成
-
+
+
+
+
+
+
\
+
种植模式
番茄植株不同部位成虫数量(头/叶)
若虫
(头/叶)
天敌昆虫
多样性指数
上部叶
中部叶
下部叶
番茄单作
22.7
3.2
0.8
16.5
1.2
番茄玫瑰邻作
1.4
0.2
0.1
1.8
2.2
典型湿地
季节性湿地
中度退化湿地
严重退化湿地
湿地特征
常年积水
季节性积水
无积水
完全干涸,鼠害严重
生物多样性指数
2.7
2.4
2.1
1.5
鸟类丰富度
25
17
12
9
类别
玉米地
荒地
湖泊I
湖泊II
太阳能利用率(初级生产量/入射太阳能)
1.6%
1.2%
0.4%
0.1%
呼吸消耗率(呼吸消耗/初级生产量)
23.4%
15.1%
22.3%
21.0%
净初级生产效率(净初级生产量/初级生产量)
76.6%
84.9%
77.7%
79.0%
取样深度(cm)
农业模式
生物组分(类)
食物网复杂程度(相对值)
0-10
常规农业
15
1.06
有机农业
19
1.23
无公害农业
17
1.10
10-20
常规农业
13
1.00
有机农业
18
1.11
无公害农业
16
1.07
植物种类
单位水体面积N吸收量(g/m2)
单位水体面积P吸收量(g/m2)
浮水植物a
22.30
1.70
浮水植物b
8.51
0.72
沉水植物c
14.61
2.22
碳量西黄松生态系统
生产者活生物量(g/m2)
死有机质(g/m2)
土壤有机碳(g/m2)
净初级生产力(g/m2·年)
异氧呼吸(g/m2·年)
老龄
1 2730
2 560
5 330
470
440
幼龄
1 460
3 240
4 310
360
390
年龄
0+
1+
2+
3+
4+
5+
6+
7+
8+
9+
10+
11+
≥12
个体数
92
187
121
70
69
62
63
72
64
55
42
39
264
生态瓶编号
光照
含微生物的泥沙
浮游藻类
水草
浮游动物
A
+
+
+
+
+
B
-
+
+
+
+
种群
甲
乙
丙
丁
戊
能量
3.56
12.8
10.30
0.48
226.50
相关试卷
这是一份十年高考生物真题(2014-2023)分项汇编专题03物质运输(Word版附解析),共38页。
这是一份十年高考生物真题(2014-2023)分项汇编专题04酶和ATP(Word版附解析),共27页。
这是一份十年高考生物真题(2014-2023)分项汇编专题18体液调节(Word版附解析),共71页。试卷主要包含了轴及BPA作用位点如图等内容,欢迎下载使用。
