所属成套资源:十年高考生物真题(2014-2023)分项汇编专题(Word版附解析)
十年高考生物真题(2014-2023)分项汇编专题23发酵工程(Word版附解析)
展开
这是一份十年高考生物真题(2014-2023)分项汇编专题23发酵工程(Word版附解析),共79页。
TOC \ "1-3" \h \z \u \l "_Tc16107" 〖2023年高考真题〗 PAGEREF _Tc16107 \h 1
\l "_Tc12438" 〖2022年高考真题〗 PAGEREF _Tc12438 \h 8
\l "_Tc1380" 〖2021年高考真题〗 PAGEREF _Tc1380 \h 20
\l "_Tc29502" 〖2020年高考真题〗 PAGEREF _Tc29502 \h 30
\l "_Tc26579" 〖2019年高考真题〗 PAGEREF _Tc26579 \h 37
\l "_Tc1751" 〖2018年高考真题〗 PAGEREF _Tc1751 \h 43
\l "_Tc19952" 〖2017年高考真题〗 PAGEREF _Tc19952 \h 51
\l "_Tc31977" 〖2016年高考真题〗 PAGEREF _Tc31977 \h 58
\l "_Tc20772" 〖2015年高考真题〗 PAGEREF _Tc20772 \h 66
\l "_Tc10028" 〖2014年高考真题〗 PAGEREF _Tc10028 \h 71
〖2023年高考真题〗
1.(2023·北京·统考高考真题)高中生物学实验中,下列实验操作能达成所述目标的是( )
A.用高浓度蔗糖溶液处理成熟植物细胞观察质壁分离
B.向泡菜坛盖边沿的水槽中注满水形成内部无菌环境
C.在目标个体集中分布的区域划定样方调查种群密度
D.对外植体进行消毒以杜绝接种过程中的微生物污染
【答案】A
【详解】A、成熟的植物细胞有中央大液泡,用高浓度蔗糖溶液处理,细胞会失水,成熟植物细胞能发生质壁分离,因此用高浓度蔗糖溶液处理成熟植物细胞观察质壁分离,A正确;B、向泡菜坛盖边沿的水槽中注满水形成内部无氧环境,不能创造无菌环境,B错误;C、在用样方法调查种群密度时,应该做到随机取样,而不是在目标个体集中分布的区域划定样方调查种群密度,C错误;D、对外植体进行消毒可以 减少外植体携带的微生物,但不能杜绝接种过程中的微生物污染,D错误。故选A。
2..(2023·山东·高考真题)平板接种常用在微生物培养中。下列说法正确的是( )
A.不含氮源的平板不能用于微生物培养
B.平板涂布时涂布器使用前必须进行消毒
C.接种后未长出菌落的培养基可以直接丢弃
D.利用以尿素为唯一氮源的平板能分离出合成脲酶的微生物
【答案】D
【详解】A、不含氮源的平板可用于固氮菌的培养,A错误;B、平板涂布时涂布器使用前必须浸在酒精中,然后在火焰上灼烧灭菌,这种操作属于灭菌,不属于消毒,B错误;C、使用后的培养基即使未长出菌落也要在丢弃前进行灭菌处理,不能直接丢弃,以免污染环境,C错误;D、脲酶可以催化尿素分解,在以尿素为唯一氮源的平板上,能合成脲酶的微生物可以分解尿素获得氮源而进行生长繁殖,但是不能合成脲酶的微生物因缺乏氮源而无法生长,因此以尿素为唯一氮源的平板能分离出合成脲酶的微生物,D正确。故选D。
3.(2023·山东·高考真题)以下是以泡菜坛为容器制作泡菜时的4个处理:①沸盐水冷却后再倒入坛中;②盐水需要浸没全部菜料;③盖好坛盖后,向坛盖边沿的水槽中注满水;④检测泡菜中亚硝酸盐的含量。下列说法正确的是( )
A.①主要是为了防止菜料表面的醋酸杆菌被杀死
B.②的主要目的是用盐水杀死菜料表面的杂菌
C.③是为了使气体只能从泡菜坛排出而不能进入
D.④可检测到完整发酵过程中亚硝酸盐含量逐渐降低
【答案】C
【详解】A、盐水煮沸是为了杀灭杂菌,冷却之后使用是为了保证乳酸菌等微生物的生命活动不受影响,A错误;B、②盐水需要浸没全部菜料,造成无氧环境,有利于乳酸菌无氧呼吸,B错误;C、③盖好坛盖后,向坛盖边沿的水槽中注满水,是排气减压、隔绝空气、防止杂菌污染等,C正确;D、④检测泡菜中亚硝酸盐的含量,腌制泡菜过程中亚硝酸盐的含量先增多后减少,D错误。故选C。
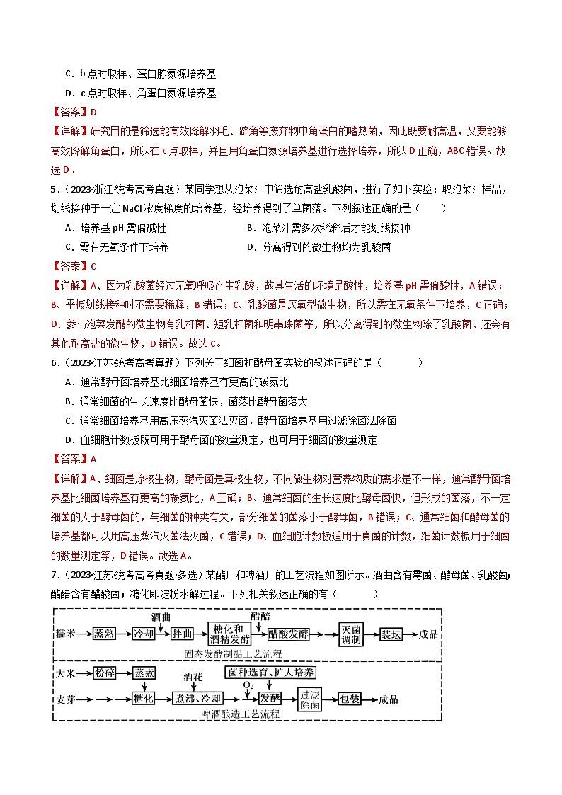
4.(2023·广东·统考高考真题)研究者拟从堆肥中取样并筛选能高效降解羽毛、蹄角等废弃物中角蛋白的嗜热菌。根据堆肥温度变化曲线(如图)和选择培养基筛选原理来判断,下列最可能筛选到目标菌的条件组合是( )
A.a点时取样、尿素氮源培养基
B.b点时取样、角蛋白氮源培养基
C.b点时取样、蛋白胨氮源培养基
D.c点时取样、角蛋白氮源培养基
【答案】D
【详解】研究目的是筛选能高效降解羽毛、蹄角等废弃物中角蛋白的嗜热菌,因此既要耐高温,又要能够高效降解角蛋白,所以在c点取样,并且用角蛋白氮源培养基进行选择培养,所以D正确,ABC错误。故选D。
5.(2023·浙江·统考高考真题)某同学想从泡菜汁中筛选耐高盐乳酸菌,进行了如下实验:取泡菜汁样品,划线接种于一定NaCl浓度梯度的培养基,经培养得到了单菌落。下列叙述正确的是( )
A.培养基pH需偏碱性B.泡菜汁需多次稀释后才能划线接种
C.需在无氧条件下培养D.分离得到的微生物均为乳酸菌
【答案】C
【详解】A、因为乳酸菌经过无氧呼吸产生乳酸,故其生活的环境是酸性,培养基pH需偏酸性,A错误;B、平板划线接种时不需要稀释,B错误;C、乳酸菌是厌氧型微生物,所以需在无氧条件下培养,C正确;D、参与泡菜发酵的微生物有乳杆菌、短乳杆菌和明串珠菌等,所以分离得到的微生物除了乳酸菌,还会有其他耐高盐的微生物,D错误。故选C。
6.(2023·江苏·统考高考真题)下列关于细菌和酵母菌实验的叙述正确的是( )
A.通常酵母菌培养基比细菌培养基有更高的碳氮比
B.通常细菌的生长速度比酵母菌快,菌落比酵母菌落大
C.通常细菌培养基用高压蒸汽灭菌法灭菌,酵母菌培养基用过滤除菌法除菌
D.血细胞计数板既可用于酵母菌的数量测定,也可用于细菌的数量测定
【答案】A
【详解】A、细菌是原核生物,酵母菌是真核生物,不同微生物对营养物质的需求是不一样,通常酵母菌培养基比细菌培养基有更高的碳氮比,A正确;B、通常细菌的生长速度比酵母菌快,但形成的菌落,不一定细菌的大于酵母菌的,与细菌的种类有关,部分细菌的菌落小于酵母菌,B错误;C、通常细菌和酵母菌的培养基都可以用高压蒸汽灭菌法灭菌,C错误;D、血细胞计数板适用于真菌的计数,细菌计数板用于细菌的数量测定等,D错误。故选A。
7.(2023·江苏·统考高考真题·多选)某醋厂和啤酒厂的工艺流程如图所示。酒曲含有霉菌、酵母菌、乳酸菌;醋醅含有醋酸菌;糖化即淀粉水解过程。下列相关叙述正确的有( )
A.糯米“蒸熟”与大米“蒸煮”的目的是利于糖化和灭菌
B.发酵原理是利用真菌的无氧呼吸与细菌的有氧呼吸
C.醋酸发酵过程中经常翻动发酵物,可控制发酵温度和改善通气状况
D.啤酒酿造流程中适当增加溶解氧可缩短发酵时间
【答案】AD
【详解】A、糯米“蒸熟”与大米“蒸煮”的目的均有利于灭菌和糖化过程,A正确;B、图中制酒用到了酒曲,酒曲含有霉菌、酵母菌、乳酸菌,霉菌属于真菌,其为需氧型,该过程霉菌产生的淀粉酶有利于将糯米中的淀粉分解,其中的乳酸菌进行的是无氧呼吸,酵母菌主要进行无氧呼吸过程完成酿酒的过程,醋酸发酵过程中主要利用了醋酸杆菌的有氧呼吸进行醋酸发酵,B错误;C、醋酸发酵过程中利用了醋酸菌的有氧呼吸,在发酵过程中经常翻动发酵物,有利于散热,但不能控制发酵温度,C错误;D、啤酒酿造流程中利用的原理是酵母菌的无氧呼吸产生酒精的过程,若适当增加溶解氧有利于酵母菌有氧呼吸产生更多的能量满足酵母菌自身增殖的需要,因而可缩短发酵时间,D正确。故选AD。
8.(2023·山东·高考真题·多选)果酒的家庭制作与啤酒的工业化生产相比,共同点有( )
A.都利用了酵母菌无氧呼吸产生酒精的原理B.都需要一定的有氧环境供发酵菌种繁殖
C.发酵前都需要对原料进行灭菌D.发酵结束后都必须进行消毒以延长保存期
【答案】AB
【详解】A、二者均利用了酵母菌进行无氧呼吸产生酒精的原理,A正确;B、发酵前期,均需要一定的有氧环境,使酵母菌大量繁殖,B正确;C、果酒的家庭制作不需对原料进行灭菌,C错误;D、果酒的家庭制作不需要进行消毒,D错误。故选AB。
9.(2023·浙江·统考高考真题)阅读下列材料,完成下面小题。
小曲白酒清香纯正,以大米、大麦、小麦等为原料,以小曲为发酵剂酿造而成。小曲中所含的微生物主要有好氧型微生物霉菌、兼性厌氧型微生物酵母菌,还有乳酸菌、醋酸菌等细菌。酿酒的原理主要是酵母菌在无氧条件下利用葡萄糖发酵产生酒精。传统酿造工艺流程如图所示。
(1)小曲白酒的酿造过程中,酵母菌进行了有氧呼吸和无氧呼吸。关于酵母菌的呼吸作用,下列叙述正确的是( )
A.有氧呼吸产生的[H]与O2结合,无氧呼吸产生的[H]不与O2结合
B.有氧呼吸在线粒体中进行,无氧呼吸在细胞质基质中进行
C.有氧呼吸有热能的释放,无氧呼吸没有热能的释放
D.有氧呼吸需要酶催化,无氧呼吸不需要酶催化
(2)关于小曲白酒的酿造过程,下列叙述错误的是( )
A.糖化主要是利用霉菌将淀粉水解为葡萄糖
B.发酵液样品的蒸馏产物有无酒精,可用酸性重铬酸钾溶液检测
C.若酿造过程中酒变酸,则发酵坛密封不严
D.蒸熟并摊晾的原料加入糟醅,立即密封可高效进行酒精发酵
【答案】(1)A (2)D
【详解】有氧呼吸的第一、二、三阶段的场所依次是细胞质基质、线粒体基质和线粒体内膜。有氧呼吸第一阶段是葡萄糖分解成丙酮酸和[H],合成少量ATP;第二阶段是丙酮酸和水反应生成二氧化碳和[H],合成少量ATP;第三阶段是氧气和[H]反应生成水,合成大量ATP。(1)A、有氧呼吸产生的[H]在第三阶段与O2结合生成水,无氧呼吸产生的[H]不与O2结合,A正确;B、有氧呼吸的第一阶段在细胞质基质中进行,第二和第三阶段分别在线粒体基质和线粒体内膜中进行,无氧呼吸的两个阶段都在细胞质基质中进行,B错误;C、酵母菌有氧呼吸和无氧呼吸过程中释放的能量均大多以热能散失,但无氧呼吸是不彻底的氧化分解过程,大部分能量存留在酒精,C错误;D、有氧呼吸和无氧呼吸过程都需要酶的催化,只是酶的种类不同,D错误。故选A。(2)A、由于酿酒酵母不能直接利用淀粉发酵产生酒精(乙醇),故糖化过程主要是利用霉菌分泌的淀粉酶将淀粉分解为葡萄糖,以供发酵利用,A正确;B、发酵液样品的蒸馏产物有无酒精,可用酸性重铬酸钾溶液检测,若存在酒精,则酒精与酸性的重铬酸钾反应呈灰绿色,B正确;C、酿造过程中应在无氧条件下进行,若密封不严,会导致醋酸菌在有氧条件下发酵产生醋酸而使酒变酸,C正确;D、蒸熟并摊晾的原料需要冷却后才可加入糟醅,以免杀死菌种,且需要在有氧条件下培养一段时间,让酵母菌大量繁殖,此后再密封进行酒精发酵,D错误。故选D。
10.(2023·北京·统考高考真题)自然界中不同微生物之间存在着复杂的相互作用。有些细菌具有溶菌特性,能够破坏其他细菌的结构使细胞内容物释出。科学家试图从某湖泊水样中分离出有溶菌特性的细菌。
(1)用于分离细菌的固体培养基包含水、葡萄糖、蛋白胨和琼脂等成分,其中蛋白胨主要为细菌提供
和维生素等。
(2)A菌通常被用做溶菌对象。研究者将含有一定浓度A菌的少量培养基倾倒在固体培养平板上,凝固形成薄层。培养一段时间后,薄层变浑浊(如图),表明 。
(3)为分离出具有溶菌作用的细菌,需要合适的菌落密度,因此应将含菌量较高的湖泊水样 后,依次分别涂布于不同的浑浊薄层上。培养一段时间后,能溶解A菌的菌落周围会出现 。采用这种方法,研究者分离、培养并鉴定出P菌。
(4)为探究P菌溶解破坏A菌的方式,请提出一个假设,该假设能用以下材料和设备加以验证(主要实验材料和设备:P菌、A菌、培养基、圆形滤纸小片、离心机和细菌培养箱)
。
【答案】(1)氮源、碳源 (2)A菌能在培养平板中生长繁殖 (3)稀释 溶菌圈 (4)假设P菌通过分泌某种化学物质使A菌溶解破裂
【详解】(1)蛋白胨主要为细菌提供氮源、碳源和维生素等。(2)将含有一定浓度A菌的少量培养基倾倒在固体培养平板上,凝固形成薄层。培养一段时间后,薄层变浑浊,表明A菌能在培养平板中生长繁殖。(3)将含菌量较高的湖泊水样稀释后,依次分别涂布于不同的浑浊薄层上。培养一段时间后,能溶解A菌的菌落周围会出现溶菌圈。 (4)根据实验实验材料和设备,圆形滤纸小片可用于吸收某种物质,离心机可用于分离菌体和细菌分泌物,为探究P菌溶解破坏A菌的方式,可假设P菌通过分泌某种化学物质使A菌溶解破裂。
11.(2023·全国·统考高考真题)某研究小组设计了一个利用作物秸秆生产燃料乙醇的小型实验。其主要步骤是:先将粉碎的作物秸秆堆放在底部有小孔的托盘中,喷水浸润、接种菌T,培养一段时间后,再用清水淋洗秸秆堆(清水淋洗时菌T不会流失),在装有淋洗液的瓶中接种酵母菌,进行乙醇发酵(酒精发酵)。实验流程如图所示。
回答下列问题。
在粉碎的秸秆中接种菌T,培养一段时间后发现菌T能够将秸秆中的纤维素大量分解,其原因是
。
采用液体培养基培养酵母菌,可以用淋洗液为原料制备培养基,培养基中还需要加入氮源等营养成分,氮源的主要作用是 (答出1点即可)。通常,可采用高压蒸汽灭菌法对培养基进行灭菌。在使用该方法时,为了达到良好的灭菌效果,需要注意的事项有
(答出2点即可)。
将酵母菌接种到灭菌后的培养基中,拧紧瓶盖,置于适宜温度下培养、发酵。拧紧瓶盖的主要目的是
。但是在酵母菌发酵过程中,还需适时拧松瓶盖,原因是 。发酵液中的乙醇可用 溶液检测。
(4)本实验收集的淋洗液中的 可以作为酵母菌生产乙醇的原料。与以粮食为原料发酵生产乙醇相比,本实验中乙醇生产方式的优点是 。
【答案】(1)菌T能够分泌纤维素酶 (2)为合成微生物细胞结构提供原料(微生物细胞中的含氮物质,如核酸、蛋白质、磷脂) ①把锅内的水加热煮沸,将其中原有的冷空气彻底排除;②为达到良好的灭菌效果,一般在压力为100 kPa,温度为121℃的条件下,维持15~30 min;③无菌包不宜过大,不宜过紧,各包裹间要有间隙,使蒸汽能对流易渗透到包裹中央,有利于蒸汽流通;④灭菌完成后,应使锅内蒸气压力缓慢降低,排气时间不少于10一12分钟。 (3)制造无氧环境 排出二氧化碳 酸性的重铬酸钾溶液 (4)葡萄糖 节约粮食、废物利用、清洁环保、不污染环境、生产成本低、原料来源广
【详解】(1)菌T能够分泌纤维素酶,纤维素酶能将纤维素最终分解为葡萄糖,因此在粉碎的秸秆中接种菌T,培养一段时间后发现菌T能够将秸秆中的纤维素大量分解。(2)培养基的主要成分:水、碳源、氮源、无机盐,其中氮源主要为合成微生物的细胞结构提供原料(微生物细胞中的含氮物质,如核酸、蛋白质、磷脂)。 高压蒸汽灭菌法的注意的事项有①把锅内的水加热煮沸,将其中原有的冷空气彻底排除后,将锅密闭,如果高压锅内的空气未排除或未完全排除,则蒸汽不能达到饱和,蒸汽的温度未达到要求的高度,结果导致灭菌的失败;②为达到良好的灭菌效果,一般在压力为100 kPa,温度为121℃的条件下,维持15~30 min;③无菌包不宜过大,不宜过紧,各包裹间要有间隙,使蒸汽能对流易渗透到包裹中央,有利于蒸汽流通;④灭菌完成后,应使锅内蒸气压力缓慢降低,排气时间不少于10一12分钟,否则锅内蒸气压力突然降低,液体突然沸腾,冲走瓶盖,使液体喷出或使容器破裂。(3)果酒的制作原理是酵母菌无氧呼吸产生酒精,将酵母菌接种到灭菌后的培养基中进行酒精发酵,酒精发酵需要在无氧的条件下进行,此时拧紧瓶盖的主要目的是制造无氧环境。酵母菌进行无氧呼吸产生酒精和二氧化碳,在发酵过程中密闭,所以需要根据发酵进程适时拧松瓶盖放出二氧化碳,酒精可用酸性重铬酸钾溶液来检测,该物质与酒精反应呈现灰绿色。(4)与以粮食为原料发酵生产乙醇相比,利用纤维素为原料生产乙醇具有节约粮食、废物利用、清洁环保、不污染环境、生产成本低、原料来源广等优点。
12.(2023·全国·统考高考真题)为了研究蛋白质的结构与功能,常需要从生物材料中分离纯化蛋白质。某同学用凝胶色谱法从某种生物材料中分离纯化得到了甲、乙、丙3种蛋白质,并对纯化得到的3种蛋白质进行SDS一聚丙烯酰胺凝胶电泳,结果如图所示(“+”“-”分别代表电泳槽的阳极和阴极)。已知甲的相对分子质量是乙的2倍,且甲、乙均由一条肽链组成。回答下列问题。
(1)图中甲、乙、丙在进行SDS一聚丙烯酰胺凝胶电泳时,迁移的方向是 (填“从上向下”或“从下向上”)。
(2)图中丙在凝胶电泳时出现2个条带,其原因是 。
(3)凝胶色谱法可以根据蛋白质 的差异来分离蛋白质。据图判断,甲、乙、丙3种蛋白质中最先从凝胶色谱柱中洗脱出来的蛋白质是 ,最后从凝胶色谱柱中洗脱出来的蛋白质是 。
(4)假设甲、乙、丙为3种酶,为了减少保存过程中酶活性的损失,应在 (答出1点即可)条件下保存。
【答案】(1)从上向下 (2)丙由两种相对分子质量不同的肽链组成 (3)相对分子质量 丙 乙 (4)低温
【详解】(1)电泳利用了待分离样品中各种分子带电性质的差异以及分子本身的大小、形状的不同,使带电分子产生不同的迁移速度,从而实现样品中各种分子的分离。电泳时,分子质量越大,迁移距离越小,根据题中给出甲蛋白质的分子质量是乙的2倍,故甲的迁移距离相对乙较小,可判断出迁移方向是从上到下。(2)题中给出甲、乙均由一条肽链构成,图示凝胶电泳时甲、乙分别出现1个条带,故丙出现2个条带,说明丙是由2种相对分子质量不同的肽链构成。(3)凝胶色谱法主要根据蛋白质的相对分子质量差异来分离蛋白质,相对分子质量大的蛋白质只能进入孔径较大的凝胶孔隙内,故移动距离较短,会先被洗脱出来,分子质量较小的蛋白质进入较多的凝胶颗粒内,移动距离较长,会后被洗脱出来。据图判断,丙的分子质量最大,最先被洗脱出来,乙的分子质量最小,最后被洗脱出来。(4)为了减少保存过程中酶活性的损失,应在酶的保存在低温条件下进行。
〖2022年高考真题〗
1.(2022·江苏·统考高考真题)下列是某同学分离高产脲酶菌的实验设计,不合理的是( )
A.选择农田或公园土壤作为样品分离目的菌株
B.在选择培养基中需添加尿素作为唯一氮源
C.适当稀释样品是为了在平板上形成单菌落
D.可分解酚红指示剂使其褪色的菌株是产脲酶菌
【答案】D
【详解】A、农田或公园土壤中含有较多的含脲酶的微生物,A正确;B、为了筛选可分解尿素的细菌,配制的培养基应选择尿素作为唯一氮源,含脲酶的微生物在该培养基上能生长,B正确;C、当样品的稀释度足够高时,培养基表面生长的一个菌落,来源于样品稀释液中的一个活菌,C正确;D、在细菌分解尿素的化学反应中,细菌合成的脲酶将尿素分解成氨,氨会使培养基的pH升高,酚红指示剂将变红,因此在以尿素为唯一氮源的培养基中加入酚红指示剂,能对分离的菌种做进一步鉴定,D错误。故选D。
2.(2022·辽宁·统考高考真题)为避免航天器在执行载人航天任务时出现微生物污染风险,需要对航天器及洁净的组装车间进行环境微生物检测。下列叙述错误的是( )
A.航天器上存在适应营养物质匮乏等环境的极端微生物
B.细菌形成菌膜粘附于航天器设备表面产生生物腐蚀
C.在组装车间地面和设备表面采集环境微生物样品
D.采用平板划线法等分离培养微生物,观察菌落特征
【答案】D
【详解】A、嗜极微生物适应极端环境的特性使它们有在空间暴露环境或地外星球环境中存活的可能,因此航天器上存在适应营养物质匮乏等环境的极端微生物,A正确;B、细菌形成菌膜粘附于航天器设备表面产生生物腐蚀,会腐蚀舱内材料以及设备线路、元器件,B正确;C、对航天器及洁净的组装车间进行环境微生物检测,需要在组装车间地面和设备表面采集环境微生物样品,C正确;D、航天器及洁净的组装车间环境微生物很少,分离培养微生物,观察菌落特征,不需要采用平板划线法,D错误。故选D。
3.(2022·天津·高考真题)下图所示实验方法的应用或原理,不恰当的是( )
A.AB.BC.CD.D
【答案】C
【详解】AB、图示为分离绿叶中的色素,常用层析法,原理是各色素随层析液在滤纸上扩散速度不同,从而分离色素,溶解度大,扩散速度快;溶解度小,扩散速度慢,AB正确;CD、图示为平板划线法,是分离微生物的一种方法,不能用于细菌计数,是指把混杂在一起的微生物或同一微生物群体中的不同细胞,用接种环在平板表面上作多次由点到线的划线稀释而获得较多独立分布的单个细胞,并让其成长为单菌落的方法,C错误,D正确。故选C。
4.(2022·海南·统考高考真题)为探究校内植物园土壤中的细菌种类,某兴趣小组采集园内土壤样本并开展相关实验。下列有关叙述错误的是( )
A.采样时应随机采集植物园中多个不同地点的土壤样本
B.培养细菌时,可选用牛肉膏蛋白胨固体培养基
C.土壤溶液稀释倍数越低,越容易得到单菌落
D.鉴定细菌种类时,除形态学鉴定外,还可借助生物化学的方法
【答案】C
【详解】A、采集植物园中土壤样本的原则之一是要随机采样,A正确;B、牛肉膏蛋白胨固体培养基中含有细菌生长所需的碳源、氮源、水、无机盐等,可用于细菌的培养,B 正确;C、土壤溶液稀释倍数足够高时,才能将聚集的细菌分散开,有助于在培养基表面形成单菌落,C错误;D、不同种类细菌的理化特性一般不同,鉴定细菌种类时,除根据菌落特征进行形态学鉴定外,还可以借助生物化学的方法进行鉴定,D正确。故选C。
5.(2022·湖北·统考高考真题)废水、废料经加工可变废为宝。某工厂利用果糖生产废水和沼气池废料生产蛋白质的技术路线如图所示。下列叙述正确的是( )
A.该生产过程中,一定有气体生成
B.微生物生长所需碳源主要来源于沼气池废料
C.该生产工艺利用微生物厌氧发酵技术生产蛋白质
D.沼气池废料和果糖生产废水在加入反应器之前需要灭菌处理
【答案】A
【详解】A、据图可知,该生产过程中有酿酒酵母的参与,酵母菌呼吸作用会产生二氧化碳,故该生产过程中,一定有气体生成,A正确;B、糖类是主要的能源物质,微生物生长所需的碳源主要来源于果糖生产废水,B错误;C、分析图示可知,该技术中有连续搅拌反应器的过程,该操作的可以增加微生物与营养物质的接触面积,此外也可增大溶解氧含量,故据此推测该生产工艺利用微生物的有氧发酵技术生产蛋白质,C错误;D、沼气生产利用的是厌氧微生物,在连续搅拌反应器中厌氧微生物会被抑制,因此沼气池废料无需灭菌,D错误。故选A。
6.(2022·湖北·统考高考真题)关于白酒、啤酒和果酒的生产,下列叙述错误的是( )
A.在白酒、啤酒和果酒的发酵初期需要提供一定的氧气
B.白酒、啤酒和果酒酿制的过程也是微生物生长繁殖的过程
C.葡萄糖转化为乙醇所需的酶既存在于细胞质基质,也存在于线粒体
D.生产白酒、啤酒和果酒的原材料不同,但发酵过程中起主要作用的都是酵母菌
【答案】C
【详解】A、在白酒、啤酒和果酒的发酵初期需要提供一定的氧气,让酵母菌大量繁殖,再进行酒精发酵,A正确;B、白酒、啤酒和果酒酿制的过程也是微生物生长繁殖的过程,如发酵初期酵母菌大量繁殖,B正确;CD、酒精发酵利用的菌种是酵母菌,葡萄糖转化为乙醇所需的酶存在于细胞质基质,不存在线粒体中,C错误,D正确。故选C。
7.(2022·山东·高考真题)青霉菌处在葡萄糖浓度不足的环境中时,会通过分泌青霉素杀死细菌,以保证自身生存所需的能量供应。目前已实现青霉素的工业化生产,关于该生产过程,下列说法错误的是( )
A.发酵液中的碳源不宜使用葡萄糖
B.可用深层通气液体发酵技术提高产量
C.选育出的高产菌株经扩大培养后才可接种到发酵罐中
D.青霉素具有杀菌作用,因此发酵罐不需严格灭菌
【答案】D
【详解】A、青霉菌处于葡萄糖浓度不足的环境中会通过分泌青霉素杀死细菌;提供相同含量的碳源,葡萄糖溶液单位体积中溶质微粒较多,会导致细胞失水,发酵液中的碳源不宜使用葡萄糖,乳糖是二糖,可被水解为半乳糖和葡萄糖,是青霉菌生长的最佳碳源,可以被青霉菌缓慢利用而维持青霉素分泌的有利条件,A正确;B、青霉菌的代谢类型为异养需氧型,可用深层通气液体发酵技术提高产量,B正确;C、选育出的高产青霉素菌株经扩大培养纯化后,才可接种到发酵罐中进行工业化生产,C正确;D、为了防止细菌、其他真菌等微生物的污染,获得纯净的青霉素,发酵罐仍需严格灭菌,D错误。故选D。
8.(2022·湖南·高考真题)“清明时节雨纷纷,路上行人欲断魂。借问酒家何处有,牧童遥指杏花村。”徜徉古诗意境,思考科学问题。下列观点错误的是( )
A.纷纷细雨能为杏树开花提供必需的水分
B.杏树开花体现了植物生长发育的季节周期性
C.花开花落与细胞生长和细胞凋亡相关联
D.“杏花村酒”的酿制,酵母菌只进行无氧呼吸
【答案】D
【详解】A、生命活动离不开水,纷纷细雨能为杏树开花提供必需的水分,A正确;B、高等植物的生长发育受到环境因素调节,杏树在特定季节开花,体现了植物生长发育的季节周期性,B正确;C、细胞开花过程中涉及细胞的体积增大和数目增多等过程,花落是由基因控制的细胞自动结束生命的过程,又称细胞编程性死亡,故花开花落与细胞生长和细胞凋亡相关联,C正确;D、“杏花村酒”的酿制过程中起主要作用的微生物是酵母菌,酵母菌在发酵过程中需要先在有氧条件下大量繁殖,再在无氧条件下进行发酵,D错误。故选D。
9.(2022·湖南·高考真题)洗涤剂中的碱性蛋白酶受到其他成分的影响而改变构象,部分解折叠后可被正常碱性蛋白酶特异性识别并降解(自溶)失活。此外,加热也能使碱性蛋白酶失活,如图所示。下列叙述错误的是( )
A.碱性蛋白酶在一定条件下可发生自溶失活
B.加热导致碱性蛋白酶构象改变是不可逆的
C.添加酶稳定剂可提高加碱性蛋白酶洗涤剂的去污效果
D.添加碱性蛋白酶可降低洗涤剂使用量,减少环境污染
【答案】B
【详解】A、由题“部分解折叠后可被正常碱性蛋白酶特异性识别并降解(自溶)失活”可知,碱性蛋白酶在一定条件下可发生自溶失活,A正确;B、由图可知,加热导致碱性蛋白酶由天然状态变为部分解折叠,部分解折叠的碱性蛋白酶降温后可恢复到天然状态,因此加热导致碱性蛋白酶构象改变是可逆的 ,B错误;C、碱性蛋白酶受到其他成分的影响而改变构象,而且加热也能使碱性蛋白酶失活,会降低碱性蛋白酶的洗涤剂去污效果,添加酶稳定剂可提高加碱性蛋白酶洗涤剂的去污效果,C正确;D、酶具有高效性,碱性蛋白酶能使蛋白质水解成多肽和氨基酸,具有很强的分解蛋白质的能力,可有效地清除汗渍、奶渍、酱油渍等污渍,添加碱性蛋白酶可降低洗涤剂使用量,减少环境污染,D正确。故选B。
10.(2022·浙江·统考高考真题)用果胶酶处理草莓,可以得到比较澄清的草莓汁;而利用稀盐酸处理草莓可以制得糊状的草莓酱。果胶酶和盐酸催化果胶水解的不同点在于( )
A.两者催化果胶水解得到的产物片段长度不同
B.两者催化果胶水解得到的单糖不同
C.两者催化果胶主链水解断裂的化学键不同
D.酶催化需要最适温度,盐酸水解果胶不需要最适温度
【答案】A
【详解】A、用果胶酶处理草莓,可以得到比较澄清的草莓汁;而利用稀盐酸处理草莓可以制得糊状的草莓酱,说明两者催化果胶水解得到的产物片段长度不同,A正确;BC、盐酸属于无机催化剂,与果胶酶催化果胶主链水解断裂的化学键、催化果胶水解得到的单糖是相同的,BC错误;D、无论是酶和盐酸催化化学反应,反应的过程中温度达到最适的话,可以让反应更加充分, 但可能酶的效果比盐酸更好,D错误。故选A。
11.(2022·江苏·统考高考真题·多选)在制作发酵食品的学生实践中,控制发酵条件至关重要。下列相关叙述错误的有( )
A.泡菜发酵后期,尽管乳酸菌占优势,但仍有产气菌繁殖,需开盖放气
B.制作果酒的葡萄汁不宜超过发酵瓶体积的2/3,制作泡菜的盐水要淹没全部菜料
C.葡萄果皮上有酵母菌和醋酸菌,制作好葡萄酒后,可直接通入无菌空气制作葡萄醋
D.果酒发酵时温度宜控制在18-25℃,泡菜发酵时温度宜控制在30-35℃
【答案】ACD
【详解】A、乳酸菌属于厌氧菌,开盖放气会影响乳酸菌发酵,因此不能开盖放气,A错误;B、制作果酒的葡萄汁不宜超过发酵瓶体积的2/3,是为了发酵初期让酵母菌进行有氧呼吸大量繁殖,同时为了防止发酵过程中发酵液溢出,制作泡菜的盐水要淹没全部菜料,以保证乳酸菌进行无氧呼吸,B正确;C、醋酸菌为需氧菌,且发酵温度高于果酒的发酵温度,因此制作好葡萄酒后,除通入无菌空气,还需要适当提高发酵装置的温度,C错误;D、果酒发酵时温度宜控制在18-25℃,果醋发酵时温度宜控制在30-35℃,泡菜的制作温度低于30-35℃,D错误。故选ACD。
12.(2022·辽宁·统考高考真题·多选)β-苯乙醇是赋予白酒特征风味的物质。从某酒厂采集并筛选到一株产β-苯乙醇的酵母菌应用于白酒生产。下列叙述正确的是( )
A.所用培养基及接种工具分别采用湿热灭菌和灼烧灭菌
B.通过配制培养基、灭菌、分离和培养能获得该酵母菌
C.还需进行发酵实验检测该酵母菌产β-苯乙醇的能力
D.该酵母菌的应用有利于白酒新产品的开发
【答案】ACD
【详解】A、培养基一般选择高压蒸汽灭菌,接种工具一般用灼烧灭菌,A正确;B、分离纯化酵母菌,操作如下:配制培养基→灭菌→接种→培养→挑选菌落,B错误;C、为了筛选的到目的菌,应该进行发酵实验检测该酵母菌产β-苯乙醇的能力,C正确;D、筛选到一株产β-苯乙醇的酵母菌可应用于白酒新产品的开发,D正确。故选ACD。
13.(2022·山东·高考真题·多选)啤酒的工业化生产中,大麦经发芽、焙烤、碾磨、糖化、蒸煮、发酵、消毒等工序后,最终过滤、调节、分装。下列说法正确的是( )
A.用赤霉素处理大麦,可使大麦种子无须发芽就能产生α-淀粉酶
B.焙烤是为了利用高温杀死大麦种子胚并进行灭菌
C.糖浆经蒸煮、冷却后需接种酵母菌进行发酵
D.通过转基因技术可减少啤酒酵母双乙酰的生成,缩短啤酒的发酵周期
【答案】ACD
【详解】A、赤霉素能促进种子的萌发,据此可推测若用赤霉素处理大麦,可诱导α-淀粉酶相关基因的表达,促进α-淀粉酶的合成,进而使大麦种子无须发芽就能产生α-淀粉酶,A正确;B、焙烤可以杀死大麦种子的胚,但不使淀粉酶失活,没有进行灭菌,B错误;C、糖浆经蒸煮(产生风味组分、终止酶的进一步作用,并对糖浆灭菌)、冷却后再接种酵母菌进行发酵,防止高温杀死菌种,C正确;D、转基因技术已被用来减少啤酒酵母双乙酰的生成,缩短啤酒的发酵周期,属于转基因技术在微生物领域的应用,D正确。故选ACD。
14.(2022·重庆·统考高考真题)研究发现柑橘精油可抑制大肠杆菌的生长。某兴趣小组采用水蒸气蒸馏法和压榨法提取了某种橘皮的精油(分别简称为HDO和CPO),并研究其抑菌效果的差异。
(1)为便于精油的提取,压榨前需用 浸泡橘皮一段时间。在两种方法收集的油水混合物中均加入NaCl,其作用是 ;为除去油层中的水分,需加入 。
(2)无菌条件下,该小组制备了两个大肠杆菌平板,用两片大小相同的无菌滤纸分别蘸取HDO和CPO贴于含菌平板上,37℃培养24h,抑菌效果见如图。有同学提出该实验存在明显不足:①未设置对照,设置本实验对照的做法是 ,其作用是 ;②不足之处还有
(答两点)。
若HDO的抑菌效果低于CPO,从提取方法的角度分析,主要原因是
。
【答案】(1)石灰水 增加盐的浓度,利于水油分层 无水硫酸钠 (2)用一片大小相同的无菌滤纸蘸取等量的蒸馏水贴于含菌平板上 排除无关变量对实验结果的影响,增强实验结果的可信度 违背平行重复原则,每个实验组中的样本太少;实验组精油的含量没有遵循等量原则 (3)橘皮精油的有效成分在用水蒸气蒸馏时会发生部分水解
【详解】(1)新鲜柑橘皮中含有大量的果蜡、果胶和水分,如果直接压榨,出油率较低,为了提高出油率,需要将柑橘皮干燥去水,并用石灰水浸泡。为了将水油分层,只需加入氯化钠,增加盐浓度,就会出现明显的分层,再用分液漏斗将这两层分开。分离的油层还会含有一定的水分,一般可以加入一些无水硫酸钠吸水。(2)本实验缺乏对照组,无法排除其他无关变量对实验结果的影响,可用一片大小相同的无菌滤纸蘸取等量的蒸馏水贴于含菌平板上作为对照组。另外,每个实验组中只利用了一张无菌滤纸,样本太少,容易出现偶然性误差;而且两个实验组蘸取的精油没有遵循等量原则。(3)橘皮精油的有效成分在用水蒸气蒸馏时会发生部分水解,所以HDO的抑菌效果低于CPO。
15.(2022·河北·统考高考真题)番茄灰霉病菌严重影响番茄生产,枯草芽孢杆菌可以产生对多种病原菌具有抑制作用的蛋白质。为探究枯草芽孢杆菌能否用于番茄灰霉病的生物防治,研究者设计了相关实验。回答下列问题:
(1)检测枯草芽孢杆菌对番茄灰霉病菌的抑制作用时,取适量 菌液涂布于固体培养基上,将无菌滤纸片(直径5mm)在 菌液中浸泡后覆盖于固体培养基中心,数秒后取出滤纸片,培养皿倒置培养后测量 大小以判定抑菌效果。
(2)枯草芽孢杆菌为好氧微生物,液体培养时应采用 (填“静置”或“摇床震荡”)培养。培养过程中抽样检测活菌数量时,应采用 (填“稀释涂布平板法”或“显微镜直接计数法”),其原因是
。
电泳分离蛋白质混合样品的原理是
。利用SDS-聚丙烯酰胺凝胶电泳测定枯草芽孢杆菌的抗菌蛋白分子量时,SDS的作用是
。
(4)枯草芽孢杆菌长期保藏时,常以其 作为保藏对象。
【答案】(1)番茄灰霉病菌 枯草芽孢杆菌 抑菌圈 (2)摇床震荡 稀释涂布平板法 用稀释涂布平板法在培养基上看到的每一个菌落都来自一个活细胞,而显微镜直接计数法会将死亡的枯草芽孢杆菌也计算在内 (3)利用待分离样品中各种分子带电性质的差异及分子本身的大小、形状的不同,使带电分子产生不同的迁移速度,从而实现样品中各种分子的分离 SDS带有大量的负电荷,且能使蛋白质变性成为肽链,使蛋白质的迁移速率只与蛋白质的相对分子质量有关,而与所带电荷性质无关 (4)菌液
【详解】(1)分析题意,要检测枯草芽孢杆菌对番茄灰霉病菌的抑制作用,先把适量的番茄灰霉病菌菌液涂布于固体培养基上,将无菌滤纸片在枯草芽孢杆菌菌液中浸泡后覆盖于固体培养基中心,若对番茄灰霉病菌有抑制作用,被覆盖的位置的番茄灰霉病菌就会被杀死,培养皿倒置培养后会出现抑菌圈,测量抑菌圈大小以判定抑菌效果强弱。(2)枯草芽孢杆菌为好氧微生物,采用摇床震荡培养可增大培养液的溶氧量,有利于枯草芽孢杆菌的生长繁殖。培养过程中要抽样检测活菌数量,应该采用稀释涂布平板法,用稀释涂布平板法在培养基上看到的每一个菌落都来自一个活细胞,而显微镜直接计数法会将死亡的枯草芽孢杆菌也计算在内。(3)电泳分离蛋白质混合样品的原理是:利用待分离样品中各种分子带电性质的差异及分子本身的大小、形状的不同,使带电分子产生不同的迁移速度,从而实现样品中各种分子的分离。SDS带有大量的负电荷,且能使蛋白质变性成为肽链,使蛋白质的迁移速率只与蛋白质的相对分子质量有关,而与所带电荷性质无关。(4)长期保藏枯草芽孢杆菌,应该将培养的菌液转移到灭菌好的甘油瓶中,与甘油充分混合,放在-20℃的冷冻箱中保存。
16.(2022·湖南·高考真题)黄酒源于中国,与啤酒、葡萄酒并称世界三大发酵酒。发酵酒的酿造过程中除了产生乙醇外,也产生不利于人体健康的氨基甲酸乙酯(EC)。EC主要由尿素与乙醇反应形成,各国对酒中的EC含量有严格的限量标准。回答下列问题:
(1)某黄酒酿制工艺流程如图所示,图中加入的菌种a是 ,工艺b是 (填“消毒”或“灭菌”),采用工艺b的目的是 。
(2)以尿素为唯一氮源的培养基中加入 指示剂,根据颜色变化,可以初步鉴定分解尿素的细菌。尿素分解菌产生的脲酶可用于降解黄酒中的尿素,脲酶固定化后稳定性和利用效率提高,固定化方法有 (答出两种即可)。
(3)研究人员利用脲酶基因构建基因工程菌L,在不同条件下分批发酵生产脲酶,结果如图所示。推测 是决定工程菌L高脲酶活力的关键因素,理由是
。
(4)某公司开发了一种新的黄酒产品,发现EC含量超标。简要写出利用微生物降低该黄酒中EC含量的思路 。
【答案】(1)酵母菌 消毒 目的是杀死啤酒的中大多数微生物,并延长其保存期 (2)酚红 化学结合法、包埋法、物理吸附法 (3)pH 两图中脲酶活力随时间变化的曲线基本一致,而维持pH在6.5不变与pH从6.5降为4.5相比较而言,酶活力值始终要高 (4)方案一:配置一种选择培养基,筛选出产生EC降解酶的细菌,从细菌中分离得到EC降解酶,纯化的EC降解酶进行固定化操作后,加入该黄酒中。方案二:配置一种选择培养基,筛选出产生脲酶的细菌,从细菌中分离得到脲酶,纯化的脲酶进行固定化操作后,在黄酒工艺流程的发酵环节中加入。
【详解】(1)制造果酒利用的是酵母菌的无氧呼吸,加入的菌种a是酵母菌。过滤能除去啤酒中部分微生物,工艺b是消毒,目的是杀死啤酒的中大多数微生物,并延长其保存期。(2)由于细菌分解尿素的过程中合成脲酶,脲酶将尿素分解成氨,会使培养基碱性增强,pH升高,所以可以用检测pH的变化的方法来判断尿素是否被分解,故在以尿素为唯一氮源的培养基中加入酚红指示剂可以鉴别尿素分解菌。固定化酶实质上是将相应酶固定在不溶于水的载体上,实现酶的反复利用,并提高酶稳定性,酶的各项特性(如高效性、专一性和作用条件的温和性)依然保持。固定化酶的方法包括化学结合法、包埋法、物理吸附法等。(3)对比两坐标曲线,两图中脲酶活力随时间变化的曲线基本一致,说明培养时间不是决定因素;而维持pH在6.5不变与pH从6.5降为4.5相比较而言,酶活力值始终要高,说明pH为6.5时,有利于酶结构的稳定,故pH是决定工程菌L高脲酶活力的关键因素。(4)从坐标图形看,利用脲酶消除其前体物质尿素可降低该黄酒中EC含量。配置一种选择培养基,筛选出产生EC降解酶的细菌,从细菌中分离得到EC降解酶,纯化的EC降解酶进行固定化操作后,加入该黄酒中。或者配置一种选择培养基,筛选出产生脲酶的细菌,从细菌中分离得到脲酶,纯化的脲酶进行固定化操作后,在黄酒工艺流程的发酵环节中加入。
17.(2022·广东·高考真题)研究深海独特的生态环境对于开发海洋资源具有重要意义。近期在“科学号”考察船对中国南海科考中,中国科学家采集了某海域1146米深海冷泉附近沉积物样品,分离、鉴定得到新的微生物菌株并进一步研究了其生物学特性。
回答下列问题:
(1)研究者先制备富集培养基,然后采用 法灭菌,冷却后再接入沉积物样品,28℃厌氧培养一段时间后,获得了含拟杆菌的混合培养物,为了获得纯种培养物,除了稀释涂布平板法,还可采用 法。据图分析,拟杆菌新菌株在以 为碳源时生长状况最好。
(2)研究发现,将采集的样品置于各种培养基中培养,仍有很多微生物不能被分离筛选出来,推测其原因可能是
。(答一点即可)
藻类细胞解体后的难降解多糖物质,通常会聚集形成碎屑沉降到深海底部。从生态系统组成成分的角度考虑,拟杆菌对深海生态系统碳循环的作用可能是
。
(4)深海冷泉环境特殊,推测此环境下生存的拟杆菌所分泌的各种多糖降解酶,除具有酶的一般共性外,其特性可能还有 。
【答案】(1)高压蒸汽灭菌 平板划线 纤维素 (2)某些微生物只有利用深海冷泉中的特有物质才能生存(或需要在深海冷泉的特定环境中才能存活) (3)拟杆菌作为分解者,将沉降到深海底部的难降解多糖物质分解为无机物,归还到无机环境中,有利于碳循环的顺利进行 (4) 耐低温
【详解】(1)培养基通常采用高压蒸汽灭菌法进行灭菌。可以采用稀释涂布平板法或平板划线法,将单个微生物分散在固体培养基上,经过培养得到单菌落,从而获得纯净培养物。分析图12可知,在以纤维素为碳源的培养基中,细胞数量最多,可推知拟杆菌新菌株在以纤维素为碳源时生长状况最好。(2)深海冷泉中可能存在某些微生物,只有利用冷泉中的特有物质才能生存(或需要在深海冷泉的特定环境中才能存活),故将采集的样品置于各种培养基中培养,仍可能有很多微生物不能被分离筛选出来。(3)拟杆菌为异养生物,作为该生态系统的分解者,能将沉降到深海底部的难降解多糖物质分解为无机物,归还到无机环境中,有利于碳循环的顺利进行。(4)深海冷泉温度较低,故生活在其中的拟杆菌所分泌的各种多糖降解酶,应具有耐低温的特性,才能高效降解多糖,保证拟杆菌的正常生命活动所需。
18.(2022·全国·统考高考真题)化合物S被广泛应用于医药、食品和化工工业、用菌株C可生产S,S的产量与菌株C培养所利用的碳源关系密切。为此,某小组通过实验比较不同碳源对菌体生长和S产量的影响,结果见表。
回答下列问题。
(1)通常在实验室培养微生物时,需要对所需的玻璃器皿进行灭菌,灭菌的方法有
(答出2点即可)。
由实验结果可知,菌株C生长的最适碳源是 ;用菌株C生产S的最适碳源是
。菌株C的生长除需要碳源外,还需要 (答出2点即可)等营养物质。
(3)由实验结果可知,碳源为淀粉时菌株C不能生长,其原因是 。
(4)若以制糖废液作为碳源,为进一步确定生产S的最适碳源浓度,某同学进行了相关实验。请简要写出实验思路:
。
利用制糖废液生产S可以实现废物利用,其意义是
(答出1点即可)。
【答案】(1)高压蒸汽灭菌、干热灭菌 (2)葡萄糖 制糖废液 氮源、无机盐、水 (3)缺少淀粉酶 (4)分别配制一系列不同浓度梯度的以制糖废液为唯一碳源的培养基,培养菌株C,其他条件相同且适宜,一段时间后,测定并比较不同浓度制糖废液中的S的产量,S产量最高时对应的制糖废液浓度即为生产S的最适碳源浓度 (5)减少污染、节省原料、降低生产成本
【详解】(1)通常在实验室培养微生物时,为防止实验用的玻璃器皿等物品中原有的微生物污染培养物,需要使用强烈的理化因素杀死物体内外一切微生物的细胞、芽孢和孢子,即对所需的玻璃器皿进行灭菌,玻璃器皿常用的灭菌的方法有干热灭菌、高压蒸汽灭菌等。(2)由实验结果可知,与以制糖废液为碳源相比,以葡萄糖为碳源时菌株C的细胞干重最大,说明最适于菌株C生长的碳源是葡萄糖;而以制糖废液为碳源时,用菌株C生产S的产量高于以葡萄糖为碳源时的产量,说明最适于生产S的碳源是制糖废液。微生物的生长一般都需要水、碳源、氮源和无机盐,还需要满足微生物生长对pH、氧气以及特殊营养物质的要求,故菌株C的生长除需要碳源外,还需要氮源、无机盐、水等营养物质。(3)分析题图表格可以看出在以淀粉为碳源的培养基中,菌株C不能生长,原因可能是菌株C不能合成淀粉酶或菌株C不能分泌淀粉酶,因而不能利用淀粉。(4)要测定生产S的最适制糖废液为碳源的浓度,实验自变量为制糖废液的浓度,可分别配制一系列不同浓度梯度的以制糖废液为唯一碳源的培养基,培养菌株C,其他条件相同且适宜,一段时间后,测定并比较不同浓度制糖废液中的S的产量,S产量最高时对应的制糖废液浓度,即为生产S的最适碳源浓度。(5)利用制糖废液生产S可以实验废物利用,既有利于减少污染、节省原料,又能降低生产成本。
19.(2022·全国·高考真题)某同学从被石油污染的土壤中分离得到A和B两株可以降解石油的细菌,在此基础上采用平板培养法比较二者降解石油的能力,并分析两个菌株的其他生理功能。
实验所用的培养基成分如下。
培养基Ⅰ:K2HPO4,MgSO4,NH4NO3,石油。
培养基Ⅱ:K2HPO4,MgSO4,石油。
操作步骤:
①将A、B菌株分别接种在两瓶液体培养基Ⅰ中培养,得到A、B菌液;
②液体培养基Ⅰ、Ⅱ中添加琼脂,分别制成平板Ⅰ、Ⅱ,并按图中所示在平板上打甲、乙两孔。
回答下列问题。
(1)实验所用培养基中作为碳源的成分是 。培养基中NH4NO3的作用是为菌株的生长提供氮源,氮源在菌体内可以参与合成 (答出2种即可)等生物大分子。
(2)步骤①中,在资源和空间不受限制的阶段,若最初接种N0个A细菌,繁殖n代后细菌的数量是 。
(3)为了比较A、B降解石油的能力,某同学利用步骤②所得到的平板Ⅰ、Ⅱ进行实验,结果如表所示(“+”表示有透明圈,“+”越多表示透明圈越大,“-”表示无透明圈),推测该同学的实验思路是
。
(4)现有一贫氮且被石油污染的土壤,根据上表所示实验结果,治理石油污染应选用的菌株是 ,理由是 。
【答案】(1) 石油 DNA、RNA、蛋白质 (2)N0•2n (3)在无菌条件下,将等量等浓度的A菌液和B菌液分别接种到平板Ⅰ的甲和乙两孔处,平板Ⅱ也进行同样的操作,在相同且适宜条件下培养一段时间,比较两个平板的两孔处的透明圈大小并作记录,根据透明圈大降解能力强,透明圈小降解能力弱,进而比较A、B降解石油的能力 (4)A A菌株降解石油的能力高于B菌株,并且在没有添加氮源的培养基中也能生长
【详解】(1)培养基的成分有碳源、氮源、无机盐和水等,从组成培养基的物质所含化学元素可知,作为碳源的成分是石油。生物大分子DNA、RNA、蛋白质都含有N元素,故氮源在菌体内可以参与合成这些物质。(2)由题意“资源和空间不受限制”可知,细菌的种群数量呈J型曲线增长,由于细菌进行二分裂,细菌每繁殖一代就是上一代的2倍,根据公式Nt=N0•λt,λ=2,繁殖n代后细菌的数量是N0•2n。(3)分析表格数据可知,实验的结果是:在平板Ⅰ上,A菌株降解石油的能力高于B菌株;在平板Ⅱ上,A菌株仍然能降解石油,而B菌株不能降解,根据实验的单一变量和对照原则,推测该同学的思路是:在无菌条件下,将等量等浓度的A菌液和B菌液分别接种到平板Ⅰ的甲和乙两孔处,平板Ⅱ也进行同样的操作,在相同且适宜条件下培养一段时间,比较两个平板的两孔处的透明圈大小并作记录,根据透明圈大降解能力强,透明圈小降解能力弱,进而比较A、B降解石油的能力。(4)由表格数据可知,在平板Ⅱ(无氮源的培养基)上,A菌株仍然能降解石油,而B菌株不能降解,所以要治理贫氮且被石油污染的土壤,应该选用A菌株,因为A菌株降解石油的能力高于B菌株,并且在没有添加氮源的培养基中也能生长。
〖2021年高考真题〗
1.(2021·江苏·高考真题)某同学选用新鲜成熟的葡萄制作果酒,然后在果酒基础上制作果醋,下列相关叙述正确的是( )
A.果酒发酵时,每日放气需迅速,避免空气回流入发酵容器
B.果酒发酵时,用斐林试剂检测葡萄汁中还原糖含量变化,砖红色沉淀逐日增多
C.果醋发酵时,发酵液产生的气泡量明显少于果酒发酵时
D.果醋发酵时,用重铬酸钾测定醋酸含量变化,溶液灰绿色逐日加深
【答案】C
【详解】A、酒精发酵是利用酵母菌的无氧呼吸,随着果酒发酵的进行,装置内会产生气体(二氧化碳),容器内压强大于外界,所以空气不会回流,每日放气需迅速,避免发酵装置中气压过大,造成爆炸,A错误;B、葡萄汁是红色,不能用斐林试剂检测,同时果酒发酵时,发酵液中的葡萄糖不断被消耗,因此用斐林试剂检测葡萄汁中还原糖含量变化,砖红色沉淀逐日减少,B错误;C、果酒制作会产生酒精和二氧化碳。在果酒基础上制作果醋,酒精与氧气发生反应产生醋酸和水,几乎没有气泡产生,发酵液产生的气泡量明显少于果酒发酵时,C正确;D、重铬酸钾用于检测酒精,不能用于测定醋酸含量,D错误。故选C。
2.(2021·海南·高考真题)关于果酒、果醋和泡菜这三种传统发酵产物的制作,下列叙述正确的是( )
A.发酵所利用的微生物都属于原核生物B.发酵过程都在无氧条件下进行
C.发酵过程都在同一温度下进行D.发酵后形成的溶液都呈酸性
【答案】D
【详解】A、参与果酒制作的微生物是酵母菌,属于真核生物,A错误;B、参与果醋制作的醋酸菌是好氧菌,因此果醋发酵需要有氧条件,B错误;C、不同的发酵产物需要的温度不同,C错误;D、果酒、果醋和泡菜发酵后形成的溶液都呈酸性,D正确。故选D。
3.(2021·湖北·统考高考真题)中国的许多传统美食制作过程蕴含了生物发酵技术。下列叙述正确的是( )
A.泡菜制作过程中,酵母菌将葡萄糖分解成乳酸
B.馒头制作过程中,酵母菌进行呼吸作用产生CO2
C.米酒制作过程中,将容器密封可以促进酵母菌生长
D.酸奶制作过程中,后期低温处理可产生大量乳酸杆菌
【答案】B
【详解】A、泡菜制作过程中,主要是乳酸菌将葡萄糖分解形成乳酸,A错误;B、做馒头或面包时,经常要用到酵母菌,酵母菌可以进行有氧呼吸分解面粉中的葡萄糖,产生二氧化碳和水,二氧化碳是气体,遇热膨胀而形成小孔,使得馒头或面包暄软多孔,B正确;C、酵母菌在有氧条件下可以大量繁殖,在密封也就是无氧条件下产生酒精,C错误;D、酸奶制作过程中,后期低温处理时大部分乳酸杆菌已死亡,不会大量繁殖,D错误。故选B。
4.(2021·辽宁·统考高考真题)利用菠萝蜜制作果醋的大致流程为:先在灭菌的果肉匀浆中接种酵母菌,发酵6天后,再接入活化的醋酸杆菌,发酵5天。下列有关叙述错误的是( )
A.乙醇既是醋酸发酵的底物,又可以抑制杂菌繁殖
B.酵母菌和醋酸杆菌均以有丝分裂的方式进行增殖
C.酵母菌和醋酸杆菌发酵过程中控制通气的情况不同
D.接入醋酸杆菌后,应适当升高发酵温度
【答案】B
【详解】A、当缺少糖源时,醋酸菌将乙醇变为乙醛,再将乙醛变为醋酸,同时乙醇还可以抑制杂菌繁殖,A正确;B、酵母菌一般以出芽的方式繁殖,醋酸杆菌以二分裂的方式进行增殖,B错误;C、酵母菌发酵过程中先通气使其大量繁殖,再密闭发酵产乙醇;醋酸杆菌为好氧菌,需持续通入无菌氧气,C正确;D、酵母菌适宜温度是18~25℃,醋酸杆菌最适温度为30~35℃,D正确。故选B。
5.(2021·天津·统考高考真题)下列操作能达到灭菌目的的是( )
A.用免洗酒精凝胶擦手B.制作泡菜前用开水烫洗容器
C.在火焰上灼烧接种环D.防疫期间用石炭酸喷洒教室
【答案】C
【详解】A、用免洗酒精凝胶擦手属于消毒,A错误;B、制作泡菜前用开水烫洗容器属于消毒过程,B错误;C、在火焰上灼烧接种环能达到灭菌目的,C正确;D、防疫期间用石炭酸喷洒教室,属于消毒,D错误。故选C。
6.(2021·北京·统考高考真题)人体皮肤表面存在着多种微生物,某同学拟从中分离出葡萄球菌。下述操作不正确的是( )
A.对配制的培养基进行高压蒸汽灭菌
B.使用无菌棉拭子从皮肤表面取样
C.用取样后的棉拭子在固体培养基上涂布
D.观察菌落的形态和颜色等进行初步判断
【答案】C
【详解】A、为避免杂菌污染干扰,需对配制的培养基进行高压蒸汽灭菌,A正确;B、葡萄球菌需从人体皮肤的微生物中分离,为避免杂菌污染,故需要使用无菌棉拭子从皮肤表面取样,B正确;C、用取样后的棉拭子浸出液在固体培养基上涂布,C错误;D、根据微生物在固体平板培养基表面形成的菌落的形状、大小、隆起程度和颜色等特征进行鉴别,D正确。故选C。
7.(2021·山东·统考高考真题)解脂菌能利用分泌的脂肪酶将脂肪分解成甘油和脂肪酸并吸收利用。脂肪酸会使醇溶青琼脂平板变为深蓝色。将不能直接吸收脂肪的甲,乙两种菌分别等量接种在醇溶青琼脂平板上培养。甲菌菌落周围呈现深蓝色,乙菌菌落周围不变色,下列说法错误的是( )
A.甲菌属于解脂菌
B.实验中所用培养基以脂肪为唯一碳源
C.可将两种菌分别接种在同一平板的不同区域进行对比
D.该平板可用来比较解脂菌分泌脂肪酶的能力
【答案】B
【详解】A、根据题干信息“甲菌菌落周围呈现深蓝色”,说明甲可以分泌脂肪酶将脂肪分解成甘油和脂肪酸,脂肪酸会使醇溶青琼脂平板变为深蓝色,因此甲菌属于解脂菌,A正确;B、乙菌落周围没有出现深蓝色,说明乙菌落不能产生脂肪酶,不能利用脂肪为其供能,但乙菌落也可以在培养基上生存,说明该培养基不是以脂肪为唯一碳源,B错误;C、可将两种菌分别接种在同一平板的不同区域进行对比,更加直观,C正确;D、可以利用该平板可用来比较解脂菌分泌脂肪酶的能力,观察指标可以以菌落周围深蓝色圈的大小,D正确。故选B。
8.(2021·山东·统考高考真题)葡萄酒的制作离不开酵母菌。下列说法错误的是( )
A.无氧条件下酵母菌能存活但不能大量繁殖
B.自然发酵制作葡萄酒时起主要作用的菌是野生型酵母菌
C.葡萄酒的颜色是葡萄皮中的色素进入发酵液形成的
D.制作过程中随着发酵的进行发酵液中糖含量增加
【答案】D
【详解】A、酵母菌进行有氧呼吸获得能量大量繁殖,无氧条件下,发酵产生酒精,故无氧条件下酵母菌能进行无氧呼吸存活但不能大量繁殖,A正确;B、自然发酵制作葡萄酒时起主要作用的菌是葡萄皮上的野生型酵母菌,B正确;C、葡萄皮中的色素进入发酵液使葡萄酒呈现颜色,C正确;D、制作过程中随着发酵的进行发酵液中糖含量减少,D错误。故选D。
9.(2021·浙江·统考高考真题)用白萝卜制作泡菜的过程中,采用适当方法可缩短腌制时间。下列方法中错误的是( )
A.将白萝卜切成小块B.向容器中通入无菌空气
C.添加已经腌制过的泡菜汁D.用沸水短时处理白萝卜块
【答案】B
【详解】A、将白萝卜切成小块可以扩大白萝卜与腌料的接触面积,缩短腌制时间,A正确;B、泡菜制作所需菌种为乳酸菌,制作过程中应保持无氧环境,向容器中通入无菌空气不利于腌制,B错误;C、泡菜汁中含有一定量的发酵菌种,所以在腌制过程中,加入一些已经腌制过泡菜汁可缩短腌制时间,C正确;D、用沸水短时处理,可抑制某些微生物的繁殖,提高泡菜品质,也可缩短腌制时间,D正确。故选B。
10.(2021·江苏·高考真题·多选)为提高一株石油降解菌的净化能力,将菌涂布于石油为唯一碳源的固体培养基上,以致死率为90%的辐照剂量诱变处理,下列叙述不合理的是( )
A.将培养基分装于培养皿中后灭菌,可降低培养基污染的概率
B.涂布用的菌浓度应控制在30~300个/mL
C.需通过预实验考察辐射时间对存活率的影响,以确定最佳诱变时间
D.挑取培养基上长出的较大单菌落,给纯化后进行降解效率分析
【答案】AB
【详解】A、培养基应先灭菌再分装于培养皿中,A符合题意;B、涂布用的菌液体积为0.1mL,培养皿中菌落数要求在30~300个,则涂布用的菌浓度应控制在300~3000个/mL,B符合题意;C、辐射剂量和诱变时间都是正式实验的无关变量,可通过预实验确定,C不符合题意;D、石油降解菌能分解石油获得碳源,形成菌落,挑取培养基上长出的较大单菌落,经纯化后进行降解效率分析,以获得能高效降解石油的菌种,D不符合题意。故选AB。
11.(2021·山东·统考高考真题·多选)含硫蛋白质在某些微生物的作用下产生硫化氢导致生活污水发臭。硫化氢可以与硫酸亚铁铵结合形成黑色沉淀。为探究发臭水体中甲、乙菌是否产生硫化氢及两种菌的运动能力,用穿刺接种的方法,分别将两种菌接种在含有硫酸亚铁铵的培养基上进行培养,如图所示。若两种菌繁殖速度相等,下列说法错误的是( )
A.乙菌的运动能力比甲菌强
B.为不影响菌的运动需选用液体培养基
C.该实验不能比较出两种菌产生硫化氢的量
D.穿刺接种等接种技术的核心是防止杂菌的污染
【答案】B
【详解】A、从图中可以看出甲菌在试管中分布范围小于乙菌,说明了乙菌的运动能力比甲菌强,A正确;B、为不影响菌的运动需选用半固体培养基,B错误;C、根据题意,黑色区域的面积大小反映两种菌运动能力的大小,而不能表示二者产生硫化氢的能力大小,C正确;D、微生物接种技术的核心是防止杂菌的污染,D正确。故选B。
12.(2021·重庆·高考真题)人类很早就能制作果酒,并用果酒进一步发酵生产果醋。
(1)人们利用水果及附着在果皮上的 菌,在18~25℃、无氧条件下酿造果酒;在利用醋酸菌在 条件下,将酒精转化成醋酸酿得果醋。酿造果醋时,得到了醋酸产率较高的醋酸菌群,为进一步纯化获得优良醋酸菌菌种,采用的接种方法是 。
(2)先酿制果酒再生产果醋的优势有 (填编号)。
①先酿制果酒,发酵液能抑制杂菌的生长,有利于提高果醋的产率
②酿制果酒时形成的醋酸菌膜,有利于提高果醋的产率
③果酒有利于溶出水果中的风味物质并保留在果醋中
(3)果酒中的酒精含量对果醋的醋酸产率会产生一定的影响。某技术组配制发酵液研究了初始酒精浓度对醋酸含量的影响,结果见图。
该技术组使用的发酵液中,除酒精外还包括的基本营养物质有 (填写两种)。据图可知,醋酸发酵的最适初始酒精浓度是 ;酒精浓度为10%时醋酸含量最低,此时,若要尽快提高醋酸含量,可采取的措施有 (填写两个方面)。
【答案】(1)酵母菌 30~35℃,有氧 稀释涂布平板法/平板划线法 (2)①③ (3氮源、无机盐、水 6% 适当降低初始酒精浓度,增加氧气供应,适当提高温度等
【详解】(1)在葡萄酒的自然发酵过程中,起主要作用的是附着在葡萄皮上的野生型酵母菌。醋酸菌是好氧菌,最适生长温度为30~35℃。微生物最常用的接种方法是稀释涂布平板法和平板划线法。(2)①先酿制果酒,发酵液能抑制杂菌的生长,有利于提高果醋的产率,①正确;②酿制果酒时形成的醋酸菌膜会造成局部缺氧,导致果醋产率不高,②错误;③果酒有利于溶出水果中的风味物质并保留在果醋中,增加果醋风味,③正确。故选①③。(3)微生物生长基本营养物质:氮源,碳源,水,无机盐等,题中酒精作为碳源。酒精浓度为6%时,醋酸含量最高,是发酵的最适浓度。提高醋酸含量,可采取的措施有适当降低初始酒精浓度,增加氧气供应,适当提高温度等。
13.(2021·湖南·统考高考真题)大熊猫是我国特有的珍稀野生动物,每只成年大熊猫每日进食竹子量可达12~38kg。大熊猫可利用竹子中8%的纤维素和27%的半纤维素。研究人员从大熊猫粪便和土壤中筛选纤维素分解菌。回答下列问题:
(1)纤维素酶是一种复合酶,一般认为它至少包括三种组分,即 。为筛选纤维素分解菌,将大熊猫新鲜粪便样品稀释液接种至以 为唯一碳源的固体培养基上进行培养,该培养基从功能上分类属于 培养基。
(2)配制的培养基必须进行 灭菌处理,目的是
。检测固体培养基灭菌效果的常用方法是 。
简要写出测定大熊猫新鲜粪便中纤维素分解菌活菌数的实验思路
。
(4)为高效降解农业秸秆废弃物,研究人员利用从土壤中筛选获得的3株纤维素分解菌,在37℃条件下进行玉米秸秆降解实验,结果如表所示。在该条件下纤维素酶活力最高的是菌株 ,理由是 。
【答案】 C1酶、Cx酶和葡萄糖苷酶 纤维素 选择 高压蒸汽 为了杀死培养基中的所有微生物(微生物和芽孢、孢子) 不接种培养(或空白培养 ) 将大熊猫新鲜粪便样液稀释适当倍数后,取0.1mL涂布到若干个平板(每个稀释度至少涂布三个平板),对菌落数在30~300的平板进行计数,则可根据公式推测 大熊猫新鲜粪便中纤维素分解菌活菌数 C 接种C菌株后秸秆失重最多,纤维素降解率最大
【详解】(1)纤维素酶是一种复合酶,一般认为它至少包括三种组分,即C1酶、Cx酶和葡萄糖苷酶,前两种酶使纤维素分解成纤维二糖,第三种酶将纤维二糖分解成葡萄糖。在用纤维素作为唯一碳源的培养基中,纤维素分解菌能够很好地生长,其他微生物则不能生长。为筛选纤维素分解菌,将大熊猫新鲜粪便样品稀释液接种至以纤维素为唯一碳源的固体培养基上进行培养;培养基从功能上分类可分为选择培养基和鉴别培养基,故该培养基从功能上分类属于选择培养基。(2)配制培养基的常用高压蒸汽灭菌,即将培养基置于压力100 kPa、温度121℃条件下维持15~30分钟,目的是为了杀死培养基中的所有微生物(微生物和芽孢、孢子)。为检测灭菌效果可对培养基进行空白培养,即将未接种的培养基在适宜条件下培养一段时间,若在适宜条件下培养无菌落出现,说明培养基灭菌彻底,否则说明培养基灭菌不彻底。(3)为测定大熊猫新鲜粪便中纤维素分解菌活菌数,常采用稀释涂布平板法,在适宜的条件下对大熊猫新鲜粪便中纤维素分解菌进行纯化并计数时,对照组应该涂布等量的无菌水。将大熊猫新鲜粪便样液稀释适当倍数后,取0.1mL涂布到若干个平板(每个稀释度至少涂布三个平板),对菌落数在30~300的平板进行计数,则可根据公式推测大熊猫新鲜粪便中纤维素分解菌活菌数。(4)测定酶活力时可以用单位时间内、单位体积中反应物的减少量或产物的增加量来表示。由表格可知,在适宜的条件下,C菌株在相同的温度和时间下,秸秆失重最多,纤维素降解率最大,说明该菌株的纤维素分解菌产生的纤维素酶活力最大。
14.(2021·河北·统考高考真题)葡萄酒生产过程中会产生大量的酿酒残渣(皮渣)。目前这些皮渣主要用作饲料或肥料,同时研究者也采取多种措施拓展其利用价值。
回答下列问题:
(1)皮渣中含有较多的天然食用色素花色苷,可用萃取法提取。萃取前将原料干燥、粉碎的目的分别是
,萃取效率主要取决于萃取剂的 。萃取过程需要在适宜温度下进行,温度过高会导致花色苷 。研究发现,萃取时辅以纤维素酶、果胶酶处理可提高花色苷的提取率,原因是 。
(2)为了解皮渣中微生物的数量,取10g皮渣加入90mL无菌水,混匀、静置后取上清液,用稀释涂布平板法将0.1mL稀释液接种于培养基上。104倍稀释对应的三个平板中菌落数量分别为78、91和95,则每克皮渣中微生物数量为 个。
(3)皮渣堆积会积累醋酸菌,可从中筛选优良菌株。制备醋酸菌初筛平板时,需要将培养基的pH调至
性,灭菌后须在未凝固的培养基中加入无菌碳酸钙粉末、充分混匀后倒平板,加入碳酸钙的目的是 。培养筛选得到的醋酸菌时,在缺少糖源的液体培养基中可加入乙醇作为 。
皮渣堆积过程中也会积累某些兼性厌氧型乳酸菌。初筛醋酸菌时,乳酸菌有可能混入其中,且两者菌落形态相似。请设计一个简单实验,区分筛选平板上的醋酸菌和乳酸菌
。(简要写出实验步骤和预期结果)
【答案】利于萃取剂溶解花色苷、使原料与萃取剂充分接触 性质和使用量 分解 纤维素酶、果胶酶可破坏细胞壁,有利于提高花色苷的提取率 8.8×106 中性至微碱性 使培养基不透明,从而使醋酸菌菌落周围出现透明圈 碳源 实验步骤:将平板置于无氧环境下继续培养,观察菌落形态和透明圈大小 预期结果:若菌落继续生长,且透明圈增大,则为兼性厌氧型的乳酸菌菌落,若菌落不能继续生长,透明圈不再扩大,则为醋酸菌菌落
【详解】(1)天然食用色素花色苷可用萃取法提取,萃取剂与水应不混溶,萃取前将原料干燥,有利于萃取剂溶解花色苷,提高溶解率;粉碎的目的是使原料与萃取剂充分接触;萃取效率主要取决于萃取剂的性质和使用量。萃取过程需要在适宜温度下进行,温度过高会导致花色苷分解。萃取时辅以纤维素酶、果胶酶处理,可破坏细胞壁,有利于提高花色苷的提取率。(2)为了解皮渣中微生物的数量,取10g皮渣加入90mL无菌水,混匀、静置后取上清液,用稀释涂布平板法将0.1mL稀释液接种于培养基上。104倍稀释对应的三个平板中菌落数量分别为78、91和95,则三个平板中平均菌落数为(78+91+95)÷3=88,每克皮渣中微生物数量为88÷0.1×104=8.8×106个。(3)醋酸菌属于细菌,制备醋酸菌初筛平板时,需要将培养基的pH调至中性至微碱性,灭菌后在未凝固的培养基中加入无菌碳酸钙粉末、充分混匀后倒平板,加入碳酸钙可使培养基不透明,醋酸菌产生的醋酸可分解碳酸钙,产生透明圈,根据这一特点可筛选出醋酸菌,在缺少糖源的液体培养基中醋酸菌以乙醇为碳源,先把乙醇氧化为乙醛,再把乙醛氧化为乙酸。(4)醋酸菌为好氧菌,与兼性厌氧型的乳酸菌菌落形态相似,且二者产生的代谢产物均可使碳酸钙分解,区分筛选平板上的醋酸菌和乳酸菌,可将平板置于无氧环境下继续培养,观察菌落形态和透明圈大小。若菌落继续生长,且透明圈增大,则为兼性厌氧型的乳酸菌菌落,若菌落不能继续生长,透明圈不再扩大,则为醋酸菌菌落。
15.(2021·全国·统考高考真题)加酶洗衣粉是指含有酶制剂的洗衣粉。某同学通过实验比较了几种洗衣粉的去渍效果(“+”越多表示去渍效果越好),实验结果见下表。
根据实验结果回答下列问题:
(1)加酶洗衣粉A中添加的酶是 ;加酶洗衣粉B中添加的酶是 ;加酶洗衣粉C中添加的酶是 。
(2)表中不宜用于洗涤蚕丝织物的洗衣粉有 ,原因是 。
(3)相对于无酶洗衣粉,加酶洗衣粉去渍效果好的原因是
。
关于酶的应用,除上面提到的加酶洗衣粉外,固定化酶也在生产实践中得到应用,如固定化葡萄糖异构酶已经用于高果糖浆生产。固定化酶技术是指
。固定化酶在生产实践中应用的优点是 (答出1点即可)。
【答案】蛋白酶 脂肪酶 蛋白酶和脂肪酶 加酶洗衣粉A和加酶洗衣粉C 蚕丝织物的主要成分是蛋白质,会被蛋白酶催化水解 酶可以将大分子有机物分解为小分子有机物,小分子有机物易溶于水,从而将污渍与洗涤物分开 利用物理或化学方法将酶固定在一定空间内的技术 固定在载体上的酶可以被反复利用,可降低生产成本(或产物容易分离,可提高产品的产量和质量,或固定化酶稳定性好,可持续发挥作用)
【详解】(1)从表格中信息可知,加酶洗衣粉A对血渍的洗涤效果比对照组的无酶洗衣粉效果好,而血渍含有大分子蛋白质,因此,加酶洗衣粉A中添加的酶是蛋白酶,同理,加酶洗衣粉B中添加的酶是脂肪酶;加酶洗衣粉C对血渍和油渍的洗涤效果比无酶洗衣粉好,油渍中有脂肪,因此,加酶洗衣粉C中添加的酶是蛋白酶和脂肪酶。(2)蚕丝织物中有蛋白质,因此,表中不宜用于洗涤蚕丝织物的洗衣粉有加酶洗衣粉A、加酶洗衣粉C ,原因是蚕丝织物主要成分是蛋白质,会被蛋白酶催化水解。(3)据分析可知,相对于无酶洗衣粉,加酶洗衣粉去渍效果好的原因是:酶可以将大分子有机物分解为小分子有机物,小分子有机物易溶于水,从而将污渍与洗涤物分开。(4)固定化酶技术是指利用物理或化学方法将酶固定在一定空间内的技术,酶既能与反应物接触,又能与产物分离,所以固定在载体上的酶还可以被反复利用。所以固定化酶在生产实践中应用的优点是:降低生产成本(或产物容易分离,可提高产品的产量和质量,或固定化酶稳定性好,可持续发挥作用)。
16.(2021·广东·统考高考真题)中国科学家运用合成生物学方法构建了一株嗜盐单胞菌H,以糖蜜(甘蔗榨糖后的废弃液,含较多蔗糖)为原料,在实验室发酵生产PHA等新型高附加值可降解材料,期望提高甘蔗的整体利用价值。工艺流程如图。
回答下列问题:
为提高菌株H对蔗糖的耐受能力和利用效率,可在液体培养基中将蔗糖作为 ,并不断提高其浓度,经多次传代培养(指培养一段时间后,将部分培养物转入新配的培养基中继续培养)以获得目标菌株。培养过程中定期取样并用 的方法进行菌落计数,评估菌株增殖状况。此外,选育优良菌株的方法还有
等。(答出两种方法即可)
基于菌株H嗜盐、酸碱耐受能力强等特性,研究人员设计了一种不需要灭菌的发酵系统,其培养基盐浓度设为60g/L,pH为10,菌株H可正常持续发酵60d以上。该系统不需要灭菌的原因是
。(答出两点即可)
(3)研究人员在工厂进行扩大培养,在适宜的营养物浓度、温度、pH条件下发酵,结果发现发酵液中菌株H细胞增殖和PHA产量均未达到预期,并产生了少量乙醇等物质,说明发酵条件中 可能是高密度培养的限制因素。
(4)菌株H还能通过分解餐厨垃圾(主要含蛋白质、淀粉、油脂等)来生产PHA,说明其能分泌
。
【答案】唯一碳源 稀释涂布 诱变育种、基因工程育种 盐浓度为60g/L的条件下,其他杂菌因失水过多而死亡;pH为10的条件下,其他杂菌的酶变性失活,生长繁殖受抑制 氧气(O2或溶解氧) 蛋白酶、淀粉酶、脂肪酶等
【详解】(1)根据题意分析,该实验的目的是提高菌株H对蔗糖的耐受能力和利用效率,结合微生物的代谢需求,其液体培养基应该以蔗糖作为唯一碳源 。并不断提高其浓度,经多次传代培养(指培养一段时间后,将部分培养物转入新配的培养基中继续培养)以获得目标菌株。培养过程中定期取样并用稀释涂布的方法进行菌落计数,评估菌株增殖状况。 此外,选育优良菌株的方法还有诱变育种、基因工程育种等。(2)已知,菌株H具有嗜盐、酸碱耐受能力强等特性,因此当培养基盐浓度为60g/L,pH为10时,菌株H可正常持续发酵60d以上,而盐浓度为60g/L的条件下,其他杂菌因失水过多而死亡;pH为10的条件下,其他杂菌的酶变性失活,生长繁殖受抑制,故该系统不需要灭菌。(3)分析题意,扩大培养时,营养物浓度、温度、pH等条件下适宜,而发酵液中菌株H细胞增殖和PHA产量均未达到预期,并产生了少量乙醇等物质,说明发酵条件中氧气不足,使菌种进行无氧呼吸产生乙醇,即氧气(O2或溶解氧)是限制高密度培养的重要因素。(4)根据酶的专一性可知,菌株H之所以能通过分解主要含蛋白质、淀粉、油脂等的餐厨垃圾来生产PHA,说明其能分泌蛋白酶、淀粉酶、脂肪酶等。
17.(2021·全国·高考真题)工业上所说的发酵是指微生物在有氧或无氧条件下通过分解与合成代谢将某些原料物质转化为特定产品的过程。利用微生物发酵制作酱油在我国具有悠久的历史。某企业通过发酵制作酱油的流程示意图如下。
回答下列问题:
(1)米曲霉发酵过程中,加入大豆、小麦和麦麸可以为米曲霉的生长提供营养物质,大豆中的 可为米曲霉的生长提供氮源,小麦中的淀粉可为米曲霉的生长提供 。
(2)米曲霉发酵过程的主要目的是使米曲霉充分生长繁殖,大量分泌制作酱油过程所需的酶类,这些酶中的 、 能分别将发酵池中的蛋白质和脂肪分解成易于吸收、风味独特的成分,如将蛋白质分解为小分子的肽和 。米曲霉发酵过程需要提供营养物质、通入空气并搅拌,由此可以判断米曲霉属于 (填“自养厌氧”“异养厌氧”或“异养好氧”)微生物。
(3)在发酵池发酵阶段添加的乳酸菌属于 (填“真核生物”或“原核生物”);添加的酵母菌在无氧条件下分解葡萄糖的产物是 。在该阶段抑制杂菌污染和繁殖是保证酱油质量的重要因素,据图分析该阶段中可以抑制杂菌生长的物质是
(答出1点即可)。
【答案】蛋白质 碳源 蛋白酶 脂肪酶 氨基酸 异养好氧 原核生物 酒精和二氧化碳 酒精、乳酸、食盐(答一个即可)
【详解】(1)大豆中含有丰富的蛋白质,可为微生物的生长繁殖提供氮源。小麦中的淀粉可以为微生物的生长繁殖提供碳源。(2)米曲霉在发酵过程中产生的蛋白酶能将蛋白质分解为小分子的肽和氨基酸,产生的脂肪酶能将脂肪分解为甘油和脂肪酸,使发酵的产物具有独特的风味。米曲霉发酵时需要利用现有的有机物和需要氧气,说明其代谢类型是异养好氧型。(3)乳酸菌没有核膜包被的细胞核,属于原核生物。酵母菌属于兼性厌氧型微生物,既可以进行有氧呼吸,也可以进行无氧呼吸,无氧呼吸的产物是酒精和二氧化碳。在发酵池中酵母菌产生的酒精能抑制杂菌的生长,乳酸菌产生的乳酸使发酵液呈酸性也能抑制杂菌的生长,同时往发酵池中添加的食盐也能抑制杂菌的生长。
〖2020年高考真题〗
1.(2020·江苏·统考高考真题)为纯化菌种,在鉴别培养基上划线接种纤维素降解细菌,培养结果如图所示。下列叙述正确的是( )
A.倒平板后需间歇晃动,以保证表面平整
B.图中Ⅰ、Ⅱ区的细菌数量均太多,应从Ⅲ区挑取单菌落
C.该实验结果因单菌落太多,不能达到菌种纯化的目的
D.菌落周围的纤维素被降解后,可被刚果红染成红色
【答案】B
【详解】A、倒平板后无需晃动,A错误;B、Ⅰ区、Ⅱ区没有出现单菌落,说明细菌数量太多,故应从Ⅲ区挑取单菌落,B正确;C、出现单菌落即达到了菌种纯化的目的,C错误;D、刚果红是一种染料,它可以与像纤维素这样的多糖物质形成红色复合物,但并不和水解后的纤维二糖和葡萄糖发生这种反应,D错误。故选B。
2.(2020·江苏·统考高考真题)甲、乙两个实验小组分别进行了“酵母细胞固定化技术”的实验,结果如下图所示。出现乙组实验结果的原因可能为( )
A.CaCl2溶液浓度过高B.海藻酸钠溶液浓度过高
C.注射器滴加速度过慢D.滴加时注射器出口浸入到CaCl2溶液中
【答案】B
【详解】A、CaCl2溶液浓度过大,会导致凝胶珠硬度大,易开裂;A错误;B、海藻酸钠溶液浓度过高会导致凝胶珠呈蝌蚪状,B正确;C、注射器滴加速度过快会导致凝胶珠呈蝌蚪状,C错误;D、注射器离液面过近会导致凝胶珠呈蝌蚪状,而非注射器口侵入到CaCl2溶液中,D错误。故选B。
3.(2020·江苏·统考高考真题)某同学在线提交了在家用带盖玻璃瓶制作果酒和果醋的实验报告,他的做法错误的是( )
A.选择新鲜的葡萄略加冲洗,除去枝梗后榨汁
B.将玻璃瓶用酒精消毒后,装满葡萄汁
C.酒精发酵期间,根据发酵进程适时拧松瓶盖放气
D.酒精发酵后去除瓶盖,盖一层纱布,再进行醋酸发酵
【答案】B
【详解】A、选择新鲜的葡萄洗1到2次,除去枝梗后榨汁,A正确;B、葡萄汁不能装满,需装至玻璃瓶的2/3空间,B错误;C、酒精发酵期间会产生二氧化碳,故需适时拧松瓶盖,防止发酵瓶爆裂,C正确;D、醋酸菌是好氧菌,故醋酸发酵时应去除瓶盖,加一层纱布,D正确。故选B。
4.(2020·浙江·高考真题)下列关于微生物培养及利用的叙述,错误的是( )
A.利用尿素固体培养基可迅速杀死其他微生物,而保留利用尿素的微生物
B.配制培养基时应根据微生物的种类调整培养基的pH
C.酵母菌不能直接利用糯米淀粉发酵得到糯米酒
D.适宜浓度的酒精可使醋化醋杆菌活化
【答案】A
【详解】A、利用尿素固体培养基,由于不能利用尿素做氮源的微生物不能生长繁殖,而保留利用尿素的微生物,并非杀死,A错误;B、不同的微生物所需的pH不同,所以配置培养基时应根据微生物的种类调整培养基的pH,B正确;C、酵母菌不能直接利用淀粉,应用酒曲中的根霉和米曲霉等微生物把淀粉糖化,再用酵母菌发酵得到糯米酒,C正确;D、醋化醋杆菌在有氧条件下利用酒精产生醋酸,D正确。故选A。
5.(2020·浙江·统考高考真题)下列关于淀粉酶的叙述,错误的是( )
A.植物、动物和微生物能产生淀粉酶
B.固相淀粉酶比水溶液中的淀粉酶稳定性更高
C.枯草杆菌淀粉酶的最适温度比唾液淀粉酶的高
D.淀粉被淀粉酶水解形成的糊精遇碘-碘化钾溶液不显色
【答案】D
【详解】A、淀粉酶可以分解淀粉,植物、动物和微生物都能产生淀粉酶,A正确;B、固相淀粉酶不溶于水,比水溶液中的淀粉酶稳定性更高,可以反复利用,B正确;C、枯草杆菌淀粉酶的最适温度为50~75℃,比唾液淀粉酶的高,C正确; D、淀粉水解时一般先生成糊精(遇碘显红色),再生成麦芽糖(遇碘不显色),最终生成葡萄糖,D错误。故选D。
6.(2020·天津·统考高考真题)阅读下列材料,回答下列小题。
甜瓣子是豆瓣酱的重要成分,风味受蚕豆蛋白分解产生的氨基酸影响,也受发酵过程中不同微生物的多种代谢产物影响。其生产工艺如下图所示。
某研究团队对加盐水后的发酵阶段的传统工艺(盐度15%,温度37 ℃,发酵30天)进行了改良,改良后甜瓣子风味得以提升。新工艺参数如下表所示。
两种工艺的结果比较见下图。
(1)下列关于本研究的实验方法与原理的描述,错误的是( )
A.发酵开始阶段的微生物主要来源于制曲过程的积累
B.蚕豆瓣可提供微生物生长繁殖所需的碳源和氮源
C.温度与盐度都影响微生物的生长繁殖
D.定期取样,使用平板划线法统计活细菌总数
(2)下列对实验结果的分析,错误的是( )
A.新工艺中期活霉菌总数下降由温度升高导致
B.新工艺后期活细菌总数下降由温度、盐度均升高导致
C.新工艺中期氨基酸产生速率较前期末加快,是因为温度升高提高了蛋白酶活性
D.新工艺中甜瓣子风味提升,与前、中期活微生物总数高和氨基酸终产量高均有关
【答案】(1)D (2)B
【详解】1、微生物常见的接种的方法:①平板划线法:将已经熔化的培养基倒入培养皿制成平板,接种,划线,在恒温箱里培养。在线的开始部分,微生物往往连在一起生长,随着线的延伸,菌数逐渐减少,最后可能形成单个菌落。②稀释涂布平板法:将待分离的菌液经过大量稀释后,均匀涂布在培养皿表面,经培养后可形成单个菌落。2、新工艺前期至中期,盐度不变,温度升高,中期至后期,温度保持不变,盐度增加;传统工艺中盐度和温度一直不变。分析两种工艺的结果,新工艺在前期和中期,活霉菌总数和活细菌总数均高于传统工艺,且最终的氨基酸态氮含量高于传统工艺。1(1)A、制曲过程中会有微生物的积累,是发酵开始阶段微生物的主要来源,A正确;B、蚕豆瓣中有很多有机物,可以提供微生物生长繁殖所需的碳源和氮源,B正确;C、观察新工艺各个时期的活霉菌总数和活细菌总数的变化,从前期到中期,盐度不变温度升高,活霉菌总数下降,说明温度影响微生物的生长繁殖;从中期到后期,盐度升高温度不变,活细菌总数下降,说明盐度影响微生物的生长繁殖,C正确;D、平板划线法不能用来计数,统计活细菌总数要用稀释涂布平板法,D错误。故选D。(2)A、分析新工艺的参数和结果,从前期到中期,盐度不变,温度升高,活霉菌总数下降,说明中期活霉菌总数下降是由温度升高导致,A正确;B、新工艺从中期到后期,盐度升高,温度不变,活细菌总数下降,说明活细菌总数下降是由盐度升高导致的,B错误;C、新工艺从前期到中期,盐度不变,温度升高,因此,中期氨基酸产生速率较前期末加快是由于温度升高提高了蛋白酶的活性,C正确;D、比较两种工艺的结果,新工艺前、中期活微生物总数和氨基酸终产量都比传统工艺高,因此,新工艺中甜瓣子风味有所提升,D正确。故选B。
7.(2020·江苏·统考高考真题)产脂肪酶酵母可用于含油废水处理。为筛选产脂肪酶酵母菌株,科研人员开展了相关研究。请回答下列问题:
(1)常规微生物实验中,下列物品及其灭菌方法错误的是 (填编号)。
(2)称取1.0g某土壤样品,转入99mL无菌水中,制备成菌悬液,经 后,获得细胞密度不同的菌悬液。分别取0.1mL菌悬液涂布在固体培养基上,其中10倍稀释的菌悬液培养后平均长出了46个酵母菌落,则该样本中每克土壤约含酵母菌 个。
(3)为了进一步提高酵母菌产酶能力,对分离所得的菌株,采用射线辐照进行 育种。将辐照处理后的酵母菌涂布在以 为唯一碳源的固体培养基上,培养一段时间后,按照菌落直径大小进行初筛,选择直径 的菌落,纯化后获得A、B两突变菌株。
(4)在处理含油废水的同时,可获得单细胞蛋白,实现污染物资源化。为评价A、B两菌株的相关性能,进行了培养研究,结果如图。据图分析,应选择菌株 进行后续相关研究,理由是
。
【答案】④ 梯度稀释 4.6×105(或460000) 诱变 脂肪(或油脂) 较大 B 该菌株增殖速度快,单细胞蛋白产量高;降解脂肪能力强,净化效果好
【详解】(1)培养基一般进行高压蒸汽灭菌,接种环可用火焰灼烧灭菌,培养皿一般通过干热灭菌,涂布器应该用酒精引燃灭菌;故①②③正确,错误的是④。(2)稀释涂布平板法是将样品进行一系列梯度稀释后,获得细胞密度不同的菌悬液,然后涂布到平板上。根据题意,1.0g土壤样品转入99mL无菌水中,制备成菌悬液,经系列梯度稀释后,分别取0.1mL菌悬液涂布在固体培养基上,则稀释的倍数为1000倍,其中10倍稀释的菌悬液培养后长出了46个酵母菌落,则总的稀释倍数为10000倍,故每克土壤中含酵母菌数为46×10000=4.6×105个。(3)根据题意,欲提高酵母菌产酶能力,可对分离得到的产脂肪酶酵母菌菌株进行射线辐射,该育种方式为诱变育种。为了能筛选出符合要求的产脂肪酶酵母菌突变株,可配制以脂肪为唯一碳源的培养基,将辐射处理的酵母菌涂布在该固体培养基上,形成单菌落;产脂肪酶能力越强的酵母菌,分解利用脂肪的能力越强,菌落生长越好,一段时间后,按照菌落直径大小进行初筛,选取直径较大的菌落即可。(4)据题图分析可知,相同时间内,菌株B的细胞密度高于菌株A,而菌株B的脂肪剩余量低于菌株A的脂肪剩余量,故进行相关研究可选择菌株B,原因是菌株B增殖速度快,单细胞蛋白的产量也高,同时降解脂肪的能力强,净化效果更好。
8.(2020·全国·统考高考真题)水果可以用来加工制作果汁、果酒和果醋等。回答下列问题:
(1)制作果汁时,可以使用果胶酶、纤维素酶等提高水果的出汁率和澄清度。果胶酶是分解果胶的一类酶的总称,包括多聚半乳糖醛酸酶、 (答出2种即可)。纤维素酶可以分解植物 (填细胞膜或细胞壁)中的纤维素。
(2)用果胶酶处理果泥时,为了提高出汁率,需要控制反应的温度,原因是
。
现有甲乙丙三种不同来源的果胶酶,某同学拟在果泥用量、温度、pH等所有条件都相同的前提下比较这三种酶的活性。通常,酶活性的高低可用
来表示。
(4)获得的果汁(如苹果汁)可以用来制作果酒或者果醋,制作果酒需要 菌,这一过程中也需要O2,O2的作用是 。制作果醋需要醋酸菌,醋酸菌属于 (填好氧或厌氧)细菌。
【答案】果胶分解酶、果胶酯酶 细胞壁 温度对果胶酶活性有影响,在最适温度下酶活性最高,出汁率最高 在一定条件下,单位时间内、单位体积中反应物的消耗量或者产物的增加量 酵母 促进有氧呼吸,使酵母菌大量繁殖 好氧
【详解】(1)由分析可知,果胶酶包括多聚半乳糖醛酸酶、果胶分解酶和果胶酯酶等。植物细胞壁由纤维素和果胶构成,故可用纤维素酶分解细胞壁。(2)酶发挥催化作用需要适宜的温度和pH条件,在最适温度下,果胶酶的活性最高,出汁率最高。(3)酶的活性是指酶催化一定化学反应的能力,酶活性的高低可以用在一定条件下,单位时间内、单位体积中反应物的消耗量或者产物的增加量来表示。(4)由分析可知,果酒的制作离不开酵母菌,在初期通入氧气,可以促进酵母菌的有氧呼吸,使其大量繁殖;醋酸菌是一种好氧细菌。
9.(2020·全国·统考高考真题)研究人员从海底微生物中分离到一种在低温下有催化活性的α-淀粉酶A3,并对其进行了研究。回答下列问题:
(1)在以淀粉为底物测定A3酶活性时,既可检测淀粉的减少,检测应采用的试剂是 ,也可采用斐林试剂检测 的增加。
(2)在A3的分离过程中可采用聚丙烯酰胺凝胶电泳检测其纯度,通常会在凝胶中添加SDS,SDS的作用是 和 。
(3)本实验中,研究人员在确定A3的最适pH时使用了三种组分不同的缓冲系统,结果如图所示。某同学据图判断,缓冲系统的组分对酶活性有影响,其判断依据是
。
在制备A3的固定化酶时,一般不宜采用包埋法,原因是
(答出1 点即可)。
【答案】碘液 还原糖(或答:葡萄糖) 消除蛋白质所带净电荷对迁移率的影响 使蛋白质发生变性 在pH相同时,不同缓冲系统条件下所测得的相对酶活性不同 酶分子体积小,容易从包埋材料中漏出
【详解】(1)测定酶活性时,可以通过检测单位时间内反应物的减少或生成物的增加来反映酶活性,所以可以用碘液检测淀粉的减少,也可用斐林试剂检测还原糖(或葡萄糖)的增加。(2)鉴定蛋白质纯度常用SDS聚丙烯酰胺凝胶电泳法,凝胶中加入SDS可以消除蛋白质所带净电荷对迁移率的影响,并使蛋白质发生变性。(3)分析题中曲线可知,在pH相同时,不同缓冲系统条件下所测得的相对酶活性不同,可推测缓冲系统的组分对酶活性有影响。(4)由于酶分子体积小,容易从包埋材料中漏出,所以固定化酶时,一般不采用包埋法。
10.(2020·全国·统考高考真题)某种物质S(一种含有C、H、N的有机物)难以降解,会对环境造成污染,只有某些细菌能降解S。研究人员按照下图所示流程从淤泥中分离得到能高效降解S的细菌菌株。实验过程中需要甲、乙两种培养基,甲的组分为无机盐、水和S,乙的组分为无机盐、水、S和Y。
回答下列问题:
(1)实验时,盛有水或培养基的摇瓶通常采用 的方法进行灭菌。乙培养基中的Y物质是 。甲、乙培养基均属于 培养基。
(2)实验中初步估测摇瓶M中细菌细胞数为2×107 个/mL,若要在每个平板上涂布100μL稀释后的菌液,且保证每个平板上长出的菌落数不超过200个,则至少应将摇瓶M中的菌液稀释 倍。
(3)在步骤⑤的筛选过程中,发现当培养基中的S超过某一浓度时,某菌株对S的降解量反而下降,其原因可能是
(答出1点即可)。
若要测定淤泥中能降解S的细菌细胞数,请写出主要实验步骤
。
(5)上述实验中,甲、乙两种培养基所含有的组分虽然不同,但都能为细菌的生长提供4类营养物质,即 。
【答案】高压蒸汽灭菌 琼脂 选择 104 S的浓度超过某一值时会抑制菌株的生长 取淤泥加入无菌水,涂布(或稀释涂布)到乙培养基上,培养后计数 水、碳源、氮源和无机盐
【详解】(1)常用高压蒸汽灭菌法处理盛有水或培养基的摇瓶,乙为固体培养基,故需要加入Y琼脂;甲和乙培养基可以用于筛选能降解S的菌株,故均属于选择培养基。(2)若要在每个平板上涂布100μL稀释液后的菌液,且每个平板上长出的菌落数不超过200个,则摇瓶M中的菌液稀释的倍数至少为2×107÷1000×100÷200=1×104倍。(3)当培养基中的S超过某一浓度后,可能会抑制菌株的生长,从而造成其对S的降解量下降。(4)要测定淤泥中能降解S的细菌的细胞数,可以取淤泥加无菌水制成菌悬液,稀释涂布到乙培养基上,培养后进行计数。(5)甲和乙培养基均含有水、无机盐、碳源、氮源。
〖2019年高考真题〗
1.(2019·上海·高考真题)下图表示利用β-糖苷酶时使用的一种酶的固定化技术,该技术是( )
A.交联B.包埋C.沉淀D.载体结合
【答案】A
【详解】根据以上分析可知,图示将β-糖苷酶通过化学键交联在一起,限制酶的移动,属于交联法。综上所述,A正确,B、C、D错误。故选A。
2.(2019·江苏·统考高考真题)下列关于产纤维素酶菌分离及运用的叙述,不合理的是( )
A.筛选培养基中应含有大量的葡萄糖或蔗糖提供生长营养
B.可从富含腐殖质的林下土壤中筛选产纤维素酶菌
C.在分离平板上长出的菌落需进一步确定其产纤维素酶的能力
D.用产纤维素酶菌发酵处理农作物秸秆可提高其饲用价值
【答案】A
【详解】应该用以纤维素为唯一碳源的培养基筛选纤维素分解菌,只有纤维素分解菌能够存活,A错误;木材、秸秆中富含纤维素,故可以从富含腐殖质的林下土壤中筛选产纤维素酶菌,B正确;用以纤维素为唯一碳源的培养基筛选纤维素分解菌后,为了确定得到的是纤维素分解菌,还需要进行发酵产纤维素酶的实验,C正确;用产纤维素酶菌发酵处理农作物秸秆,可以把纤维素分解成葡萄糖,提高饲用价值,D正确。故选A。
3.(2019·江苏·统考高考真题)下列关于传统发酵技术应用的叙述,正确的是( )
A.利用乳酸菌制作酸奶过程中,先通气培养,后密封发酵
B.家庭制作果酒、果醋和腐乳通常都不是纯种发酵
C.果醋制作过程中发酵液pH逐渐降低,果酒制作过程中情况相反
D.毛霉主要通过产生脂肪酶、蛋白酶和纤维素酶参与腐乳发酵
【答案】B
【详解】乳酸菌是一种严格的厌氧菌,有氧气存在时,其发酵会受到抑制,因此利用乳酸菌制作酸奶的过程中,应一致处于密闭状态,否则会导致发酵失败,A错误;家庭制作果酒、果醋与腐乳过程中所用的菌种均来源于自然环境,有多种微生物参与发酵过程,因此均不是纯种发酵,B正确;果醋制作过程中,醋酸菌有氧呼吸产生二氧化碳和水,二氧化碳溶于水形成碳酸,随着二氧化碳浓度的增加,溶液的pH逐渐降低;果酒制作过程中,酵母菌无氧呼吸产生二氧化碳与酒精,二氧化碳溶于水形成碳酸,随着二氧化碳浓度的增加,溶液的pH逐渐降低,因此果酒、果醋制作过程中溶液的pH都是逐渐降低,C错误;毛霉主要通过产生脂肪酶、蛋白酶参与腐乳发酵,D错误。
4.(2019·江苏·统考高考真题)下列关于微生物实验操作的叙述,错误的是( )
A.培养微生物的试剂和器具都要进行高压蒸汽灭菌
B.接种前后,接种环都要在酒精灯火焰上进行灼烧
C.接种后的培养皿要倒置,以防培养污染
D.菌种分离和菌落计数都可以使用固体培养基
【答案】A
【详解】接种室、接种箱等常用紫外线消毒法处理,接种环等常用灼烧灭菌法处理,吸管、培养皿等常用干热灭菌法处理,培养基及多种器材用高压蒸汽灭菌法处理,A错误;为了防止杂菌污染,每次接种前后,接种环都要进行灼烧灭菌,B正确;接种后,培养皿需要倒置,以防皿盖上水珠落入培养基造成污染,C正确;分离菌种可以用平板划线法和稀释涂布平板法,后者还可以用于微生物的计数,所用培养基为固体培养基,D正确。故选A。
5.(2019·北京·统考高考真题)筛选淀粉分解菌需使用以淀粉为唯一碳源的培养基。接种培养后,若细菌能分解淀粉,培养平板经稀碘液处理,会出现以菌落为中心的透明圈(如图),实验结果见下表。
有关本实验的叙述,错误的是( )
A.培养基除淀粉外还含有氮源等其他营养物质
B.筛选分解淀粉的细菌时,菌液应稀释后涂布
C.以上两种细菌均不能将淀粉酶分泌至细胞外
D.H/C值反映了两种细菌分解淀粉能力的差异
【答案】C
【详解】培养基一般含有碳源、氮源、水、无机盐和生长因子等成分,A正确;筛选淀粉分解菌时,需要对菌液进行一系列的梯度稀释,再将不同稀释度的菌液分别涂布到固体培养基上进行培养,B正确;由题意可知,以上两种菌均会产生透明圈,说明两种菌均可以产生淀粉酶并分泌到细胞外分解淀粉,C错误;淀粉分解菌的H/C越大,说明其产生的淀粉酶分解的淀粉相对越多,可说明该淀粉分解菌分解淀粉的能力越强,D正确。因此,本题答案选C。
6(2019·上海·高考真题)2019 年 7 月,《上海市生活垃圾分类管理条例》施行,生活垃圾分类成为市民的日常生活方式,生活垃圾分类中的湿垃圾是指可被微生物降解的有机物。
(1)下列属于湿垃圾的是 。
①剩余饭菜 ②玻璃碎片 ③植物落叶 ④过期面包 ⑤果皮果壳
(2)湿垃圾降解后才能被植物利用,是因为根毛细胞难吸收 。
A.尿素B.矿物质C.H2OD.大分子有机物
处理是垃圾的有效方法之一是用微生物对其进行降解。下图表示筛选高效降解淀粉菌种的过程。
(3)培养基中加入碳源是 。根据上图,将菌液接种到培养基的方法是 。
(4)据图,菌落①与菌落②周围透明圈的大小不同,原因可能是两个菌群 。
A.对碘液分解能力不同B.分泌的淀粉酶活性不同
C.合成淀粉量不同D.受淀粉抑制程度不同
(5)对筛选到的菌落①与菌落②进行鉴定,发现①属于真菌,②属于细菌,两者的本质区别是 。
A.细胞膜的成分B.有无细胞结构C.核糖体的有无D.有无完整核膜
(6)若垃圾分类不当,在湿垃圾中混入了过期的抗生素或电池等,将不利于微生物分解,原因是 。
A.会抑制微生物生长B.是微生物的生长因子
C.促进有机物的合成D.为微生物提供碳源和氮源
【答案】(1)①③④⑤ (2)D (3)淀粉 稀释涂布平板法 (4)B (5)D (6)A
【详解】(1)根据题意可知,生活域圾分类中的湿垃圾是指可被微生物降解的有机物,则①剩余饭菜、③植物落叶、④过期面包和⑤果皮果壳都属于湿垃圾,而②玻璃碎片属于可回收物。综上所述,①③④⑤都属于湿垃圾。(2)根据题意,湿垃圾是指可被微生物降解的有机物,通过微生物的分解作用将有机物分解为无机物后,才能被植物的根系吸收利用。矿物质和水属于无机物可以被根系直接吸收利用,尿素属于重要的有机氮肥,可以被土壤中的尿素分解菌分解为氨后被根系吸收利用,而大分子有机物由于细胞膜的选择透过性,不能被根系直接利用,属于根系难以吸收的物质。综上所述,D符合题意,A、B、C不符合题意。故选D。(3)根据题意,筛选高效降解淀粉的菌种,即要获得淀粉酶高产菌株,则选择培养基中的碳源应为淀粉,并且选择培养基一般为固体培养基。识图分析可知,图中菌株采用稀释涂布平板法方法进行接种,以便使菌落分布较均匀,然后放在相同且适宜条件下培养。(4)根据题意,高效降解淀粉的菌种可以产生淀粉酶将培养基中的淀粉水解,因此可以用碘液鉴定培养基中淀粉的分解情况,菌落形成后加入碘液染色,比较菌株菌落周围透明圈的大小。产生的淀粉酶活性越高,淀粉分解量越多,培养基中筛选菌落周围透明圈越大,因此图中菌落①与菌落②周围透明圈的大小不同,说明分泌的淀粉酶活性不同。综上所述,B正确,A、C、D错误。故选B。(5)根据题意,①属于真菌,②属于细菌,真菌属于真核生物,有以核膜为界限的细胞核,细菌属于原核生物,没有以核膜为界限的细胞核,只有拟核。综上所述,D正确,A、B、C错误。故选D。(6)根据题意可知,湿垃圾是指可被微生物降解的有机物,可以通过微生物的分解变废为宝重新利用,而过期的抗生素或电池等属于有害垃圾,处理不当会污染环境,并最终对各种生物造成危害,因此有害垃圾会抑制微生物的生长,不利于微生物分解。综上所述,A符合题意,B、C、D不符合题意。故选A。
7.(2019·海南·统考高考真题)回答下列问题。
(1)玫瑰精油可用玫瑰花瓣为原料,采用水蒸气蒸馏法提取。水蒸气蒸馏法的原理是
。在进行蒸馏时,冷凝管的进水口比出水口 (填“高”或“低”)。蒸馏收集到的乳浊液是玫瑰精油和水的混合物,要得到玫瑰精油,需要向乳浊液中加入NaCl,其目的是 ;得到的油层还需要加入无水Na2SO4,其目的是 。
某同学在通过发酵制作果酒时,发现在制作原料中添加一定量的糖,可以提高酒精度,原因是
。在家庭以葡萄为原料制作葡萄酒时,可以不添加酵母菌,原因是 ;在制作葡萄酒的过程中,如果密封不严混入空气,发酵液会变酸,可能的原因是
。
【答案】利用水蒸气将挥发性较强的植物芳香油携带出来,形成油水混合物,冷却后,混合物又会重新分离出油层和水层 低 促进油和水的分离 吸去芳香油中残留的水分 糖类是主要的能源物质,可以为酵母菌的生长、繁殖提供能源物质,还可以作为酒精发酵的原料 葡萄皮上附着有野生的酵母菌 醋酸菌大量增殖,进行醋酸发酵
【详解】(1)水蒸气蒸馏法是利用水蒸气将挥发性较强的植物芳香油携带出来,形成油水混合物,冷却后,混合物又会重新分离出油层和水层。在进行蒸馏时,为了避免防止冷凝管炸裂,进水口比出水口低。蒸馏收集到的乳浊液是玫瑰精油和水的混合物,要得到玫瑰精油,需要向乳浊液中加入NaCl可以促进油和水的分离;得到的油层还需要加入无水Na2SO4,可以吸去芳香油中残留的水分。(2)糖类是主要的能源物质,可以为酵母菌的生长、繁殖提供能源物质,还可以作为酒精发酵的原料。故在通过发酵制作果酒时,在制作原料中添加一定量的糖,可以提高酒精度。在家庭以葡萄为原料制作葡萄酒时,由于葡萄皮上附着有野生的酵母菌,故可以不添加酵母菌;在制作葡萄酒的过程中,如果密封不严混入空气,会造成醋酸菌大量增殖,进行醋酸发酵,发酵液会变酸。
8.(2019·全国·统考高考真题)回答下列与细菌培养相关的问题。
(1)在细菌培养时,培养基中能同时提供碳源、氮源的成分是 (填“蛋白胨”“葡萄糖”或“NaNO3”)。通常,制备培养基时要根据所培养细菌的不同来调节培养基的pH,其原因是
。硝化细菌在没有碳源的培养基上 (填“能够”或“不能”)生长,原因是 。
(2)用平板培养细菌时一般需要将平板 (填“倒置”或“正置”)。
(3)单个细菌在平板上会形成菌落,研究人员通常可根据菌落的形状、大小、颜色等特征来初步区分不同种的微生物,原因是 。
(4)有些使用后的培养基在丢弃前需要经过 处理,这种处理可以杀死丢弃物中所有的微生物。
【答案】蛋白胨 不同细菌生长繁殖所需的最适pH不同 能够 硝化细菌可以利用空气中的CO2作为碳源 倒置 在一定的培养条件下,不同种微生物表现出各自稳定的菌落特征 灭菌
【详解】(1)葡萄糖只能为细菌提供碳源,硝酸钠为细菌提供无机盐,而蛋白胨既可以为细菌碳源,也可以为细菌提供氮源;由于不同的细菌生长繁殖的最适宜pH是不同的,因此制备培养基时要根据所培养的细菌的不同来调节培养基的pH;硝化细菌属于化能自养型微生物,其可以利用氨氧化释放的能量将空气中的二氧化碳固定为有机物,因此硝化细菌可以在无碳培养基中生长。(2)用平板培养细菌时,一般需要将平板倒置培养,以防止皿盖上的水珠落入培养基,造成污染。(3)由于每一大类微生物都有其独特的细胞形态,因而其菌落形态特征也各异,因此根据菌落的形态、大小、颜色等特征来初步区分不同种的微生物。(4)有些使用后的培养基丢弃前一定要进行灭菌处理,以免污染环境。
9.(2019·全国·统考高考真题)已知一种有机物X(仅含有C、H两种元素)不易降解,会造成环境污染。某小组用三种培养基筛选土壤中能高效降解X的细菌(目标菌)。
Ⅰ号培养基:在牛肉膏蛋白胨培养基中加入X(5g/L)。
Ⅱ号培养基:氯化钠(5g/L),硝酸铵(3g/L),其他无机盐(适量),X(15g/L)。
Ⅲ号培养基:氯化钠(5g/L),硝酸铵(3g/L),其他无机盐(适量)。X(45g/L)。
回答下列问题。
(1)在Ⅰ号培养基中,为微生物提供氮源的是 。Ⅱ、Ⅲ号培养基为微生物提供碳源的有机物是 。
(2)若将土壤悬浮液种在Ⅱ号液体培养基中,培养一段时间后,不能降解X的细菌比例会 ,其原因是 。
(3)Ⅱ号培养基加入琼脂后可以制成固体培养基,若要以该固体培养基培养目标菌并对菌落进行计数,接种时,应采用的方法是 。
(4)假设从Ⅲ号培养基中得到了能高效降解X的细菌,且该菌能将X代谢为丙酮酸,则在有氧条件下,丙酮酸可为该菌的生长提供 和 。
【答案】牛肉膏、蛋白胨 X 下降 不能降解X的细菌因缺乏碳源不能增殖,而能降解X的细菌能够增殖 稀释涂布平板法 能量 合成其他物质的原料
【详解】(1)氮源是微生物生长需要的一类营养物质,是含氮化合物,可为微生物的生长提供氮元素,牛肉膏、蛋白胨来源于动物原料,含有糖、维生素和有机氮等营养物质,因此在1号培养基中,可为微生物提供氮源的是牛肉膏、蛋白胨。碳源也是微生物生长所需要的一类营养物质,可为微生物的生长提供碳元素,而有机物均含碳元素,II、III号培养基均含有有机物X,因此,II、III号培养基为微生物的生长提供碳源的均为有机物X。(2)由于II号培养基含有的碳源只有有机物X,因此若将土壤悬浮液接种在II号液体培养基中,培养一段时间后,不能降解X的细菌由于无法获得碳源而无法增殖导致其比例减少。(3)微生物的接种方法很多,最常用的有平板划线法与稀释涂布平板法,由于稀释涂布平板法中,稀释度足够高的菌液经涂布培养后,在培养基表面形成的一个菌落是由菌液中的一个活菌繁殖而来,所以常用来进行微生物的计数。(4)丙酮酸参与有氧呼吸的第二阶段,能被分解产生能量,且丙酮酸可作为许多物质合成的中间产物,因此其可为微生物的生长提供能量和合成其他物质的原料。
10.(2019·浙江·统考高考真题)回答下列(一)小题:(一)回答与果胶和果胶酶有关的问题:
(1)通常从腐烂的水果上分离产果胶酶的微生物,其原因除水果中果胶含量较高外,还因为
。
(2)为了获得高产果胶酶微生物的单菌落,通常对分离或诱变后的微生物悬液进行
。
在某种果汁生产中,用果胶酶处理显著增加了产量,其主要原因是果胶酶水解果胶使
。果汁生产中的残渣果皮等用于果胶生产,通常将其提取液浓缩后再加入 。使之形成絮状物,然后通过离心、真空干燥等步骤获得果胶制品。
(4)常用固定化果胶酶处理含果胶的污水,其主要优点有 和可连续处理等。在建立和优化固定化果胶酶处理工艺时,除考虑果胶酶的活性和用量、酶反应的温度、pH、作用时间等环境因素外,还需考虑的主要有 和 。
【答案】腐烂的水果中含产果胶酶的微生物较多 涂布分离(或划线分离) 水果组织软化疏松及细胞受损 95%乙醇 提高果胶酶的稳定性 固定化的方法 固定化所用的介质
【详解】(一)(1)腐烂的水果通常细胞壁被分解较多,所以含有能产生果胶酶的微生物较多;(2)获取单菌落的方式有划线分离法和涂布分离法两种,本题中两种方式均可;(3)果胶酶的作用是水解果胶,果胶位于植物细胞壁中,故水解果胶会使得水果组织软化疏松及使细胞受损;果胶不溶于酒精,故提取回收果胶需要使用95%乙醇,使果胶形成絮状物回收;(4)固定化的果胶酶在处理含果胶的污水时,可提高果胶酶的稳定性并可连续处理;在建立和优化固定化果胶酶处理工艺时,除考虑果胶酶的活性和用量、酶反应的温度、pH、作用时间等环境因素外,还需考虑的因素有固定化的方法和固定化所用的介质。
11.(2019·全国·统考高考真题)物质W是一种含氮有机物,会污染土壤。W在培养基中达到一定量时培养基表现为不透明。某研究小组欲从土壤中筛选出能降解W的细菌(目标菌)。回答下列问题。
(1)要从土壤中分离目标菌,所用选择培养基中的氮源应该是 。
(2)在从土壤中分离目标菌的过程中,发现培养基上甲、乙两种细菌都能生长并形成菌落(如图所示)。如果要得到目标菌,应该选择 菌落进一步纯化,选择的依据是
。
土壤中的某些微生物可以利用空气中的氮气作为氮源。若要设计实验进一步确定甲、乙菌能否利用空气中的氮气作为氮源,请简要写出实验思路、预期结果和结论,即
。
(4)该小组将人工合成的一段DNA转入大肠杆菌,使大肠杆菌产生能降解W的酶(酶E)。为了比较酶E与天然酶降解W能力的差异,该小组拟进行如下实验,请完善相关内容。
①在含有一定浓度W的固体培养基上,A处滴加含有酶E的缓冲液,B处滴加含有相同浓度天然酶的缓冲液,C处滴加 ,三处滴加量相同。
②一段时间后,测量透明圈的直径。若C处没有出现透明圈,说明 ;若A、B处形成的透明圈直径大小相近,说明 。
【答案】 W 乙 乙菌落周围出现透明圈,说明乙菌能降解W 将甲、乙菌分别接种在无氮源培养基上,若细菌能生长,则说明该细菌能利用空气中的氮气作为氮源 缓冲液 缓冲液不能降解W 酶E与天然酶降解W的能力相近
【详解】(1)该研究小组的目标菌是能够降解物质W的细菌,而物质W是一种含氮有机物,故可作筛选培养基中的氮源。(2)研究小组的目标菌,是能够降解物质W的细菌,培养基中乙菌落的周围出现透明圈,说明乙菌落能够降解物质W,故乙菌落为该小组的目标细菌。(3)目标菌能够利用空气中的氮气作为氮源,故选用的筛选培养基不添加氮源,能够在无氮源的培养基上生存的细菌便是目的细菌,故实验操作为:将甲、乙菌分别接种在无氮源培养基上,若细菌能生长,则说明该细菌能利用空气中的氮气作为氮源。(4)①C处作为空白对照,要排除作为溶剂的缓冲液对实验可能造成的影响,故需要在C处滴加缓冲液,且保持滴加量相同;②培养基中的透明圈表示物质W被降解的情况,若C处不出现透明圈,则说明缓冲液不能降解物质W;若A、B处形成的透明圈直径大小相近,说明物质W被降解的程度相近,即酶E与天然酶降解物质W的能力相近。
〖2018年高考真题〗
1.(2018·海南·统考高考真题)将相等数量的硝化细菌和大肠杆菌分别接种到含铵盐的无机盐培养液中,在适宜温度下振荡培养。若用虚线表示大肠杆菌的生长趋势,实线表示硝化细菌的生长趋势,则下图中能正确表示两种菌体生长趋势的是( )
A.B.
C.D.
【答案】C
【详解】硝化细菌是自养生物,可以利用培养液中的无机盐、水及大气中的CO2,通过化能合成作用合成有机物以维持生命活动,由于空间、营养等条件是有限的,其种群数量呈“S”型增长;大肠杆菌属于异养生物,必须消耗现成的有机物才能维持正常的生命活动,故在只含无机盐的培养液中不能生存,其数量是逐渐减少的,C表示的大肠杆菌和硝化细菌的生长曲线符合实际情况,A、B、D不符合。 故选C。
2.(2018·江苏·统考高考真题)某高校采用如图所示的发酵罐进行葡萄酒主发酵过程的研究,下列叙述错误的是( )
A.夏季生产果酒时,常需对罐体进行降温处理
B.乙醇为挥发性物质,故发酵过程中空气的进气量不宜太大
C.正常发酵过程中罐内的压力不会低于大气压
D.可以通过监测发酵过程中残余糖的浓度来决定何时终止发酵
【答案】B
【详解】根据以上分析已知,果酒发酵的适宜温度为18℃-25℃,因此夏季生产果酒时,常需对罐体进行降温处理,A正确;乙醇是酵母菌无氧呼吸的产物,因此分解过程中不需要通入空气,B错误;无氧呼吸产生了二氧化碳,但是没有消耗氧气,因此发酵罐中的气压不会低于大气压,C正确;葡萄酒发酵的原料是糖类,因此可以通过监测发酵过程中残余糖的浓度来决定何时终止发酵,D正确。
3.(2018·江苏·统考高考真题)下列关于酵母细胞固定化实验的叙述,正确的是( )
A.用温水使海藻酸钠迅速溶解,待其冷却到室温后用于包埋细胞
B.进行包埋时,用于悬浮细胞的CaCl2溶液浓度要适宜
C.注射器(或滴管)出口应尽量贴近液面以保证凝胶珠成为球状
D.包埋酵母细胞的凝胶珠为淡黄色半透明状,并具有一定的弹性
【答案】D
【详解】A、在酵母细胞固定化实验中,应该用小火、间断加热的方式使海藻酸钠缓慢溶解,A错误;B、进行包埋时, CaCl2溶液浓度要适宜,是用于凝胶柱的聚沉,B错误;C、注射器(或滴管)出口应与液面保持适当的距离,以保证凝胶珠成为球状,C错误;D、包埋酵母细胞的凝胶珠为淡黄色半透明状,并具有一定的弹性,D正确。故选D。
4.(2018·江苏·统考高考真题·多选)下列关于加酶洗衣粉的叙述,错误的是( )
A.洗衣粉中添加的酶通常是由微生物发酵生产而来
B.洗衣粉中的蛋白酶通常会将添加的其他酶迅速分解
C.在50 ℃热水中用加酶洗衣粉洗衣时,其中的酶会迅速失活
D.加酶洗衣粉受潮后重新晾干保存,不会影响其中酶的活性
【答案】BCD
【详解】加酶洗衣粉中加入的酶多是微生物发酵产生的,其本质与生物体内的酶无明显差异,A正确;洗衣粉中的蛋白酶通常不会将添加的其他酶迅速分解,这是因为加酶洗衣粉中的酶经过了特殊的化学物质的包裹,使之与其他成分隔离,这些酶在遇水后,包裹层分解,酶才能发挥作用,B错误;加酶洗衣粉中酶的活性一般在40℃左右适宜,50℃热水中用加酶洗衣粉洗衣时,酶没有迅速失活,C错误;加酶洗衣粉受潮后重新晾干保存,会导致其中酶的活性降低,D错误。
5.(2018·海南·统考高考真题)葡萄酒是葡萄汁经酵母菌发酵而成的,酿制葡萄酒的两个简易装置如图所示。
回答下列问题:
(1)试管中的 X 溶液有助于维持甲装置的瓶中气压相对稳定,与乙装置相比,用甲装置酿制葡萄酒的优点是 、 (答出两点即可)。
(2)葡萄汁装入甲装置时,要留有1/3的空间,这种做法的目的是 、
(答出两点即可)。
某同学若用乙装置进行发酵,并设置两个不同处理组(乙 A 和乙 B),乙 A 装置中保留一定量的氧气,乙 B 装置中没有氧气。在其他条件相同且适宜的情况下,测得一段时间内乙 A 和乙 B 中酒精含量的变化趋势及乙 A 中氧气含量的变化趋势如曲线图丙所示。图中曲线 ①、②、③依次表示
、 、 含量的变化趋势。
(4)从细胞呼吸类型看,酵母菌属于 生物;从同化作用的类型看,酵母菌属于 (填“自养”或“异养”) 生物。
【答案】不需要开盖放气 避免了因开盖引起的杂菌污染 为酵母菌大量繁殖提供适量的氧气 防止发酵旺盛时汁液溢出 乙A中的氧气 乙B中的酒精 乙A中的酒精 兼性厌氧 异养
【详解】(1)试管中的 X 溶液能够吸收酵母菌酒精发酵产生的CO2,有助于维持甲装置的瓶中气压相对稳定,果酒制作过程中除了能产生酒精,也会释放二氧化碳,因此要每隔12小时左右(一定的时间)将瓶盖拧松一次,将二氧化碳排出。与乙装置相比,甲装置的优点是不需要开盖放气、避免了因开盖引起的杂菌污染。(2)葡萄汁装入甲装置时,留有约1/3的空间,这样做既可以为酵母菌大量繁殖提供适量的氧气,又可以防止发酵旺盛时汁液溢出。(3)乙 A 装置中保留一定量的氧气,酵母菌先进行有氧呼吸消耗氧气,氧气减少,然后再进行无氧呼吸产生酒精和CO2,酒精含量增加,乙B装置中没有氧气,只进行无氧呼吸,产生酒精和CO2,酒精含量一开始增加,因此在其他条件相同且适宜的情况下,测得一段时间内乙A中氧气含量的变化趋势如曲线①,乙A中酒精含量的变化趋势如曲线③,乙B中的酒精含量的变化趋势如曲线②。(4)酵母菌在有氧和无氧条件下均能生存,需要消耗营养物质,其异化作用类型是兼性厌氧型,其同化类型为异养型。
6.(2018·江苏·统考高考真题)酵母的蛋白质含量可达自身干重的一半,可作为饲料蛋白的来源。有些酵母可以利用工业废中醇作为碳源进行培养,这样既可减少污染又可降低生产成本。研究人员拟从土壤样品中分离该类酵母,并进行大量培养。下图所示为操作流程,请回答下列问题:
(1)配制培养基时,按照培养基配方准确称量各组分,将其溶解、定容后,调节培养基的 ,及时对培养基进行分装,并进行 灭菌。
(2)取步骤②中不同梯度的稀释液加入标记好的无菌培养皿中,在步骤③中将温度约 (在25℃、50℃或80℃中选择)的培养基倒入培养皿混匀,冷凝后倒置培养。
(3)挑取分离平板中长出的单菌落,按步骤④进行划线。下列叙述合理的有 。
a.为保证无菌操作,接种针、接种环使用前都必须灭菌
b.划线时应避免划破培养基表面,以免不能形成正常菌落
c.挑取菌落时,应挑取多个菌落,分别测定酵母细胞中甲醇的含量
d.可以通过逐步提高培养基中甲醇的浓度,获得甲醇高耐受株
(4)分离培养酵母菌通常使用 (填“牛肉膏蛋白胨”“MS”或“麦芽汁琼脂”)培养基,步骤⑤中,为使酵母数量迅速增加,培养过程中需保证充足的营养和 供应。为监测酵母的活细胞密度,将发酵液稀释1 000倍后,经等体积台盼蓝染液染色,用25×16型(1mm×lmm×O.1mm)血细胞计数板计数5个中格中的细胞数,理论上 色细胞的个数应不少于 ,才能达到每毫升3×109个活细胞的预期密度。
【答案】pH 高压蒸汽 50℃ a、b、d 麦芽汁琼脂 氧气 无 30
【详解】(1)配制培养基的操作步骤为称量→溶化→定容→调pH→培养基的分装→包扎→灭菌,因此微生物的培养基配制好后应该先调节pH,再分装。常见的灭菌方法有:干热灭菌、高压蒸汽灭菌、灼烧灭菌。培养基适宜用高压蒸汽灭菌法进行灭菌。(2)在步骤③中,待培养基冷却至50℃左右时进行倒平板。(3)在划线过程中,接种针、接种环使用前都必须灭菌,以防止杂菌污染,a正确;划线时应避免划破培养基表面,否则将不能形成正常菌落,b正确;该实验的目的是获得利用工业废甲醇作为碳源的酵母菌,不需要测定酵母菌中的甲醇含量,c错误;培养基中的甲醇浓度越高,此种培养基中得以生存的酵母菌利用甲醇的能力越强,因此可以通过逐步提高培养基中甲醇的浓度,获得甲醇高耐受株,d正确。(4)酵母菌通过有氧呼吸大量繁殖,因此为使酵母数量迅速增加,培养过程中需保证充足的营养和氧气供应;台盼蓝是大分子物质,不能将活细胞染色,再根据25×16型的血球计数板:1毫升悬液中待测标本(菌体)总数=80小方格内菌体数/80×400×104×稀释倍数。而台盼蓝与菌液等体积加入,因此要达到每毫升3×109个活细胞的预期密度,理论上无色细胞数应该不少于(3×109)÷(1000×2×104×400÷80)=30个。
7.(2018·全国·统考高考真题)回答下列与酵母菌有关的问题:
(1)分离培养酵母菌通常使用 (填“牛肉膏蛋白胨”“MS”或“麦芽汁琼脂”)培养基,该培养基应采用 灭菌法灭菌。若将酵母菌划线接种在平板上,培养一段时间后会观察到菌落,菌落的含义是 。
(2)酵母菌液体培养时,若通入氧气,可促进 (填“菌体快速增殖”、“乙醇产生”或“乳酸产生”);若进行厌氧培养,可促进 (填“菌体快速增殖”、“乙醇产生”或“乳酸产生”)。
(3)制作面包时,为使面包松软通常要在面粉中添加一定量的酵母菌,酵母菌引起面包松软的原因是
。
【答案】麦芽汁琼脂 高压蒸汽 由一个细胞繁殖而来的肉眼可见的子细胞群体 菌体快速增殖 乙醇产生 酵母菌分解葡萄糖会产生CO2,CO2使面包松软
【详解】(1)麦芽汁琼脂培养基的碳氮比较高,而且含糖量高,更适合酵母菌;该培养基应采用高压蒸汽灭菌法灭菌;若将酵母菌划线接种在平板上,培养一段时间后可观察到由一个细胞繁殖而来的肉眼可见的子细胞群体,这就是菌落。(2)酵母菌液体培养时,若通入氧气,进行有氧呼吸产生H2O和CO2,释放能量多,细胞增殖快;若进行无氧培养,进行无氧呼吸,产生酒精和CO2,释放能量少,增殖慢。(3)制作面包时,在面粉中添加一定量的酵母菌,因酵母菌可以分解面粉中的葡萄糖,产生二氧化碳,二氧化碳是气体,遇热膨胀而形成小孔,使得面包松软多孔。
8.(2018·全国·校联考高考真题)将马铃薯去皮切块,加水煮沸一定时间,过滤得到马铃薯浸出液。在马铃薯浸出液中加入一定量蔗糖和琼脂,用水定容后灭菌,得到M培养基。
回答下列问题:
(1)M培养基若用于真菌的筛选,则培养基中应加入链霉素以抑制 的生长,加入了链霉素的培养基属于 培养基。
(2)M培养基中的马铃薯浸出液为微生物生长提供了多种营养物质,营养物质类型除氮源外还有
(答出两点即可)。氮源进入细菌后,可参与合成的生物大分子有 (答出两点即可)。
若在M培养基中用淀粉取代蔗糖,接种土壤滤液并培养,平板上长出菌落后可通过加入显色剂筛选出能产生淀粉酶的微生物,加入的显色剂是 ,该方法能筛选出产生淀粉酶微生物的原理
。
(4)甲、乙两位同学用稀释涂布平板法测定某一土壤样品中微生物的数量,在同一稀释倍数下得到以下结果:
甲同学涂布了3个平板,统计的菌落数分别是110、140和149,取平均值133。
乙同学涂布了3个平板,统计的菌落数分别是27、169和176,取平均值124。
有人认为这两位同学的结果中,乙同学的结果可信度低,其原因是:
。
【答案】细菌 选择 碳源、无机盐 蛋白质、DNA、RNA 碘液 淀粉遇碘显蓝色,产淀粉酶菌落周围淀粉被水解,形成透明圈 乙同学的结果中,1个平板的计数与另2个相差悬殊,结果的重复性差
【详解】(1)M培养基若用于真菌的筛选,说明M培养基能满足真菌的生长,而能抑制其它微生物的生长,链霉素是一种抗生素,可以抑制细菌的生长。加入了链霉素的培养基能筛选出真菌,该培养基属于选择培养基。(2)微生物生长需要多种营养物质除氮源外,还需要碳源、无机盐、水以及特殊营养物质等。氮元素是蛋白质和核酸等生物大分子的组成元素,因此氮源进入细胞后,可参与合成的生物大分子有蛋白质和核酸(DNA、RNA)。(3)淀粉与碘液会变成蓝色,筛选产淀粉酶的微生物,依据淀粉遇碘液显蓝色,产淀粉酶的菌落周围淀粉被水解,形成透明圈,再根据透明圈,来筛选产淀粉酶的微生物。(4)乙同学结果不合理,因为1个平板的计数结果与另2个相差悬殊较大,结果的重复性差,不能简单的用其平均数作为最终结果。
9.(2018·浙江·统考高考真题)回答下列小题。回答与酿酒和制醋有关的问题:
(1)为了获得优良的酿酒红曲霉菌株,将原菌株的孢子诱变处理后制成较稀浓度的单孢子悬液,这样做的目的是在培养时有利于获得 。
(2)大米经蒸煮、红曲霉菌糖化后,用某酿酒酵母进行酒精发酵,发酵完毕后得到新鲜红曲酒,酒中乙醇浓度不超过15%。其主要原因是当发酵液中的乙醇浓度接近15%时, (A.乙醇氧化逐渐增强直至平衡B.葡萄糖分解逐渐增强直至平衡C.乙醇氧化逐渐减弱直至停止D.葡萄糖分解逐渐减弱直至停止)。
(3)已知葡萄糖与蒽酮试剂反应能产生颜色,采用光电比色法测定红曲酒中的葡萄糖含量的步骤如下:第一步,标准曲线的制作。用蒸馏水配置 ,与蒽酮试剂反应后,用比色计测定,并制作以 的标准曲线。第二步,样品处理。将待测酒样品通过活性炭脱色,其目的是 。第三步,样品测定与计算。
(4)影响红曲酒风味的主要因素,除了温度、pH、氧气等环境因素外,还有 (答出2点即可)。
(5)在红曲醋生产工艺中,将适量的红曲酒、水、醋化醋杆菌等混合。再添加一定量谷壳糠等制成松散的发酵料,其目的是 ,以利于醋酸发酵。
【答案】单菌落 D 一系列浓度的葡萄糖标准溶液 葡萄糖浓度与光密度值的关系 排除酒原有颜色的干扰 不同的菌株、不同的原料 增加通气性
【详解】回答与酿酒和制醋有关的问题:(1)为了获得优良的酿酒红曲霉菌株,将原菌株的孢子诱变处理后制成较稀浓度的单孢子悬液,这样做的目的是在培养时有利于获得单菌落。(2)在利用酵母菌进行酿酒过程中,乙醇浓度会越来越大,当发酵液中的乙醇浓度接近15%时,会对酵母菌的繁殖起抑制作用,甚至杀死酵母菌,这样会导致葡萄糖分解逐渐减弱直至停止。故选D。(3)用光电比色法测定红曲酒中的葡萄糖含量时,需要有标准的颜色作对比,因此用蒸馏水配置一系列浓度的葡萄糖标准溶液,与蒽酮试剂反应后,用比色计测定,并制作以葡萄糖浓度与光密度值的关系的标准曲线。待测酒品有颜色会干扰实验结果,为排除酒原有颜色的干扰,将待测酒样品通过活性炭脱色。(4)在制作红曲酒过程中,温度、pH、氧气等环境因素均会影响酵母菌的繁殖,进而影响红曲酒风味,除此之外,不同的菌株、不同的原料也会影响红曲酒风味。(5)制作红曲醋的微生物是醋酸菌,其是一种好氧菌,将适量的红曲酒、水、醋化醋杆菌等混合。再添加一定量谷壳糠等制成松散的发酵料,其目的是增加通气性,以利于醋酸发酵。
10.(2018·全国·统考高考真题)在生产、生活和科研实践中,经常通过消毒和灭菌来避免杂菌的污染。回答下列问题:
(1)在实验室中,玻璃和金属材质的实验器具 (填“可以”或“不可以”)放入干热灭菌箱中进行干热灭菌。
(2)牛奶的消毒常采用巴氏消毒法或高温瞬时消毒法,与煮沸消毒法相比,这两种方法的优点是
。
(3)密闭空间内的空气可采用紫外线照射消毒,其原因是紫外线能 ,在照射前,适量喷洒 ,可强化消毒效果。
(4)水厂供应的自来水通常是经过 (填“氯气”“乙醇”或“高锰酸钾”)消毒的。
(5)某同学在使用高压蒸汽灭菌锅时,若压力达到设定要求,而锅内并没有达到相应温度,最可能的原因是 。
【答案】可以 在达到消毒目的的同时,营养物质损失较少 破坏DNA结构 消毒液 氯气 未将锅内冷空气排尽
【详解】(1)能耐高温的、需要保持干燥的物品,如玻璃器皿(吸管、培养皿)和金属用具等可以放入干热灭菌箱中进行干热灭菌。(2)煮沸消毒法即在100℃煮沸5~6 min可以杀死微生物细胞和一部分芽孢;巴氏消毒法即在70~75℃煮30 min或在80℃煮15min,可以杀死微生物,并且保证营养物质不被破坏。因此,与煮沸消毒法相比,牛奶消毒常采用的巴氏消毒法或高温瞬时消毒法的优点是在达到消毒目的的同时,营养物质损失较少。(3)因紫外线能破坏DNA结构,所以密闭空间内的空气可采用紫外线照射消毒。在照射前,适量喷洒消毒液,可强化消毒效果。(4)通常乙醇消毒是75%的酒精,有气味,影响水质,不适宜消毒自来水;高锰酸钾本身有颜色,消毒后溶液呈紫红色,无法使用;因此水厂供应的自来水通常是经过氯气消毒的。 (5)采用高压蒸汽灭菌时,锅内的水加热煮沸,将其中原有的冷空气彻底排除后才能将锅密闭。如果未将锅内冷空气排尽,则会出现压力达到设定要求,而锅内并没有达到相应温度的现象。
11.(2018·浙江·统考高考真题)回答下列(一)小题:
(一)回答与果胶、淀粉等提取和利用有关的问题:
某植物富含果胶、淀粉、蛋白质和纤维素成分。某小组开展了该植物综合利用的研究。
(1)果胶提取工艺研究结果表明,原料先经过一段时间沸水漂洗的果胶得率(提取得到的果胶占原料质量的百分率)显著高于常温水漂洗的果胶得率,最主要原因是沸水漂洗 (A.有助于清洗杂质和去除可溶性糖 B.使植物组织变得松散 C.使有关酶失活 D.有利细胞破裂和原料粉碎制浆)。
(2)在淀粉分离生产工艺研究中,为促进淀粉絮凝沉降,添加生物絮凝剂(乳酸菌菌液),其菌株起重要作用。为了消除絮凝剂中的杂菌,通常将生产上使用的菌液,采用 ,进行单菌落分离,然后将其 ,并进行特性鉴定,筛选得到纯的菌株。
(3)在用以上提取过果胶和淀粉后的剩渣加工饮料工艺研究中,将剩渣制成的汁液经蛋白酶和纤维素酶彻底酶解处理后,发现仍存在浑浊和沉淀问题,可添加 使果胶彻底分解成半乳糖醛酸,再添加 ,以解决汁液浑浊和沉淀问题。
(4)在建立和优化固定化酶反应器连续生产工艺研究中,通常要分析汁液中各种成分的浓度和所用酶的活性,然后主要优化各固定化酶反应器中的 (答出2点即可)、反应液pH和酶反应时间等因素。其中,酶反应时间可通过 来调节。
【答案】C 划线分离法(或涂布分离法) 扩大培养 果胶酶和果胶甲酯酶 淀粉酶使淀粉分解 固定化酶的量、反应液温度 控制反应器液体流量(或体积)
【详解】试题分析:熟记并理解酶的研究与应用、微生物的实验室培养与分离、基因工程的基本操作程序、植物组织培养技术等相关基础知识,形成清晰的知识网络。在此基础上,从题意中提取有效信息并对相关的问题情境进行作答。(一)(1)沸水漂洗,因高温会破坏蛋白质的空间结构,进而使有关酶失活,C正确,A、C、D均错误。(2)为了消除絮凝剂中的杂菌,通常将生产上使用的菌液,采用划线分离法(或涂布分离法)进行单菌落分离,然后将其扩大培养,并进行特性鉴定,筛选得到纯的菌株。 (3)蛋白酶和纤维素酶可分别催化蛋白质和纤维素分解。在将以上提取过果胶和淀粉后的剩渣制成的汁液,经蛋白酶和纤维素酶彻底酶解处理后,仍存在浑浊和沉淀问题,说明该汁液中仍有少量的果胶和淀粉,可添加果胶酶和果胶甲酯酶使果胶彻底分解成半乳糖醛酸,再添加淀粉酶使淀粉分解,以解决汁液浑浊和沉淀问题。 (4)在建立和优化固定化酶反应器连续生产工艺研究中,通常要分析汁液中各种成分的浓度和所用酶的活性,然后主要优化各固定化酶反应器中的固定化酶的量、反应液温度、反应液pH和酶反应时间等因素。其中,酶反应时间可通过控制反应器液体流最(或体积)来调节。
〖2017年高考真题〗
1.(2017·江苏·统考高考真题)为了探究一种新型碱性纤维素酶的去污效能,研究性学习小组进行了相关实验,结果如图。由图中实验结果能直接得出的结论是( )
A.碱性纤维素酶对污布类型2、3的去污力不同
B.不同类型洗衣粉影响碱性纤维素酶的去污力
C.碱性纤维素酶对污布类型2的去污力最强
D.加大酶用量可以显著提高洗衣粉的去污力
【答案】A
【详解】A、对污布类型2、3而言,都是Y型洗衣粉,30%的酶用量,但去污力不同,说明碱性纤维素酶对污布类型2、3 的去污力不同,A正确;B、由于污布类型不同,不能探究不同类型的洗衣粉对碱性蛋白酶的去污力的影响,B错误;C、20 U/L的碱性纤维素酶处理对污布类型1,去污力为60%,30 U/L的碱性纤维素酶处理污布类型2,去污力约为80%,则单位碱性纤维素酶对污布类型1去污力最强,C错误;D、该实验没有针对同一类型的洗衣粉加大酶用量的探究,则不能判断加大酶用量是否提高洗衣粉的去污力,D错误。故选A。
2.(2017·上海·统考高考真题)硝化细菌广泛存在于通气性较好的土壤中,其部分代谢反应如图所示,下列关于硝化细菌的培养条件的描述正确的是( )
A.碳源为葡萄糖B.培养时需隔绝空气
C.氮源是氨气D.培养时需冷藏
【答案】C
【详解】A、土壤中的硝化细菌能进行化能合成作用,培养基中不需要有机碳源,其碳源为二氧化碳,A错误;B、硝化细菌能利用NH3氧化释放的能量把二氧化碳和水合成有机物,所以培养时不能隔绝空气,B错误;C、硝化细菌的培养过程中氮源是氨气,C正确;D、硝化细菌能利用NH3氧化释放的能量把二氧化碳和水合成有机物,需要酶的催化作用,所以培养时需要适宜的温度,D错误。故选C。
3.(2017·江苏·统考高考真题)下列关于“腐乳的制作”的实验,叙述正确的是( )
A.控制发酵温度的主要目的是腐乳调味
B.毛霉的主要作用是分解脂肪和淀粉
C.腐乳制作后期加入香辛料和料酒有防腐作用
D.成品腐乳表面的粘性物质主要由细菌产生
【答案】C
【详解】A、控制发酵温度主要是为毛霉提供适宜的生长环境,A错误;B、毛霉的主要作用是产生蛋白酶、脂肪酶,B错误;C、腐乳制作后期加入香辛料和料酒有防腐作用,还可以调节风味,C正确;D、成品腐乳表面的黏性物质主要是由真菌产生的,D错误。故选C。
4.(2017·江苏·统考高考真题)如图是探究果酒与果醋发酵的装置示意图。下列相关叙述错误的是( )
A.改变通入气体种类,可以研究呼吸作用类型对发酵的影响
B.果酒发酵过程中通入N2,酵母菌将从有氧呼吸转变为无氧呼吸
C.果醋的发酵周期与实验设定的温度密切相关
D.气体入口与气体出口可以交换使用
【答案】D
【详解】A、酵母菌属于兼性厌氧菌,醋酸菌属于需氧菌,控制氧气的进入,可以研究呼吸作用类型对发酵的影响,A正确;B、果酒发酵初期通入氧气,酵母菌进行有氧呼吸,可以提供较多能量,使酵母菌快速繁殖,中期通入氮气,酵母菌将从有氧呼吸转变为无氧呼吸,B正确;C、温度影响酶活性,果醋的发酵周期与实验设定的温度密切相关,C正确;D、气体入口与气体出口不能交换使用,否则会使发酵液溢出,D错误。故选D。
5.(2017·江苏·统考高考真题)下列关于“酵母细胞的固定化技术”实验的叙述,正确的是( )
A.活化酵母时,将适量干酵母与蒸馏水混合并搅拌成糊状
B.配制CaCl2 溶液时,需要边小火加热边搅拌
C.将海藻酸钠溶液滴加到CaCl2 溶液时,凝胶珠成形后应即刻取出
D.海藻酸钠溶液浓度过高时凝胶珠呈白色,过低时凝胶珠易呈蝌蚪状
【答案】A
【详解】活化酵母时,将适量干酵母与蒸馏水混合,并搅拌成糊状,A正确;配制CaCl2溶液时,不需进行加热,B错误;CaCl2溶液使酵母细胞可以形成稳定的结构,固定在凝胶珠中,需要一段时间,时间不宜过短或过长,C错误;海藻酸钠溶液浓度过低时凝胶珠呈白色,过高时凝胶珠易呈蝌蚪状,D错误。
6.(2017·江苏·统考高考真题)固定化单宁酶应用于茶饮料加工,可消除其中的苦涩味。下列有关叙述正确的是( )
A.在单宁酶纯化时可采用透析法去除杂蛋白
B.化学结合法比吸附法对单宁酶活性影响更小
C.温度、pH和重金属离子都可能影响固定化单宁酶活性
D.酶的高效性决定固定化单宁酶不会降解茶饮料中的有益成分
【答案】C
【详解】透析法是利用膜的选择透过性去除混合物中的小分子物质,不能去除杂蛋白,A错误;物理吸附法比化学结合法对单宁酶活性影响更小,B错误;温度、pH和重金属离子都会影响酶活性,C正确;酶的专一性决定了单宁酶不会降解茶饮料中的有益成分,D错误。
7.(2017·上海·统考高考真题)在培养基配制和微生物接种的过程中,确保无杂菌污染被称为无菌操作。图中,符合无菌操作要求的有( )
A.①②③④B.①②③⑤C.①③④⑤D.②③④⑤
【答案】B
【详解】在培养基配制和微生物接种的过程中,无菌操作包括实验仪器、培养基、接种环境和操作人员等都要采取一定消毒和灭菌的操作,以尽可能保证无杂菌污染。图解中只有④接种前培养皿在火焰上灼烧的操作不正确,因为作为实验仪器和设备的灭菌需要高压蒸汽灭菌才可能更彻底,其余操作都是正确的无菌操作要求的,所以选B。
8.(2017·江苏·统考高考真题)苯酚及其衍生物广泛存在于工业废水中,对环境有严重危害。小明同学准备依据下图操作步骤,从处理废水的活性污泥中分离筛选酚降解高效菌株。请回答下列问题:
(1)酚降解菌富集培养基含有蛋白胨、K2HPO4、MgSO4、苯酚和水,其中可作为碳源的有 。
(2)将采集到的样品接种培养,苯酚用量应随转接次数增加而逐渐 。以达到富集酚降解菌的目的。若上图平板中菌落过于密集,应进一步 ,以便于菌落计数与分离。制备平板培养基时除了需要水、营养物质外,还必须添加 。
(3)下图为连续划线法示意图,在图中 (填图中序号)区域更易获得单菌落。
(4)采用比色测定法(使用苯酚显色剂)检测降解后的废水中苯酚残留量。先制作系列浓度梯度并进行显色反应,下表中1 ~5号比色管的苯酚浓度应分别为 。
如果废水为50 mg/ L 苯酚溶液,降解后约有21%的苯酚残留,则需将残留液稀释 (填序号:①5 ②10 ③20)倍后,再进行比色。
【答案】蛋白胨、苯酚 增加 稀释涂布 凝固剂 ③ 0、0.2、0.4、0.6、0.8 ③
【详解】(1)碳源是微生物生长的一类营养物,是含碳化合物,其中可作为碳源的有蛋白胨和苯酚。(2)将采集到的样品接种培养的目的是富集酚降解菌,则苯酚用量应随转接次数增加而逐渐增加。平板中菌落过于密集,说明菌种密度过大,应进一步稀释。平板培养基呈固态,应向其中添加凝固剂。(3)下一次划线的起始端是上次划线的末端,随着划线的进行,菌种的密度越来越小,更易形成单菌落,故③区域更易获得菌落。(4)1号管为空白对照管,不加苯酚,6号管中苯酚浓度为1 mg/L,2~6号管苯酚浓为0~1 mg/L,可判断浓度梯度为0.2 mg/L,则2~5号管中苯酚浓度分别是0.2、0.4、0.6、0.8mg/L。废水中苯酚溶液浓度为50 mg/ L,降解后约有21%的苯酚残留,则苯酚溶液浓度为10.5 mg/L,由于制作的比色管中苯酚浓度介于0~1 mg/L间,则残留液需稀释20倍后,再进行比色。
9.(2017·全国·统考高考真题)某些土壤细菌可将尿素分解成CO2和NH3,供植物吸收和利用。回答下列问题:
(1)有些细菌能分解尿素,有些细菌则不能,原因是前者能产生 。能分解尿素的细菌不能以尿素的分解产物CO2作为碳源,原因是 ,但可用葡萄糖作为碳源,进入细菌体内的葡萄糖的主要作用是
(答出两点即可)。
为了筛选可分解尿素的细菌,在配制培养基时,应选择 (填“尿素”“NH4NO3”或“尿素+NH4NO3”)作为氮源,不选择其他两组的原因是
。
用来筛选分解尿素细菌的培养基含有KH2PO4和Na2 HPO4,其作用有
(答出两点即可)。
【答案】脲酶 分解尿素的细菌是异养型生物,不能利用CO2来合成有机物 为细胞生物生命活动提供能量,为其他有机物的合成提供原料 尿素 其他两组都含有NH4NO3,能分解尿素的细菌和不能分解尿素的细菌都能利用NH4NO3,不能起到筛选作用 为细菌生长提供无机营养,作为缓冲剂保持细胞生长过程中pH稳定
【详解】(1)细菌分解尿素是由于细菌体内合成脲酶的结果,尿素是有机物,分解尿素的细菌是分解者,而不是生产者,只有生产者才能利用CO2作为碳源合成有机物,而分解尿素的细菌是异养型生物,不能利用CO2来合成有机物。进入细菌体内的葡萄糖的主要作用:为细胞生物生命活动提供能量,为其他有机物的合成提供原料。(2)筛选分解尿素的细菌,通常只能用尿素作为唯一氮源,对于“NH4NO3”或“尿素+NH4NO3”均含有无机氮源,不能起到筛选作用。(3)KH2PO4和Na2 HPO4为微生物提供P元素和无机盐离子如钾离子和钠离子,还可作为缓冲剂保持细胞生长过程中pH稳定。
10.(2017·浙江·高考真题·节选)回答下列(一)小题:(一)回答与泡菜腌制和亚硝酸盐测定有关的问题:
(1)制作泡菜时,为缩短发酵周期,腌制前可加入乳酸菌。取少量酸奶,用无菌蒸馏水稀释后,再用
蘸取少量的稀释液,在MRS 乳酸菌专用培养基的平板上划线,以获得乳酸菌单菌落。下图所示的划线分离操作,正确的是 。
(2)泡菜腌制过程中,会产生有机酸、醇类和亚硝酸盐,其中醇类是由 进行厌氧呼吸产生。亚硝酸盐对人体有害,为测定泡菜中亚硝酸盐含量,从泡菜中提取要硝酸盐,与 发生重氮化反应,再与N-1-萘基乙二胺偶联,形成紫红色产物。然后用光程为1cm 的 ,在550nm 光波下测定光密度值,与由一直浓度梯度亚硝酸钠制作的 比对,计算样品中亚硝酸盐的含量。
(3)已知乳酸菌中的亚硝酸还原酶能降解亚硝酸盐。在一定的腌制时间内,随着腌制时间的延长,泡菜中亚硝酸盐含量逐渐降低,是由于在厌氧和 环境下亚硝酸盐被亚硝酸还原酶降解。
【答案】接种环 B 假丝酵母 对氨基苯磺酸 比色杯 标准曲线 酸性
【详解】(一)(1)制作泡菜时,为缩短发酵周期,腌制前可加入乳酸菌,用无菌蒸馏水稀释后,再用接种环蘸取少量的稀释液,在 MRS 乳酸菌专用培养基的平板上划线,以获得乳酸菌单菌落。平板划线的过程为:烧灼接种环,杀灭环上残留菌液,待冷却(是否冷却,可先在培养基边缘处试触,若琼脂溶化,表示未凉,稍等再试),从第一区域划线的末端开始往第二区内划线,重复以上操作,在第三四五区内划线,注意不要将最后一区的划线与第一区相连,因此B正确。(2)醇类主要是乙醇,由酵母菌进行无氧呼吸产生。在盐酸酸化的条件下,亚硝酸盐与对氨基苯磺酸发生重氮化反应后,与N-1-萘基乙二胺盐酸盐结合形成玫瑰红色染料,然后用光程为 1cm 的比色环,在 550nm 光波下测定光密度值,与已知浓度的亚硝酸钠制作的标准曲线比对,计算样品中亚硝酸盐的含量。(3)泡菜中亚硝酸盐含量逐渐降低,是由于在厌氧和酸性环境下亚硝酸盐被亚硝酸还原酶降解所导致的。
11.(2017·浙江·统考高考真题·节选)回答下列(一)小题
(一)请回答从土壤中分离产脲酶细菌和脲酶固定化实验的有关问题
(1)LB固体培养基:取适量的蛋白胨、酵母提取物、NaCl,加入一定量的蒸馏水溶解,再加 ,灭菌备用。
(2)尿素固体培养基:先将适宜浓度的尿素溶液用 灭菌过的G6玻璃砂漏斗过滤,因为G6玻璃砂漏斗 ,故用于过滤细菌。然后将尿素溶液加入到已经灭菌的含有酚红的培养基中,备用。
(3)取适量含产脲酶细菌的10-4、10-5两种土壤稀释液,分别涂布接种到LB固体培养基和尿素固体培养基上,培养48h,推测固体培养基上生长的菌落数最少的是 (A.10-5稀释液+尿素固体培养基 B.10-5稀释液+LB固体培养基 C. 10-4稀释液+尿素固体培养基 D.10-4稀释液+LB固体培养基)。在尿素固体培养基上产脲酶细菌菌落周围出现 ,其原因是细菌产生的脲酶催化尿素分解产生 所致。
(4)制备固定化脲酶时,用石英砂吸附脲酶,装柱。再用蒸馏水洗涤固定化酶柱,其作用是
。
【答案】琼脂 高压蒸汽 孔径小,细菌不能滤过 A 红色环 氨(或NH3) 除去游离的脲酶
【详解】(一)(1)固体培养基常用琼脂作为凝固剂,LB固体培养基加入一定的蒸馏水后再加琼脂。(2)对溶液、培养基等灭菌,常用的方法是高压蒸汽灭菌;用G6玻璃漏斗,因为G6玻璃砂漏斗孔径比细菌小,达到过滤除菌的目的。(3)产生脲酶细菌菌落数目多,需稀释倍数较少,且使用含有尿素溶液的培养基,故选A;由于脲酶能催化尿素产生NH3,NH3易溶于水形成具有碱性的氨水,培养基中含酚红,使培养基变成红色环。(4)在固定化酶过程中,有部分酶没有被固定在固相载体上,所以冲洗的目的是除去没有被固定的游离脲酶。
12.(2017·全国·统考高考真题)绿色植物甲含有物质W,该物质为无色针状晶体,易溶于极性有机溶剂,难溶于水,且受热、受潮易分解。其提取流程为:植物甲→粉碎→加溶剂→振荡→收集提取液→活性炭处理→过滤去除活性炭→蒸馏(含回收溶剂)→重结晶→成品。回答下列问题:
(1)在提取物质W时,最好应选用的一种原料是 (填“高温烘干”“晾干”或“新鲜”)的植物甲,不宜选用其他两种的原因是
。
(2)提取物质W时,振荡的作用是 。
(3)活性炭具有很强的吸附能力,在提取过程中,用活性炭处理提取液的目的是
。
(4)现有丙酮(沸点56 ℃)、乙醇(沸点约78 ℃)两种溶剂,在提取物质W时,应选用丙酮作为提取剂,理由是 。
(5)该实验操作过程中应注意的事项是
(答出两点即可)。
【答案】晾干 高温烘干过程中,植物甲中的物质W易被破坏;新鲜的植物甲含水量高,用于提取的极性有机溶剂会被稀释,进而降低对物质W的提取效果 使原料和溶剂充分混匀 去除提取液中的色素 丙酮沸点低于乙醇,蒸馏时物质W分解较少 在温度较低的情况下操作,防火
【详解】(1)依据题干信息(受热、受潮易分解),应选择晾干的植物甲,因为高温烘干过程中,植物甲中的物质W易被破坏;新鲜的植物甲含水量高,用于提取的极性有机溶剂会被稀释,进而降低对物质W的提取效果。(2)振荡使原料和溶剂充分混匀。(3)根据题意,活性炭具有吸附能力,杂质色素易被吸附。(4)根据题干信息,受热易分解,所以选择沸点低的丙酮。(5)根据题干信息,受热易分解,所以注意控制温度;又因为用了丙酮,所以要注意防火。
13.(2017·全国·统考高考真题)豆豉是大豆经过发酵制成的一种食品。为了研究影响豆豉发酵效果的因素,某小组将等量的甲、乙两菌种分别接入等量的A、B两桶煮熟大豆中并混匀,再将两者置于适宜条件下进行发酵,并在32 h内定期取样观测发酵效果。回答下列问题:
(1)该实验的自变量是 、 。
(2)如果发现发酵容器内上层大豆的发酵效果比底层的好,说明该发酵菌是 。
(3)如果在实验后,发现32 h内的发酵效果越来越好,且随发酵时间呈直线上升关系,则无法确定发酵的最佳时间;若要确定最佳发酵时间,还需要做的事情是
。
(4)从大豆到豆豉,大豆中的成分会发生一定的变化,其中,蛋白质转变为 ,脂肪转变为 。
【答案】菌种 发酵时间 好氧菌 延长发酵时间,观测发酵效果,最好的发酵效果所对应的时间即为最佳发酵时间 氨基酸和肽 脂肪酸和甘油
【详解】本题以传统发酵技术为背景,考查考生获取信息能力和解决问题的能力。从题干可知本实验有两个自变量,不同的菌种和发酵时间;发酵容器内上层有氧气,发酵效果好,说明该发酵菌是好氧菌;32h内的发酵效果越来越好,且随发酵时间呈直线上升关系,无下降趋势说明发酵时间不够,需延长发酵时间才能有下降趋势,才能确定最高点。(1)根据题干信息可知,该实验的自变量是菌种和发酵时间。(2)发酵容器内上层为有氧环境,底层为无氧环境,若发酵容器内上层大豆的发酵效果比底层的好,则说明该发酵菌是好氧(需氧)微生物。 (3)如果在实验后,发现32 h内的发酵效果越来越好,且随发酵时间呈直线上升关系,则无法确定发酵的最佳时间;若要确定最佳发酵时间,可在原操作的基础上,继续延长发酵时间,观测发酵效果,最好的发酵效果所对应的时间即为最佳的发酵时间。(4)从大豆到豆豉的过程中,蛋白质被蛋白酶分解成小分子肽和氨基酸,脂肪被脂肪酶分解成甘油和脂肪酸。
〖2016年高考真题〗
1.(2016·江苏·统考高考真题)下列关于中学“腐乳的制作”实验,叙述正确的是( )
A.加盐主要是为了调节水分,利于毛霉生长
B.加料酒主要是为了灭菌,避免腐乳变质
C.发酵过程中起主要作用的是乳酸杆菌
D.实验室制作的腐乳不宜直接食用
【答案】D
【详解】A、加盐主要是为了抑制微生物生长,防止豆腐腐败变质,A错误;B、加料酒主要为了使腐乳具有独特的香味,B错误;C、发酵过程中起主要作用的是毛霉,C错误;D、实验室制作的腐乳可能灭菌不彻底,不宜直接食用,D正确。故选D。
2.(2016·江苏·统考高考真题)定量分析是科学研究的重要方法。下列能用血细胞计数板直接计数的是( )
A.海拉细胞悬液
B.浓缩培养的噬菌体
C.自来水中大肠杆菌
D.蛙卵
【答案】A
【详解】A、海拉细胞悬液是癌细胞培养液,能用于血细胞计数板直接计数,A正确;B、噬菌体是病毒,在光学显微镜下不能观察到,B错误;C、自来水中大肠杆菌数量太少,不能用血细胞计数板直接计数,C错误;D、蛙卵相互聚集在一起,不能用血细胞计数板直接计数,D错误。故选A。
3.(2016·江苏·统考高考真题)漆酶属于木质降解酶类,在环境修复、农业生产等领域有着广泛用途。下图是分离、纯化和保存漆酶菌株的过程,相关叙述错误的是( )
A.生活污水中含有大量微生物,是分离产漆酶菌株的首选样品
B.筛选培养基中需要加入漆酶的底物,通过菌落特征挑出产漆酶的菌落
C.在涂布平板上长出的菌落,在通过划线进一步纯化
D.在适宜温度下,接种后的斜面培养基上菌落长成后,可在低温下临时保存菌株
【答案】A
【详解】A、生活污水中含有大量微生物,而漆酶属于木质降解酶类,因此污水中不一定含有产漆酶的菌株,A错误;B、筛选生活污水中含有大量微生物,筛选培养基中需要加入漆酶的底物,只有产生漆酶的微生物才能在该培养基上生长,进而通过菌落特征挑出产漆酶的菌落, B正确;C、在涂布平板上长出的菌落,再通过划线进一步纯化,C正确;D、在适宜温度下,接种后的斜面培养基上菌落长成后,可在低温下临时保存菌株,D正确。故选A。
4.(2016·江苏·统考高考真题·多选)为了使牛仔裤呈现“穿旧”效果,在工业洗衣机中用酶洗代替传统的浮石擦洗,是目前重要的生产手段(工艺流程见下图)。下列叙述中错误的是( )
A.纤维素酶在仿旧中的作用机理与其在洗衣粉中去污的机理相似
B.在上述工艺中,为重复使用纤维素酶,可选用适当的包埋剂固定化酶
C.在上述工艺中,通过调节温度、酸碱度、处理时间可控制仿旧颜色的深浅
D.纤维素酶催化葡萄糖残基间磷酸二酯键的水解分解纤维素
【答案】BD
【详解】试题分析:在仿旧和去污中,纤维素酶均作用于衣物,二者作用相似,A项正确;由于纤维素酶较小,不能用包埋法固定化酶,B项错误;改变温度、酸碱度和处理时间均会影响酶作用的结果,控制仿旧颜色的深浅,C项正确;纤维素酶催化葡萄糖残基之间的糖苷键水解分解纤维素,D项错误。
5.(2016·天津·高考真题)天津独流老醋历史悠久、独具风味,其生产工艺流程如下图。
(1)在糖化阶段添加酶制剂需要控制反应温度,这是因为酶 。
(2)在酒精发酵阶段,需添加酵母菌。在操作过程中,发酵罐先通气,后密闭。通气能提高 的数量,有利于密闭时获得更多的酒精产物。
(3)在醋酸发酵阶段,独流老醋采用独特的分层固体发酵法,发酵30天。工艺如下。
① 发酵过程中,定期取样测定醋酸杆菌密度变化,趋势如右图。据图分析,与颠倒前相比,B层醋酸杆菌在颠倒后密度变化的特点是 ,由此推断,影响醋酸杆菌密度变化的主要环境因素是 。
②乳酸含量高是独流老醋风味独特的重要成因。发酵过程中,发酵缸中
层醋醅有利于乳酸菌繁殖,积累乳酸。
③成熟醋醅中乳酸菌的种类明显减少,主要原因是发酵后期营养物质消耗等环境因素的变化,加剧了不同种类乳酸菌的 ,淘汰了部分乳酸菌种类。
【答案】在最适温度条件下催化能力最强 酵母菌 先快速增长后趋于稳定 氧气、营养物质、pH 颠倒前的B层和颠倒后的A(或不翻动,或下) 种间竞争(或竞争)
【详解】(1)在糖化阶段添加酶制剂需要控制反应温度,原因是酶在最适温度条件下催化能力最强。(2)通气阶段可促进酵母菌的有氧呼吸,为酵母菌的繁殖提供能量,从而增加酵母菌数量。(3)① 据图分析,与颠倒前相比,B层醋酸杆菌在颠倒后密度变化的特点是先快速增长后趋于稳定。A、B层颠倒后,B层醋酸杆菌获得的氧气较为充足,环境中的营养物质和pH也会影响醋酸杆菌的种群密度。② 乳酸菌为厌氧菌,颠倒前的B层和颠倒后的A层醋醅有利于乳酸菌的繁殖。③ 发酵后期营养物质消耗等环境因素的变化,加剧了不同种类乳酸菌的竞争,淘汰了部分乳酸菌种类,使成熟醋醅中乳酸菌的种类明显减少。
6.(2016·上海·高考真题)回答下列有关微生物和酶工程的问题。枯草芽孢杆菌盛产蛋白酶,后者在生物医药和日用化工等生产领域具有重要的经济价值,且已大规模产业化应用。
(1)在培养包括枯草芽孢杆菌在内的异养型微生物时,培养基营养成分应包括水和 (用序号组合回答)。
①淀粉 ②蛋白质 ③生长因子 ④葡萄糖 ⑤无机盐
为筛选枯草芽孢杆菌的蛋白酶高产株,将分别浸过不同菌株(a~e)的分泌物提取液及无菌水(f) 的无菌圆纸片置于含某种高浓度蛋白质的平板培养基表面;在37℃恒温箱中放置2~3天,结果如左图。
(2)大规模产业化首选的菌株是 ;菌株b提取物周围没有形成明显清晰区的原因是
。右图显示枯草芽孢杆菌的蛋白酶和其它酶的热稳定性数据,即酶在不同温度下保温足够长的时间,再在酶活性最高的温度下测其酶活性。在该蛋白酶的工业化生产过程中,通常需对发酵液在60~70℃保温一定时间,再制备酶制剂。
(3)在60~70℃保温一定时间的作用是 。
A.诱导蛋白酶的热稳定性 B.有利于发挥蛋白酶的最佳活性
C.裂解枯草芽孢杆菌细胞 D.大幅度降低发酵液中其他酶的活性
(4)枯草芽孢杆菌蛋白酶制备的合理工艺步骤应为 (选择正确的序号并排序)。
①过滤 ②干燥 ③破碎 ④浓缩
【答案】①②③⑤/②③④⑤ a ①不能合成蛋白酶或合成的蛋白酶量不足;②合成的蛋白酶不分泌或分泌量不足;③分泌的蛋白酶活性低 D ①④②
【详解】(1)培养异养型微生物时,培养基营养成分应包括水、碳源、氮源、生长因子和无机盐。(2)含某种高浓度蛋白质的平板培养基上透明圈越大,说明蛋白酶含量越高。菌株b提取物周围没有形成明显清晰区,可能是蛋白酶的合成、分泌或活性问题。(3)据图18可知,60~70℃时其他酶活性很低,在60~70℃保温一定时间,可以大幅度降低发酵液中其他酶的活性。(4)枯草芽孢杆菌蛋白酶可以分泌到细胞外,因此不需破碎过程,经过滤、浓缩、干燥程序即可。
7.(2016·四川·高考真题)图甲是从土壤中筛选产脲酶细菌的过程,图乙是脲酶基因转录的mRNA部分序列。
(1)图中选择培养基应以 为唯一氮源;鉴别培养基还需添加 作指示剂,产脲酶细菌在该培养基上生长一段时间后,其菌落周围的指示剂将变成 色。
(2)在5个细菌培养基平板上,均接种稀释倍数为105的土壤样品溶液0.1 mL,培养一段时间后,平板上长出的细菌菌落数分别为13、156、462、178和191。该过程采取的接种方法是 ,每克土壤样品中的细菌数量为 ×108个;与血细胞计数板计数法相比,此计数方法测得的细菌数较 。
(3)现有一菌株的脲酶由于基因突变而失活,突变后基因转录的mRNA在图乙箭头所示位置增加了70个核苷酸,使图乙序列中出现终止密码(终止密码有UAG、UGA和UAA)。突变基因转录的mRNA中,终止密码为 ,突变基因表达的蛋白含 个氨基酸。
【答案】尿素 酚红 红 稀释涂布平板法 1.75 少 UGA 115
【详解】(1)脲酶能够催化尿素分解为氨,故图中选择培养基应以尿素作为唯一氮源。由于尿素被分解成了氮,氨会使培养基的碱性增强,pH升高,使酚红指示剂变红色。(2)用于计数细菌菌落数接种方法是稀释涂布平板法,统计的菌落数应介于30~300之间,故选择细菌菌落数为156、178和191的平板计数,每克土壤样品中的细菌数量为(156+178+191)/3÷0.1×105=1.75×108。由于两个或多个细菌连接在一起时,往往统计的是一个菌落,故用此方法测得的细菌数偏低。(3)密码子由三个相邻的碱基组成,271个碱基和后面2个碱基一起共构成91个密码子,插入的70个核苷酸和后面2个碱基一起共构成24个密码子,后面是UGA,是终止密码,翻译结束,表达的蛋白质含115个氨基酸。
8.(2016·海南·统考高考真题)回答下列问题:
(1)蛋白酶甲、乙、丙三者的活性随pH的变化如图所示。通常,用清水洗涤衣服上的新鲜血迹时,不应该使用开水,原因是 。若要去除衣服上的血渍,应选择含有 (填“蛋白酶甲”、“蛋白酶乙”或“蛋白酶丙”)的碱性洗衣粉,理由是 。
(2)某同学为了洗去衣服上的油渍,洗衣时在市售的蛋白酶洗衣液中添加脂肪酶,该同学的做法 (填“合理”或“不合理”),理由是 。
(3)已知溶液的pH可以影响酶的活性,请推测pH影响某种蛋白酶活性的原因可能是其影响了酶和底物分子中 (填“羧基和氨基”、“氨基和甲基”、“羧基和甲基”或“甲基和甲基”)等基团的解离状态。
【答案】开水使血中的蛋白质变性而沉淀,难以清洗 蛋白酶丙 碱性条件下只有蛋白酶丙有活性 不合理 蛋白酶会降解脂肪酶 羧基和氨基
【详解】(1))用清水洗涤衣服上的新鲜血迹时,如果使用开水,会使血中的蛋白质变性而沉淀,难以清洗。由图可知,碱性条件下只有蛋白酶丙有活性,故应选择含有蛋白酶丙的碱性洗衣粉去除衣服上的血渍。(2)脂肪酶的化学成分为蛋白质,会被洗衣液中的蛋白酶水解。(3)蛋白酶和其作用的蛋白质类污渍的氨基和羧基均会发生解离,pH会影响其解离状态。
9.(2016·全国·统考高考真题)[生物——选修1:生物技术实践]
苹果醋是以苹果汁为原料经发酵而成的。回答下列问题:
酵母菌的呼吸代谢途径如图所示。图中过程①和②是苹果醋生产的第一阶段,在酵母菌细胞的
中进行,其产物乙醇与 试剂反应呈现灰绿色,这一反应可用于乙醇的检验;过程③在酵母菌细胞的 中进行。与无氧条件相比,在有氧条件下,酵母菌的增殖速度 。
(2)第二阶段是在醋酸杆菌的作用下将第一阶段产生的乙醇转变为醋酸的过程,根据醋酸杆菌的呼吸作用类型,该过程需要在 条件下才能完成。
(3)在生产过程中,第一阶段和第二阶段的发酵温度不同,第一阶段的温度 (填“低于”或“高于”)第二阶段的。
(4)醋酸杆菌属于 核生物,其细胞结构中 (填“含有”或“不含有”)线粒体。
【答案】细胞质基质 重铬酸钾 线粒体 快 有氧 低于 原 不含有
【详解】(1)无氧呼吸在细胞质基质中进行,检测酒精用酸性重铬酸钾溶液,反应呈灰绿色,③为有氧呼吸第三阶段,在线粒体内膜中进行,与无氧条件相比,在有氧条件下,产生的能量多,酵母菌的增殖速度块。(2)醋酸菌是好氧菌,所以需要在有氧条件下进行醋酸发酵。(3)醋酸发酵的温度高于酒精发酵的温度。(4)醋酸杆菌属于原核生物,没有线粒体等复杂的细胞器。
10.(2016·全国·高考真题)空气中的微生物在重力等作用下,可以一定程度地沉降。某研究小组欲用平板收集教室空气中的微生物,以了解教室内不同高度空气中微生物的分布情况。实验步骤如下:
①配置培养基(成分:牛肉膏、蛋白胨、NaCl、X、H2O);
②制作无菌平板;
③设置空白对照组和若干实验组,进行相关操作;
④将各组平板置于37℃恒温箱中培养一段时间,统计各组平板上菌落的平均数。
回答下列问题:
(1)该培养基中微生物所需的氮来源于 。若要完成步骤②,该培养基中的成分X通常是 。
(2)步骤③中,实验组的操作是 。
(3)若在某次调查中,某一实验组平板上菌落平均数为36个/平板,而空白对照组的一个平板上出现了6个菌落,这种结果说明在此次调查中出现了 现象。若将30(即36-6)个/平板作为本组菌落数的平均值,该做法 (填“正确”或“不正确”)。
【答案】牛肉膏、蛋白胨 琼脂 将各实验组平板分别放置在教室不同高度的位置上,开盖暴露一段时间 污染 不正确
【详解】(1)依据配制培养基的成分可知:该培养基中微生物所需的氮来源于牛肉膏、蛋白胨。因为该实验是 “用平板收集教室空气中的微生物”,所使用的培养基应为固体培养基,配制时,需加入凝固剂,据此推知:该培养基中的成分X通常是琼脂。(2)依题意可知,该实验的目的是:用平板收集教室空气中的微生物,以了解教室内不同高度空气中微生物的分布情况。所以步骤③中,实验组的操作是:将各实验组平板分别放置在教室不同高度的位置上,开盖暴露一段时间,以收集教室不同高度空气中的微生物。(3)设置的空白对照组,在整个实验过程中没有用来收集空气中的微生物,若空白对照组的一个平板上出现了6个菌落,说明培养基的配制是不成功的,在此次调查中出现了污染现象,所以若将30(即36-6)个/平板作为本组菌落数的平均值,该做法不正确。
11.(2016·全国·高考真题)某同学用新鲜的泡菜滤液为实验材料分离纯化乳酸菌。分离纯化所用固体培养基中因含有碳酸钙而不透明,乳酸菌产生的乳酸能溶解培养基中的碳酸钙。回答下列问题:
(1)分离纯化乳酸菌时,首先需要用 对泡菜滤液进行梯度稀释,进行梯度稀释的理由是 。
(2)推测在分离纯化所用的培养基中加入碳酸钙的作用有 和 。分离纯化时应挑选出 的菌落作为候选菌。
(3)乳酸菌在-20 ℃长期保存时,菌液中常需要加入一定量的 (填“蒸馏水”、“甘油”或“碳酸钙”)。
【答案】无菌水 泡菜滤液中菌的浓度高,直接培养很难分离得到单菌落 鉴别乳酸菌 中和产生的乳酸 具有透明圈 甘油
【详解】(1)分离纯化乳酸菌时,首先需要用无菌水对泡菜滤液进行梯度稀释;进行梯度稀释的理由是在稀释度足够高的菌液里,聚集在一起的乳酸菌将被分散成单个细胞,从而能在培养基表面形成单个的菌落。(2)在分离纯化所用的培养基中加入碳酸钙的作用有中和乳酸菌代谢过程中产生的乳酸和利于乳酸菌的识别和分离;分离纯化时应挑选出在平板上有溶钙圈的菌落作为候选菌。(3)乳酸菌在-20℃长期保存时,菌液中常需要加入一定量的甘油。
12.(2016·江苏·统考高考真题)为了探究海藻酸钠固定化对绿球藻生长的影响,以及固定化藻对含Zn2+污水的净化作用,科研人员用筛选到的一株绿球藻进行试验,流程及结果如下。请回答下列问题:
实验中的海藻酸钠作用是 ,CaC l2的作用是
。
为洗去凝胶球上残余的CaC l2和其他污染物,并保持绿球藻活性,宜采用 洗涤。图1 中1. 0%海藻酸钠组培养24 h 后,移去凝胶球,溶液呈绿色,原因是
。
(3)为探索固定化藻对含Zn2+污水的净化作用,应选用浓度为 的海藻酸钠制备凝胶球。
(4)图2中空白凝胶球组Zn2+浓度下降的原因是 。结合图1和图2分析,固定化藻的实验组24~48 h间Zn2+浓度下降速度较快的主要原因是
;72~96 h间Zn2+浓度下降速度较慢的原因有
。
【答案】包埋绿球藻(包埋剂) 与海藻酸钠反应形成形成凝胶球(凝固剂) 培养液(生理盐水) 海藻酸钠浓度过低(凝胶球孔径过大) 2.0% 凝胶球吸附Zn2+ 绿球藻生长(增殖)速度快 绿球藻生长(增殖)速度减慢,溶液中Zn2+浓度较低
【详解】(1))固定化绿藻过程中,海藻酸钠的作用是作为包埋剂包埋绿球藻;CaCl2作为凝固剂具有使海藻酸钠形成凝胶珠的作用。(2)洗去凝胶球上残余的CaCl2和其他污染物,并保持绿球藻活性,所用的液体的渗透压应该与绿藻生存环境的渗透压一致,因此可以用培养绿藻的培养液(生理盐水)进行清洗;1.0%海藻酸钠组培养24h后,移去凝胶球,溶液呈绿色,原因可能是海藻酸钠浓度过低,形成的凝胶珠的孔径大,绿藻细胞从凝胶珠的孔径中露出。(3)根据图1可知,浓度为2.0%的海藻酸钠制备的凝胶球最有利于绿球藻的繁殖。(4)分析图2可知,空白凝胶球组Zn2+浓度也有一定的下降,下降的原因可能是凝胶球吸附Zn2+,图1和图2分析可知,固定化藻的实验组24~48h间,绿藻生长繁殖的速度快,吸收Zn2+的速度快,导致培养液中Zn2+浓度下降速度较快;72~96h间绿球藻生长繁殖速度减慢,吸收溶液中Zn2+速度较慢,Zn2+浓度下降速度较慢。
〖2015年高考真题〗
1.(2015·江苏·高考真题)做“微生物的分离与培养”实验时,下列叙述正确的是( )
A.高压灭菌加热结束时,打开放气阀使压力表指针回到零后,开启锅盖
B.用记号笔标记培养皿中菌落时,不能标记在皿盖上
C.倒平板时,应将打开的皿盖放到一边,以免培养基溅到皿盖上
D.为了防止污染,接种环经火焰灭菌后应趁热快速挑取菌落
【答案】B
【详解】A、高压灭菌加热结束,等待压力表指针回到0,且温度下降后,才能打开放气阀,开启锅盖,若压力未降至0就打开放气阀,会因压力骤然降低而造成培养基剧烈沸腾,并冲出管口或瓶口,污染棉塞,以致培养微生物时引起杂菌污染,A错误;B、用记号笔标记培养皿中菌落时,不能标记在皿盖上,而应标记在皿底上,B正确;C、倒平板时,不能将培养皿盖完全打开,而应只打开一条稍大于瓶口的缝隙,防止空气中的杂菌污染培养基,C错误;D、接种环在火焰上灼烧灭菌后,待冷却后才可以挑取菌落,否则高温会杀死待接种细菌,D错误。故选B。
2.(2015·上海·统考高考真题)利用枯草杆菌生产分泌性中性蛋白酶,以下符合该酶分离纯化的正确流程是( )
①制成酶制剂 ②发酵液过滤 ③冷冻干燥 ④层析法提纯蛋白酶
A.③①④②B.②④③①C.③④②①D.②④①③
【答案】B
【详解】酶的分离、纯化流程为:用物理、化学或酶法破碎细胞→过滤获滤液→改变pH或加入硫酸铵使酶蛋白沉淀→通过层析提纯酶蛋白→通过冷冻干燥结晶酶蛋白→酶制剂。由于题中要分离纯化的中性蛋白质酶属于枯草杆菌产生的分泌物,因此不需要破碎细胞这一步了;答案选B。
3.(2015·江苏·高考真题)下列关于固定化酶和固定化细胞的叙述,错误的是( )
A.固定化酶的主要目的是实现酶的重复利用
B.溶解氧交换受阻是固定化酶应用的重要限制因素
C.固定化细胞用于生产能分泌到细胞外的产物
D.凝胶与被包埋细胞之间不是通过共价键结合
【答案】B
【详解】固定化酶实现了酶和底物的分离,酶可重复利用,A正确;酶的催化作用不需要氧气,故固定化酶的应用不需要氧气,与溶解氧交换受阻没有关系,B错误;固定化细胞可用于生产分泌到细胞外的产物,如分泌蛋白等,C正确;凝胶与被包埋细胞之间没有化学键,不通过共价键结合,D正确。
4.(2015·江苏·高考真题)关于“腐乳的制作”实验,下列叙述错误的是( )
A.将腐乳坯堆积起来会导致堆内温度升高,影响毛霉生长
B.腐乳坯若被细菌污染,则腐乳坯表面会出现黏性物
C.勤向腐乳坯表面喷水,有利于毛霉菌丝的生长
D.装坛阶段加入料酒,可有效防止杂菌污染
【答案】C
【详解】制作腐乳的微生物主要是毛霉,毛霉生长的适宜温度在15~18℃,将腐乳坯堆积起来会导致堆内温度升高,影响毛霉生长,A正确;腐乳坯若被细菌污染,则腐乳坯表面会出现黏性物,B正确;勤向腐乳坯表面喷水,会导致豆腐含水量过高,不有利于毛霉菌丝的生长,C错误;装坛阶段加入料酒,可有效防止杂菌污染,D正确。故选C。
5.(2015·上海·统考高考真题)在涂布有大肠杆菌的培养基上进行抑菌实验,在a、b、c处分别贴浸有不同抗生素(浓度相同)的无菌滤纸片,d处滤纸片浸有无菌水。培养后的结果如下图。以下判断错误的是( )
A.a处抑菌效果小于b处
B.b处的滤纸片没有沥干
C.c处抗生素无效
D.d为对照
【答案】A
【详解】透明圈大的抑菌效果好,透明圈小的抑菌效果弱。d为空白对照,与d处的比较可说明a处抑菌效果大于b处;A错误,D正确。B处透明圈不规则,可说明 b处的滤纸片没有沥干;B正确。C处的与d处相同,说明c处抗生素无效;C正确。
6.(2015·江苏·高考真题·多选)如图为苹果酒的发酵装置示意图,下列叙述错误的是( )
A.发酵过程中酒精的产生速率越来越快
B.集气管中的气体是酵母菌无氧呼吸产生的CO2
C.发酵过程中酵母种群呈“J”型增长
D.若发酵液表面出现菌膜,最可能原因是发酵瓶漏气
【答案】ABC
【详解】A、酵母菌首先进行有氧呼吸,而后进行无氧呼吸,发酵过程中由于营养物质的减少、有害代谢产物的积累,pH的改变,酒精的产生速率逐渐减慢,A错误;B、集气管中的气体是酵母菌有氧呼吸和无氧呼吸产生的CO2,B错误;C、发酵过程中酵母种群呈“S”型增长,而后减少,C错误;D、若酵液表面出现菌膜,属于醋酸菌,需氧型微生物,可能是发酵瓶漏气引起的,D正确。故选ABC。
7.(2015·全国·高考真题)已知微生物A可以产生油脂,微生物B可以产生脂肪酶。脂肪酶和油脂可用于生物柴油的生产。请回答下列问题。
(1)用显微镜观察时,微生物A菌体中的油脂通常可用 染色,微生物A产生的油脂不易挥发,可选用 (填“萃取法”或“水蒸气蒸馏法”)从菌体中提取。
(2)为了从自然界中获得能产生脂肪酶的微生物B的单菌落,可从含有油料作物种子腐烂物的土壤中取样,并应选用以 为碳源的固体培养基进行培养,从功能上划分该培养基属于 培养基。
(3)若要测定培养液中微生物B的菌体数,可在显微镜下用 直接计数;若要测定其活菌数量,一般选用 法进行计数。
(4)为了确定微生物B产生的脂肪酶的最适温度,某同学测得相同时间内’在35℃、40℃、45℃温度下降解10g油脂所需酶量依次为4mg、1mg、6mg,则上述三个温度中, ℃条件下该酶活力最小,为了进一步确定该酶的最适温度,应围绕 ℃设计后续实验。
【答案】苏丹III(或者苏丹IV) 萃取法 油脂 选择 血细胞计数板 稀释涂布平板 45 40
【详解】(1)油脂可被苏丹Ⅲ染液或者苏丹IV染液染成橘黄色或红色;由于油脂不易挥发,所以常常采用萃取法。(2)脂肪酶的微生物B可以分解脂肪,故可以以脂肪为碳源的固体培养基进行培养,不产生脂肪酶的微生物无法生存;从功能上看,该培养基属于选择性培养基。(3)微生物B的菌体数,可在显微镜下用血细胞计数板直接计数,活菌用稀释涂布平板法。(4)45℃降解10g油脂所需酶量最大,故酶活性最小;40℃温度下降解10g油脂所需酶量最小,故酶活性最大,围绕40℃温度进行后续实验设计。
8.(2015·江苏·高考真题)人工瘤胃模仿了牛羊等等反刍动物的胃,可用来发酵处理秸秆,提高秸秆的营养价值。为了增强发酵效果,研究人员从牛胃中筛选纤维素酶高产菌株,并对其降解纤维素能力进行了研究,请回答下列问题:
(1)在样品稀释和涂布平板步骤中,下列选项不需要的是 (填序号)
①酒精灯 ②培养皿 ③显微镜 ④无菌水
在涂布平板时,滴加到培养基表面的菌悬液量不宜过多的原因是
。
向试管内分装含琼脂的培养基时,若试管口粘附有培养基,需要用酒精棉球擦净的原因是
。
(4)刚果红可以与纤维素形成红色复合物,但并不与纤维素降解产物纤维二糖和葡萄糖发生这种反应,研究人员在刚果红培养基平板上,筛到了几株有透明降解圈的菌落(见下图),图中降解圈大小与纤维素酶的 有关,图中降解纤维素能力最强的菌株是 (填图中序号)
(5)研究人员用筛选到的纤维素酶高产菌株J1和J4,在不同温度和pH条件下进行发酵,测得发酵液中酶活性的结果见图2,推测菌株 更适合用于人工瘤胃发酵,理由是
。
【答案】(1)③ (2)培养基表面的菌悬液会出现积液,导致菌体堆积,影响分离效果 (3)避免培养基污染棉塞 (4)量与活性 ① (5)J4 发酵过程中会产热和产酸,J4菌株在较高温度和酸性环境下酶的活性更高
【详解】(1)稀释涂布平板法中,培养基位于培养皿中,无菌水用于稀释,涂布在酒精灯火焰旁进行,以免杂菌污染,所以该过程不需要使用显微镜。(2)若涂布平板时,滴加到培养基表面的菌悬液量过多,则会出现积液,导致菌体堆积,影响分离效果。(3)若试管口粘附有培养基,则需用酒精棉球擦净,以免培养基污染棉塞。 (4)有透明降解菌说明纤维素被纤维素酶催化降解,则降解圈大小与纤维素酶的量与活性有关。降解圈越大,说明降解纤维素能力最强,由图可知,①菌落周围的降解圈最大,说明降解纤维素能力最强。(5)由于发酵过程中会产热和产酸,J4菌株在较高温度和酸性环境下酶的活性更高,所以菌株J4更适合用于人工瘤胃发酵。
9.(2015·山东·高考真题)乳糖酶能够催化乳糖水解为葡萄糖和半乳糖,具有重要应用价值。乳糖酶的制备及固定化步骤如下:
(1)筛选产乳糖酶的微生物L时,宜用 作为培养基中的唯一碳源。培养基中琼脂的作用是 。从功能上讲,这种培养基属于 。
(2)培养微生物L前,宜采用 方法对接种环进行灭菌。
(3)纯化后的乳糖酶可用电泳法检测其分子量大小。在相同条件下,带电荷相同的蛋白质电泳速度越快,说明其分子量越 。
(4)乳糖酶宜采用化学结合法(共价键结合法)进行固定化,可通过检测固定化乳糖酶的 确定其应用价值。除化学结合法外,酶的固定化方法还包括 、 、离子吸附法及交联法等。
【答案】乳糖 凝固剂 选择培养基 灼烧 小 (酶)活性[或(酶)活力] 包埋法 物理吸附法
【详解】(1)已知乳糖乳糖酶能够催化乳糖水解为葡萄糖和半乳糖,筛选产乳糖酶的微生物L时,宜用乳糖作为培养基中的唯一碳源,培养基中琼脂的作用是凝固剂,从功能上讲,这种培养基属于选择培养基。(2)为了避免杂菌污染,在培养微生物前,对接种环等接种工具应采用灼烧灭菌。 (3)用电泳法纯化乳糖酶时,若在相同条件下分离带电荷相同的蛋白质,则其分子量越小,电泳速度越快。 (4)固定化酶的应用价值与酶的活性(或活力)有关,因此用化学结合法固定化乳糖酶时,可通过检测固定化乳糖酶的活性(或活力)来确定其应用价值。固定酶化的方法包括化学结合法、包埋法、物理吸附法、离子吸附法及交联法等。
10.(2015·海南·高考真题)生产果汁时,用果胶酶处理果泥可提高果汁的出汁率。回答下列相关问题:
(1)某同学用三种不同的果胶酶进行三组实验,各组实验除酶的来源不同外,其他条件都相同,测定各组的出汁量,据此计算各组果胶的活性的平均值并进行比较。这一实验的目的是
。
现有一种新分离出来的果胶酶,为探究其最适温度,某同学设计了如下实验:取试管16支,分别加入等量的果泥、果胶酶、缓冲液,混匀,平均分为4组,分别置于0 ℃、5 ℃、10 ℃、40 ℃下保温相同时间,然后,测定各试管中的出汁量并计算各组出汁量的平均值。该实验温度设置的不足之处有
和 。
某同学取5组试管(A~E)分别加入等量的同种果泥,在A、B、C、D、4个实验组的试管中分别加入等量的缓冲液和不同量的同种果胶酶,然后,补充蒸馏水使4组试管内液体体积相同;E组加入蒸馏水使试管中液体体积与实验组相同。将5组试管置于适宜温度下保温一定时间后,测定各组的出汁量。通过A~D组实验可比较不同实验组出汁量的差异。本实验中,若要检测加入酶的量等于0而其他条件均与实验组相同时的出汁量,E组设计 (填“能”或“不能”)达到目的,其原因是
。
【答案】探究不同来源果胶酶的活性 温度范围设置不合适 温度梯度设置不合理(或各组的酶促反应受两个不同温度影响) 不能 E组加入蒸馏水而不是缓冲液违背了单一变量原则
【详解】(1)根据题意可知,用三种不同的果胶酶进行三组实验,各组实验除酶的来源不同外,其他条件都相同,据此计算各组果胶的活性的平均值并进行比较,说明该实验的自变量是果胶酶的来源,因变量是果胶酶的活性,所以该实验的目的是探究不同来源果胶酶的活性。(2)根据实验设计可知,该实验是探究果胶酶的最适温度,所以自变量是温度,因变量是果胶酶的活性,用出汁量进行衡量,出汁量越多则果胶酶活性越高。该实验方案中,温度应该在常温范围内设置系列温度梯度且梯度差值相等;另外探究温度对酶活性的影响时,应保证酶促反应只能在设定的温度下进行,同一实验组的反应温度只能是一个,所以实验操作应该是将各组盛有果胶酶的试管与盛有果泥的试管分别在设定温度下处理一定时间后再将两只试管混合,才能保证实验在设定的温度下进行。(3)根据题意,若要检测加入酶的量等于0而其他条件均与实验组相同时的出汁量,则实验的自变量是果胶酶的量,因变量是出汁量。对照实验的设计应遵循单一变量原则和对照原则,根据实验设置,E组应加入缓冲液而不是蒸馏水,才符合实验设计应遵循单一变量原则。
〖2014年高考真题〗
1.(2014·广东·高考真题)下列叙述错误的是( )
A.醋酸菌在无氧条件下利用乙醇产生醋酸
B.酵母菌在无氧条件下利用葡萄糖汁产生酒精
C.泡菜腌制利用了乳酸菌的乳酸发酵
D.腐乳制作利用了毛霉等微生物的蛋白酶和脂肪酶
【答案】A
【详解】醋酸杆菌酿醋时需要持续通气,即利用醋酸杆菌的有氧呼吸,不是无氧呼吸,故A错。酵母菌在无氧条件下,产生酒精,故B正确;泡菜的制作利用了乳酸菌的无氧呼吸,产物是乳酸,故C正确;制作腐乳利用了毛霉等微生物产生的蛋白酶和脂肪酶,故D正确。
2.(2014·全国·高考真题)某同学在①、②、③三种条件下培养大肠杆菌,这三种条件是:
①以葡萄糖为碳源的培养基,不断补充培养基,及时去除代谢产物
②以葡萄糖为碳源的培养基,不断补充培养基,不去除代谢产物
③以葡萄糖和乳糖为碳源的培养基,不补充培养基,不去除代谢产物
根据培养结果绘制的一段时间内菌体数的对数随时间变化的趋势图如下:
假设三种培养基中初始总糖量相等,则①、②、③三种条件依次对应的趋势图是( )
A.甲、乙、丙B.乙、丙、甲C.丙、甲、乙D.丙、乙、甲
【答案】C
【详解】①条件下培养大肠杆菌,可认为是一种理想状态下的培养,所以大肠杆菌的数量会不断增加,对应图像丙;②条件下,不断补充培养基则可看成是大肠杆菌所需要的营养物质充足,但是由于不去除代谢产物,则由于代谢产物的逐渐积累,使得大肠杆菌生存的环境变得恶劣,则会抑制大肠杆菌数量的增长,甚至使其数量达到一定值后就会减少,对应图像甲;③条件下,在用葡萄糖和乳糖作碳源的培养基上培养大肠杆菌,开始时,大肠杆菌只利用葡萄糖而不利用乳糖,只有当葡萄糖被消耗完毕后,大肠杆菌才开始利用乳糖,所以在③条件下,大肠杆菌的数量开始时会增多,当葡萄糖被消耗完毕后,大肠杆菌由于没有碳源而使得数量暂不变化,当其开始利用乳糖时,其数量又开始增多,当乳糖消耗完毕后,大肠杆菌的数量则开始减少,对应图乙。故选C。
3.(2014·江苏·高考真题)下列关于加酶洗衣粉的叙述,正确的是( )
A.高温易使酶失活,因此冷水洗涤去污效果应该比温水好
B.洗衣粉中表面活性剂对碱性蛋白酶活性有一定的促进作用
C.在 pH 低于7. 0 的自来水中,碱性蛋白酶依然能起作用
D.洗衣粉中酶主要是通过快速分解溶在水里的污渍发挥作用
【答案】C
【详解】A、高温使酶失活,但低温下酶活性降低,所以冷水洗涤去污效果比温水差,A错误;B、洗衣粉中表面活性剂对碱性蛋白酶没有促进作用,B错误;C、pH低于7.0的自来水中,碱性蛋白酶活性降低,但依然能起作用,C正确;D、洗衣粉中酶是使衣服上的蛋白质等水解成溶于水的小分子从而发挥作用,D错误;本题选C。
4.(2014·江苏·高考真题·多选)某同学设计了图示的发酵装置,下列有关叙述正确的是( )
A.该装置可阻止空气进入,用于果酒发酵
B.该装置便于果酒发酵中产生的气体排出
C.去除弯管中的水,该装置可满足果醋发酵时底层发酵液中大量醋酸菌的呼吸
D.去除弯管中的水后,该装置与巴斯德的鹅颈瓶作用相似
【答案】ABD
【详解】A、果酒发酵需要无氧环境,该装置鹅颈中的水可以隔绝空气,创造无氧环境,A正确;B、果酒发酵中产生的气体是二氧化碳,该装置便于二氧化碳的排除,B正确;C、醋酸菌是好氧菌,即使去除弯管中的水,该装置也不能满足果醋发酵时底层发酵液中大量醋酸菌呼吸所需的氧气,C错误;D、去除弯管中的水后,该装置与巴斯德的鹅颈瓶作用相似,能防止杂菌和灰尘污染,D正确。故选ABD。
5.(2014·山东·高考真题)玉米是重要的粮食作物,经深加工可生产酒精、玉米胚芽油和果糖等。流程如下:
(1)玉米秸秆中的纤维素经充分水解后的产物可被酵母菌利用发酵生产酒精。培养酵母菌时,该水解产物为酵母菌的生长提供 。发酵过程中检测酵母菌数量可采用 法或稀释涂布平板法计数。
(2)玉米胚芽油不易挥发,宜选用 法或 法从玉米胚芽中提取。
(3)玉米淀粉经酶解形成的葡萄糖可在葡萄糖异构酶的作用下转化成果糖。利用 技术可使葡萄糖异构酶重复利用,从而降低生产成本。
(4)利用PCR技术扩增葡萄糖异构酶基因时,需用耐高温的 催化。PCR一般要经历三十次以上的循环,每次循环包括变性、 和 三步。
【答案】碳源 显微镜直接计数 压榨 萃取 固定化酶 DNA聚合酶 (低温)复性(或退火) (中温)延伸
【详解】(1)纤维素充分水解后的产物是葡萄糖,培养酵母菌时,为酵母菌的生长提供碳源。发酵过程中检测酵母菌数量可采用显微镜直接计数法或稀释涂布平板法计数。(2)玉米胚芽油不易挥发,不能选用蒸馏法,可以用压榨法、萃取法从胚芽提取。(3)利用固定化酶技术可以实现酶的反复利用,降低生产成本。(4)利用PCR技术扩基因时,需用耐高温的DNA聚合酶催化。PCR技术由变性—退火—延伸三个基本反应步骤构成:模板DNA的变性:模板DNA经加热至93℃左右一定时间后,使模板DNA双链或经PCR扩增形成的双链DNA解离,使之成为单链,以便它与引物结合,为下轮反应作准备;模板DNA与引物的退火(复性):模板DNA经加热变性成单链后,温度降至55℃左右,引物与模板DNA单链的互补序列配对结合;引物的延伸:DNA模板—引物结合物在TaqDNA聚合酶的作用下,以dNTP为反应原料,靶序列为模板,按碱基配对与半保留复制原理,合成一条新的与模板DNA 链互补的半保留复制链。重复循环变性—退火—延伸三过程,就可获得更多的“半保留复制链”,而且这种新链又成为下次循环的模板。
6.(2014·全国·高考真题)植物秸秆中的纤维素可被某些微生物分解,回答下列问题:
(1)分解秸秆中纤维素的微生物能分泌纤维素酶,该酶是由3种组分组成的复合酶,其中葡萄糖苷酶可将 分解成 。
(2)在含纤维素的培养基中加入刚果红(CR)时,CR可与纤维素形成 色复合物。用含有CR的该种培养基培养纤维素分解菌时,培养基上会出现以该菌的菌落为中心的 。
(3)为从富含纤维素的土壤中分离获得纤维素分解菌的单菌落,某同学设计了甲、乙两种培养(成分见下表):
据表判断,培养基甲 (填“能”或“不能”)用于分离和鉴别纤维素分解菌,原因是
;培养基乙 (填“能”或“不能”)用于分离和鉴别纤维素分解菌,原因是
。
【答案】纤维二糖 葡萄糖 红 透明圈 不能 液体培养基不能用于分离单菌落 不能 培养基中没有纤维素,不会形成CR-纤维素红色复合物,即使出现单菌落也不能确定其为纤维素分解菌
【详解】(1)微生物产生的纤维素酶是一种复合酶,包括内切酶(Cx酶)、外切酶(C1酶)和葡萄糖苷酶。其中的葡萄糖苷酶可将纤维二糖分解成葡萄糖。(2)在含纤维素的培养基中加入刚果红(CR)时,CR可与纤维素形成红色复合物。用含有CR的该种培养基培养纤维素分解菌时,培养基上会出现以该菌的菌落为中心的透明圈。(3)分析表格可知,培养基甲为液体培养基,不能用于分离和鉴别纤维素分解菌,纤维素分解菌鉴别培养基属于固体培养基。培养基乙没有纤维素,不会形成CR-纤维素红色复合物,即使出现单菌落也不能确定其为纤维素分解菌,因此也不能用于分离和鉴别纤维素分解菌。
7.(2014·全国·高考真题)为了调查某河流的水质状况,某研究小组测定了该河流水样中的细菌含量,并进行了细菌的分离等工作。回答下列问题:
(1)该小组采用稀释涂布平板法检测水样中的细菌含量。在涂布接种前,随机取若干灭菌后的空平板先行培养了一段时间,这样做的目的是 ;然后,将1mL水样稀释100倍,在3个平板上用涂布法分别接入0.1mL稀释液;经适当培养后,3个平板上的菌落数分别为39、38和37。据此可得出每升水样中的活菌数为 。
(2)该小组采用平板划线法分离水样中的细菌。操作时,接种环通过 灭菌,在第二次及以后划线时,总是从上一次的末端开始划线。这样做的目的是 。
(3)示意图A和B中, 表示的是用稀释涂布平板法接种培养后得到的结果。
该小组将得到的菌株接种到液体培养基中并混匀,一部分进行静置培养,另一部分进行振荡培养。结果发现:振荡培养的细菌比静置培养的细菌生长速度快。分析其原因是:振荡培养能提高培养液中
的含量,同时可以使菌体与培养液充分接触,提高 的利用率。
【答案】检测培养基平板灭菌是否合格 3.8×107 灼烧 将聚集的菌体逐步稀释以便获得单个菌落 B 溶解氧 营养物质
【详解】(1)微生物培养过程应该进行无菌操作,配制的培养基要进行高压蒸汽灭菌,可以将灭菌后的空白平板进行培养以检测培养基灭菌是否彻底;由题意知1ml水样中的菌落数是(39+38+37)÷3÷0.1×100=3.8×104个,每升水样中的活菌数为3.8×104×103=3.8×107。(2)对接种环常用的灭菌方法是灼烧灭菌;在第二次及以后的划线时,总是从上一次划线的末端开始划线的目的是将聚集的菌体逐渐稀释分散以便获得由单个细胞繁殖而来的菌落。(3)分析题图可知,A培养皿采用的接种方法是平板划线法,B培养皿采用的接种方法是稀释涂布平板法。(4)由题意可知,振荡培养比静置培养的细菌生长速度快,由此可以说明该细菌是需氧菌,由于振荡培养提高l培养液中溶解氧的含量,同时可使菌体与培养液充分接触,提高营养物质的利用率,细菌生长速度加快。
8.(2014·江苏·高考真题)为了获得茁鄄胡萝卜素产品,某小组开展了产β-胡萝卜素酵母的筛选与色素提取实验。请回答下列问题:
(1)实验用的培养皿常用的两种灭菌方法是 ;为了减少灭菌后器皿被污染,灭菌前应该 。
(2)为了筛选出酵母菌,培养基中添加了青霉素,其目的是 。
(3)上图是灭菌锅及其局部剖面示意图,图中甲、乙、丙指示的依次是 。(填序号)
①安全阀、放气阀、压力表
②放气阀、安全阀、压力表
③安全阀、放气阀、温度表
④放气阀、安全阀、温度表
(4)为了将分离到的菌株纯化,挑取了菌落在 3 块相同平板上划线,结果其中一块平板的各划线区均未见菌生长,最可能的原因是 。
(5)为增加β-胡萝卜素提取量,在研磨酵母细胞时,添加石英砂的目的是 ;研磨时 (填“需要”或“不需要”)添加CaCO3,理由是 。
【答案】(1)干热灭菌和湿热灭菌(高压蒸汽灭菌) 用牛皮纸(报纸)包扎器皿 (2)抑制细菌(放线菌)生长 (3)① (4)接种环温度过高,菌被杀死 (5)有助于研磨充分 不需要 β-胡萝卜素较耐酸
【详解】(1)实验室中培养皿的灭菌方法有干热灭菌和湿热灭菌(高压蒸汽灭菌);为了减少灭菌后器皿被污染,灭菌前通常用牛皮纸(报纸)包扎器皿。(2)青霉素可抑制细菌(放线菌)生长,而不影响酵母菌,所以向培养基中添加青霉素可筛选出酵母菌。(3)图中所示为高压灭菌锅的结构,甲是安全阀,乙是放气阀,丙是压力表。(4)平板上各划线区均未见菌生长,最可能是接种温度过高,菌被杀死。(5)提取色素时,添加石英砂的目的是有助于研磨充分;由于β-胡萝卜素较耐酸,所以不需向其中加入CaCO3。
9.(2014·四川·高考真题)有机农药苯磺隆是一种除草剂,长期使用会污染环境。研究发现,苯磺隆能被土壤中某些微生物降解。分离降解苯磺隆的菌株和探索其降解机制的实验过程如下图甲、乙所示。
(1)微生物生长繁殖所需的主要营养物质有碳源、水、 四类,该实验所用的选择培养基只能以苯磺隆作为唯一碳源,其原因是 。
(2)与微生物培养基相比,植物组织培养的培养基常需添加生长素和 ,这些植物激素一般需要事先单独配置成 保存备用。
(3)纯化菌株时,通常使用的划线工具是 。划线的某个平板培养后,第一划线区域的划线上都不间断地长满了菌,第二划线区域的第一条线上无菌落,其它划线上有菌落。造成划线无菌落可能的操作失误有 , 。
(4)为探究苯磺隆的降解机制,将该菌种的培养液过滤离心,取上清液做图乙所示实验。该实验的假设是 ,该实验设计是否合理?为什么?
。
【答案】氮源和无机盐 只有能利用苯磺隆的微生物能正常生长和繁殖 细胞分裂素 母液 接种环 接种环灼烧后未冷却 划线未从第一区域末端开始 目的菌株能分泌降解苯磺隆的蛋白质 不合理,缺少空白对照
【详解】(1)微生物的各种培养基配方一般都含有水、碳源、氮源和无机盐四类营养;选择培养基只允许特定种类的微生物生长,又要抑制或阻止其他种类微生物生长,因而必须以苯磺隆为唯一碳源只让目的菌株生存繁殖。(2)植物组培过程中启动细胞分裂、脱分化和再分化的关键激素是生长素和细胞分裂素;为了避免每次配制时都要称量,可将激素类先配成母液。(3)纯化菌株时,通常使用的划线工具是接种环(或接种针);接种环在平板内的每一次划线前,都要先灼烧灭菌冷却后划线,而且要从上一次划线末端而非空白处划线,不冷却会烫死上次划线末端菌株,从空白处划线是不会有菌株的,故造成划线无菌落可能的操作失误可能是接种环灼烧后未冷却或划线未从第一区域末端开始。(4)从图乙上清液中加入蛋白酶溶液可知是用于水解上清液中的某蛋白质的,由此可判定实验假设是目的菌株通过分泌某种蛋白质来降解苯磺隆;但是尚需设置不加入蛋白酶的对照组实验,否则没有说服力,因而不合理。
10.(2014·海南·高考真题)已知泡菜中亚硝酸盐含量与泡制时间有关。为了测定不同泡制天数泡菜中亚硝酸盐的含量,某同学设计了一个实验,实验材料、试剂及用具包括:刻度移液管、比色管、不同浓度的亚硝酸钠标准溶液、亚硝酸盐的显色剂、不同泡制天数的泡菜滤液等。回答相关问题:
⑴请完善下列实验步骤。
①标准管的制备:用 和显色剂制成颜色深浅不同的系列标准管。
②样品管的制备:用刻度移液管分别吸取一定量的 ,加到不同的比色管中,然后在各个比色管中加入等量的显色剂进行显色,得到样品管。
③将每个 分别与系列标准管进行比较,找出与样品管颜色深浅 的标准管,该管中亚硝酸钠含量即代表样品管中的亚硝酸盐含量,记录各样品管亚硝酸盐的含量。
⑵下图表示的是泡菜中 趋势。
⑶泡菜制作过程中产酸的细菌主要是 (填“醋酸杆菌”或“乳酸菌”)。
【答案】不同浓度亚硝酸钠标准溶液 不同泡制天数的泡菜滤液 样品管 一致 亚硝酸盐含量的含量随发酵时间的变化 乳酸菌
【详解】⑴在亚硝酸盐的含量测定中,用不同浓度亚硝酸钠标准溶液和显色剂制成颜色深浅不同的系列标准管;用刻度移液管分别吸取一定量的不同泡制天数的泡菜滤液,加到不同的比色管中,然后在各个比色管中加入等量的显色剂进行显色,得到样品管;将每个样品管分别与系列标准管进行比较,找出与样品管颜色深浅相近的标准管,该管中亚硝酸钠含量即代表样品管中的亚硝酸盐含量,记录各样品管亚硝酸盐的含量。⑵据图可知,该图表示亚硝酸盐的含量随发酵时间的变化曲线。⑶制泡菜时使用的微生物是乳酸菌。实验方法
应用
原理
A.分离绿叶中的色素
B.不同色素在层析液中溶解度不同
C.细菌计数
D.逐步稀释
碳源
细胞干重(g/L)
S产量(g/L)
葡萄糖
3.12
0.15
淀粉
0.01
0.00
制糖废液
2.30
0.18
菌株
透明圈大小
平板Ⅰ
平板Ⅱ
A
+++
++
B
++
-
菌株
秸秆总重(g)
秸秆残重(g)
秸秆失重(%)
纤维素降解率(%)
A
2.00
1.51
24.50
16.14
B
2.00
1.53
23.50
14.92
C
2.00
1.42
29.00
23.32
加酶洗衣粉A
加酶洗衣粉B
加酶洗衣粉C
无酶洗衣粉(对照)
血渍
+++
+
+++
+
油渍
+
+++
+++
+
时期
时段(天)
盐度(%)
温度(℃)
前期
0~12
6
12
中期
12~16
6
37
后期
16~30
15
37
编号
①
②
③
④
物品
培养基
接种环
培养皿
涂布器
灭菌方法
高压蒸汽
火焰灼烧
干热
臭氧
菌种
菌落直径:C(mm)
透明圈直径:H(mm)
H/C
细菌Ⅰ
5.1
11.2
2.2
细菌Ⅱ
8.1
13.0
1.6
管号
1
2
3
4
5
6
苯酚浓度(mg/ L)
1
酵母膏
无机盐
淀粉
纤维素粉
琼脂
CR溶液
水
培养基甲
+
+
+
+
-
+
+
培养基乙
+
+
+
-
+
+
+
相关试卷
这是一份十年高考生物真题(2014-2023)分项汇编专题03物质运输(Word版附解析),共38页。
这是一份十年高考生物真题(2014-2023)分项汇编专题18体液调节(Word版附解析),共71页。试卷主要包含了轴及BPA作用位点如图等内容,欢迎下载使用。
这是一份十年高考生物真题(2014-2023)分项汇编专题24细胞工程与胚胎工程(Word版附解析),共58页。

