














所属成套资源:【大单元核心素养】鲁教版化学九年级下册教学课件+大单元教学设计+课时作业
初中化学鲁教版(2024)九年级下册(2024)第三节 溶液的酸碱性优秀教学作业ppt课件
展开
这是一份初中化学鲁教版(2024)九年级下册(2024)第三节 溶液的酸碱性优秀教学作业ppt课件,文件包含73溶液的酸碱性课件pptx、73溶液的酸碱性教学设计doc、73溶液的酸碱性课时作业原卷版docx、73溶液的酸碱性课时作业解析版docx等4份课件配套教学资源,其中PPT共53页, 欢迎下载使用。
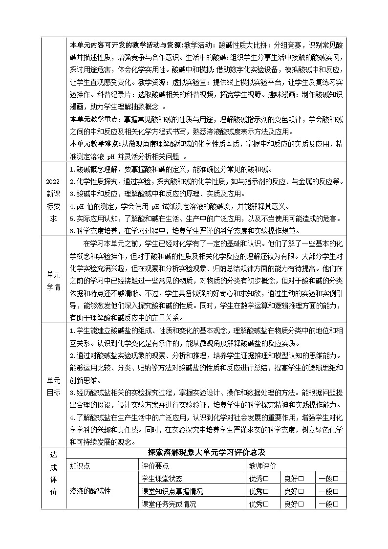
2022年新课标对于鲁教版九年级下册化学溶液的酸碱性部分,着重强调学生的实践与探究能力。要求学生通过实验操作,深入理解溶液酸碱性的判定方法及原理。注重培养学生运用化学知识解决实际问题的能力,例如分析土壤、雨水的酸碱性对环境的影响。引导学生从微观粒子角度认识溶液酸碱性的本质。同时,强调学科融合,促进学生综合运用多学科知识理解相关现象。
认识到溶液具有酸碱性的本质是溶液中氢离子和氢氧根离子浓度的相对大小,形成从微观粒子角度认识溶液性质的观念。理解酸碱指示剂的变色原理是基于其与溶液中氢离子或氢氧根离子的相互作用,建立结构决定性质的化学观念;通过 pH 与溶液酸碱性及生命活动的关系,体会化学学科中量变引起质变的辩证观念。
通过对酸碱指示剂在不同溶液中变色情况的观察和分析,培养学生的观察能力和逻辑思维能力能够根据实验现象得出结论并进行归纳总结。在探究溶液酸碱性强弱与 pH 关系的过程中,运用对比、类比等方法,理解和掌握 pH 的概念及应用,提升学生的抽象思维能力和知识迁移能力。
经历用酸碱指示剂和 pH 试纸检验溶液酸碱性及酸碱度的实验探究过程,掌握基本的实验操作技能,如使用滴管、玻璃棒、pH 试纸等,提高学生的实验动手能力和科学探究能力。能够设计简单的实验方案来探究未知溶液的酸碱性,如利用生活中常见的物质自制酸碱指示剂并进行实验验证,培养学生的创新意识和实践能力。
在实验过程中,培养学生严谨、认真、实事求是的科学态度,严格遵守实验操作规程,如实记录实验现象和数据。了解溶液酸碱性在生命活动、环境保护、农业生产等方面的重要应用,认识到化学学科对人类社会发展的重要贡献,增强学生对化学学科的学习兴趣和社会责任感。关注生活中的化学现象,引导学生树立正确的化学价值观。
掌握酸碱指示剂,熟悉石蕊试液、酚酞试液在不同酸碱性溶液中的变色情况,能准确判断溶液的酸碱性。
理解pH的含义,明白pH与溶液酸碱性的关系,学会使用pH试纸测定溶液的pH值。
了解溶液酸碱性在生活、生产和科学研究中的重要应用。
汽水-酸性 盐水-中性 石灰水-碱性
模块一 如何检验溶液的酸碱性
任务二:如何检验溶液的酸碱性
有许多物质像石蕊试液一样,遇到酸或碱时能发生特定的颜色变化,化学上把这类物质叫作酸碱指示剂。常用的酸碱指示剂有紫色石蕊试液和无色酚酞试液等。
借助酸碱指示剂,通过观察试液颜色的变化,能帮助人们确定溶液的酸碱性,这种方法属于间接观察法。
酚酞试纸和石蕊试纸测试溶液酸碱度
【实验】酸碱指示剂在不同溶液中的颜色变化在5支试管(或点滴板)中分别加入少量白醋、柠檬汁、石灰水、肥皂水和食盐水;然后向其中分别加入几滴紫色石蕊试液。观察溶液颜色的变化。在另外5支试管(或点滴板)中分别加入少量上述5种物质;然后向其中分别加入几滴无色酚酞试液。观察溶液颜色的变化。
肥皂水 食盐水 水
注意:变色的是指示剂,不是酸或碱。
实验现象:白醋、柠檬汁等物质能使紫色石蕊溶液变红,表现出酸性。石灰水、肥皂水等溶液能使紫色石蕊溶液变蓝,这些溶液显碱性。食盐水、水等溶液,既不具有酸性,也不具有碱性,呈中性,不能使紫色石蕊溶液变色。石灰水、肥皂水使酚酞变为红色,显碱性;酸性和中性溶液不变色。
实验证明:石蕊溶液能部分溶于水而显紫色,是一种常用的酸碱指示剂,在酸性溶液里,溶液呈红色;在碱性溶液里,溶液呈蓝色。酚酞溶液的特性是在酸性和中性溶液中为无色,在碱性溶液中为紫红色。
酸 碱
变红 变蓝
不变色 变红
酸碱指示剂的发现在一次实验中,波义耳不慎将浓盐酸溅到了紫罗兰花瓣上。爱花的波义耳急忙将紫罗兰用水冲洗了一下。过了一会儿,波义耳惊奇地发现深紫色的紫罗兰花瓣变成了红色!波义耳没有放过这一奇特的现象,提出了许多猜想和假设,并做了大量的实验来验证他的猜想。他发现大部分花草与酸性或碱性物质作用都能改变颜色,其中从一种叫作石蕊的地衣植物中提取的紫色浸液的变色效果最明显:遇酸性溶液变成红色,遇碱性溶液变成蓝色。利用这一特点,波义耳用石蕊浸液将纸浸透,然后烘干,制成了实验室中常用的酸碱试纸——石蕊试纸。
例1、在下面物质的溶液中,加入2~3滴紫色的石蕊试液,将呈现蓝色的是( )A、食盐B、生石灰C、蔗糖D、食醋
【答案】B【解析】A、稀盐酸呈酸性,能使石蕊试液变红,错误; B、石灰水呈碱性,能使石蕊试液变蓝,正确; C、食盐水呈中性,不能使石蕊试液变色,错误; D、食醋呈酸性,能使石蕊试液变红,错误;故选B。
例2、向某一瓶无色溶液中滴加两滴无色酚酞溶液,无明显现象,若向此溶液中滴入少许紫色石蕊溶液,则溶液呈现的颜色为( )A.红色B.蓝色C.紫色D.紫色或红色
【答案】C【解析】无色酚酞溶液在中性溶液和酸性溶液中都不变色向某一瓶无色溶液中滴加两滴无色酚酞溶液,无明显现象,则溶液可能显中性,也可能显酸性;紫色石蕊溶液在中性溶液中不变色,在酸性溶液中变红,向此溶液中滴入少许紫色石蕊溶液,溶液显紫色或者红色,故D正确。
【答案】B【解析】氨气是一种碱性气体。当氨气溶解在水中时,生成了铵根离子离子和氢氧根离子,溶液呈碱性。所以,正确答案是B碱性溶液。
模块二 怎样判断溶液酸碱性的强弱
任务三:怎样判断溶液酸碱性的强弱
你一定有这样的生活经验:同样是橘子,有的略带酸味,而有的却很酸。酸味的强弱程度跟什么因素有关呢?怎样判断溶液酸碱性的强弱?
化学上用pH表示溶液酸碱性的强弱程度,pH 的数值通常在0~14之间。pH7的溶液呈碱性,pH越大,溶液的碱性越强。
【实验】氢氧化钠和氢氧化钙的化学性质1. 在洁净干燥的玻璃片或白瓷板上放一片pH试纸,用玻璃棒蘸取待测溶液,滴到试纸上,将试纸显示的颜色与pH标准比色卡对照,读出对应的 pH值。
【实验】氢氧化钠和氢氧化钙的化学性质2. 选择你感兴趣的物质(如白醋、柠檬汁、石灰水、肥皂水、食盐水、雨水、自来水、汽水、啤酒和洗涤剂等),用 pH 试纸测定它们的 pH。按 pH 由小到大的顺序将被检验试样排序:___________________________。
检验方法:使用pH试纸检测某种溶液的pH时,用玻璃棒蘸取试样滴在pH试纸上,待试纸颜色稳定后,立即把试纸呈现的颜色与标准比色卡对照,可以粗略测定溶液的酸碱度。
2.几种样本的测量值:
按 pH 由小到大的顺序排序:白醋<柠檬<果汁<啤酒<雨水<洗涤剂。
讨论:与同学们交流你的测试结果,如果有较大差异,请找出原因。1. 测量操作不规范,如试纸直接浸入溶液,或试纸颜色未稳定便开始估值。2. 溶液不均匀,在取样时没有充分搅拌,导致不同部位的溶液浓度有差别。3. 小组内成员估数不准确,再两数之间的值两组分别取大值与小值。
注意事项1.用pH试纸测定溶液的酸碱度时,不能将试纸直接伸入待测液中;2.不能先将试纸用蒸馏水润湿,以防稀释待测液的酸碱度;3.测定的结果只能是整数,不能精确到小数;4.在处理试纸时,避免用手指直接接触试纸,以免造成试纸的污染。
碱性溶液加水稀释碱性减弱 ,pH减小无限逼近7而无法到达。
中性溶液加水稀释 ,仍为中性,pH始终不变。
酸性溶液加水稀释酸性减弱,pH增大无限逼近7而无法到达。
拓展:将一定质量分数的溶液加水稀释,则溶液的pH随所加水的体积变化关系是
拓展:在医疗、食品等行业和科学研究中,使用一种叫作 pH 计的电子仪器可以更精确地测定溶液的 pH值。它能较准确测定溶液pH。小型pH计也称pH测试笔,体积小、读数和测量便捷,在多方面应用广泛。 pH传感器有动态、数字化等特点,测定时与数据采集器、计算机相连,可实时读取和分析溶液 pH 变化情况。
例4、下列果汁或饮料中,呈弱碱性的是( )A、苹果汁(pH≈3)C、西瓜汁(pH≈6)B、番茄汁(pH≈4)D、苏打水(pH≈9)
【答案】D【解析】A、苹果汁pH 8)时,一般作物就不能正常生长。
几种作物生长最适宜的 pH 范围
西瓜6.0~7.0 苹果树6.0~8.0 小麦6.0~7.0
1. 利用石蕊试液、酚酞试液等酸碱指示剂能够检验溶液的酸碱性。紫色石蕊试液遇到酸性溶液变成红色,遇到碱性溶液变成蓝色;无色酚酞试液遇到酸性溶液不变色,遇到碱性溶液变成红色。2. 通常条件下,用 pH试纸可以测定溶液酸碱性强弱。pH7的溶液呈碱性,pH 越大,碱性越强;pH=7的溶液呈中性。3. 溶液的酸碱性对生命活动具有重要意义。
自制酸碱指示剂 1. 取植物的花瓣、叶片或根茎(如紫罗兰花、牵牛花、月季花、紫甘蓝和紫萝卜 等),分别在容器中捣碎,置于瓶内,加入少量白酒(或少量水)搅拌均匀,封住瓶口,浸泡。 2. 用纱布将浸泡出的汁液挤出,即得到不同颜色的酸碱指示剂。 3. 实验并观察自制酸碱指示剂在白醋、肥皂水(或你感兴趣的其他物质)中的颜色变化情况。
例6、人体内一些液体的正常pH如下,其中碱性最强的是( )A、胰液(pH:7.5~8.0)B、唾液(pH:6.6~7.1)C、胆汁(pH: 7.1~7.3)D、胃液(pH:0.9~1.5)
【答案】A【解析】A、胰液的pH为7.5~8.0,大于7,显碱性。B、唾液的pH为6.6~7.1,可能显酸性、中性或碱性C、胆汁的pH为7.1~7.3,大于7,显碱性。D、胃液的pH为0.9~1.5,小于7,显酸性。当溶液的pH大于7时,呈碱性,且pH越大,碱性越强,故碱性最强的胰液。故选A。
1、生活中的下列物质不含有酸的是( ) A.食醋 B.汽水 C.食盐 D.柠檬汁
【答案】B【解析】A、食醋中含有醋酸,故选项错误;B、汽水是碳酸饮料,含有碳酸,故选项错误;C、食盐的成分是氯化钠,属于盐,不含有酸,故选项正确; D、柠檬汁是酸性饮料,含有柠檬酸,故选项错误;故选C.
2、下列物质能使紫色石蕊试液变红的是( )A.碳酸饮料 B.肥皂水 C.石灰水 D.蔗糖水
【答案】A【解析】能使紫色石蕊溶液变红的物质呈酸性,碳酸饮料呈酸性,肥皂水、石灰石呈碱性,蔗糖水呈中性。故选A。
相关课件
这是一份初中化学鲁教版(2024)九年级下册(2024)第二节 海水“晒盐”精品教学作业课件ppt,文件包含82海水“晒盐”课件pptx、82海水“晒盐”教学设计doc、82海水“晒盐”课时作业原卷版docx、82海水“晒盐”课时作业解析版docx等4份课件配套教学资源,其中PPT共60页, 欢迎下载使用。
这是一份初中化学鲁教版(2024)九年级下册(2024)第一节 海洋化学资源一等奖教学作业课件ppt,文件包含81海洋化学资源课件pptx、81海洋化学资源教学设计doc、81海洋化学资源课时作业原卷版docx、81海洋化学资源课时作业解析版docx等4份课件配套教学资源,其中PPT共48页, 欢迎下载使用。
这是一份鲁教版(2024)九年级下册(2024)第四节 酸碱中和反应一等奖教学作业ppt课件,文件包含74酸碱中和反应课件pptx、74酸碱中和反应教学设计doc、74酸碱中和反应课时作业原卷版docx、74酸碱中和反应课时作业解析版docx等4份课件配套教学资源,其中PPT共50页, 欢迎下载使用。