资料中包含下列文件,点击文件名可预览资料内容
还剩14页未读,
继续阅读
所属成套资源:2025重庆市一中高三上学期12月月考试题及答案(九科)
成套系列资料,整套一键下载
2025重庆市一中高三上学期12月月考试题政治含解析
展开
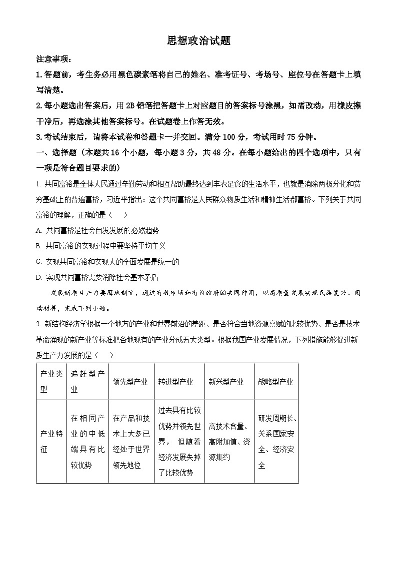
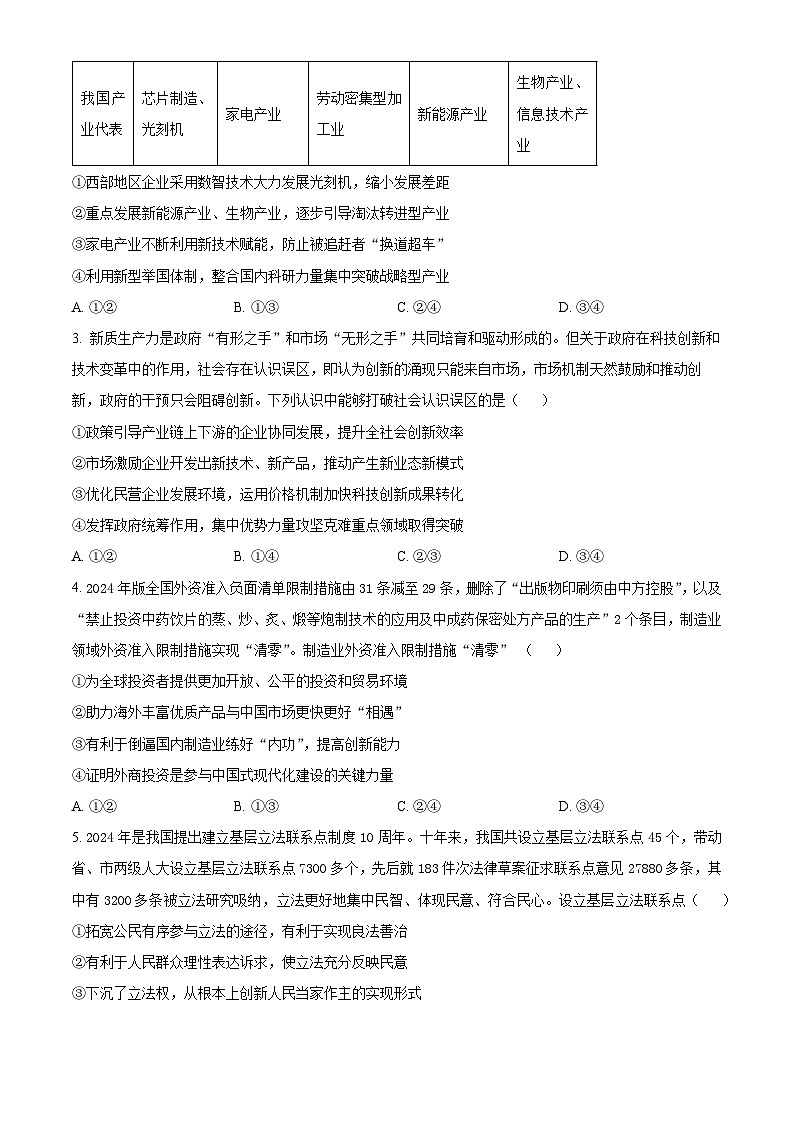
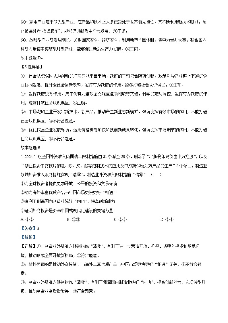
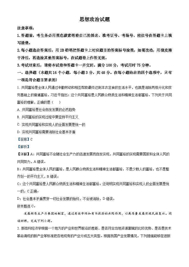
这是一份2025重庆市一中高三上学期12月月考试题政治含解析,文件包含重庆市第一中学校2025届高三上学期12月月考政治答案docx、重庆市第一中学校2025届高三上学期12月月考政治docx等2份试卷配套教学资源,其中试卷共25页, 欢迎下载使用。
相关试卷
2025自治区巴彦淖尔一中高三上学期12月月考试题政治含解析:
这是一份2025自治区巴彦淖尔一中高三上学期12月月考试题政治含解析,文件包含内蒙古自治区巴彦淖尔市第一中学2024-2025学年高三上学期12月月考政治答案docx、内蒙古自治区巴彦淖尔市第一中学2024-2025学年高三上学期12月月考政治docx等2份试卷配套教学资源,其中试卷共22页, 欢迎下载使用。
2025邯郸部分校高三上学期12月月考试题政治PDF版含解析:
这是一份2025邯郸部分校高三上学期12月月考试题政治PDF版含解析,共12页。
2025重庆市部分学校高三上学期12月联考试题政治含解析:
这是一份2025重庆市部分学校高三上学期12月联考试题政治含解析,共9页。试卷主要包含了毛泽东同志在《矛盾论》中指出,国家统计局数据的变化说明等内容,欢迎下载使用。

