资料中包含下列文件,点击文件名可预览资料内容






还剩14页未读,
继续阅读
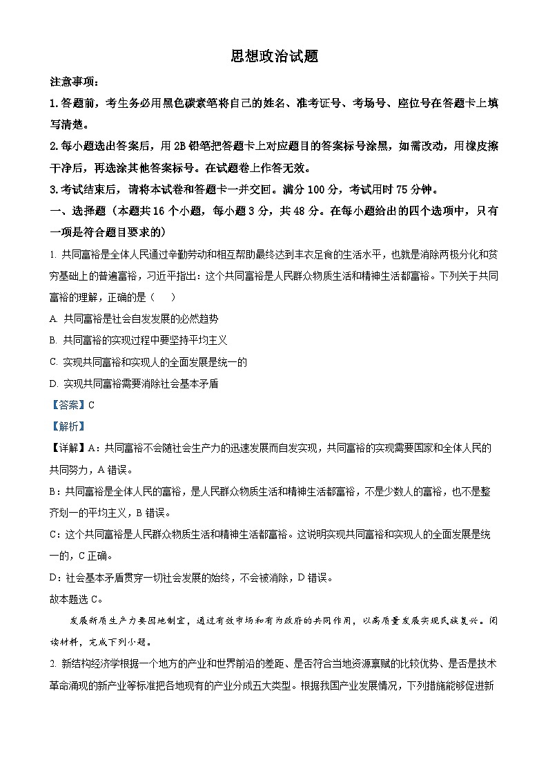
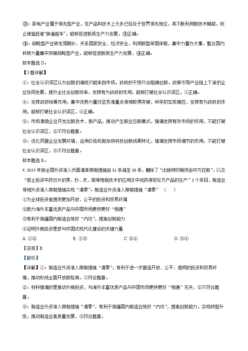
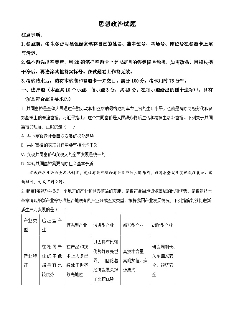
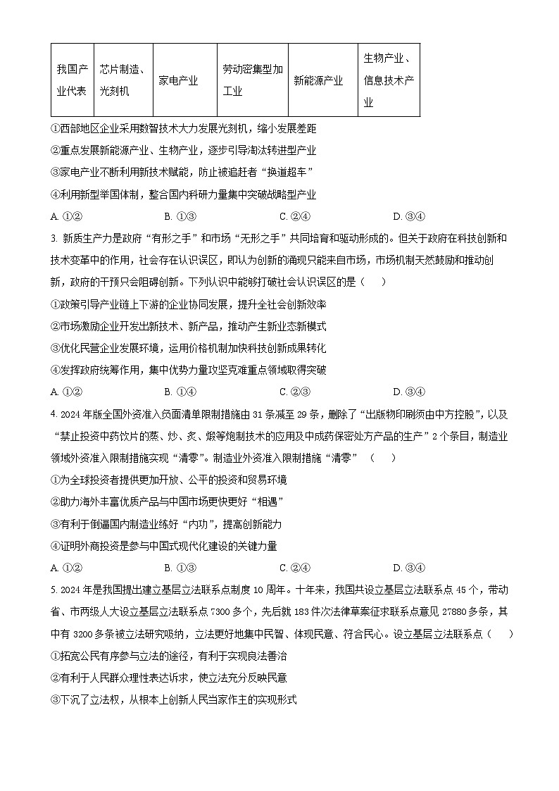
重庆市第一中学2025届高三上学期12月月考政治试卷(Word版附解析)
展开相关试卷
重庆市巴蜀中学2024-2025学年高三上学期高考适应性月考卷(四)政治试卷(Word版附解析):
这是一份重庆市巴蜀中学2024-2025学年高三上学期高考适应性月考卷(四)政治试卷(Word版附解析),文件包含重庆市巴蜀中学2024-2025学年高三上学期高考适应性月考卷四政治试题Word版含解析docx、重庆市巴蜀中学2024-2025学年高三上学期高考适应性月考卷四政治试题Word版无答案docx等2份试卷配套教学资源,其中试卷共21页, 欢迎下载使用。
重庆市巴蜀中学2024-2025学年高三上学期11月月考政治试卷(Word版附解析):
这是一份重庆市巴蜀中学2024-2025学年高三上学期11月月考政治试卷(Word版附解析),共10页。试卷主要包含了中国天气网作出上述预报,得益于等内容,欢迎下载使用。
重庆市巴蜀中学2024-2025学年高三上学期11月月考政治试卷(Word版附解析):
这是一份重庆市巴蜀中学2024-2025学年高三上学期11月月考政治试卷(Word版附解析),共10页。试卷主要包含了中国天气网作出上述预报,得益于等内容,欢迎下载使用。
