重难点01 区域定位与区域特征分析-2025年高考地理 热点 重点 难点 专练(广东专用)
展开
这是一份重难点01 区域定位与区域特征分析-2025年高考地理 热点 重点 难点 专练(广东专用),文件包含重难点01区域定位与区域特征分析-2025年高考地理热点重点难点专练广东专用原卷版docx、重难点01区域定位与区域特征分析-2025年高考地理热点重点难点专练广东专用解析版docx等2份试卷配套教学资源,其中试卷共27页, 欢迎下载使用。
目 录
\l "命题趋势解读" 命题趋势解读
\l "核心知识" 核心知识脉络
\l "命题点技巧" 命题点技巧点拨
重点01区域定位
重点02区域特征分析
\l "限时检测" 限时检测(建议用时45分钟)
按住 ctrl键,同时点击目录,即可跳转到对应内容
重点01 区域定位
重点02 区域特征分析
区域特征分析思路
2.区域特征分析答题角度
①地理位置的描述
②主要自然地理特征
③主要人文地理特征(结合自然地理环境的分析,要思考对工业、农业、城市、交通等的影响)
【重难点1 区域定位】
(2024·广东韶关·一模)我国某地南部山区生态环境脆弱,降雨是当地土壤水分的主要来源。土壤水分是限制当地植物生长发育的关键因素。其动态变化不同程度地影响着植被的组成、结构、形态和生理特征。下图示意该地区某年三种不同植被类型土壤含水率和降雨量的变化。据此完成下面小题。
1.该年8月土壤含水率最低的主要原因是( )
①降水最少 ②风力强劲 ③植物需水量大 ④蒸发蒸腾较强
A.①②B.②③C.③④D.①④
2.该地土壤含水率的季节变化说明( )
A.混交林生长需水量最小B.山杏林涵养水源功能最强
C.沙棘林的生态效益最好D.10月份三种植被最为茂盛
【答案】1.C 2.B
【解析】1.据图可知,该地降水冬季最少,①错误;该地区生态环境脆弱,植被为山杏林、沙棘,为我国西部地区,8月风力相对较小,②错误;8月气温高,植物生长需要大量水,使得土壤含水率低,③正确;8月份,气温高,蒸发蒸腾较强,土壤含水率低,④正确,综上所述,C正确,ABD错误,故选C。
2.据图可知,全年山杏林的土壤含水率均高于沙棘林及山杏-沙棘混交林,故山杏林涵养水源功能最强,B正确;山杏林涵养水源能力强,也能说明山杏林适宜生长在土壤水分较充足的土壤中,说明其需水量较大,沙棘林的土壤含水率最低,说明其生长需水量最小,小于混交林,沙棘林能适应水分条件差的土壤,A错误;山杏林涵养水源功能最强,山杏林的生态效益最好,C错误;10月份三种植被土壤含水率最高,应与降水量大有关,10月气温降低,落叶植被开始落叶,不如夏季茂盛,D错误,故选B。
【点睛】沙棘,是胡颓子科属落叶性灌木果实。高1-2.5米,棘刺较多,粗壮,顶生或侧生;嫩枝褐绿色,老枝灰黑色,粗糙;芽大,金黄色或锈色。花先叶开放,雌雄异株。开花期4-5月,果实成熟期9-10月。
(2024·广东肇庆·一模)牛背梁自然保护区位于秦岭山脉东段,横跨秦岭主脊南北坡。秦岭主脊附近南北坡有“南草北木”的自然奇观。下图为牛背梁自然保护区示意及“南草北木”景观图。完成下面小题。
3.秦岭主脊附近南北坡出现“南草北木”景观的主要原因是( )
A.热量差异B.降水差异C.坡度差异D.土壤水分差异
4.下列山脉中,“南草北木”现象最不明显的是( )
A.天山山脉B.阴山山脉C.小兴安岭D.南岭
【答案】3.D 4.D
【解析】3.结合所学知识,秦岭主脊附近两侧热量、降水量差异不大,坡度不是主要影响因素,但由于坡向的不同,秦岭主脊北坡光照条件相对较弱,蒸发量小,土壤层储水量相对较多,可以保证足够的水分来支持高山灌丛及冷杉林的生长;而秦岭主脊南坡光照较强,蒸发量大,土壤层储水量相对较少,只能保证高山草甸群落的生长,D正确,排除ABC。故选D。
4.结合所学知识,天山山脉、阴山山脉、小兴安岭位于我国西北和北方地区,降水量相对不足,且天山山脉和阴山山脉是东西走向,小兴安岭是西北—东南走向,三座山脉南北坡光照条件差异较大,紧靠山脊线的两侧山坡都会因蒸发量的差异而出现土壤水分条件的差异,进而出现“南草北木”现象。而南岭位于南方地区,降水充沛,南北坡降水和光照条件相差不大,“南草北木”现象最不明显,D符合题意,排除ABC。故选D。
【点睛】秦岭淮河一线是我国天然的南北方自然地理分界线。从自然地理来看,秦岭淮河一线是我国的1月0摄氏度等温线,也是800mm等降水量线,同时也是亚热带与暖温带的分界线。南北方差异最重要的特征是秦淮以北地区冬季河湖结冰,河流水位变化大,大部分树木会落叶;而以南地区河流冬季不结冰,水位变化小,树木不落叶。
(2024·广东·高考真题)峡湾是冰川U形谷后期被海水淹没而形成的槽形谷。极地气候峡湾几乎常被海冰或冰川覆盖。而温带气候峡湾全年几乎没有海冰覆盖。如图示意在北半球发育极地气候峡湾的甲地和发育温带气候峡湾的乙地位置。据此完成下面小题。
5.与甲地对比,温带气候峡湾在乙地发育的主要原因是乙地( )
A.冬季白昼的时长更长B.受到了暖流增温影响
C.经历了更强的构造运动D.海平面上升的幅度更大
6.研究发现,极地气候峡湾沉积物中有机碳的累积速率往往较温带气候峡湾低,主要是因为极地气候峡湾区( )
①植被覆盖度更低 ②入海的径流更少 ③海水的盐度更低 ④波浪的动力更小
A.①②B.①③C.②④D.③④
【答案】5.B 6.A
【解析】5.乙地位于欧洲西部,受北大西洋暖流增温的影响,海水温度较高,几乎没有海冰覆盖,B正确;乙地纬度略高于甲地,冬季白昼的时长更短 ,A错误;构造运动强弱没有信息显示,且海冰主要与水温、气温有关,而不是构造运动,C错误;同位于大西洋高纬度,海平面上升幅度没有差别,D错误。故选B。
6.极地气候峡湾区,气温更低,不利于植被生长,植被覆盖度更低,固碳速率慢,①正确;极地气候峡湾区,气温更低,河流结冰期长,入海径流更少,携带的营养盐类少,海洋浮游生物少,固碳速率慢,②正确;因海水大量结冰,海水的盐度可能更高,③错误;受极地东风影响,波浪的动力可能较大,④错误。①②组合正确,故选A。
【点睛】峡湾是冰川与海洋共同作用的结果,数万年前巨大的冰川切割海岸边的大地,形成一道道槽谷,而当冰川消融后,海水倒灌进槽谷,便形成了峡湾。
(2024·广东·高考真题)有效辐射为下垫面向上长波辐射与大气逆辐射的差值。如图表示2003—2012年云南省西双版纳热带季雨林林冠层向上长波辐射(L↑)及其上大气逆辐射(L↓)的月平均变化。据此完成下面小题。
7.与7—9月相比,2—4月西双版纳热带季雨林林冠层之上的大气逆辐射值较低,主要是因为2—4月期间( )
A.降水较多B.云雾较少
C.地表植被覆盖度较低D.正午太阳高度角较大
8.根据有效辐射变化可知,一年中该地热带季雨林的林冠层( )
A.表面的温度保持恒定B.热量主要来自大气层
C.各月都是其上表层大气的冷源D.夏季对大气加热效果小于冬季
【答案】7.B 8.D
【解析】7.云南西双版纳热带季雨林植被带对应热带季风气候,7-9月降水量远大于2-4月,2-4月由于降水较少,云雾日数少,天气以晴朗为主,故此林冠之上的大气逆辐射较弱,B正确,A错误;热带季雨林的植被覆盖度没有明显的季节变化,排除C;2-4月相比于7-9月西双版纳更远离太阳直射点,对应的正午太阳高度角较小,D错误。故选B。
8.受太阳辐射的季节变化影响,当地热带季雨林林冠层表面温度也会出现季节变化,夏季高于冬季,A错误;林冠向上的长波辐射在不同时间尺度上总是高于大气逆辐射,因此林冠层有效辐射在不同时间尺度上均是正值,这表明热带季节雨林林冠始终是大气的一个热源,是林冠层向大气提供热源,BC错误;据图示信息可知林冠层的长波辐射与大气逆辐射差值在夏季较冬季小,说明林冠层有效辐射夏季小于冬季,林冠层对大气的加热效果夏季小于冬季,D正确。故选D。
【点睛】西双版纳地处热带北部边缘,北有哀牢山、无量山为屏障,阻挡了南下的寒流;离海洋不远,夏季受印度洋的西南季风和太平洋东南气流的影响,造成了高温多雨、干湿季分明而四季不明显的气候特点,因而西双版纳气候终年温暖湿润,无四季之分,只有干湿季之别,形成热带季风气候。
(2022·广东·高考真题)某研究统计了50°N以北地区1979-2016年发生的所有气旋,并将中心气压值最低的前5%的气旋定义为超强气旋。下图示意该地区1979--2016年超强气旋总频数空间分布。据此完成下面小题。
9.影响图中北大西洋地区超强气旋生成的气压带、风带主要是( )
①副极地低气压带②副热带高气压带③极地东风带④盛行西风带⑤东北信风带
A.①③④B.①③⑤C.②③④D.②④⑤
10.冬季甲区域的超强气旋比乙区域多发,从洋流的影响考虑,是因为甲区域( )
A.寒流的范围更广B.离岸流规模更大
C.暖流的势力更强D.沿岸上升流更盛
【答案】9.A 10.C
【解析】9.从图中超强气旋总频率空间分布图中可以看到,在北大西洋中超强气旋频率最高的位置出现在60°N—70°N之间。副极地低气压带位于60°N到北极圈附近,与超强气旋频率最高的位置接近,①正确。副热带高气压带位于回归线与30度附近,并不在超强气旋频率最高的位置附近,②错误。极地东风带与盛行西风带分别位于副极地低气压带两侧,与超强气旋频率最高的位置较为接近,③④正确。东北信风带位于北半球低纬度地区,位置差异明显,⑤错误。①③④正确,故选A。
10.甲区域与乙区域均位于北半球中高纬地区,此处的洋流,甲为北大西洋暖流,乙为北太平洋暖流。二者皆为暖流与寒流并无关联,A选项错误。北大西洋暖流与北太平洋暖流,从成因来看均属风海流,受盛行西风带影响显著,与离岸流、上升补偿流并无关联,B、D选项错误。墨西哥湾圆弧状的陆地轮廓对于墨西哥湾暖流的阻挡较小,墨西哥湾暖流顺着北美大陆南侧往东流动,直接进入广阔的大西洋海域,墨西哥湾暖流推动加上盛行西风的推动作用,一定程度上甲区域暖流更强,C选项正确。故选C。
【点睛】洋流是全球海洋表层海水的大规模运动,其流动的方向通常十分稳定,洋流的形成因素中,最重要的是盛行风,主要是低纬信风带和中纬西风带,在盛行风的长期吹拂下,海水就会稳定的超风向吹拂的方向运动,从而形成“风海流”。由盛行风形成的风海流,规模十分巨大,蕴含着巨大的能量,此外,海陆轮廓对于洋流的强弱会产生重要的影响。比如,位于南半球40°至60°的西风漂流带,由于没有陆地阻挡,使得洋流可以360°环绕地球,形成环状的西风漂流带。
(2024·广东珠海·一模)石冰川是指在重力和冻融作用下,沿着谷地或坡地缓慢向下蠕动的冰岩混合体,由于其形态类似于冰川,但表面通常无裸露的冰体,因此称之为石冰川。它是雪线升高后,山岳冰川消退的遗迹。下图示意石冰川结构。完成下面小题。
11.我国石冰川主要分布在( )
A.兴都库什山B.喜马拉雅山C.小兴安岭D.横断山脉
12.以下不是石冰川表面岩石碎屑层主要物质来源的是( )
A.冰碛物B.岩石风化物C.流水沉积物D.谷壁崩塌物
13.相比于一般冰川,石冰川( )
A.易受气温波动的影响B.不易受气温波动的影响
C.反射太阳辐射更明显D.吸收太阳辐射不明显
【答案】11.B 12.C 13.B
【解析】11.兴都库什山脉不在我国,A错误;石冰川需要有冰川广泛发育,且岩石风化严重。喜马拉雅山位于青藏高原,海拔高,冰川广布,岩石冻融风化强烈,岩石碎屑物较多,B正确;小兴安岭和横断山脉冰川发育较少,岩石冻融风化较少,不易发育石冰川,CD错误。故选B。
12.冰川运动中,冰川携带大量的碎石(冰碛物)、沙土和黏土;周围岩壁风化、崩塌的大量石块、碎屑物;冰川退缩后新暴露的基岩在强烈的寒冻风化作用下形成的大量碎石沉积。这些都是石冰川表面岩石碎屑层主要物质,ABD不符合题意;当地气候高寒,河流发育较少,且位于河流源头附近,河流流速快,流水堆积作用较弱,主要的物质来源不是流水沉积物,C符合题意。故选C。
13.石冰川表面通常无裸露的冰体,冰体在石冰川以下,受外界气温较小,不易受气温波动的影响,B正确;而冰川与外界接触面积大,相对于石冰川更易受到气温波动的影响,A错误;冰川反射太阳辐射效率更高,吸收太阳辐射更不明显,CD错误。故选B。
【点睛】藏高原东南坡位于西南季风的迎风坡,其水汽较为丰富,西南季风携带的水汽受到地形的抬升作用,降水较为丰富,有利于冰川的形成;同时青藏高原地区位于亚欧板块和印度洋板块消亡边界,地壳运动活跃,岩石破碎,易被风化成碎屑,从而容易与该地区的冰水混合,形成石冰川。
【重难点2 区域特征分析】
1.(2024·广东·高考真题)阅读图文资料,完成下列要求。
当气温下降,湿度上升时,硫硝钠会吸水形成芒硝,使得裂隙中的容积增大;当气温上升,湿度下降时,芒硝会脱水产生反硝化。该过程涉及主要化学方程式为:Na2SO4+10H20⇌Na2SO4·10H2O。 四川仁寿县牛角寨为亚热带季风气候,在岩石表层紫色砂岩以及雕刻石像(牛角寨大佛)的裂缝中均发现了硫酸钠。下左图示意仁寿牛角寨地质剖面图;右图示意2021年8月份每天等时平均温度、平均湿度对比。
(1)说明甲、乙两区域的地质构造及地层年代特征,并据此判断甲、乙哪个区域的地表剥蚀作用更强。
(2)根据硝化与反硝化的条件,说明I、II、Ⅲ阶段硫酸钠的分别变化。
(3)结合当地的气候条件,分析裂缝中硫酸钠对雕刻石像(牛角寨大佛)的影响。
【答案】(1)甲区域为构造沉降区,易接受沉积;主要为白垩纪和第四纪地层,年代较新;乙区域为构造抬升区,背斜顶部,易受剥蚀;仅有侏罗纪地层,缺失侏罗纪之后的地层,年代较老。 乙区域遭受的地表剥蚀作用更强烈。
(2)时段Ⅰ:气温持续下降,相对湿度持续增大,利于芒硝生成。时段Ⅱ:前期(约 6:00-11:00),气温持续上升(至最高),相对湿度持续减小(至最低),利于芒硝脱水生成无水硫酸钠;后期(约 11:00-17:00),气温持续下降,相对湿度持续增大,利于芒硝生成。时段Ⅲ:气温持续下降,相对湿度持续增大,利于芒硝生成。
(3)该区域位于亚热带季风气候区,气温和湿度变化较为明显;硫酸钠易发生水合或脱水反应,体积胀、缩反复交替发生;长期作用下,导致裂隙不断扩大,对石刻雕像表层岩体产生风化作用,破坏完整性。
【分析】本题以四川仁寿县牛角寨相关材料为背景,设置3道题目,涉及背斜、向斜的成因与形态、自然地理环境的整体性等相关内容,考查学生地理知识的迁移与调动能力,蕴含综合思维、区域认知等地理学科核心素养。
【详解】(1)读图可知,甲区域位于断层下降的一侧,为构造沉降区,地势低洼,易接受沉积;主要为白垩纪和第四纪地层,相较于侏罗纪地层,年代较新;乙区域为断层上升的一侧,为构造抬升区,且位于背斜顶部,岩层较破碎,易受外力剥蚀;乙区域仅有侏罗纪地层,缺失侏罗纪之后的地层,年代相对较老。综上所述, 乙区域遭受的地表剥蚀作用更强烈。
(2)读图可知,在时段I,由于气温持续下降、相对湿度持续上升,满足硫酸钠吸水形成芒硝的条件,所以硫酸钠会吸水形成芒硝,利于芒硝生成;在时段Ⅱ,前期(约 6:00-11:00),气温持续上升(至最高),相对湿度持续减小(至最低),利于芒硝脱水反硝化,生成无水硫酸钠;后期(约 11:00-17:00),气温持续下降,相对湿度持续增大,利于芒硝生成。 阶段Ⅲ:气温持续下降,相对湿度持续增大,使硫酸钠吸水形成芒硝,硫酸钠减少,利于芒硝生成。
(3)根据材料可知,四川仁寿县牛角寨为亚热带季风气候,夏季高温多雨,冬季温和少雨,气温和湿度变化较为明显;夏季当地降水多,进入雨季,平均湿度较大,硫酸钠易吸水形成芒硝,体积强烈膨胀,裂隙撑大;冬季时降水较少,进入旱季,平均温度较低,但昼夜温差较大,引起的相对湿度变化大,反复发生硝化和反硝化,硫酸钠易发生水合或脱水反应,体积胀、缩反复交替发生;频繁膨胀与收缩,导致雕刻石像裂隙增多、增大,对石刻雕像表层岩体产生风化作用,破坏完整性。
2.(2023·广东·高考真题)阅读图文资料,完成下列要求。
日本海背靠亚欧大陆,冬季其西部沿岸海域常有海冰形成。洋流系统对日本海上、下层海水交换强度具有重要影响。在寒冷的末次冰期最盛期(距今约21—18千年),日本海几乎与外海分隔。在随后气候转暖过程中,于距今约17—15千年期间再次变冷,日本海西部近岸上、下层海水交换强度显著降低。距今约8千年以来,日本海西、中和南部海域的上、下层海水交换强度才呈现同步增强特征。图示意日本海位置及其现代洋流分布状况。
(1)分析在距今约17—15千年期间,日本海西部近岸海域上、下层海水交换强度显著降低的原因。
(2)有人认为现代对马暖流形成于距今约8千年,但也有人并不认同。基于所给材料,请表明你支持的观点,并说明理由。
【答案】(1)气候变冷,夏季风势力减弱,海水扰动减少;日本海西部近岸海城海冰范围扩大且历时长,不利于上、下层海水交换;海平面下降,日本海与外海交换减弱,洋流影响减弱。
(2)认同:现代对马暖流影响日本海西、中和南部海域;距今约8千年,这些海域的上、下层海水交换强度开始同步增强,反映对马暖流自此开始全面影响这些海域,表明现代对马暖流基本形成。
不认同:距今约8千年,日本海西、中和南部海域上、下层海水交换强度才开始同步增强,仅暗示此时对马暖流势力增强;由于影响洋流的因素复杂,因此这一现象不足以支持现代对马暖流即形成于此时。
【分析】本题以日本海位置及其现代洋流分布状况为材料,设置2道小题,涉及海水运动的相关知识点,考查学生获取和解读地理信息、调动和运用地理知识的能力,体现区域认知、综合思维的学科素养。
【详解】(1)由材料信息可知,距今约17-15千年,气候再次变冷,导致水温降低,日本海西部近岸海域表层海水迅速冷却,海冰大量形成且历时长,导致上、下层海水密度差减小,上、下层海水交换强度降低;气候变冷,夏季风势力减弱,对海水的扰动减少;气候变冷,海平面下降,日本海与外海的交换减弱,流入日本海的寒暖流减少,洋流对西部近岸海域上、下层海水交换的影响减弱。
(2)若赞同现代对马暖流形成于距今约8千年,原因可结合材料信息“距今约8千年以来,日本海西、中和南部海域的上、下层海水交换强度才呈现同步增强特征”,且对马暖流的入侵会提高表层和底层水体交换,可以认为对马暖流自此开始对这些海域进行全面影响,由此可认为现代对马暖流形成于距今8千年。
若不赞同现代对马暖流形成于距今8千年,根据材料“距今约8千年,日本海西部、中部和南部海域的上、下层海水交换强度才开始同步增强”,可知此时对马流暖流势力增强,但由于影响洋流的因素复杂,该处深受季风影响,季风转换、海水温度的四季差异等均可能对洋流造成影响,因此这一现象不足以支持现代对马暖流即形成于此时。
3.(2021·广东·高考真题)阅读图文资料,完成下列要求。
从冰架分离后漂浮在海上的冰山被形象地称为冰筏。罗斯海拥有世界上面积最大的冰架——罗斯冰架,是南极大陆周边冰山输出最强的海区,洋流环境复杂。随着全球变暖,近年来罗斯冰架崩离、消融明显。模拟结果表明,若变暖进一步增强,南极地区的降水会更多地以降雨的形式出现。下图示意罗斯海所在区域的地理环境。
(1)简述罗斯环流形成的主要影响因素。
(2)分析从罗斯冰架分离入海后的冰筏漂移的动力机制。
(3)更多以降雨形式出现的降水会加速南极海冰融化,对其原因给出合理解释。
【答案】(1)影响因素:盛行风、海陆轮廓、洋流等;南极高纬地区盛行东南风,表层海水受东南风的吹拂从罗斯湾东岸向西岸运动;到西岸后受地形影响向低纬运动;到60°S附近受西风漂流影响形成环流。
(2)从冰筏漂移方向可知,其与极地环流(洋流)方向一致,说明洋流造成冰筏移动;极地环流(洋流)的形成是因为极地东风的吹拂;而极地东风的形成是由于极地高压和副极地低压间存在气压差;两地间的气压差与太阳辐射高低纬间分布不均有关。
(3)降水以降雨的形式出现,冰面减少,反射减弱,地面吸收的太阳辐射量增多,温度升高,加速海冰融化;降水以降雨的形式出现,而不是固态降雪,使海冰补给来源变少;与降雪相比,降水的温度较高,增加流经海冰区域温度,加速海冰融化。
【分析】本大题以罗斯海所在区域的地理环境为材料,涉及洋流的影响因素、洋流的形成原因、南极海冰融化的原因等知识,考查学生解读图文信息,运用所学知识解答问题的能力。
【详解】(1)罗斯环流属于风海流,受盛行风带的影响,加上陆坡流、大陆形状和其他洋流的共同影响,最终形成罗斯环流。
(2)读图可知,冰筏移动方向与极地环流运动方向一致,分析动力机制,即分析洋流形成的原因。极地环流为风海流,受到极地东风的影响,极地东风的形成与极地高压和副极地低压间的气压差有关,太阳辐射的纬度分布不均则是形成气压差的根本原因。
(3)海冰融化加速可从海冰形成量减少和融化量增加两方面进行分析,一方面降雪变为降水,海冰补给来源减少;另一方面降水使得反射率降低,地面吸收的太阳辐射量增多,且雨水的温度更高,使海水升温,进一步加速海冰融化。
4.(2024·广东肇庆·一模)阅读图文资料,完成下列要求。
伊犁河谷地区位于我国新疆维吾尔自治区西北部,独特的自然条件使其成为亚欧大陆干旱地带的一块“湿岛”。优越的自然条件使当地农、牧业发展优势显著,农畜产品丰富。下图为伊犁河谷地区位置及年等降水量线分布示意图。
(1)分析伊犁河谷地区成为亚欧大陆干旱地带的一块“湿岛”的原因。
(2)判断①②③三地的年降水量差异,并说明其形成原因。
(3)指出③地发展农业生产有利的自然条件。
【答案】(1)伊犁河谷为向西开口的喇叭状谷地,湿润的西风进入谷地后被抬升,多地形雨。
(2)年降水量差异:②地小于①地和③地。
原因:从谷地内河流的流向看,①地和②地之间为山丘的顶部,①地和③地属迎风坡,降水较多;而②地属山丘的背风坡,降水相对较少。
(3)年降水量大于400mm,较湿润;光照充足,夏季温度较高;靠近河流,便于灌溉;坡度缓,便于耕种。
【分析】本题以伊犁河谷位置与伊犁河谷北坡植被多样性指数随海拔的高度变化为背景材料,涉及影响植被的因素、影响土壤的因素的相关知识,主要考查学生获取和解读地理信息,调动与运用地理知识,区域认知与综合思维的核心素养。
【详解】(1)伊犁河谷为向西开口的喇叭状谷地,利于西风深入,湿润的西风进入谷地受地形抬升,多地形雨,形成湿岛。
(2)从谷地内河流的流向看,①地和②地之间为河流的源头或者分水岭或者山丘的顶部,①地和③地位于西风的迎风坡,受地形的抬升,多地形雨,降水较多;而②地属山丘的背风坡,盛行下沉气流,降水相对较少,所以 ②地小于①地和③地的降水。
(3)由图可知③地年降水年降水量大于400mm,气候较湿润;光照充足,夏季温度较高,热量丰富;由图可知③地靠近河流,便于灌溉;地势坡度缓,地形较为平坦,便于耕种。
5.(2024·广东·模拟预测)阅读图文材料,完成下列要求。
阿拉斯加地区冰川广布。该地区秋季南下冷空气逐渐活跃,降雪主要集中在冬季。发源于北部山区的铜河向南注入阿拉斯加湾,并形成了三角洲。观测表明,阿拉斯加湾地区秋季沙尘暴频发。下图为某年10月一次发生在铜河三角洲的沙尘暴场景。
(1)从外力作用的角度,简述阿拉斯加湾地区沙尘暴的形成过程。
(2)阿拉斯加湾地区沙尘暴秋季发生频率高于夏季与冬季,试分别说明原因。
(3)解释阿拉斯加湾地区渔业发达的自然原因。
【答案】(1)冰川侵蚀(磨蚀)基岩产生的大量细小碎屑物(泥沙),被流水搬运至河床与三角洲沉积;秋季,裸露的河床与三角洲受偏北风吹蚀、搬运,形成沙尘暴。
(2)相比于夏季:秋季盛行偏北风,狭管效应显著,风力强;气温下降,冰川融水少,河流水位低,河床、三角洲裸露、干燥。相比于冬季:河床、三角洲积雪覆盖少,易起沙。
(3)海域面积广(或湾海岸曲折、岛屿众多,)利于鱼类栖息、繁衍;(风、河流)为阿拉斯加湾带来了丰富的营养物质,饵料充足(浮游生物多);沿岸有暖流,水温适宜;气温低,有利于渔业产品的冷冻、存储。
【分析】本题以阿拉斯加地区为材料,涉及沙尘暴和阿拉斯加湾地区渔业发达的自然原因等相关内容,考查学生获取和解读地理信息、调动和运用地理知识和基本技能的能力。
【详解】(1)阿拉斯加地区冰川广布,该地区秋季南下冷空气逐渐活跃,降雪主要集中在冬季。冰川侵蚀(磨蚀)基岩产生的大量细小碎屑物(泥沙),发源于北部山区的铜河向南注入阿拉斯加湾,被流水搬运至河床与三角洲沉积;秋季,裸露的河床与三角洲受偏北风吹蚀、搬运,形成沙尘暴。
(2)相比于夏季:阿拉斯加位于极地东风带内,秋季以后,由于南北温差增大,风力增强,使该地区沙尘暴发生频率增加;秋季盛行偏北风,狭管效应显著,风力强;气温下降,冰川融水少,河流水位低,河床、三角洲裸露、干燥。相比于冬季:秋季河床、三角洲积雪覆盖少,河床、三角洲裸露、干燥,易起沙。
(3)由图可知,阿拉斯加湾地区海域面积广(或湾海岸曲折、岛屿众多,)利于鱼类栖息、繁衍;阿拉斯加湾受寒暖流交汇影响,(风、河流)为阿拉斯加湾带来了丰富的营养物质,饵料充足(浮游生物多);沿岸有暖流,增温增湿,水温适宜;纬度较高,气温低,有利于渔业产品的冷冻、存储。
6.(2025·广东·一模)阅读图文资料,完成下列要求。
奉先寺石像为河南龙门石窟的重要文物单元,位于伊河崖壁人工开凿的凹陷空间内,坐西面东,崖顶有厚达1~2.2米的松散堆积层,下渗能力强。渗水对奉先寺石像的保存威胁较大,夏季尤甚。与北壁相比,奉先寺石像所在凹陷空间南壁渗水更多。2021—2022年,龙门石窟大修工程对奉先寺石像采取了一系列保护措施。左图为奉先寺石像及周边景观图,右图示意奉先寺石像所在凹陷空间的地质构造。
(1)结合当地的气候条件,简述夏季奉先寺石像遭受渗水危害较为严重的原因。
(2)与北壁相比,分析南壁渗水更多的原因。
(3)为治理渗水对石像文物的破坏提出可行性措施。
【答案】(1)夏季降水量较大,为渗水提供的水源较多;夏季降水较为集中,短时间内渗水规模大、破坏力强;夏季气温高,渗水后水分快速蒸发,盐分析出,造成奉先寺石像表面破裂变形。
(2)南壁裂隙更密集、更深;南壁附近有溶洞发育,并接纳裂隙下渗的水流,向凹陷空间内排泄;地层自南向北倾斜,地下水自南向北流动。
(3)在坡顶提高植被覆盖度,拦截雨水;在坡面和坡顶修筑排水沟,减少下渗;使用混凝土等材料封堵裂隙;在南侧适当位置设置排水设施。
【分析】本大题以奉先寺石像为材料设置试题,涉及水循环、气候等相关内容,考查学生获取和解读地理信息、调动和运用地理知识、基本技能、描述和阐述地理事物、地理基本原理与规律能力,综合思维、区域认知、地理实践力素养。
【详解】(1)结合所学知识,河南属于季风气候区,夏季降水量较大,为渗水提供的水源较多;季风气候夏季降水较为集中,短时间内渗水量较大、对于石像的破坏力强;夏季太阳高度角较大,气温高,渗水后水分蒸发速度快,水分蒸发,留下盐分,盐分析出,造成奉先寺石像表面破裂变形,故夏季奉先寺石像遭受渗水危害较为严重。
(2)据图可知,南壁裂隙数量更多,更密集、裂隙的深度也更深;且在南壁附近有溶洞发育,裂隙与溶洞相连,能够接纳裂隙下渗的水流,向南部凹陷空间内排泄;图中地层自南向北倾斜,使地下水自南向北流动,故南壁渗水更多。
(3)可以在坡顶提高植被覆盖度,发挥植被的功能,拦截雨水,减少流向奉先寺的水量;在坡面和坡顶修筑排水沟,尽量的排出水分,减少下渗;使用混凝土等材料封堵裂隙,阻挡水分进入;在南侧适当位置设置排水设施,保持较干燥的环境。三年考情分析
2025考向预测
2024广东卷T3-T4:西双版纳地区的气候特征
2024广东卷T9-T10:北大西洋地区洋流
2023广东卷T19:日本海位置及其现代洋流分布
2022广东卷T9-10:北大西洋地区天气系统
考点预测:特定区域的地理位置识别、地形地貌特征分析、气候类型及成因探讨、主要自然资源与产业分布、人文地理特征。
考法预测:题目可能要求学生结合地图信息,综合分析某区域的独特性与发展条件,考察学生的空间认知能力和区域特征归纳能力。
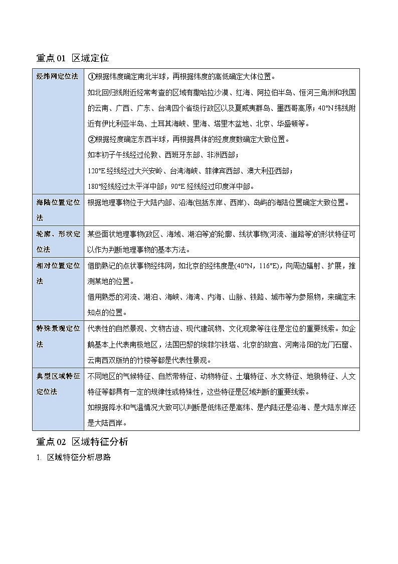
经纬网定位法
①根据纬度确定南北半球,再根据纬度的高低确定大体位置。
如北回归线附近经常考查的区域有撒哈拉沙漠、红海、阿拉伯半岛、恒河三角洲和我国的云南、广西、广东、台湾四个省级行政区以及夏威夷群岛、墨西哥高原;40°N纬线附近有伊比利亚半岛、土耳其海峡、里海、塔里木盆地、北京、华盛顿等。
②根据经度确定东西半球,再根据具体的经度度数确定大致位置。
如本初子午线经过伦敦、西班牙东部、非洲西部;
120°E经线经过大兴安岭、台湾海峡、菲律宾西部、澳大利亚西部;
180°经线经过太平洋中部;90°E经线经过印度洋中部。
海陆位置定位法
根据地理事物位于大陆内部、沿海(包括东岸、西岸)、岛屿的海陆位置确定大致位置。
轮廓、形状定位法
某些面状地理事物(政区、海域、湖泊等)的轮廓、线状事物(河流、道路等)的形状特征可以作为判断地理事物的基本方法。
相对位置定位法
借助熟记的点状事物经纬网,如北京的经纬度是(40°N,116°E),向周边辐射、扩展,推测某地的位置。
借用熟悉的河流、湖泊、海峡、海湾、内海、山脉、铁路、城市等为参照物,来确定未知点的位置。
特殊景观定位法
代表性的自然景观、文物古迹、现代建筑物、文化现象等往往是定位的重要线索。如企鹅基本上代表南极地区,法国巴黎的埃菲尔铁塔、北京的故宫、河南洛阳的龙门石窟、云南西双版纳的竹楼等都是代表性景观。
典型区域特征定位法
不同地区的气候特征、自然带特征、动物特征、土壤特征、水文特征、地貌特征、人文特征等都具有一定的规律性或特殊性,这些特征是区域判断的重要线索。
如根据降水和气温情况大致可以判断是低纬还是高纬、是内陆还是沿海、是大陆东岸还是大陆西岸。
绝对位置
对某地区经纬度位置的分析判断,也就是根据一个地理事物的经纬度来确定该地理事物的区域位置和区域范围
海陆位置
从所在或相邻的岛屿、半岛、大陆东西岸、大陆内部、大洋东西岸等分析和判断区域的位置
相对位置
从山脉分布、走向,河流水系形状、流向等方面分析和判断区域的位置(山河位置);根据本国、本地区轮廓,或邻国、邻省轮廓等分析和判断区域的位置(政治地理位置);从交通运输的主要方式及交通网中线、点的分布等方面分析和判断区域的位置(交通地理位置)
地形
通过解读等高线地形图、河流分布图说明地形特征地势起伏和地貌类型
气候
通过空间定位,结合气候统计图、等值线图判读该区域气候类型及特征
水文
整合地形、气候信息说明该区域水系水文特征
土壤
主要从土壤类型、肥力等方面分析
植被
主要从植被类型、覆盖率等方面分析
自然资源
主要从自然资源类型、储量、分布等方面分析
地形
通过解读等高线地形图、河流分布图说明地形特征地势起伏和地貌类型
农业
主要从农业类型、耕作制度或熟制(热量影响)、作物种类(热量和水分影响)、耕地类型(水分影响)、地域类型等方面分析
工业
主要从工业部门、工业分布、区位条件(如原料产地、工厂和市场三者之间的关系,技术和交通)等方面分析
城市
主要从城市化水平、城市布局、城市区位因素、城市环境问题等方面分析
交通
主要从交通运输线和交通枢纽、交通运输网的密度、影响交通运输布局的主要区位因素等方面分析
环境问题
主要从环境污染和生态破坏两方面进行综合分析
相关试卷
这是一份重难点专题01 地球运动的地理意义-2025年高考地理 热点 重点 难点 专练(上海专用),文件包含重难点专题01地球运动的地理意义-2025年高考地理热点重点难点专练上海专用原卷版docx、重难点专题01地球运动的地理意义-2025年高考地理热点重点难点专练上海专用解析版docx等2份试卷配套教学资源,其中试卷共56页, 欢迎下载使用。
这是一份重难点01 地球运动-2025年高考地理 热点 重点 难点 专练(新高考通用),文件包含重难点01地球运动-2025年高考地理热点重点难点专练新高考通用原卷版docx、重难点01地球运动-2025年高考地理热点重点难点专练新高考通用解析版docx等2份试卷配套教学资源,其中试卷共43页, 欢迎下载使用。
这是一份重难点01 地球运动-2025年高考地理 热点 重点 难点 专练(新高考通用),文件包含重难点01地球运动原卷版-2025年高考地理热点重点难点专练新高考通用docx、重难点01地球运动解析版-2025年高考地理热点重点难点专练新高考通用docx等2份试卷配套教学资源,其中试卷共43页, 欢迎下载使用。

