





重难点01 区域定位与区域特征-2024年高考地理【热点·重点·难点】专练(新高考专用)
展开【命题规律】高考考查本考点时常以区域图、文字材料、景观图等为载体,考查区域地理要素分布、特征、成因及可持续发展,侧重区域认知、综合思维及人地协调观考查。
【命题预测】区域图是高考试题必不可少的图示,试题情景的背景往往隐藏在区域图、文字材料、景观图等中,将定位与区域认知结合,考察学生的综合思维和处理问题的能力,将人地协调观融入试题。
重点01 区域定位
1.经纬网定位法:
①根据纬度确定南北半球,再根据纬度的高低确定大体位置。
如北回归线附近经常考查的区域有撒哈拉沙漠、红海、阿拉伯半岛、恒河三角洲和我国的云南、广西、广东、台湾四个省级行政区以及夏威夷群岛、墨西哥高原;40°N纬线附近有伊比利亚半岛、土耳其海峡、里海、塔里木盆地、北京、华盛顿等。
②根据经度确定东西半球,再根据具体的经度度数确定大致位置。
如本初子午线经过伦敦、西班牙东部、非洲西部;
120°E经线经过大兴安岭、台湾海峡、菲律宾西部、澳大利亚西部;
180°经线经过太平洋中部;90°E经线经过印度洋中部。
2.海陆位置定位法:
根据地理事物位于大陆内部、沿海(包括东岸、西岸)、岛屿的海陆位置确定大致位置。
3.轮廓、形状定位法:
某些面状地理事物(政区、海域、湖泊等)的轮廓、线状事物(河流、道路等)的形状特征可以作为判断地理事物的基本方法。
4.相对位置定位法:
借助熟记的点状事物经纬网,如北京的经纬度是(40°N,116°E),向周边辐射、扩展,推测某地的位置。
借用熟悉的河流、湖泊、海峡、海湾、内海、山脉、铁路、城市等为参照物,来确定未知点的位置。
5.特殊景观定位法:
代表性的自然景观、文物古迹、现代建筑物、文化现象等往往是定位的重要线索。如企鹅基本上代表南极地区,法国巴黎的埃菲尔铁塔、北京的故宫、河南洛阳的龙门石窟、云南西双版纳的竹楼等都是代表性景观。
6.典型区域特征定位法:
不同地区的气候特征、自然带特征、动物特征、土壤特征、水文特征、地貌特征、人文特征等都具有一定的规律性或特殊性,这些特征是区域判断的重要线索。
如根据降水和气温情况大致可以判断是低纬还是高纬、是内陆还是沿海、是大陆东岸还是大陆西岸。
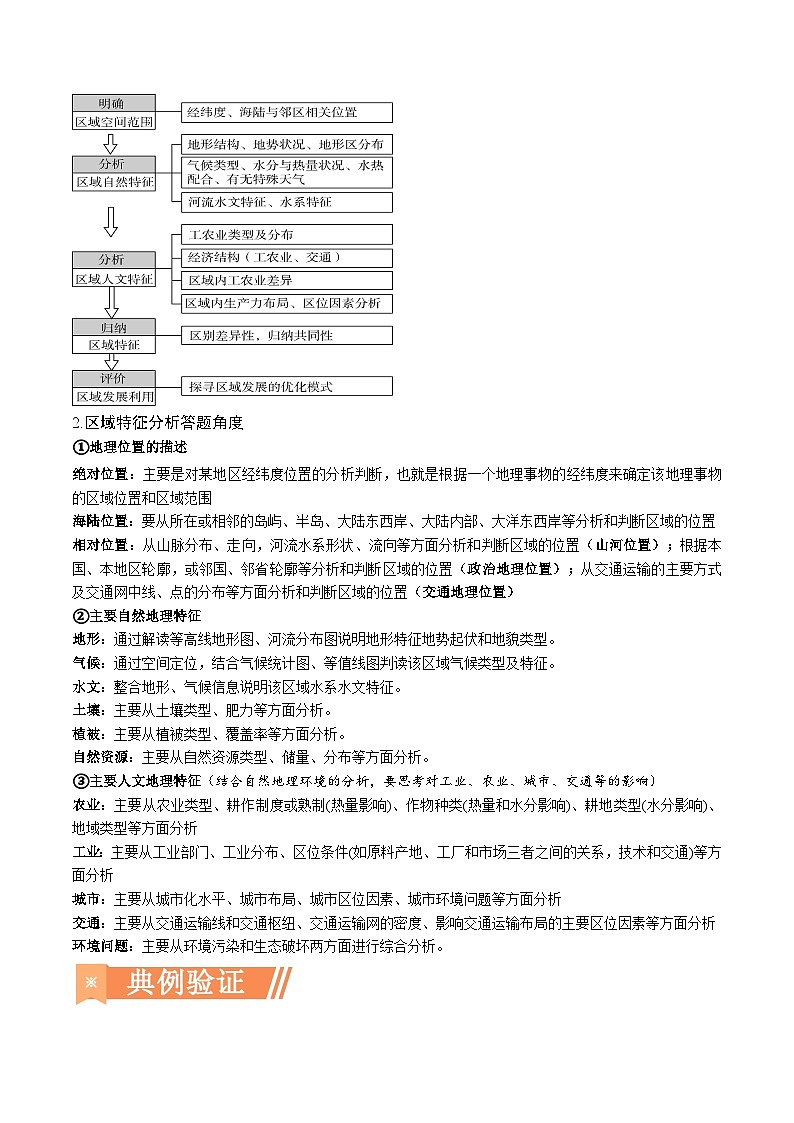
重点02 区域特征分析
1.区域特征分析思路
2.区域特征分析答题角度
①地理位置的描述
绝对位置:主要是对某地区经纬度位置的分析判断,也就是根据一个地理事物的经纬度来确定该地理事物的区域位置和区域范围
海陆位置:要从所在或相邻的岛屿、半岛、大陆东西岸、大陆内部、大洋东西岸等分析和判断区域的位置
相对位置:从山脉分布、走向,河流水系形状、流向等方面分析和判断区域的位置(山河位置);根据本国、本地区轮廓,或邻国、邻省轮廓等分析和判断区域的位置(政治地理位置);从交通运输的主要方式及交通网中线、点的分布等方面分析和判断区域的位置(交通地理位置)
②主要自然地理特征
地形:通过解读等高线地形图、河流分布图说明地形特征地势起伏和地貌类型。
气候:通过空间定位,结合气候统计图、等值线图判读该区域气候类型及特征。
水文:整合地形、气候信息说明该区域水系水文特征。
土壤:主要从土壤类型、肥力等方面分析。
植被:主要从植被类型、覆盖率等方面分析。
自然资源:主要从自然资源类型、储量、分布等方面分析。
③主要人文地理特征(结合自然地理环境的分析,要思考对工业、农业、城市、交通等的影响)
农业:主要从农业类型、耕作制度或熟制(热量影响)、作物种类(热量和水分影响)、耕地类型(水分影响)、地域类型等方面分析
工业:主要从工业部门、工业分布、区位条件(如原料产地、工厂和市场三者之间的关系,技术和交通)等方面分析
城市:主要从城市化水平、城市布局、城市区位因素、城市环境问题等方面分析
交通:主要从交通运输线和交通枢纽、交通运输网的密度、影响交通运输布局的主要区位因素等方面分析
环境问题:主要从环境污染和生态破坏两方面进行综合分析。
重难点01 区域定位
(2023北京)4.数据中心建设应考虑低碳、安全、清洁、水源等多种因素。图为某区域景观示意图。该区域( )
A.地形崎岖,喀斯特地貌发育B.土壤肥沃,为国家粮食主产区
C.河流径流量大,结冰期较长D.夏季高温潮湿,冬季寒冷干燥
【答案】4.A
【详解】由图可知,该区域以山地为主,地势起伏较大,表明地势崎岖,有多处溶洞分布,表明喀斯特地貌发育,A正确;该区域以山地为主,而国家粮食主产区主要是分布在平原区,B错误;根据该区域水稻分布,可推测其热量较充足,河流无结冰期或结冰期较短,冬季应该比较温和,CD错误。故选A。
(2022浙江6月)下图为世界局部区域洋流分布示意图。完成下面小题。
3.洋流( )
A.①②均是暖流B.①②均是寒流
C.①是寒流,②是暖流D.①是暖流,②是寒流
4.受图示洋流影响( )
A.甲海域存在大型渔场B.乙群岛出现荒漠景观
C.丙沿岸冬季降温明显D.丁海域地热资源丰富
【答案】3.D 4.B
【解析】3.根据经纬网和海陆位置信息可知,该海域为北大西洋东部,①洋流从低纬度流向高纬度,为暖流,②洋流从高纬度流向低纬度,为寒流,D正确,ABC错误。故选D。
4.读图可知,甲海域不是寒暖流交汇处,也不存在大规模上升流,因此不存在大型渔场,A错误;乙群岛沿岸有寒流经过,对沿岸气候有降温降湿的作用,因此会出现荒漠景观,B正确;丙地沿岸有暖流经过,有增温作用,冬季降温不会明显,C错误;地热资源一般分布在板块交界处,丁海域位于板块内部,地热资源不丰富,D错误。故选B。
【点睛】洋流对地理环境的影响:
1.对海洋污染的影响:加快了污染物的稀释和净化的速度,但扩大了污染范围。
2.对航海的影响:顺水,可以节约燃料,加快速度,节约时间。但寒暖流交汇处,易形成海雾,给船只出行带来威胁。
3.对气候的影响:暖流对陆地有增加温度和湿度的影响,寒流对陆地有降低温度和湿度的影响。
4.大型渔场的形成:寒暖流交汇的海区,海水受到扰动,将下层营养盐类带到表层,为鱼类提供饵料,有利于鱼类大量繁殖;同时两种洋流交汇,形成“鱼障”,也使得鱼群在此集中,进而形成较大的渔场。
(2023山东卷第6题)马德雷湖位于墨西哥湾沿岸(图),水体较浅,湖水盐度通常维持在50‰以上。完成下面小题。
6.该湖湖水盐度通常维持在50‰以上的主要原因是( )
A.气候相对干旱B.河流带来盐分较多
C.沿岸流影响大D.湖海水量交换较大
7.在帕德雷岛南北两侧的水体出入口处,表层水流动方向通常为( )
A.由海向湖B.南口由海向湖,北口由湖向海
C.由湖向海D.北口由海向湖,南口由湖向海
【答案】6.A 7.A
【解析】6.时令河所在地区气候较为干旱,河流才会季节性断流,注入的河流水量少,蒸发旺盛,湖水盐度高,A正确。由图可知,马德雷湖入湖河流较少,且河流为淡水,若入湖河流较多,可以稀释湖水,降低湖水的盐度,B错误。马德雷湖与墨西哥湾之间有沙坝相隔,沿岸流对其影响较小,C错误。马德雷湖仅通过南、北口与墨西哥湾相连,水体交换较少,D错误。故选A。
7.马德雷湖湖水盐度较高,说明其盐分难以排出,可推测南北两侧的出入口处表层水流方向均为由海向湖,A正确。若湖水可以排出,湖泊应为淡水湖,湖水盐度不会太高,B、C、D错误。故选A。
【点睛】湖泊只有注入的河流,没有流出的河流,一般为咸水湖;湖泊既有流入的河流,又有流出的河流,一般为淡水湖。
重难点02 区域特征分析
(2023浙江6月高考)下图为广东某丹霞地貌景观图,该地貌主要发育于白垩纪的红色地层。该地质时期,当地主要受信风、副高控制。完成下面小题。
4.该红色地层形成时期的气候特征为( )
A.冷湿B.暖湿C.冷干D.暖干
【答案】4.D
【解析】4.根据材料信息可知,该红色地层是发育于白垩纪,该地质时期,当地主要受信风、副高控制,受信风和副高控制下,以晴朗天气为主,降水较少,气温较高,气候特征为暖干,D正确,ABC错误。所以选D。
【点睛】河流堆积地貌不仅存在于河流中下游地区,当河流冲出山口时,由于地势逐渐趋向平缓,水流速度放慢,河流搬运的物质堆积下来,形成洪(冲)积扇,多个洪(冲)积扇连接形成洪积—冲积平原。
(2023年新课标卷36(1))36.阅读图文材料,完成下列要求。
泰国北部山地民族素有利用大叶种茶树的粗叶腌制酸茶的习俗。酸茶以食用为主,也可泡饮,具有清凉、提神等作用,1914年,茶房村(位置见下图)发现大片野生大叶种茶树,从而成为泰北重要的酸茶生产地。之后,茶房村引入新的茶树品种和茶叶加工技术,新建利用茶树新芽嫩叶生产红碎茶的工厂,并与曼谷等地的茶叶、茶饮料公司建立紧密联系。20世纪90年代,随着交通和电力条件的进一步改善,茶房村建立了几家大型茶叶加工厂,使茶叶加工从分散走向集中,形成集种植、加工、销售于一体的茶叶产业链。目前,茶房村围绕茶叶的旅游活动也悄然兴起。
(1)结合地形和气候条件,解释泰北山地民族吃酸茶习俗的形成原因。
【答案】(1)泰北山地地势起伏大,适合大叶种茶树的生长;泰北山地位于热带季风气候区,全年高温,酸茶具有清凉、提神等作用。
【分析】(1)读图可知,泰北山地地势起伏大,适合大叶种茶树的生长,腌制酸茶的原料丰富;泰北山地位于热带季风气候区,全年高温,而酸茶具有清凉、提神等作用,利于身体健康。
(2023年北京卷)16.某校中学生赴蛇鱼川流域进行野外研学。左图为该流域示意图,右图为某同学撰写的考察报告。读图,回答下列问题。
任务一、寻访中华蜜蜂谷
(1)阐述该流域发展养蜂产业的优势区位。
任务三、调研流域生态治理
以“清水下山、净水入库”为目标,当地对蛇鱼川流域开展生态治理。
(3)在甲、乙两地中任选其一,从保护水质的角度列举该地应采取的治理措施。
【答案】(1)蜜源丰富;蜂蜜酿造工艺水平高;技术有保障;产品质量好;市场广阔;知名度高。
(2)
变化特征:采样点河水氮含量冬春较低,夏秋较高。
理由:夏季农作物生长旺盛,施用化肥和农药,污染水体。
(3)甲地:保护植被,保持水土,减少河流含沙量;恢复生态环境,增强水体自净能力。
乙地:控制污染企业布局;严禁施用农药、化肥,防止污染水源;生活污水净化处理。
【分析】本题以学生赴蛇鱼川流域进行野外研学为材料,设置了三个小题,涉及到农业区位因素、水污染及防治措施等知识,考察了学生获取信息能力、综合能力和区域素养。
【详解】(1)位于山区,植被茂密,蜜源丰富;历史悠久,经验丰富,蜂蜜酿造工艺水平高;有科普馆指导,养殖技术有保障;获绿色无公害产品认证,产品质量好;借助新媒体宣传,知名度高,产品形象好;靠近经济发达的华北地区,市场广阔。
(2)依据表格数据,绘制统计图如下:
变化特征:2月25日和4月25日,冬春季河水氮含量较低,8月15日最高,9月10月也较高,故采样点河水氮含量冬春较低,夏秋较高。
理由:读图可知,采样点及其上游区域位于乡村,农业较发达,夏季农作物生长旺盛,可能大量施用化肥和农药,残余的物质进入河流,污染水体。
(3)甲地:位于山区,应当保护植被,保持水土,防止水土流失,从而有效减少河流含沙量;加大宣传力度,恢复生态环境,增强水体自净能力,保障下游水体水质。
乙地:位于平原地区,要严格控制污染企业布局,防止水体污染;下游平原河谷农业发达,要严禁施用农药、化肥,杜绝污染水源;居民生活点较多,生活污水要净化处理。
一、选择题
读海南岛位置示意图(下图),结合所学知识,完成下面小题。
1.海南岛中南部山区最适宜发展( )
A.谷物种植业B.林果业C.工业建设D.乳畜业
2.大宗货物进出海南岛,最适宜的交通运输方式是( )
A.航空运输B.水路运输C.公路运输D.铁路运输
【答案】1.B 2.B
【解析】1.海南岛中南部是五指山,是海南岛海拔较高的地区,由于山区坡度较大,故适合发展林业,以保持水土,减少水土流失,B正确;为了保护山区的生态环境,不宜开发农业和进行工业建设,AC错误;乳畜业适合分布在距离城市较近且气候温和湿润的地区,海南岛属于热带季风气候,不适合牧草和乳牛的生长,D错误。故选B。
2.海南岛海运便利,大宗货物体积、重量大,时间要求一般较为宽松,故大宗货物进出海南岛最适宜的交通运输方式是水路运输,B正确;航空运输运量较小,成本较高,不适合运输大宗货物,A错误;公路运输运量不大,长距离运输成本高,且大陆与海南岛之间没有公路联通,C错误;由于海南岛的铁路通过轮渡与广东省相连,需要将火车开到渡轮上,大宗货物运输不便,D错误。故选B。
【点睛】现代运输方式中主要的运输方式有海洋运输,铁路运输,航空运输,公路运输,管道运输。 1、海洋运输。优点:成本低,能进行低成本,大批量,远距离的运输;缺点:运输速度慢,受港口,水位,季节,气候影响较大,因而一年中中断运输的时间较长。2、铁路运输。 优点:速度快,运输不大受自然条件限制,载运量大,运输成本较低;缺点:灵活性差,只能在固定线路上实现运输,需要以其它运输手段配合和衔接。3、航空运输。优点:速度快,不受地形的限制,在火车,汽车都达不到的地区也可依靠航空运输;缺点:成本太高,普通货物运输不适用。4、公路运输。优点:灵活性强,公路建设期短,投资较低,易于因地制宜,对站点设施要求不高。缺点:仅限于距离短途运输。 5、管道运输。优点:由于采用密封设备,在运输过程中可避免散失、丢失等损失,可用于运输量大、连续不断运送的物资。缺点:灵活性差,运输货物较单一。
马尔维纳斯群岛由346个岛礁组成,面积11800平方千米,人口约2000人,雪山和冰川面积约占全岛面积的65%。下图为马尔维纳斯群岛地形图。读图,完成下面小题。
3.关于马尔维纳斯群岛的地理位置特征,叙述正确的是( )
A.南太平洋西岸B.高纬度地区群岛
C.临近南美洲南端大陆东岸D.属于南半球、东半球
4.关于马尔维纳斯群岛的自然地理特征,叙述正确的是( )
A.以丘陵、山地为主,南高北低B.温带大陆性气候,寒冷湿润
C.海岸曲折,多优良港湾D.河流短小,流速缓慢
【答案】3.C 4.C
【解析】3.据材料可知,该岛位于(60°W,52°S)附近,位于大西洋,A错误;位于中纬度地区,B错误;临近南美洲南端大陆东岸,C正确;属于南半球、西半球,D错误。所以选C。
4.山地集中在北部,北高南低,A错误;受西风影响大,气候海洋性强,B错误;海岸曲折,多优良港湾,C正确;岛屿面积小,起伏大,河流短小,流速快,D错误。所以选C。
【点睛】西经20°、东经160°(20°W,160°E)为东西半球的分界线。西经20°以西(左边)是西半球,以东(右边)是东半球;东经160°以西(左边)是东半球,以东(右边)是西半球。
为适应特殊的自然环境,巴渝地区在山地开垦梯田种植水稻,并逐渐形成了以“囤水田”为核心的梯田水利系统(见下图)——即利用梯田高处的天然洼地进行蓄水,通过田埂的打开与关闭进行放水与关水,形成天然的排蓄灌溉系统。完成下面小题。
5.巴渝地区“囤水田”应对的不利自然条件是( )
A.山区的水土流失B.降水季节变化大
C.土壤浅薄、贫瘠D.山地多,平地少
6.囤水田等小微水利工程适宜推广的地区是( )
A.长江以南低山丘陵区B.长江三角洲
C.塔里木盆地的绿洲D.东北平原
7.梯田囤水价值最大的季节是( )
A.春季B.夏季C.秋季D.冬季
【答案】5.D 6.A 7.A
【解析】5.巴渝地区位于我国西南地区,地形以山地为主,平原面积小,地势起伏大坡度大,不利于耕作,因此“圈水田”应对的不利自然条件是平地少,D正确;巴渝地区为亚热带季风气候,虽然降水季节变化大,但巴渝地区是在山地开垦梯田种植水稻而发展的“囤水田”,因此气候不是主要的因素,B错误;山区水土流失、土壤浅薄、贫瘠对“圈水田”的影响较小,AC错误。综上所述。D正确,ABC错误,故选D。
6.长江以南低山丘陵区,地形起伏大,降水丰富,圈水田等小微水利工程适宜推广,A正确;长江三角洲地形平坦,不适宜修建圈水田,B错误;塔里木盆地的绿洲,水资源短缺,不适宜推广,C错误;东北平原地形平坦,不适宜修建圈水田,D错误。综上所述,A正确,BCD错误,故选A。
7.由材料““囤水田”为核心的梯田水利系统,即利用梯田高处的天然洼地进行蓄水,通过田埂的打开与关闭进行放水与关水,形成天然的排蓄灌溉系统”可知,春季播种需水量大,利用高地囤水田放水可对低地梯田进行自流灌溉,因此梯田囤水价值最大的季节是春季,A正确,BCD错误,故选A。
【点睛】巴渝地区“囤水田”:夏季打开田埂使囤水田与梯田同时排水,利用了梯田地势逐级消洪滞蓄,防止洪涝灾害;秋冬关闭田埂,使囤水田和梯田蓄水沤肥;春季利用高地囤水田对低地梯田进行自流灌溉。
我国地域辽阔,铁路是我国交通运输的大动脉,近年来我国铁路运输飞速发展,形成铁路交通运输网。下图示意中国铁路干线与主要铁路枢纽分布。完成下面小题。
8.我国铁路干线密度空间差异显著,造成差异的直接因素是( )
A.地形、地质B.气候、水文C.植被、土壤D.社会、经济
9.郑州市是我国主要的铁路枢纽之一,其区位优势是( )
A.地处中原,纵横两大干线交织B.经济发达,辐射范围广
C.人口净迁出,回乡探亲人口多D.旅游胜地,游客人数多
10.目前,我国最大的五个铁路枢纽是( )
A.北京、上海、哈尔滨、武汉、成都B.北京、上海、广州、武汉、郑州
C.北京、哈尔滨、广州、重庆、西安D.北京、上海、广州、武汉、拉萨
【答案】8.D 9.A 10.B
【解析】8.由图可知,我国东部地区铁路干线密度大,而西部地区铁路干线密度小,造成差异的直接因素是人口密度、人均GDP、工业发展和商业发展程度均是东部大于西部,因此我国铁路干线密度空间差异显著,造成差异的直接因素是社会、经济,D正确;地形、地质,气候、水文,植被、土壤是影响铁路干线密度的自然因素,不是直接因素,ABC错误。综上所述,D正确,ABC错误,故选D。
9.郑州市是我国主要的铁路枢纽之一,其区位优势是地处中原,纵横两大干线交织,A正确;经济发达,辐射范围广是郑州市的经济优势,不是铁路枢纽的区位优势,B错误;人口净迁出,回乡探亲人数少,C错误;旅游胜地,游客人数多是旅游业发展的优势,不是铁路枢纽的区位优势,D错误。综上所述,A正确,BCD错误,故选A。
10.由中国铁路干线与主要铁路枢纽分布可知,我国铁路运输发达,铁路网覆盖全国,在主要铁路干线交汇处形成了许多铁路枢纽,其中最大的五个铁路枢纽是北京、上海、广州、武汉、郑州,B正确,ACD错误,故选B。
【点睛】影响交通布局的主要因素为经济因素。
读图,完成下面小题。
11.加利福尼亚州( )
A.山地众多,地势起伏大B.河流以积雪融水补给为主
C.植被以常绿阔叶林为主D.水热条件好,土壤肥力高
12.影响加利福尼亚州北部降水空间分布的主要因素是( )
①大气环流②纬度位置③地形分布④海陆位置
A.①②B.①③C.②④D.③④
【答案】11.A 12.B
【解析】11.根据图中陆高信息可知,加利福尼亚州山地众多,地势起伏大,A正确。根据图中年等降水量信息可知,区域北部降水相对较多,河流以雨水补给为主,B错。区域地处北纬30度至40度的大陆西岸,气候类型为地中海气候,植被以常绿硬叶林为主,C错。地中海气候雨热不同期,水热搭配条件并不好,D错。故选A。
12.根据图中1250毫米等降水量线的分布可知,加利福尼亚州北部降水中部相对较多,东西两侧降水较少。其原因在于:受盛行西风影响,西风从海洋带来水汽,遇山地阻挡抬升,在中部水汽凝结彻底,降水更多;西部沿海水汽抬升相对较小,降水较少;东部地区受山地的阻挡,水分较少,降水较少,主要影响因素是大气环流和地形分布,①③正确。东中西部纬度差异不大,②错。海陆位置因素不是主要影响因素,④错。故选B。
【点睛】地形对降水的影响:在山地迎风坡,含有水汽的空气受地形阻挡抬升,气温降低,水汽凝结形成降雨,降水一般从山麓向山顶呈先增多后减少的变化规律;在山地背风坡,空气下沉增温,难以形成降水,且空气下沉干绝热增温(海拔每下降100m,气温升高1℃),形成焚风效应。
炕起源于西汉,是我国北方农村居民晚上休息的“暖床”,它是我国古代劳动人民智慧的结晶。炕的位置和面积随着时代、区域的差异而变化。下图为我国辽南地区某村落27座民居炕屋面积与南向住宅建筑面积比统计图(括号内数字为建设年份)。完成下面小题。
13.形成“南人住床,北人睡炕”的原因是( )
A.气候B.地形C.经济状况D.习惯
14.图中Ⅰ、Ⅱ两区域相比( )
A.Ⅰ区域人口数量多B.Ⅰ区域房屋保温性能不足
C.Ⅰ区域居住条件差D.Ⅱ区域外出务工人员多
【答案】13.A 14.B
【解析】13.由材料“是我国北方农村居民晚上休息的‘暖床’”可知,北方冬季气候寒冷,为了保暖而睡炕,南方冬季气候温和,不需要睡炕,形成原因是气候,A正确;地形、经济状况以及习惯都不是形成“南人住床,北人睡炕”的原因,BCD错误。所以选A。
14.图中纵坐标表示炕屋面积与南向住宅建筑面积比,从图中可读出Ⅰ炕屋面积比例大,且建设年份比较早,可推测出Ⅰ区域房屋保温性能不足,B正确;无法判断两区域人口数量、居住条件和外出务工人员的相关信息,ACD错误。所以选B。
【点睛】炕是北方人用土坯或砖砌成的睡觉用的长方台,上面铺席,下面有孔道,跟烟囱相通,可以烧火取暖。
读甲、乙两区域简图及两区域农作物品种和熟制对比表(左图为甲,右图为乙),完成下面小题。
15.甲、乙两图所示区域农业耕作制度及农作物品种不同的主要原因是( )
A.土壤不同B.热量不同C.降水不同D.地形不同
16.下列能够体现图乙所示区域特征的有( )
①广泛分布着黑土②雨热同期,大陆性气候稍强
③水稻土④水田⑤水稻种植业⑥综合性工业基地⑦重工业基地⑧旱地耕作业
A.①②③④B.③④⑤⑥C.⑤⑥⑦⑧D.①②⑦⑧
【答案】15.B 16.B
【解析】15.根据图中经纬度及海陆轮廓可知,图甲为我国东北地区,图乙为长江三角洲地区。两地因热量差异导致耕作制度及农作物品种不同,B正确;土壤、降水、地形都不是导致两地耕作制度和农作物品种出现差异的主要因素,ACD错误。所以选B。
16.图乙所示区域为长江三角洲,以水田为主,土壤为水稻土,农业类型为水稻种植业,有我国最大的综合性工业基地——沪宁杭工业基地,③④⑤⑥正确,①⑦⑧错误;气候类型以亚热带季风气候为主,②错误。所以选B。
【点睛】长江三角洲地区,简称:长三角;包括上海市、江苏省、浙江省、安徽省,共41个城市;位于中国长江的下游地区,濒临黄海与东海,地处江海交汇之地,沿江沿海港口众多,是长江入海之前形成的冲积平原。长江三角洲地区是中国经济发展最活跃、开放程度最高、创新能力最强的区域之一,在国家现代化建设大局和全方位开放格局中具有举足轻重的战略地位。
二、综合题
17.阅读图文材料,完成下列问题。
陇南市位于甘肃省东南部,地处秦巴山区、黄土高原和青藏高原的交会区域,扼陕、甘、川三省要冲,陇南境内高山森林密布,丘陵河谷交错,亚热带向暖温带、中温带的过渡带,气候宜人,水、能源矿产等资源丰富,但水土流失严重,滑坡、泥石流等地质灾害频发。陇南山区的发展长期高度依赖自然资源,曾经是秦巴山集中连片特困区的核心部分。近年来,陇南通过产业扶贫等多元帮扶措施实现了脱贫,但当前区域内脱贫户的生计存在一定的脆弱性,农村居民年人均可支配收入较低,可持续生计仍面临巨大挑战。下图示意陇南多元帮扶措施对农户生计策略选择的影响机制。
(1)指出陇南山区曾经为秦巴山集中连片特困区核心部分的原因。
(2)根据陇南的地理环境,指出陇南脱贫帮扶措施实施的依据。
从地形和气候角度,分析陇南发展特色农业的优势条件。
【答案】(1)地理位置偏僻,对外联系不便;地势起伏大,滑坡、泥石流等灾害多发;生态脆弱,农业基础薄弱,农业产出低,人均收入低。
(2)陇南水、能源、矿产资源丰富,有利于进行产业扶贫;位置偏僻,与外界交流不便,可通过完善信息网络,开展电商扶贫,促进特色产品外销:部分地区地质灾害频发、水土流失严重,难以在当地脱贫,可通过易地搬迁改善生存环境,实现脱贫;境内山高林密,地貌景观多样,旅游资源丰富,可进行旅游扶贫。
(3)陇南地处三大地形交会处(秦巴山区、黄土高原和青藏高原的交会区域),地形类型多样,起伏大,有利于农业发展多种经营;纬度较低,大部位于季风区,水热条件好,有利于农业发展;位于我国南方地区向北方、西北地区的过渡地带,气候类型复杂多样,有利于多种农作物生长。
【分析】本大题以陇南市自然地理概况和脱贫致富方法为材料设置试题,涉及区域发展的差异、区域发展与因地制宜,脱贫攻坚等内容,考查图文分析能力和知识应用能力,培养学科综合思维。
【详解】(1) 从材料可知该地地处秦巴山区、黄土高原和青藏高原的交会区域,地理位置偏僻,对外联系不便;而且位于两级阶梯的交界处,地势起伏大,滑坡、泥石流等灾害多发;该地位于亚热带向暖温带、中温带的过渡带,生态脆弱,农业基础薄弱,农业产出低,人均收入低。
(2)该地地处秦巴山区、黄土高原和青藏高原的交会区域,地势起伏大,水、能源、矿产资源丰富,有利于进行产业扶贫;该地位于我国西部地区,地势崎岖,位置偏僻,与外界交流不便,可通过完善信息网络,开展电商扶贫,促进特色产品外销;该地区水土流失严重,滑坡、泥石流等地质灾害频发、水土流失严重,难以在当地脱贫,可通过易地搬迁改善生存环境,实现脱贫;从材料可知境内山高林密,地貌景观多样,旅游资源丰富,可进行旅游扶贫。
(3)陇南地处秦巴山区、黄土高原和青藏高原的交会区域,地形类型多样,山地、高原众多,整体起伏大,山地可发展林业,高原畜牧业,还可发展特色农业,有利于农业发展多种经营;陇南相较于甘肃其他地区,纬度较低,且大部位于季风区,整体水热条件好,有利于农业持续发展,满足农业发展基础条件;陇南位于我国南方地区向北方、西北地区的过渡地带,水热变化较为显著,气候类型复杂多样,也有利于多种农作物生长,满足发展特色农业。
18.基里巴斯由33个大小岛屿组成,跨越了3800千米的海域,拥有全球最大的环状珊瑚岛。图为基里巴斯位置示意图。阅读图文资料,回答下列问题。
描述基里巴斯的地理位置。
基里巴斯被联合国列为最不发达的国家之一,1979年以前盛产磷酸盐,这是长期堆积的海鸟的鸟粪经过矿化作用形成的。
说明该国盛产磷酸盐的原因。
通过对基里巴斯3个群岛的土壤研究得出结论:该岛的土壤是微发育的贫瘠粗骨土。原生植物和动物对土壤发育有重要贡献。此外,对于该地区现代土壤改良而言,向土壤添加营养物质时需要考虑时机。
结合上述研究结论,阐述当地土壤的成土条件。
【答案】(1)地跨南北半球,位于西半球,太平洋中部的热带岛国,跨越国际日界线。
(2)位于热带,热量充足,海域辽阔,鱼类资源多,食物丰富,海鸟数量多;远离其他大陆,受人类活动的干扰少,利于海鸟生长;海鸟鸟粪的长时期堆积并经过矿化作用形成磷酸盐。
(3)动植物为土壤的形成提供有机质;降雨多的地区淋洗作用强,土壤肥力低,改良土壤时应避开降雨天气;土壤的形成是自然因素和人类活动综合作用的结果。
【分析】本题以基里巴斯地图和环礁的形成过程图为背景材料,涉及基里巴斯地理位置、工业区位因素、影响土壤形成的因素的相关知识,主要考查学生获取和解读地理信息,调动与运用地理知识的能力。
【详解】(1)读图可知,基里巴斯主要位于赤道以南的南太平洋地区;南北纵跨赤道,跨越南、北半球;是太平洋中部的热带岛国;位于160°W,位于西半球;东西横越180°经线,是世界上唯一地跨赤道而又横过国际日期变更线交叉点上的国家。
(2)由材料可知,1979年以前盛产磷酸盐,这是长期堆积的海鸟的鸟粪经过矿化作用形成的,结合其纬度位置可知,基里巴斯位于赤道附近,处于热带,热量充足,跨越了3800千米的海域,海域辽阔,鱼类资源多,食物丰富,海鸟数量多;当地远离其他大陆,受人类活动的干扰少,利于海鸟生长;海鸟鸟粪数量大,长时期堆积并经过矿化作用形成磷酸盐。
(3)由材料可知,该岛的土壤是微发育的贫瘠粗骨土,原生植物和动物对土壤发育有重要贡献,动植物为土壤的形成提供有机质;当地为热带雨林气候,降水多,降雨多的地区淋洗作用强,土壤肥力低,对于该地区现代土壤改良而言,向土壤添加营养物质时需要考虑时机,故改良土壤时应避开降雨天气;综上所述,土壤的形成是自然因素和人类活动综合作用的结果。
19.阅读以下图文材料,回答下列问题
材料一:北京时间2023年9月9日6时10分,摩洛哥发生7.0级地震,震源深度10公里,震中(31°N,8.55°W)位于阿特拉斯山脉西南部,目前已造成2800多人死亡,2500多人受伤。随着救援和恢复工作的继续,死亡人数可能还会上升。此次受灾地区的大多数建筑物都是用砖石或土坯等传统建筑材料建造而成。
材料二:阿特拉斯山脉主峰海拔4165米,山区自然风光独特,山顶终年积雪,山脉东侧一年四季烈日炎炎,热浪滚滚,沙漠广布;西北地区气候宜人,花木繁茂,风景如画,赢得了“北非花园”的美称。
材料三:以下左图为摩洛哥位置图,右图为震后受损房屋景观图。
(1)简述摩洛哥的地理位置特征。
(2)推测摩洛哥的城市分布特点及原因。
(3)说明阿特拉斯山脉东侧是沙漠,西侧是“北非花园”的原因。
【答案】(1)摩洛哥属于中低纬度(北温带)国家;地处北半球、东半球;位于非洲西北端;西濒大西洋,北临地中海;东接阿尔及利亚,南部为西撒哈拉,北隔直布罗陀海峡与(欧洲)西班牙相望,北部为直布罗陀海峡;扼地中海-大西洋门户。
(2)摩洛哥的城市多分布在西部地区,西部为地中海气候,气候温和宜人,地形大多数在200米以下,地形平坦。靠近沿海地理位置优越,交通便利。
(3)该地区位于非洲西北部为地中海气候,东北-西南走向阿特拉斯山既阻挡了西风的深入同时也阻挡了南部撒哈拉沙漠热浪的侵袭;而且西部加纳利寒流流经,降温减湿作用明显,使得西部成为“北非花园”;东部受副热带高气压带控制,距海较远,处在背风坡,气候干旱,形成沙漠。
【分析】本题以摩洛哥地震、阿特拉斯山脉等内容,知识点涉及区域地理位置、城市分布、气候的影响因素等内容,考查学生地理知识的迁移与调动能力,蕴含综合思维、区域认知等地理学科核心素养。
【详解】(1)由图中纬度及地中海可知,摩洛哥位于30°N左右,因此属于中低纬度;由纬度变化规律可知,位于西经0°至10°,因此地处北半球、东半球;由摩洛哥位置图可知,其位于非洲西北端;西濒大西洋,北临地中海;东接阿尔及利亚,南部为西撒哈拉,北隔直布罗陀海峡与(欧洲)西班牙相望,北部为直布罗陀海峡,扼地中海入大西洋的门户,地理位置重要。
(2)影响城市分布的自然因素主要有地形、气候、河流,结合纬度位置(气候)、河流流向(地形)等,可以推测摩洛哥城市集中分布在北部、西部沿海地区。从气候来看北部、西部为地中海气候,气候温和宜人,从地形看,西部地区,绝大多数在200米以下,地形平坦,靠近海洋,海运交通便利,便于居住,发展经济,城市分布。
(3)“北非花园”的美称,因其气候宜人,从气候角度,结合该地大气环流及地形对气候影响分析说明;该地区位于非洲西北部为地中海气候,东北-西南走向阿特拉斯山既阻挡了西风的深入同时也阻挡了南部撒哈拉沙漠热浪的侵袭,而且西部加那利寒流流经,降温减湿作用明显,温度适宜,成为“北非花园”;东侧距海较远,湿润气流受山脉阻挡,较为干旱,加之处在副热带高气压带控制,盛行下沉气流,多晴朗天气,使得东侧形成沙漠。
甲
乙
一年一熟
一年两熟至三熟
春小麦、玉米、甜菜、亚麻、高粱
水稻、油菜、棉花
重难点03 地球上的大气-2024年高考地理【热点·重点·难点】专练(新高考专用): 这是一份重难点03 地球上的大气-2024年高考地理【热点·重点·难点】专练(新高考专用),文件包含重难点03地球上的大气-2024年高考地理热点·重点·难点专练新高考专用原卷版docx、重难点03地球上的大气-2024年高考地理热点·重点·难点专练新高考专用解析版docx等2份试卷配套教学资源,其中试卷共56页, 欢迎下载使用。
重难点02 地球运动规律-2024年高考地理【热点·重点·难点】专练(新高考专用): 这是一份重难点02 地球运动规律-2024年高考地理【热点·重点·难点】专练(新高考专用),文件包含重难点02地球运动规律-2024年高考地理热点·重点·难点专练新高考专用原卷版docx、重难点02地球运动规律-2024年高考地理热点·重点·难点专练新高考专用解析版docx等2份试卷配套教学资源,其中试卷共47页, 欢迎下载使用。
热点07 区域发展 -2024年高考地理【热点·重点·难点】专练(新高考专用): 这是一份热点07 区域发展 -2024年高考地理【热点·重点·难点】专练(新高考专用),文件包含热点07区域发展-2024年高考地理热点·重点·难点专练新高考专用原卷版docx、热点07区域发展-2024年高考地理热点·重点·难点专练新高考专用解析版docx等2份试卷配套教学资源,其中试卷共25页, 欢迎下载使用。