人教版(2024)九年级下册(2024)课题1 溶液及其应用精品课件ppt
展开
这是一份人教版(2024)九年级下册(2024)课题1 溶液及其应用精品课件ppt,文件包含91溶液及其应用第2课时同步课件pptx、91溶液及其应用第2课时分层作业原卷版docx、91溶液及其应用第2课时分层作业解析版docx等3份课件配套教学资源,其中PPT共21页, 欢迎下载使用。
能设计实验探究影响物质溶解性的因素。
能通过实验认识不同物质溶解过程中的热量变化。
能体会溶液在生产生活和化学活动中的重要意义。
同步精品课堂(人教版2024)
learning bjectives
影响物质溶解性的因素。
认识物质溶解过程中的热量变化。
Key pints and difficulties
汽车修理师傅的手上经常会沾上机油,他们常常不是用水洗手,而是先用汽油洗手,然后再用水清洗。
机油难溶于水,但易溶于汽油
New Presentatin
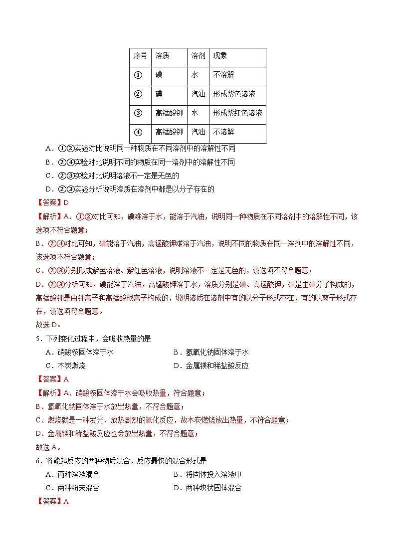
【实验9-2】碘和高锰酸钾的溶解性比较
一、影响物质溶解性的因素
物质溶解过程中的热量变化
【实验9-4】探究NaCl、NH4NO3和NaOH分别溶于水过程中的热量变化
二、物质溶解过程中的热量变化
物质在溶解过程中通常伴随着热量的变化
不同,生石灰遇水放热是化学变化,而氢氧化钠溶于水放热是物理变化
生石灰(CaO)遇水也会放热,与NaOH溶于水放热的实质相同吗?
Exchange and discuss
化学实验室中使用的溶液
1.在溶液中进行的化学反应通常比较快。
在实验室和化工生产中,常常先将几种固体反应物溶解,然后将这些溶液混合后振荡或搅动,以加快反应的进行。
2.溶液对于动植物的生理活动有重要意义。
医疗上常用的葡萄糖溶液、生理盐水和各种眼药水等,都是溶液。
无土栽培的蔬菜依靠营养液生长
植物从土壤中获得的各种养料,需要溶解形成溶液后才能被吸收。
溶液及其应用(第2课时)
Knwledge summary
放热:氢氧化钠、浓硫酸
无明显热现象:氯化钠、蔗糖
工农业生产、科学研究、医疗和日常生活
1.在配制硝酸钾溶液的过程中,下列操作不能加快硝酸钾溶解速率的是( ) A.将水的温度从20℃升高到60℃ B.将硝酸钾固体研磨成粉末 C.在加入硝酸钾的同时不断搅拌 D.增大压强
2.向5ml碘的水溶液(黄色)中加入2ml汽油(无色),振荡静置,实验现象如图所示。由该实验不能得出的结论是( ) A.碘在不同溶剂中形成的溶液颜色可能不同 B.汽油易挥发,沸点比水低 C.汽油的密度比水小,且不溶于水 D.碘在水中的溶解性比在汽油中弱
3. 如图所示,试管中装有一定体积的蒸馏水,向试管中加入某种物质后,红墨水向左移动。该物质是( ) A.食盐 B.植物油 C.硝酸铵 D.氢氧化钠
相关课件
这是一份初中化学人教版(2024)九年级下册(2024)课题1 溶液及其应用优质ppt课件,文件包含91溶液及其应用第1课时同步课件pptx、91溶液及其应用第1课时分层作业解析版docx、91溶液及其应用第1课时分层作业原卷版docx等3份课件配套教学资源,其中PPT共23页, 欢迎下载使用。
这是一份初中化学人教版(2024)九年级下册(2024)课题1 溶液及其应用完美版教学ppt课件,文件包含91溶液及其应用-初中化学九年级下册同步教学课件人教版2024pptx、91溶液及其应用练习含答案解析docx、91溶液及其应用练习docx等3份课件配套教学资源,其中PPT共27页, 欢迎下载使用。
这是一份初中化学人教版(2024)九年级下册(2024)课题1 溶液及其应用课堂教学课件ppt,共35页。PPT课件主要包含了逐点导讲练,课堂小结,作业提升,学习目标,课时讲解,课时流程,感悟新知,溶液的形成,溶液的特征,题型1溶液的形成等内容,欢迎下载使用。

