


还剩13页未读,
继续阅读
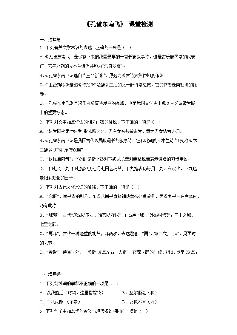
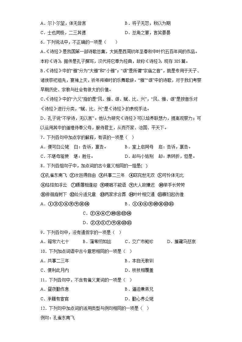
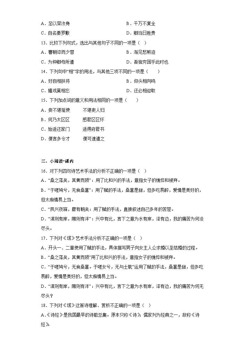
高中语文人教统编版选择性必修 下册2 *孔雀东南飞并序同步练习题
展开
这是一份高中语文人教统编版选择性必修 下册2 *孔雀东南飞并序同步练习题,共16页。试卷主要包含了选择题,选择类,小阅读-课内,古代诗歌阅读,论述类文本阅读等内容,欢迎下载使用。
相关试卷
高中语文人教统编版选择性必修 下册2 *孔雀东南飞并序同步测试题:
这是一份高中语文人教统编版选择性必修 下册2 *孔雀东南飞并序同步测试题,共6页。试卷主要包含了基础夯实,巩固提升,六句写“奇树”的花朵是那样美丽,八句在五等内容,欢迎下载使用。
人教统编版选择性必修 下册2 *孔雀东南飞并序当堂检测题:
这是一份人教统编版选择性必修 下册2 *孔雀东南飞并序当堂检测题,共10页。试卷主要包含了通假字,一词多义,古今异义,词类活用,特殊句式,文化常识等内容,欢迎下载使用。
人教统编版选择性必修 下册2 *孔雀东南飞并序精品第1课时练习:
这是一份人教统编版选择性必修 下册2 *孔雀东南飞并序精品第1课时练习,共6页。试卷主要包含了核心素养,教学建议等内容,欢迎下载使用。