所属成套资源:人教版生物必修2《遗传与进化》课件PPT+教案+分层练习+导学案整册
高中生物人教版 (2019)必修2《遗传与进化》第6章 生物的进化第2节 自然选择与适应的形成优质课件ppt
展开
这是一份高中生物人教版 (2019)必修2《遗传与进化》第6章 生物的进化第2节 自然选择与适应的形成优质课件ppt,文件包含人教版高中生物必修二62《自然选择与适应的形成》教学课件pptx、人教版高中生物必修二62《自然选择与适应的形成》教学设计docx、人教版高中生物必修二62《自然选择与适应的形成》分层作业原卷版docx、人教版高中生物必修二62《自然选择与适应的形成》分层作业解析版docx、人教版高中生物必修二62《自然选择与适应的形成》导学案解析版docx、人教版高中生物必修二62《自然选择与适应的形成》导学案解析版docx等6份课件配套教学资源,其中PPT共40页, 欢迎下载使用。
下图为同一环境中的两种蝴蝶。
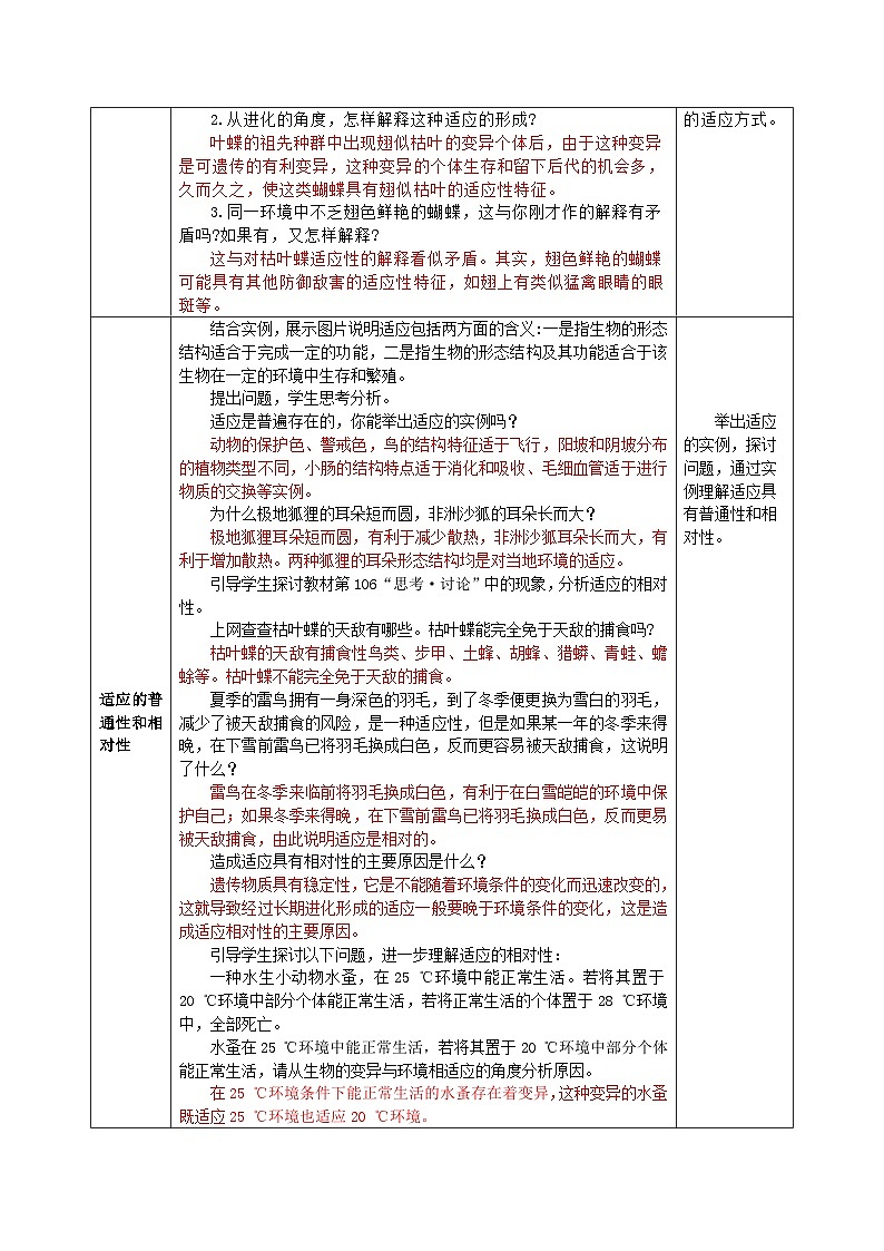
枯叶蝶的翅很像一片枯叶,这有什么适应意义?
从进化的角度,怎样解释这种适应的形成?
同一环境中不乏翅色鲜艳的蝴蝶,这与你刚才作的解释有矛盾吗?如果有,又怎样解释?
一是指生物的形态结构适合于完成一定的功能
小肠绒毛可大大增加小肠吸收物质的面积
毛细血管适于进行物质交换
鸭趾间的蹼可增加受力面积,可以用来划水,有利用鸭子生活在水中
鹰健硕的翅膀有利于在高空中飞翔
二是生物的形态结构及其功能适合于该生物在一定的环境中生存和繁殖
水底的淤泥里空气很少,莲藕的孔与水面上的部分彼此贯通,形成一个输送气体的系统,这样从叶片孔吸收进来的氧气可以向下运输到地下部分,满足地下部分有氧呼吸的需要
仙人掌的茎可储存水、叶变为刺状可减少水分散失,适应干旱缺水环境
变色龙善于随环境的变化而变化,随时改变自己身体的颜色和环境的颜色一致。变色既有利于隐藏自己,又有利于捕捉猎物
兰花螳螂主要栖息于热带雨林区,外形酷似鲜艳的兰花,因而能以假乱真"诱捕蜜蜂、蝴蝶等昆虫
适应是普遍存在的,你能举出适应的实例吗?
1.上网查查枯叶蝶的天敌有哪些。枯叶蝶能完全免于天敌的捕食吗?
2.雷鸟在冬季来临前将羽毛换成白色的,这有利于在白雪皑皑的环境中保护自己。这种适应现象有没有局限性?
3.在进行以上分析的基础上,请你用自己的话概括适应相对性的原因。
一种水生小动物水蚤,在25 ℃环境中能正常生活。若将其置于20 ℃环境中部分个体能正常生活,若将正常生活的个体置于28 ℃环境中,全部死亡。(1)水蚤在25 ℃环境中能正常生活,若将其置于20 ℃环境中部分个体能正常生活,请从生物的变异与环境相适应的角度分析原因。
在25 ℃环境条件下能正常生活的水蚤存在着变异,这种变异的水蚤既适应25 ℃环境也适应20 ℃环境。
(2)20 ℃环境中部分个体能正常生活,若将正常生活的个体置于28 ℃环境中,全部死亡,请从适应的角度分析原因。
各种生物都是自古以来就如此的
●彻底否定了物种不变论●最先提出生物进化的学说●进化论的奠基人
●主要观点:当今所有的生物都是由更古老的生物进化来的,各种生物的适应性特征并不是自古以来就如此的,而是在进化过程中逐渐形成的
这些因用进废退而获得的性状是可以遗传给后代的
比如食蚁兽的舌头之所以细长,是长期舔食蚂蚁的结果
器官废而不用就会造成形态上的退化
比如鼹鼠长期生活在地下,视觉派不上用场,眼睛就萎缩、退化
◆拉马克的进化学说在当时是有进步意义的◆但他对适应形成的解释是肤浅的,未被人们普遍接受
如:人用眼过度,视力反而下降。健美运动员的后代,如果不进行专业训练,也不会拥有健美运动员那样发达的肌肉和健壮的体格
1.适应不仅是指生物对环境的适应,也包括生物的结构与功能相适应( )2.越高等的生物适应环境的能力越强( )3.拉马克认为生物的适应性特征的形成是用进废退和获得性遗传的结果( )4.现存生物对环境的适应是完全的。( )
[典例1] 以下属于适应的相对性实例的是( )A.枯叶蝶在停息时,它的翅很像一片枯叶B.竹节虫俯身于竹枝上,其身体颜色和形态与竹枝相似C.仙人掌的叶退化成叶刺,光合作用减弱D.冬季来临前,雷鸟将羽毛换成白色的
仙人掌的叶退化成叶刺,这是对干旱环境的一种适应,但光合作用减弱,这说明适应是相对的。
●出版了震动当时学术界的《物种起源》
●证明了生物都不是上帝创造的,提出了生物进化论学说,从而摧毁了各种唯心的神造论和物种不变论
达尔文提出的自然选择学说对生物的进化和适应的形成做出了合理的解释
适应的来源是可遗传的变异适应是自然选择的结果
群体中出现可遗传的有利变异和环境的定向选择是适应形成的必要条件
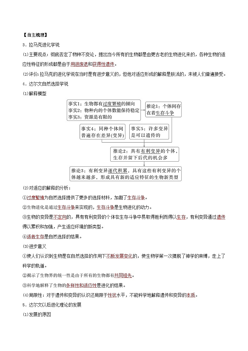
达尔文自然选择学说——解释模型
事实1:生物都有过度繁殖的倾向
事实2:物种内的个体数能保持稳定
推论1:个体间存在着生存斗争
事实4:同种个体间普遍存在差异(变异)
事实5:许多变异是可以遗传的
推论2:具有有利变异的个体,生存并留下后代的机会多
推论3:有利变异逐代积累,具有这些有利变异的个体越来越多,形成具有新的适应特征的生物新类型
运用自然选择学说解释适应的形成
1.长颈鹿主要以树叶为食,而在漫长的干旱季节,食物的缺乏是经常发生的。设想在某个历史时期,长颈鹿的祖先群体中出现了颈长的个体,这一变异是可以遗传的。这样的个体在生存和繁殖上具有什么优势?
容易吃到高处的树叶,留下后代的机会多。
2.经过若干代的繁殖,长颈鹿祖先群体中颈长的个体所占的比例将会怎样变化?
3.枯叶蝶在停息时形似枯叶这一适应性特征的形成,能否同样用自然选择学说来解释?
4.在进行以上分析的基础上,请你用自己的话概括适应是如何形成的。
在一定环境的选择作用下,可遗传的有利变异会赋予某些个体生存和繁殖的优势,经过代代繁殖,群体中这样的个体就会越来越多,有利变异通过逐代积累而成为显著的适应性特征。
◆使人们认识到生物是在自然选择的作用下不断发展变化的,使生物学第一次摆脱了神学的束缚,走上了科学的轨道
◆揭示了生物界的统一性是由于所有的生物都有共同祖先
◆科学地解释了生物的多样性和适应性是进化的结果
分析生物进化观点对人们思想观念的影响
请收集生物进化论的相关资料,讨论一下问题。
1.达尔文的生物进化论和神创论的主要冲突是什么?达尔文提出生物进化论之后,为什么遭到许多人的攻击、谩骂和讥讽?
在西方国家,当时“神创论”和“物种不变论”占统治地位,人们普遍认为所有的物种都是神创造的,自古以来既没有物种的绝灭,也没有新物种的产生。达尔文认为所有的生物都是由原始的共同祖先进化来的,生物界通过自然选择不断进化,这一观点否定了“神创论”,不能为当时的宗教观念所容,因此,遭到许多人的攻击、漫骂和讥讽。
2.19世纪末,严复、梁启超等以自然选择学说中“物竞天择,适者生存”的观点,作为换起同胞救国国强的警钟。这一做法在当时起到了什么作用?
激励国人奋发图强,使中华民族能够自立于世界民族之林。
3.马克思读了达尔文的《物种起源》后,再写给恩格斯的一封信中:“虽然这本书用英文写得很粗略,但是他为我们的观点提供了自然史的基础。”马克思所说的“我们的观点”是指什么观点?
马克思在这封信中所说的“我们的观点”是指辩证唯物主义观点。
4.达尔文的生物进化论对于人们正确认识人类在自然界的地位有什么启示?
人类与其他生物有着共同的祖先。人类是大自然的一员,而不是凌驾于其他物种之上的“主宰”
◆对于遗传和变异的认识还局限于性状水平,不能科学地解释遗传和变异的本质
5.达尔文的自然选择学说正确地解释了生物的多样性、适应性以及遗传和变异的本质( )6.抗生素的滥用会使细菌产生抗药性的原因是抗生素诱发细菌产生基因突变,使细菌中出现抗药性强的个体( )7.生存斗争仅仅是指同种生物不同个体之间对食物和空间的争夺( )
[典例2]下列关于达尔文自然选择学说的叙述,错误的是( )A.生存斗争是生物进化的动力,对维持物种内个体数目的稳定有重要作用B.遗传和变异是进化的内因,但对其本质,达尔文未能作出科学的解释C.家猪的腿和吻比野猪的短,是家猪使用腿和吻较少的结果D.达尔文的研究处于个体水平上,强调物种形成都是渐变的结果
生存斗争是生物进化的动力,在生存斗争中,一些个体被淘汰,从而对维持一个物种内个体数目的稳定有重要作用,A正确;遗传和变异是进化的内因,但达尔文未能对遗传和变异的本质作出科学的解释,这是达尔文自然选择学说的局限性之一,B正确;家猪的腿和吻比野猪的短,是家猪使用腿和吻较少的结果,这是拉马克进化学说的观点,而达尔文的自然选择学说对家猪的腿和吻比野猪的短的解释是环境对猪的腿和吻的变异进行了选择,C错误;达尔文对生物进化的研究处于个体水平上,并解释了物种形成的原因,强调物种形成都是渐变的结果,D正确。
达尔文以后进化理论的发展
◆关于遗传和变异的研究,已经从性状水平深入到基因水平,人们逐渐认识到遗传和变异的本质。
◆关于适应以及物种的形成等问题的研究,已经从以生物个体为单位,发展到以种群为基本单位。
◆形成了以自然选择学说为核心的现代生物进化理论。
对达尔文自然选择学说的理解
◆自然选择(定向选择)的对象。◇直接对象是生物的性状。◇间接对象是相关的基因型。◇根本对象是与性状相对应的基因。◆自然选择的因素:外界环境(环境不是诱变因素而是选择因素),包括无机环境和生物环境。◆自然选择的手段:生存斗争(包括生物与环境、生物与生物之间的斗争)。
◆进化的内因:遗传和变异。◇生物的变异是不定向的,其中变异可分为有利变异和不利变异。◇遗传的作用:使生物微小的有利变异得以积累加强,从而形成适应特定环境的生物新类型。◆选择的结果:适者生存,不适者被淘汰。一般外界环境条件变化越剧烈,选择越频繁,生物进化速度就越快。
1.下列有关适应的普遍性与相对性的实例,对应不正确的是( )
A.普遍性:生活在海藻丛中的一种鱼,当遇到迫害时,身体倒立不动,像一株植物
B.普遍性:未下雪的冬季,雷鸟换为白色羽毛
C.普遍性:具有保护色的动物不容易被天敌发现
D.相对性:浑身长满硬刺的刺猬,一般的敌人在它面前束手无策,狐却洒其尿液,把它熏得舒展开“刺球”,进行捕食
雷鸟将羽毛换为白色,是为适应下雪的冬季,若冬季未下雪,则换成白色羽毛的雷鸟更易被天敌发现,体现了适应的相对性,B错误。
2.由于蟹类的捕食,某种海洋蜗牛种群中具有较厚外壳的个体的比例逐渐增加。下列对这个现象的解释,正确的是( )
A.人工选择 B.适者生存
C.用进废退 D.定向变异
人工选择指人类为了自身的需求,对某种生物进行有目的性的选择和培养,故A项错误。B在自然选择的作用下,种群中有利变异的个体有更多机会产生后代,相应的基因频率逐渐提高,具有不利变异的个体被淘汰,即物竞天择,适者生存,故B项正确。用进废退和获得性遗传是法国生物学家拉马克提出的错误观点,不符合事实,故C项错误。变异包括突变(基因突变和染色体变异)和基因重组,是随机和不定向的,故D项错误。
相关课件
这是一份高中生物人教版 (2019)必修2《遗传与进化》第2节 自然选择与适应的形成精品ppt课件,共16页。PPT课件主要包含了问题探讨,保护色,警戒色,适应环境,生存和繁殖,适应特性,不一定,②相对性,达尔文进化论,事实3资源是有限的等内容,欢迎下载使用。
这是一份人教版 (2019)必修2《遗传与进化》第2节 自然选择与适应的形成公开课课件ppt,共40页。PPT课件主要包含了学习目标,情景视频一,情景材料一,情景材料二,用进废退,获得性遗传,课堂小结等内容,欢迎下载使用。
这是一份高中生物人教版 (2019)必修2《遗传与进化》第2节 自然选择与适应的形成精品ppt课件,共32页。PPT课件主要包含了问题探讨,适应的普遍性和相对性,适应是自然选择的结果,课堂检测等内容,欢迎下载使用。

