所属成套资源:人教版化学必修第二册PPT课件+教案+分层练习+导学案(原卷+解析卷)整册(含单元复习资料)
人教版 (2019)必修 第二册第一节 化学反应与能量变化精品练习题
展开
这是一份人教版 (2019)必修 第二册第一节 化学反应与能量变化精品练习题,文件包含人教版2019高中化学必修二611化学反应与热能导学案原卷docx、人教版2019高中化学必修二611化学反应与热能导学案解析卷docx等2份试卷配套教学资源,其中试卷共21页, 欢迎下载使用。
第一课时 化学反应与热能
【学习目标】1.通过实验探究、讨论交流,感受化学反应中的能量变化,知道常见的吸热反应和放热反应,树立物质变化中伴随着能量变化的观念。
2.通过思考讨论、微观分析,能从反应物和生成物具有的能量、化学键变化两个角度理解化学反应中能量变化的主要原因。
3.通过阅读思考、实例分析,从本质上认识物质变化与能量变化的关系,了解人类利用的主要能源及新能源,分析能源的利用对自然环境及社会发展的影响。
【学习重点】化学键与化学反应能量变化的关系、吸热反应和放热反应
【学习难点】理解化学反应中能量变化的主要原因
【课前预习】
旧知回顾:1.请举例说明什么是放热反应和吸热反应?
【答案要点】①化学反应在生成新物质的同时,还伴随着能量的变化,而能量的变化通常表现为热量的变化。
②化学反应过程中放出热量的反应叫放热反应,如氧化钙和水的反应,镁和盐酸的反应等;反之,吸收热量的反应叫吸热反应,如碳和二氧化碳的反应等。
2.什么是化石燃料?请举例说明人类对化学反应中能量的利用情况有哪些?
【答案要点】①化石燃料是由古代生物的遗骸经过一系列复杂变化而形成的不可再生能源。如煤、石油和天然气等。
②人类对化学反应中能量的利用:a.生活燃料的使用,如做饭、取暖等;b.利用燃烧等化学反应产生的能量发电、燃烧陶瓷、冶炼金属和发射火箭等;c.利用爆炸可以开矿采煤、开山炸石、拆除建筑物等。
新知预习:1. 如下图所示,说明反应物和生成物具有的能量与化学反应中的热量变化有何关系?
【答案要点】反应过程(Ⅰ)为放热反应:反应物能量 > 生成物能量
反应过程(Ⅱ)为吸热反应:反应物能量 < 生成物能量
2.化学反应中热量的的变化与化学键有何关系?
【答案要点】物质中的原子之间是通过化学键相结合的,而化学键是与化学能联系在一起的。当物质发生化学反应时,断开反应物的化学键要吸收(放出或吸收)能量,而形成生成物的化学键要放出(放出或吸收)能量。
【课中探究】
情景导入:能源、材料,信息被称为现代社会发展的三大支柱。能源是人类赖以生存和发展的重要资源。我们在生产、生活中所使用的能量绝大部分是由化学反应提供的,特别是煤、石油、天然气以及它们的制品燃烧所产生。随着社会的发展,人类活动对能源的消耗逐渐增多,尽管一些新能源被不断开发和利用,但是,由于对资源的不合理开发和利用从而引发了不可回避的能源危机已成为制约一个国家发展的瓶颈,今天我们以化学的眼光来研究有关能源问题。(见PPT图片)
一、化学反应中的热量变化
活动一、放热反应和吸热反应
任务一、讨论交流:结合已有知识思考化学反应的本质和特征分别是什么?
【答案要点】(1)本质:①化学反应的本质是旧化学键的断裂和新化学键的形成。
②断开化学键要吸收能量,形成化学键要放出能量,吸收的能量与释放的能量不相等。
③化学反应一定伴随有能量的变化,化学反应中能量变化主要表现为热量的变化,吸热或放热。
(2)特征:①质量守恒定律:化学反应前后物质的总质量保持不变。
②能量守恒定律:一种形式的能量可以转化为另一种形式的能量,转化的途经和能量的形式不同。
任务二、阅读思考:阅读教材P33页第二自然段,结合初中所学知识,思考什么是吸热反应和放热反应?并列举你知道的常见吸热反应和放热反应。
【答案要点】①化学上把释放热量的化学反应称为放热反应,吸收热量的化学反应称为吸热反应。
②常见的放热反应与吸热反应
注意:①吸热反应和放热反应的对象都是化学变化,物理变化除外。
②一个化学反应是吸热还是放热,与反应条件(是否需要加热)没有必然联系。
【对应训练】1.下列说法正确的是 ( )
A.物质发生化学变化都伴随着能量变化
B.任何反应中的能量变化都表现为热量变化
C.伴有能量变化的物质变化都是化学变化
D.即使没有物质的变化,也可能有能量的变化
【答案】A
【解析】A.物质发生化学变化都伴随着能量变化,正确;B.并不是所有的能量变化都变现为热量的变化,还可以是光的变化,磁的变化等,错误;C.有能量变化的不一定是化学变化,如物质在融化过程当中,虽然吸收能量,但是没有新的物质生成,不是化学变化,错误;D.能量不能离开物质单独存在,所以没有物质的变化,就没有能量的变化,错误;故选A。
2.将盛有NH4HCO3粉末的小烧杯放入盛有少量醋酸的大烧杯中。然后向小烧杯中加入盐酸,反应剧烈,醋酸逐渐凝固。由此可知( )
A.NH4HCO3和盐酸的反应是放热反应
B.该反应中,热能转化为化学能
C.醋酸与NH4HCO3发生了复分解反应,该反应为吸热反应
D.该反应的离子方程式为:COeq \\al(2-,3)+2H+===CO2↑+H2O
【答案】B
【解析】醋酸逐渐凝固,温度下降,可知NH4HCO3与盐酸的反应为吸热反应,热能转化为化学能储存在新物质中,B项正确;醋酸与NH4HCO3未接触,未发生反应,C项错;D项中HCOeq \\al(-,3)不能拆。
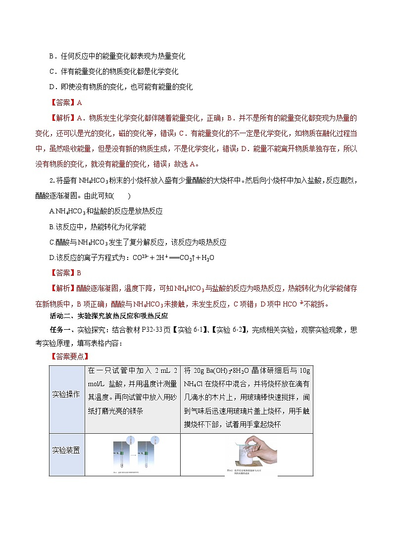
活动二、实验探究放热反应和吸热反应
任务一、实验探究:结合教材P32-33页【实验6-1】、【实验6-2】,完成相关实验,观察实验现象,思考实验原理,填写表格内容:
【答案要点】
结论:化学反应中总会伴随着能量变化,通常主要表现为热能的变化,有的放出热量,有的吸收热量。
注意:化学反应的能量变化,除转化为热能外,还转化为机械能、光、声、电等多种能量形式。
任务二、问题探究:(1)放热反应和吸热反应与反应条件是否需要加热有何关系?
【答案要点】①需加热才能发生的反应不一定是吸热反应,如碳和氧气的反应。
②放热反应常温下不一定容易发生,如物质燃烧。
③吸热反应也不一定需要加热,如Ba(OH)2·8H2O晶体和NH4Cl晶体的反应。
(2)NaOH固体或浓硫酸溶于水,溶液温度均会升高,则NaOH固体、浓硫酸溶于水是放热反应,对吗?
【答案要点】吸热反应和放热反应都是化学变化,NaOH固体或浓硫酸溶于水溶于水是放热过程,但不是放热反应;如升华、蒸发等过程是吸热过程,但不是吸热反应。
(3)你认为实验【6-2】成功的关键是什么?该实验中能量是如何转化的?
【答案要点】①该实验成功的关键是在短时间内反应充分进行,使体系温度快速降低,木片上的水迅速凝固。
②实验前可将块状Ba(OH)2·8H2O固体(NH4Cl固体是粉状);实验中用玻璃棒快速搅拌混合物。
③该实验中实现了化学能到热能的转化。
【对应训练】1.下列关于化学反应与能量变化的说法中,不正确的是( )
A.化学反应必然伴随着能量变化
B.Na与H2O的反应属于吸热反应
C.Ba(OH)2·8H2O与NH4Cl的反应属于吸热反应
D.化学变化中的能量变化主要是由化学键变化引起的
【答案】C
【解析】化学反应的本质是旧化学键的断裂与新化学键的形成,由于断键吸热,成键放热,因此化学反应必然伴随着能量变化,A、D正确;Na与H2O反应生成氢氧化钠和氢气,属于放热反应,B错误;根据实验可知,Ba(OH)2·8H2O与NH4Cl的反应属于吸热反应,C正确。
2.下列说法正确的是( )
①需要加热才能发生的反应一定是吸热反应 ②放热反应在常温下一定很容易发生 ③反应是放出能量还是吸收能量必须看反应物和生成物所具有的总能量的相对大小 ④有的放热反应加热到一定温度引发后,停止加热反应也能继续进行
A.只有③④ B.只有①② C.①②③④ D.②③④
【答案】A
【解析】加热才能发生的反应不一定是吸热反应,如铜在氯气中燃烧;放热反应在常温下不一定容易发生,如N2与H2合成NH3;反应是放热还是吸热取决于反应物、生成物所具有的总能量的相对大小;需要加热才能发生的放热反应,如果反应放出的热量达到反应所需要的热量,停止加热反应也能继续进行,如Fe+Seq \(====,\s\up6(Δ))FeS。
二、化学反应中能量变化的原因
活动一、探究化学反应中热量的变化与化学键的关系—微观角度
任务一、阅读思考:阅读教材P33页内容,思考化学反应中化学键与能量有何关系?
【答案要点】①分子或化合物里的原子之间是通过化学键相结合的,而化学键与化学能联系在一起的。当物质发生化学反应时,断开反应物的化学键要吸收能量,而形成生成物的化学键要放出能量。
②化学键与能量的关系可用图示表示为:
断键吸收能量(E1)> 成键释放能量(E2),反应吸收能量(吸热反应);
断键吸收能量(E1)< 成键释放能量(E2),反应放出能量(放热反应)。
③相同条件(如在25 ℃和101 kPa)的条件下,由原子形成1 ml化学键时所放出的能量,与断开1 ml相同化学键所吸收的能量是相等的。
任务二、问题探究:已知氢气在氯气中燃烧生成氯化氢旧键断裂和新键形成时能量的变化如下图所示:
则H2+Cl2eq \(=====,\s\up11(点燃),\s\d4( ))2HCl的过程是放出能量还是吸收能量?由此可得出什么结论?
【答案要点】①由图示信息可知:1 ml H2中含有1 ml H-H键,断开1 ml H-H键吸收436 kJ能量。1 ml Cl2中含有1 ml Cl-Cl键,断开1 ml Cl-Cl键吸收243 kJ能量。形成1 ml HCl分子中的H-Cl键会放出431 kJ能量,则断裂化学键吸收的总能量为:436 kJ+243 kJ=679 kJ,形成化学键放出的总能量为:431 kJ×2=862 kJ,反应中能量的变化为:862 kJ-679 kJ=183 kJ,且放出的总能量大于吸收的总能量。因此,该过程放出能量。
②结论:a.化学键的断裂与形成是物质化学反应中能量变化的主要原因,且遵循能量守恒定律。
b.若反应物中的化学键断开时吸收的能量高于生成物成键释放的能量,则该反应吸收能量,吸收的能量=反应物分解吸收的总能量-生成物形成释放的总能量。
c.若反应物中的化学键断开时吸收的能量低于生成物成键释放的能量,则该反应放出能量,放出的能量=生成物形成释放的总能量-反应物分解吸收的总能量。
注意:标况下,将1ml气态分子AB断裂成理想气态原子所吸收的能量,单位(KJ·ml-1)叫键能。
【对应训练】1.下图为H2与Cl2在一定条件下反应生成HCl的微观示意图。下列说法不正确的是( )
注:示意图中的能量表示断裂或形成1ml共价键吸收或放出的热量。
A.反应的化学方程式是H2+Cl2=2HCl
B.由图可知有假想中间物质H、Cl原子形成1 mlH-Cl非极性键放出431kJ的能量
C.由图中能量数据可知,H-H键比Cl-Cl键更难断裂
D.标准状况下,11.2LH2与过量Cl2反应放出的热量是183 kJ
【答案】D
【解析】A.氢气和氯气反应的方程式为: H2+Cl2=2HCl,A正确;B.由图可知,H、Cl原子形成1 mlH-Cl非极性键放出431kJ的能量,B正确;C.由图中能量数据可知,H-H键436kJ·ml-1,比Cl-Cl键243kJ·ml-1更大,更难断裂,C正确;D.反应焓变=断键能量-成键能量;H2+Cl2=2HCl反应的焓变△H=436 kJ·ml-1+243 kJ·ml-1-2×431 kJ·ml-1=-183 kJ·ml-1,则1mlH2参加反应放热为183 kJ,标准状况下,11.2LH2的物质的量为0.5ml,与过量Cl2反应放出的热量是91.5kJ,D错误;故答案为D。
2.根据下列信息判断氢气燃烧生成水时的热量变化,其中一定正确的是( )
A.H2O分解为H2与O2时放出热量
B.生成1 ml H2O时吸收热量245 kJ
C.甲、乙、丙中物质所具有的总能量大小关系为乙>甲>丙
D.氢气和氧气的总能量小于水的能量
【答案】C
【解析】根据能量变化可知,1 ml H2与eq \f(1,2) ml O2断键时吸收685 kJ能量,而生成1 ml H2O放出930 kJ能量,所以H2燃烧生成H2O的反应是放热反应,则H2O的分解是吸热反应。
活动二、探究化学反应中热量的变化与反应物和生成物具有的能量高低的关系—宏观角度
任务一、阅读思考:阅读教材P34内容,并结合图6-3,思考物质的能量与反应放出、吸收能量有何关系?由此可得出什么结论?
【答案要点】①放热反应可以看成是反应物所具有的化学能转化为热能释放出来,吸热反应可以看成是热能转化为化学能被生成物所“储存”
②结论:各种物质都具有能量,物质的组成、结构与状态不同,所具有的能量也不同
注意: = 1 \* GB3 \* MERGEFORMAT ①破坏反应物中的化学键吸收的能量越小,则反应物越不稳定,本身的能量越高。
= 2 \* GB3 \* MERGEFORMAT ②形成生成物的化学键放出的能量越多,说明生成物越稳定,本身的能量越低
任务二、归纳总结:比较放热反应与吸热反应,完成表格内容。
【答案要点】
任务三、问题探究:结合所学知识,思考如何判断吸热反应和放热反应?
【答案要点】①根据反应物和生成物的总能量的相对大小判断——决定因素:若反应物的总能量大于生成物的总能量,属于放热反应,反之是吸热反应。
②根据化学键断裂或形成时的能量变化判断——主要原因:若断裂反应物中的化学键所吸收的能量小于形成生成物中化学键所放出的能量,属于放热反应,反之是吸热反应。
③根据反应物和生成物的相对稳定性判断:由不稳定的物质(能量高)生成稳定的物质(能量低)的反应为放热反应,反之为吸热反应。
④根据反应条件判断:凡是持续加热才能进行的反应一般就是吸热反应。
【对应训练】1.下列说法正确的是( )
A.物质发生化学反应时都伴随着能量变化
B.伴有能量变化的物质变化都是化学变化
C.在一个确定的化学反应体系中,反应物的总能量与生成物的总能量一定相同
D.在一个确定的化学反应体系中,反应物的总能量总是高于生成物的总能量
【答案】A
【解析】物质发生化学反应时都伴随着能量变化,伴有能量变化的物质变化不一定是化学变化,如物质发生核变(如原子弹的爆炸)时也伴有能量变化。在一个确定的化学反应体系中,反应物的总能量(设为x)与生成物的总能量(设为y)之间的关系:①x>y,化学反应为放热反应;②x<y,化学反应为吸热反应。
2.已知反应NO2(g)+CO(g)=NO(g)+CO2(g)的能量变化如图所示,下列说法中正确的是( )
A.图中A→B的过程为放热过程
B.该反应为氧化还原反应
C.断开1 ml NO2和1 ml CO的化学键吸收的热量总和大于
生成1 ml NO和 1 ml CO2时放出的热量总和
D.1 ml NO2(g)和1 ml CO(g)的总能量小于1 ml NO(g) 和
1 ml CO2(g)的总能量
【答案】B
【解析】A.图中A→B的过程,能量升高,为吸热过程,故A错误;B.反应前后化合价发生变化,则为氧化还原反应,故B正确;C.由图可知,该反应为放热反应,则反应物的键能之和小于生成物的键能之和,故C错误;D.由图可知,该反应为放热反应,则反应物的总能量大于生成物的总能量,故D错误;故选B。
活动三、化学能与热能转化的应用
任务一、阅读思考:阅读教材P34-35页内容,思考现阶段人类获取热能的主要途径是什么?化石燃料获取能量面临哪些问题?
【答案要点】①现阶段人类获取热能的主要途径是:物质的燃烧,使用最多的常规能源是:化石燃料(煤、石油和天然气)。
②化石燃料获取能量面临的问题:a.储量有限,短期内不可再生;b.影响环境:煤、石油产品燃烧排放的粉尘、SO2、NOx、CO等是大气污染物的主要来源。
任务二、讨论交流:为了改善人类的生存环境,促进社会可持续发展,有哪些节能减排的措施?
【答案要点】①在燃料燃烧阶段,可以通过改进锅炉的炉型何燃料的空气比、清洁积灰等方法,提高燃料的燃烧效率;
②在能量利用阶段,可通过使用节能灯、改进电动机的材料何结构等提高能源的利用率;
③开发使用新能源,目前人们比较关注的新能源有太阳能、风能、地热能、海洋能和氢能等。
【对应训练】1.液态储氢技术就是在常温常压下将氢气融入到一种化合物“储油”中,形成“氢油”,便于储存和运输。下列有关说法错误的是( )
A.“氢油”不稳定
B.氢能源属于可再生能源
C.该技术实现了常温常压下储氢技术的新突破
D.液态储氢项目有利于发展氢能源电动机,从而带来新能源汽车的升级
【答案】A
【解析】“氢油”便于储存和运输,说明比较稳定,故A错误;氢气燃烧生成水,水分解又生成氢气,故属于可再生能源,故B正确;常温常压下可以将氢气融入到一种化合物“储油”中,故该技术实现了常温常压下储氢技术的新突破,故C正确;液态储氢解决了氢能储存难、运输难的问题,能实现氢能的广泛应用,故有利于发展氢能源电动机,从而带来新能源汽车的升级,故D正确。
2.下列关于能源和作为能源使用的物质的叙述中错误的是( )
A.化石能源物质内部蕴含着大量的能量
B.绿色植物进行光合作用时,将太阳能转化为化学能“贮存”起来
C.物质的化学能可以在一定条件下转化为热能、电能,为人类所利用
D.吸热反应没有利用价值
【答案】D
【解析】任何反应都有有利和不利的一面,如C+CO2高温,2CO是吸热反应,在钢铁冶炼中可以利用该反应获得更多的还原剂CO,故D项错误。
【课后巩固】1.下列说法不正确的是( )
A.当今社会人们所需的能量绝大部分是由化学反应产生的
B.目前,全球仍处于化石能源时代
C.人体生命活动所需要的能量,是由氧化还原反应提供的
D.凡是放出热量的化学反应均可用来造福人类
【答案】D
【解析】A.人类目前运用最多的能源是化石燃料,其释放的能量由化学反应产生,A正确;B.煤、石油、天然气三大化石燃料,是当今世界最重要的能源,故目前,全球仍处于化石能源时代,B正确;C.人体内有机物所含能量的释放是有机物被氧化成简单无机物的过程,属于氧化还原反应,所以人体运动所消耗的能量与氧化还原反应有关,C正确;D.化学反应放出的能量,可以造福人类,也可以给人类带来灾难,比如火灾,D错误;故选D。
2.下列说法中正确的是( )
A.物质发生化学反应时都伴随能量变化,伴随能量变化的过程也一定是化学变化的过程
B.需要加热的化学反应一定是吸热反应,不需要加热就能进行的反应一定是放热反应
C.因为3O2=2O3是吸热反应,所以臭氧比氧气的化学性质更活泼
D.吸热反应就是反应物的总能量比生成物的总能量高;也可以理解为化学键断裂时吸收的能量比化学键形成时放出的能量多
【答案】C
【解析】A.伴随能量变化的物质变化不一定是化学变化,物质的三态变化有能量变化,是物理变化,故A错误;B.一个反应的能量变化只与始终态有关,与反应的条件无关,如铝热反应需要高温引发却是剧烈的放热反应,故B错误;C.物质的能量越低越稳定,氧气能量比臭氧低,臭氧比氧气活泼,故C正确;D.反应物总能量高于生成物总能量时,反应放热,理解为化学键断裂时吸收的能量比化学键形成时放出的能量少,故D错误;故选C。
3.下列说法中不正确的是 ( )
A.化学键的断裂与形成是化学反应过程的本质
B.化学键的断裂与形成是化学反应中能量变化的主要原因
C.从能量的角度看,断开化学键要吸收能量,形成化学键要放出能量
D.若化学反应吸收能量时,其断键吸收的能量小于成键放出的能量
【答案】D
【解析】A.一个化学反应包括旧化学键的断裂和新化学键的形成,化学键的断裂与形成是化学反应过程的本质,A正确;B.旧化学键的断裂吸收能量,新化学键的形成放出能量,一个化学反应放出能量还是吸收能量由断键吸收的能量和成键放出的能量的相对大小决定,故化学键的断裂与形成是化学反应中能量变化的主要原因,B正确;C.化学键的断裂吸收能量,化学键的形成放出能量,C正确;D.一个化学反应放出能量还是吸收能量由断键吸收的能量和成键放出的能量的相对大小决定,若化学反应吸收能量,则其断键吸收的能量大于成键放出的能量,D错误;选D。
4.下列实验现象或图像信息不能说明相应的化学反应是放热反应的是( )
A.反应物总能量大于生成物总能量B.反应开始后,甲处液面低于乙处液面
C.反应开始后,针筒活塞向右移动D.反应开始后,饱和石灰水变浑浊
【答案】C
【解析】A.反应物总能量大于生成物总能量,则该反应放热,A不符合;B. 反应开始后,甲处液面低于乙处液面,说明集气瓶内气体受热膨胀,则试管内的反应放热,B不符合;C. 反应开始后,针筒活塞向右移动,可能是反应放热引起的、也可能是液体滴入使气体扩散引起的,则不能说明反应放热,C符合;D. 反应开始后,饱和石灰水变浑浊,则溶液温度升高氢氧化钙因溶解度降低而析出,则试管内的反应放热,D不符合;答案选C。
5.由N2O和NO反应生成N2和NO2的能量变化如图所示。下列说法不正确的是( )
A.反应生成1 ml N2时转移4 ml e-
B.反应物能量之和大于生成物能量之和
C.1 mlN2O(g)和1 mlNO如图中完全反应放出139kJ能量
D.断键吸收能量之和小于成键释放能量之和
【答案】A
【解析】N2O和NO反应生成N2和NO2的化学方程式为N2O+NO===N2+NO2,反应生成1 ml N2时转移2 ml e-,A不正确;根据图示,反应物能量之和大于生成物能量之和,B正确;该反应的反应热为(209-348)kJ·ml-1=-139 kJ·ml-1,C正确;由于该反应放热,所以断键吸收能量之和小于成键释放能量之和,D正确。
6.如图关于下列说法不正确的是( )
A.1 ml I2(s)与1 ml H2(g)化合生成2 ml HI(g)时,需要吸收5 kJ的能量
B.2 ml HI(g)分解生成1 ml I2(g)与1 ml H2(g)时需要吸收12 kJ的能量
C.1 ml I2(s)变为1 ml I2(g)时需要吸收17 kJ的能量
D.I2(g)与H2(g)生成HI(g)的反应是吸热反应
【答案】D
【解析】由题图可知,1 ml I2(g)与1 ml H2(g)反应放出12 kJ能量生成2 ml HI(g),该反应为放热反应,D错误。
7.已知2SO2+O2=2SO3为放热反应,对该反应的下列说法中正确的是( )
A.SO2和O2的总能量一定高于SO3的总能量
B.为了提高SO2的转化率,应使用催化剂
C.此反应达到平衡时,SO2的浓度与SO3的浓度一定相等
D.因该反应为放热反应,故不必加热就可发生
【答案】A
【解析】A.因为反应放热,所以反应物的总能量应高于生成物的总能量,即SO2和O2的总能量一定高于SO3的总能量,A正确;B.催化剂能改变反应速率,从而改变反应达平衡的时间,但不能提高反应物(SO2)的转化率,B不正确;C.反应物的平衡转化率未知,我们无法确定此反应达平衡时,SO2的浓度与SO3的浓度关系,C不正确;D.虽然该反应为放热反应,但仍需要提供条件(如加热)引发反应,D不正确;故选A。
8.如图所示,在一个小烧杯里加入研细的20 g Ba(OH)2·8H2O晶体,放在事先滴有3~4滴水的玻璃片上,然后向小烧杯中加入10 g NH4Cl晶体,并用玻璃棒快速搅拌。
(1)实验中要用玻璃棒搅拌的原因是________________________________________。
(2)写出有关反应的化学方程式:________________________________________,该反应________(填“是”或“不是”)氧化还原反应。
(3)该实验中观察到的现象除产生刺激性气味的气体及反应混合物呈糊状以外,还有________________。
(4)通过最后一个现象可以说明该反应为____________(填“吸”或“放”)热反应,这是由于反应物的总能量___________(填“大于”或“小于”)生成物的总能量。
【答案】(1)该反应是固体之间的反应,搅拌可使混合物充分接触并发生反应
(2)Ba(OH)2·8H2O+2NH4Cl ===BaCl2+2NH3↑+10H2O;不是
(3)玻璃片上因结冰而与小烧杯黏在一起 (4)吸 小于
【解析】(1)使物质混合均匀,增大接触面积,从而加快反应速率
(2)发生复分解反应。通过实验中玻璃片和烧杯粘在一起,说明水变为冰,反应是吸热的。
(3)反应吸热,使玻璃片和烧杯中的水凝结,而使玻璃片和烧杯粘在一起。
反应应是吸热的,根据能量守恒知:是由于反应物的总能量小于生成物的总能量而导致。放热反应
吸热反应
大多数化合反应
所有燃烧反应
酸碱中和反应
金属与酸或水的置换反应
铝热反应
大多数分解反应
Ba(OH)2·8H2O与NH4Cl反应
以C、CO、H2为还原剂的氧化还原反应
实验操作
在一只试管中加入2 mL 2 ml/L 盐酸,并用温度计测量其温度。再向试管中放入用砂纸打磨光亮的镁条
将20g Ba(OH)2•8H2O晶体研细后与10g NH4Cl在烧杯中混合,并将烧杯放在滴有几滴水的木片上,用玻璃棒快速搅拌,闻到气味后迅速用玻璃片盖上烧杯,用手触摸烧杯下部,试着用手拿起烧杯
实验装置
实验现象
①镁条逐渐溶解,有气泡产生;②温度计温度上升;
③用手触摸试管壁,有温热感
①混合物呈糊状;②有刺激性气味气体产生;③木片上的水结成冰,与烧杯底粘在了一起;④用手触摸杯壁下部,有凉的感觉
实验原理
Mg + 2HCl === MgCl2 + H2↑
Ba(OH)2·8H2O + 2NH4Cl === BaCl2 + 2NH3↑+ 10H2O
实验结论
该反应产生气体,并放出热量
该反应产生气体,并吸收热量
宏观解释
放热反应示意图
吸热反应示意图
化学反应放出热量
化学反应吸收热量
放热反应
吸热反应
反应物总能量大于生成物总能量,反应放热
反应物总能量小于生成物总能量,反应吸热
类型
比较
放热反应
吸热反应
定义
释放热量的化学反应
吸收热量的化学反应
形成原因
反应物具有的总能量大于生成物具有的总能量
反应物具有的总能量小于生成物具有的总能量
与化学键的关系
生成物分子成键时释放的总能量大于反应物分子断键时吸收的总能量
生成物分子成键时释放的总能量小于反应物分子断键时吸收的总能量
反应过程图示
相关试卷
这是一份化学人教版 (2019)第六章 化学反应与能量第二节 化学反应的速率与限度优秀练习题,文件包含人教版2019高中化学必修二622化学反应的限度及条件控制导学案原卷docx、人教版2019高中化学必修二622化学反应的限度及条件控制导学案解析卷docx等2份试卷配套教学资源,其中试卷共18页, 欢迎下载使用。
这是一份高中化学人教版 (2019)必修 第二册第一节 化学反应与能量变化优秀当堂检测题,文件包含人教版2019高中化学必修二612化学反应与电能导学案原卷docx、人教版2019高中化学必修二612化学反应与电能导学案解析卷docx等2份试卷配套教学资源,其中试卷共20页, 欢迎下载使用。
这是一份高中化学人教版 (2019)必修 第二册第一节 化学反应与能量变化精品课时练习,共18页。

