所属成套资源:人教版化学必修第二册PPT课件+教案+分层练习+导学案(原卷+解析卷)整册(含单元复习资料)
人教版(2019)高中化学必修二第五章 化工生产中的重要非金属元素 单元测试 (原卷+解析卷)
展开
这是一份人教版(2019)高中化学必修二第五章 化工生产中的重要非金属元素 单元测试 (原卷+解析卷),文件包含人教版2019高中化学必修二第五章化工生产中的重要非金属元素单元测试原卷docx、人教版2019高中化学必修二第五章化工生产中的重要非金属元素单元测试解析卷docx等2份试卷配套教学资源,其中试卷共25页, 欢迎下载使用。
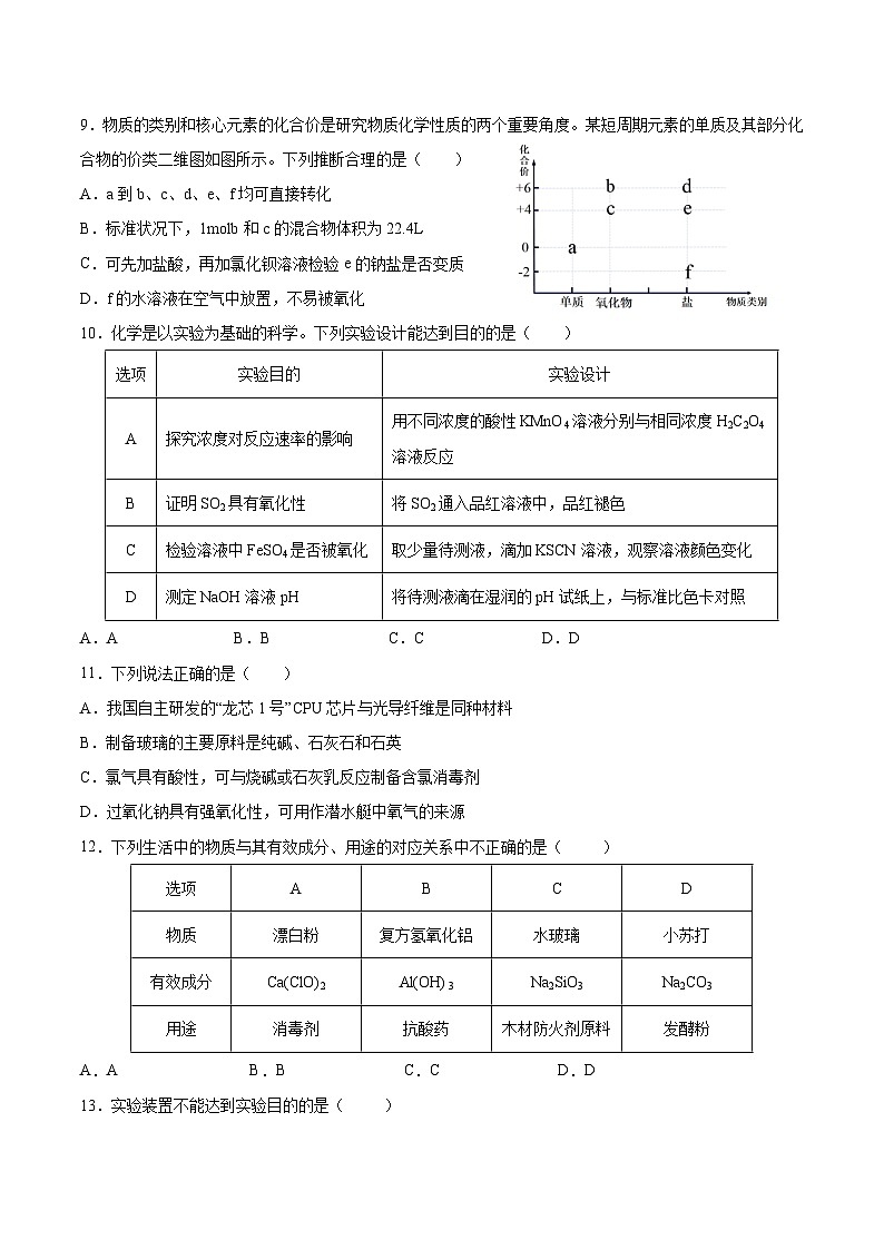
第五章 化工生产中的重要非金属元素 单元测试卷(考试时间:90分钟 试卷满分:100分)第Ⅰ卷(选择题44分)一、选择题:本题包括22小题,每小题只有以个选项符合题意,每小题2分,共44分。1.下列有关酸雨及形成的说法正确的是( )A.pH小于7的降雨通常称为酸雨B.酸雨的形成和空气中CO2含量增多有直接关系C.大量含硫化石燃料燃烧是形成酸雨的主要原因D.植被破坏、水土流失、生态环境破坏导致了酸雨形成2.化学知识与科技、生产、生活有密切的关系。下列叙述中错误的是( )A.“天宫二号”空间运行的动力源泉——太阳能电池帆板,其核心材料为晶体硅B.“天问一号”火星车使用的保温材料——纳米气凝胶,具有丁达尔效应C.三星堆二号祭祀坑出土商代的铜人铜像填补了我国考古学、青铜文化史上的诸多空白。青铜器的出土表明我国商代已经掌握冶炼铜技术D.“北斗系统”组网成功,北斗芯片中的半导体材料为二氧化硅3.下列说法正确的是( )A.硫质脆,微溶于酒精和二硫化碳B.硫与氢气反应,体现了硫的还原性C.硫与铁粉和铜粉分别反应,都可生成二价金属硫化物D.从硫的化合价角度分析,硫单质既可作氧化剂又可作还原剂4.下列说法正确的是( )A.浓硫酸具有强氧化性,常温下可与铁单质剧烈反应B.SO2能杀菌消毒防腐,常用作食品添加剂C.氨气因有刺激性气味,因此不用来作制冷剂D.所有铵盐受热均可以分解,产物均有NH35.我国具有独立知识产权的电脑芯片“龙芯一号”的问世,填补了我国计算机制造史上的一项空白。下列对硅及其化合物的有关叙述正确的是( )A.二氧化硅既能与烧碱溶液反应又能与氢氟酸反应,所以二氧化硅是两性氧化物B.晶体硅的化学性质不活泼,常温下不与任何物质发生反应C.晶体硅是一种良好的半导体材料,但是它的提炼工艺复杂,价格极高D.晶体硅和金刚石的硬度都很大6.下列关于氮及其化合物的说法错误的是( )A.NO2和水反应,NO2既做了氧化剂又做了还原剂B.NO、NO2均为大气污染气体,在大气中均可稳定存在C.可用浓盐酸检测输送NH3的管道是否发生泄漏D.HNO3具有强氧化性,可溶解铜、银等不活泼金属7.大气污染物SO2易溶于水,通常表现出较强的还原性,对人体的呼吸系统和中枢神经系统等均有毒性作用。认识和利用SO2的性质可有效防治对环境的污染,并实现SO2的综合利用。实验室通过下列实验探究SO2的性质。下列有关说法正确的是( )A.实验1说明SO2与水发生了化学反应B.实验2中发生了以下过程:SO2+H2OH2SO3、H2SO3==2H++SOeq \o\al(2-,3)C.实验3中可能发生了反应SO2+H2O2==H2SO4D.实验4说明SO2水溶液具有还原性8.由下列实验事实得出的结论正确的是( )A.由SiO2不能与水反应生成硅酸可知,SiO2不是酸性氧化物B.CO2通入Na2SiO3溶液产生白色沉淀,可知酸性H2CO3>H2SiO3C.由SiO2+2C eq \o(\o(\s\up6(_____),\s\up4(_____)),\s\up6(高温))Si+2CO↑,可知碳的非金属性大于硅D.SiO2可与NaOH溶液反应,也可与氢氟酸反应,可知SiO2为两性氧化物9.物质的类别和核心元素的化合价是研究物质化学性质的两个重要角度。某短周期元素的单质及其部分化合物的价类二维图如图所示。下列推断合理的是( )A.a到b、c、d、e、f均可直接转化B.标准状况下,1molb和c的混合物体积为22.4LC.可先加盐酸,再加氯化钡溶液检验e的钠盐是否变质D.f的水溶液在空气中放置,不易被氧化10.化学是以实验为基础的科学。下列实验设计能达到目的的是( )A.A B.B C.C D.D11.下列说法正确的是( )A.我国自主研发的“龙芯1号”CPU芯片与光导纤维是同种材料B.制备玻璃的主要原料是纯碱、石灰石和石英C.氯气具有酸性,可与烧碱或石灰乳反应制备含氯消毒剂D.过氧化钠具有强氧化性,可用作潜水艇中氧气的来源12.下列生活中的物质与其有效成分、用途的对应关系中不正确的是( )A.A B.B C.C D.D13.实验装置不能达到实验目的的是( )A.A B.B C.C D.D14.对下列有关事实的解释,其中错误的是 ( )A.常温下,浓硝酸可以用铝槽贮存,说明铝与浓硝酸不能反应B.浓硝酸在光照条件下其颜色变黄,说明浓硝酸不稳定见光容易分解C.在蔗糖固体中加入适量浓硫酸后出现发黑现象,说明浓硫酸具有脱水性D.反应:CuSO4+H2S===CuS↓+H2SO4能够进行,说明硫化铜既不溶于水,也不溶于稀硫酸15.纯二氧化硅可用下列流程制得。下列说法不正确的是( )A.X可用作木材防火剂B.步骤Ⅱ的反应是Na2SiO3+H2SO4=H2SiO3↓+Na2SO4C.步骤Ⅱ中的Y生成可用SiO2与水反应代替D.步骤 Ⅲ若在实验室完成,一般在坩埚中进行16.下列叙述错误的是 ( )A.利用如图装置可制取B.将干燥的红色石蕊试纸接近图中a处,可观察到试纸变蓝C.图中收集完NH3后,取下试管,在导管口b处堵上浸有稀硫酸的棉花可防止NH3污染空气D.进行图所示实验时,可观察到液体迅速充满试管并变为红色,说明极易溶于水,其水溶液显碱性17.下列实验中,对应的现象以及结论都正确且两者具有因果关系的是( )A. A B. B C. C D. D18.一定条件下,硫的某种含氧酸H2SOx(x≤4)与H2S可发生如下反应:H2S+H2SOx→S+(x-3)SO2+H2O(未配平),则下列有关的推断合理的是( )A.该反应中,一定有SO2生成B.该反应中,H2S作还原剂,H2SOx作氧化剂C.若x=3,则还原剂与氧化剂的粒子个数之比为1:1D.若x=4,则每生成1个S原子,此时转移的电子为6个19.自然界的氮循环包括以下过程。下列说法中,不正确的是( )A.硝化过程中,含氮物质被氧化B.氨氧化过程中,亚硝态氮元素与铵态氮元素理论物质的量之比为3:4C.N2→NH4+属于氮的固定,N2发生还原反应D.土壤中Fe2+和Fe3+的存在有利于从与其接触的水体中除去氮元素20.三效催化剂是最为常见的汽车尾气催化剂,其催化剂表面物质转化的关系如图所示,下列说法正确的是 ( )A.在转化过程中,氮元素均被还原B.依据图示判断催化剂不参与储存和还原过程C.还原过程中生成0.1 mol N2,转移0.5 mol电子D.三效催化剂能有效实现汽车尾气中CO、CxHy、NOx三种成分的净化21.无色的混合气体甲中可能含有NO、CO2、NO2、NH3、N2中的几种,将100mL气体甲经过图实验处理,结果得到酸性溶液,而几乎无气体剩余,则气体甲的组成可能为( )A. NH3、NO2、N2 B. NH3、NO、CO2C.NH3、NO2、CO2 D. NO、CO2、N222.将一包由Cu、Cu2O和CuO、和组成的混合物均分成两份:一份混合物在加热条件下与H2充分反应,将固体全部转化成铜粉时固体质量减少了6.4g;向另一份混合物中加入800mLHNO3溶液恰好完全反应生成Cu(NO3)2和NO(假设不产生其他还原产物),这些NO和3.36L O2(标准状况)混合并通入足量水中,气体全部被吸收生成HNO3。则该硝酸的物质的量浓度为( )A. 1.0mol/L B. 2.0mol/L C. 30mol/L D. 4.0mol/L第II卷(非选择题 共56分)二、非选择题:本题共5个小题,共56分。23.(10分)摩擦剂是牙膏的主体成分,SiO2是一种常见的摩擦剂。(1)Si在元素周期表中的位置是_________________________。(2)根据用途推测SiO2在水中的溶解性:______________(填“易溶”或“难溶”1分)。(3)制备SiO2的方法如下:①写出反应I的离子方程式_________________________________________________。②比较酸性强弱:H2SO4_____H2SiO3(填“>”或“<”1分)。③结合原子结构解释②中酸性关系:Si和S电子层数相同,________________________________。(4)为满足不同需求,牙膏中还会添加一些特殊物质,如含氟牙膏中添加氟化亚锡(SnF2)。锡的原子结构示意图如图。下列说法正确的是___________(填序号)。a.Sn元素的最高正化合价为+4b.Sn的原子半径比Si大c.Sn和Si均可以作半导体材料24.(10分)有一瓶溶液含Cl-、CO32-、SO42-、Na+、NH4+、Cu2+、Mg2+七种离子中的某几种,为确定其成分,现进行如下实验:①向原溶液中滴加过量NaOH溶液,有白色沉淀产生;②将①所得溶液加热,产生能使湿润的红色石蕊试纸变蓝的气体;③向原溶液中滴加BaCl2溶液,无沉淀产生;④向原溶液中滴加AgNO3溶液,有白色沉淀产生,再加稀硝酸白色沉淀不溶解。回答下列问题:(1)原溶液中一定含有的离子是___________________,一定不含有的离子是__________________,可能含有的离子是_____________。(2)写出实验①、④中生成白色沉淀发生反应的离子方程式:①___________________________________________;④_______________________________________。(3)有同学认为实验④可以省略,你认为呢? ______________________(填“可以”或“不可以”),并说明理由________________________________________________________________________________________。25.(12分)A、B、C、D均为中学化学常见的纯净物且都含有一种相同元素,A是单质,B是A的氧化物。它们有如图反应关系:(1)若B是淡黄色固体,②③的反应中均有一种相同的反应物且摩尔质量为18g/mol,D俗称小苏打。则C的化学式为___________,写出物质B与反应的化学方程式________________________________,由D和澄清石灰水可得到C,写出该反应的离子方程式_______________________________________。(2)若B是制作光导纤维的材料,②③的反应物中均有烧碱,D为酸。用氧化物表示C的组成___________,反应①②③④⑤中,属于氧化还原反应的有___________(填序号),写出D转化为C的离子方程式________________________________________________。(3)若B是红棕色固体,反应③在盐酸中完成,则反应②中加入物质的化学式为___________;若C、D组成元素相同,则C转化为D的离子方程式为__________________________________,在D中滴入氢氧化钠溶液,一段时间内观察到的现象是_________________________________________。26.(8分)“绿水青山就是金山银山”。近年来,绿色发展、生态保护成为中国展示给世界的一张新“名片”。(1)硫酸工业排出的尾气(主要含SO2)有多种处理方式。其中一种方式便是用软锰矿浆(MnO2)吸收,如图所示。写出“反应1”的化学方程式:_________________________________________________________。(2)治理汽车尾气中NO和CO的方法之一是在汽车的排气管上安装一个催化转化装置,使NO和CO在催化剂作用下转化为无毒物质,写出该反应的化学方程式:__________________________________。(3)某工厂拟综合处理含废水和工业废气(主要含N2、Cl2、NO),设计了如下工艺流程:①“反应I”用于吸收Cl2,“反应I”的化学方程式为________________________________________。②“反应目II”的离子方程式为_____________________________________________。27.(16分)某校化学实验小组为了证明铜与稀硝酸反应产生一氧化氮,用如图所示装置进行实验(加热装置和夹持装置均已略去,装置气密性良好,F是用于鼓入空气的双连打气球)。实验操作及现象:试回答下列问题:(1)操作I中产生气体的化学式为______________。操作I的目的是___________________________________。D装置的作用是______________________________________________。(2)C装置中白色沉淀的化学式是_______________。操作II中当C装置中产生白色沉淀时立刻将B装置上提的原因是_______________________________________________________。(3)操作III中A装置中产生无色气体的化学方程式是____________________________________________。(4)E装置内气体颜色逐渐加深的原因是_________________________________________________________。(5)操作V现象产生的原因是(用两个化学方程式说明)______________________,______________________。实验实验操作和现象1用充有80mLSO2的针筒吸入蒸馏水,用橡皮塞堵住针筒前端,充分振荡,针筒内几乎没有气体剩余2取5mL实验1中的溶液,滴入几滴紫色石蕊试液,溶液显红色3取5mL实验1中的溶液,加入5mL3%的H2O2溶液,观察不到实验现象4取5mL实验1中的溶液,通入H2S气体,出现淡黄色浑浊选项实验目的实验设计A探究浓度对反应速率的影响用不同浓度的酸性KMnO4溶液分别与相同浓度H2C2O4溶液反应B证明SO2具有氧化性将SO2通入品红溶液中,品红褪色C检验溶液中FeSO4是否被氧化取少量待测液,滴加KSCN溶液,观察溶液颜色变化D测定NaOH溶液pH将待测液滴在湿润的pH试纸上,与标准比色卡对照选项ABCD物质漂白粉复方氢氧化铝水玻璃小苏打有效成分Ca(ClO)2Al(OH)3Na2SiO3Na2CO3用途消毒剂抗酸药木材防火剂原料发酵粉ABCD稀释浓硫酸制备并检验SO2气体用该装置制备少量白色的Fe(OH)2沉淀吸收NO中的NO2选项实验现象结论A将稀硝酸加入过量铁粉中,充分反应后滴加KSCN溶液有气体生成,溶液呈红色稀硝酸将Fe氧化为Fe3+B将铜粉加入1.0mol/LFe2(SO4)3溶液中溶液变蓝、有黑色固体出现金属铁比铜活泼C向少许待测液中滴加稀盐酸有刺激性气味气体放出待测液中一定含有SOeq \o\al(2-,3)D加热盛有NH4Cl固体的试管试管底部固体消失NH4Cl固体受热分解,产生氨气和氯化氢气体常温下重新结合成NH4Cl实验操作现象I.将B装置下移,使碳酸钙与稀硝酸接触产生气体II.当C装置中产生白色沉淀时,立刻将B装置上提III.将A装置中铜丝放入稀硝酸中,给A装置微微加热A装置中产生无色气体,E装置中开始时出现浅红棕色气体IV.用F装置向E装置中鼓入空气E装置中气体颜色逐渐加深V.一段时间后C装置中白色沉淀溶解

