所属成套资源:浙教版七年级下册信息技术课件+教案+学习单+教学设计
信息技术七年级下册第10课 物联系统原型搭建获奖作业ppt课件
展开
这是一份信息技术七年级下册第10课 物联系统原型搭建获奖作业ppt课件,文件包含第10课物联系统原型搭建教学课件pptx、第10课物联系统原型搭建学习单pptx、第10课物联系统原型搭建教学设计docx、第10课物联系统原型搭建作业设计docx等4份课件配套教学资源,其中PPT共17页, 欢迎下载使用。
班级:7年__班组别:______
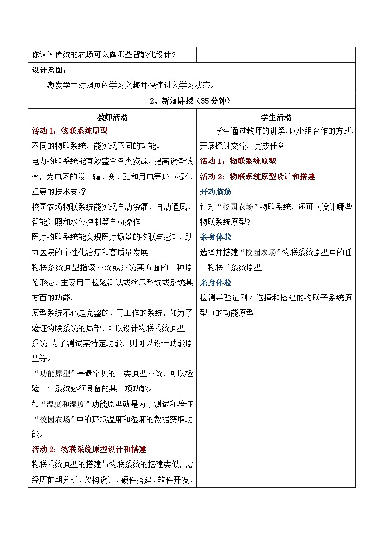
物联系统原型指:___________________________________
活动2:物联系统原型设计和搭建
针对“校园农场”物联系统,还可以设计哪些物联系统原型?
选择并搭建“校园农场”物联系统原型中的任一物联子系统原型。
检测并验证刚才选择和搭建的物联子系统原型中的功能原型
功能原型:___________________________________
相关课件
这是一份浙教版(2023)八年级下册第13课 智能物联系统的硬件搭建优秀作业课件ppt,文件包含第13课智能物联系统的硬件搭建教学课件pptx、第13课智能物联系统的硬件搭建学习单pptx、第13课智能物联系统的硬件搭建教学设计docx、第13课智能物联系统的硬件搭建作业设计docx等4份课件配套教学资源,其中PPT共15页, 欢迎下载使用。
这是一份初中信息技术浙教版(2023)七年级下册第15课 物联系统原型的运行与调试完美版作业课件ppt,文件包含第15课物联系统原型的运行与调试教学课件pptx、第15课物联系统原型的运行与调试学习单pptx、第15课物联系统原型的运行与调试教学设计docx、第15课物联系统原型的运行与调试作业设计docx等4份课件配套教学资源,其中PPT共21页, 欢迎下载使用。
这是一份初中信息技术第14课 物联系统原型的程序编写完整版作业ppt课件,文件包含第14课物联系统原型的程序编写教学课件pptx、第14课物联系统原型的程序编写学习单pptx、第14课物联系统原型的程序编写教学设计docx、第14课物联系统原型的程序编写作业设计docx等4份课件配套教学资源,其中PPT共19页, 欢迎下载使用。

