





江西省赣州市大余县部分学校2024-2025学年高二上学期12月联考生物试题(Word版附解析)
展开
这是一份江西省赣州市大余县部分学校2024-2025学年高二上学期12月联考生物试题(Word版附解析),文件包含江西省赣州市大余县部分学校联考2024-2025学年高二上学期12月月考生物试题Word版含解析docx、江西省赣州市大余县部分学校联考2024-2025学年高二上学期12月月考生物试题Word版无答案docx等2份试卷配套教学资源,其中试卷共28页, 欢迎下载使用。
一、选择题(本题共13小题,每小题2分,共26分。每小题只有一个选项符合题目要求)
1. 下列有关种群的叙述,不正确的是( )
A. 两个池塘中的鲤鱼不属于一个种群
B. 种群密度总是随着种群出生率的增大而增大
C. 性别比例会影响出生率,从而影响种群数量变化
D. 人口的年龄结构可预测一个国家或地区人口数量的变化趋势
【答案】B
【解析】
【分析】种群的数量特征:种群密度、出生率和死亡率、迁出率和迁入率、年龄组成和性别比例。
1.种群在单位面积或单位体积中的个体数就是种群密度。
2.决定种群大小和种群密度的重要因素是出生率和死亡率、迁出率和迁入率。
3.年龄组成能预测种群数量的变化趋势。
【详解】A、种群是同一区域的同种个体,两个池塘是两个区域,A正确;
B、出生率增大,但是若死亡率也增大,且死亡率大于出生率,则种群密度减小,B错误;
C、性别比例会影响出生率,从而影响种群数量变化,C正确;
D、年龄结构是预测种群数量变化趋势的重要依据,D正确。
故选B。
2. 某陆生植物种群的个体数量减少,若用样方法调查其密度,下列做法合理的是( )
A. 进行随机取样,适当扩大样方的面积
B. 将样方内的个体进行标记后再计数
C. 采用等距取样法,适当减少样方数量
D. 采用五点取样法,适当缩小样方的面积
【答案】A
【解析】
【分析】样方法调查种群密度的注意点:①随机取样;②样方大小适中:一般乔木100m2、灌木16m2、草本1m2;③样方数量不宜太少;④一般选易辨别的双子叶植物(叶脉一般网状); ⑤常用五点取样法和等距取样法。
【详解】A、由于该陆生植物种群的个体数量较少,所以应适当扩大样方面积,使样本数量足够多,以保证所测得数据更加接近真实值,A正确;
B、样方法调查种群密度时,可直接对样方内的个体进行计数,B错误;
C、可采用等距取样法调查,不能减少样方数量,要确保一定的样方数量并求平均值,以减少误差,C错误;
D、可采用五点取样法调查,由于该陆生植物种群的个体数量较少,所以应适当扩大样方面积,D错误。
故选A。
3. 下图是有关种群特征的概念图,有关分析错误的是( )
A. ①表示种群密度,是最基本的种群数量特征
B. 春节期间,我国南部沿海城市人口数量变化主要取决于②③
C. 预测种群数量变化的主要依据是④
D. 利用人工合成的性引诱剂诱杀害虫,破坏了⑤
【答案】B
【解析】
【分析】据图分析:①表示种群密度,是种群最基本的数量特征,②表示出生率、③表示死亡率,④表示年龄组成,⑤表示性别比例。
【详解】A、①表示种群密度,是种群最基本的数量特征,A正确;
B、②表示出生率、③表示死亡率,春节期间,我国南部沿海城市人口数量的变化是流动人口的变化,取决于迁入率和迁出率,而不是出生率和死亡率,B错误;
C、④表示年龄组成,是预测种群数量变化的主要依据,C正确;
D、⑤表示性别比例,利用人工合成的性引诱剂诱杀害虫,破坏了害虫种群正常的性别比例,D正确。
故选B。
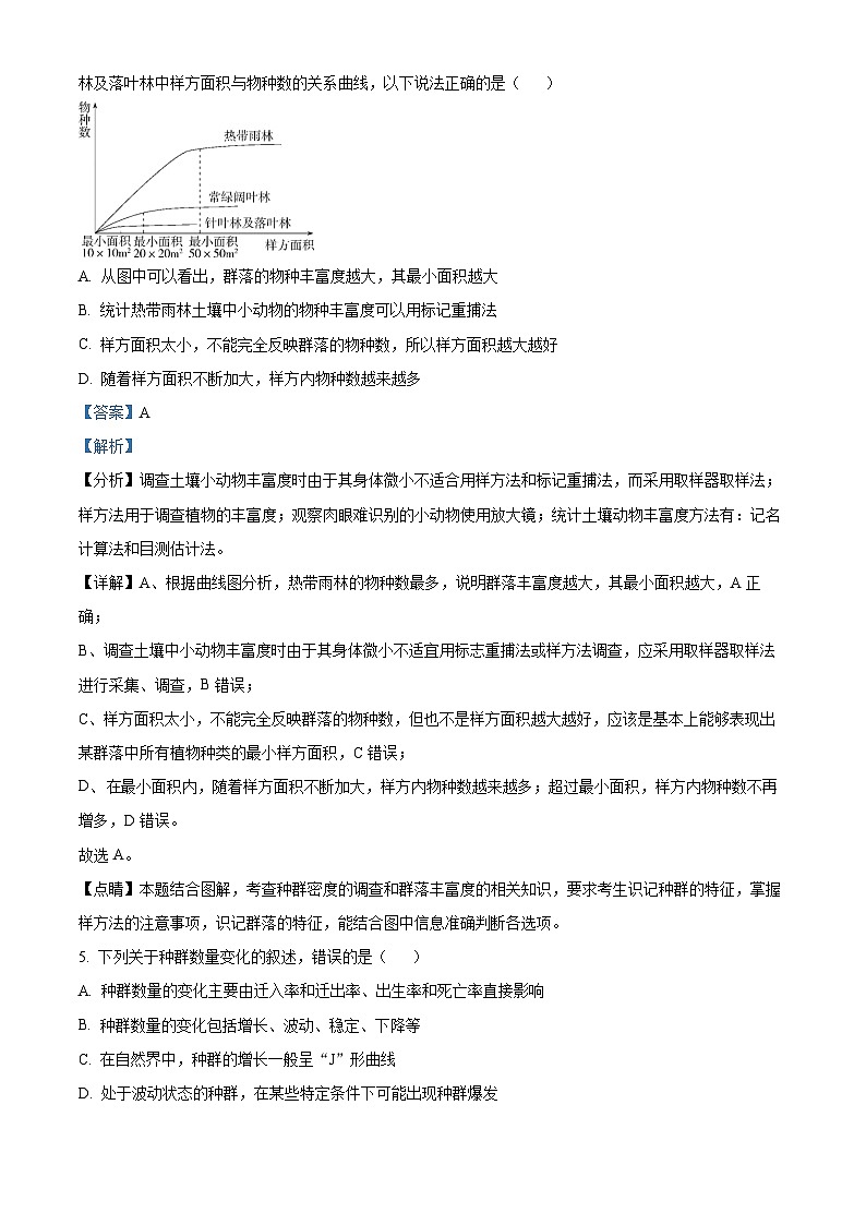
4. 不同群落的物种丰富度有差别。为了调查群落中物种数的多少,通常采用最小面积的方法来统计。最小面积是指基本上能够表现出某群落中所有植物种类的最小样方面积。如图为热带雨林、常绿阔叶林和针叶林及落叶林中样方面积与物种数的关系曲线,以下说法正确的是( )
A. 从图中可以看出,群落的物种丰富度越大,其最小面积越大
B. 统计热带雨林土壤中小动物的物种丰富度可以用标记重捕法
C. 样方面积太小,不能完全反映群落的物种数,所以样方面积越大越好
D. 随着样方面积不断加大,样方内物种数越来越多
【答案】A
【解析】
【分析】调查土壤小动物丰富度时由于其身体微小不适合用样方法和标记重捕法,而采用取样器取样法;样方法用于调查植物的丰富度;观察肉眼难识别的小动物使用放大镜;统计土壤动物丰富度方法有:记名计算法和目测估计法。
【详解】A、根据曲线图分析,热带雨林的物种数最多,说明群落丰富度越大,其最小面积越大,A正确;
B、调查土壤中小动物丰富度时由于其身体微小不适宜用标志重捕法或样方法调查,应采用取样器取样法进行采集、调查,B错误;
C、样方面积太小,不能完全反映群落的物种数,但也不是样方面积越大越好,应该是基本上能够表现出某群落中所有植物种类的最小样方面积,C错误;
D、最小面积内,随着样方面积不断加大,样方内物种数越来越多;超过最小面积,样方内物种数不再增多,D错误。
故选A。
【点睛】本题结合图解,考查种群密度的调查和群落丰富度的相关知识,要求考生识记种群的特征,掌握样方法的注意事项,识记群落的特征,能结合图中信息准确判断各选项。
5. 下列关于种群数量变化的叙述,错误的是( )
A. 种群数量的变化主要由迁入率和迁出率、出生率和死亡率直接影响
B. 种群数量的变化包括增长、波动、稳定、下降等
C. 在自然界中,种群的增长一般呈“J”形曲线
D. 处于波动状态的种群,在某些特定条件下可能出现种群爆发
【答案】C
【解析】
【分析】受气候、食物、天敌、传染病等因素的影响,大多数种群的数量总是在波动中。当种群长久处在不利的条件下,种群数量会出现持续性的或急剧下降。种群的延续需要以一定的个体数量为基础,当一个种群数量过少,可能会由于近亲繁殖等原因而衰退、消亡。
【详解】A、迁入率和迁出率、出生率和死亡率直接影响种群密度,A正确;
B、种群数量的变化包括增长、波动、稳定、下降等 ,B正确;
C、在自然界中,受环境条件的限制,种群的增长一般呈“S”形曲线,C错误;
D、处于波动状态的种群,在某些特定条件下可能出现种群爆发,如食物条件等因素的变动,D正确;
故选C。
6. 图中曲线乙表示某种群的数量变化曲线。下列叙述错误的是( )
A. 曲线乙显示该种群的数量增长方式为“S”形增长
B. 若某条件引起该种群的数量发生曲线丙所示变化,则导致这一变化的原因最可能是该种群迁入了大量同种个体
C. 一般情况下,气候是影响曲线乙中ab段波动的外界因素之一
D. 若某条件引起该种群的数量发生曲线甲所示变化,则导致这一变化的原因可能是食物来源变少
【答案】B
【解析】
【分析】种群波动是指处于平衡状态的种群,随时间发展其种群数量围绕某一饱和量上下波动的现象。环境条件变化可引起种群数量波动,如干旱、酷暑、严冬、流行疾病等因素可使种群减少数量;而温和、湿润、风调雨顺等年景会使种群数量增加等。此外种群自身特性也可引起种群大小波动。
【详解】A、由曲线乙可知,该种群的数量先增加,然后在一定程度保持相对稳定,符合“S”形曲线,A正确;
B、如果某条件引起该种群的数量发生曲线丙所示的变化,即环境容纳量增大,最可能的原因是外界条件更适宜,如有了充足的食物和空间,B错误;
C、一般情况下,气候是影响其波动的最大影响因素,C正确;
D、若食物来源变少,该种群的数量会下降,D正确。
故选B。
7. 如图为某种群在有限环境条件下数量增长的“S”型曲线图。下列有关叙述正确的是( )
A. “S”型曲线表示了种群数量和食物的关系
B. 种群增长过程中出现环境阻力是在d点之后
C. 防治害虫应在数量达到c点时进行
D. K值会因环境条件的变化而改变
【答案】D
【解析】
【分析】种群数量增长的“S”型曲线:是受限制的指数增长函数,描述食物、空间都有限,有天敌捕食;同一种生物的K值不是固定不变的,会受到环境的影响,环境遭受破坏,K值可能会下降;而当生物生存的环境改善,K值可能会上升。
【详解】A、据图分析可知,“S”型曲线表示了种群数量和时间的关系,A错误;
B、种群增长过程中一直都存在环境阻力,即a点后开始,并且随着种群数量增加而增加,B错误;
C、c点时种群增长速率最大,故防治蝗灾应在害虫数量应该在c点之前进行,C错误;
D、K值会因环境条件的变化而改变,如食物、天敌等因素的影响,D正确。
故选D。
8. 环保工作者对某地区最主要的草食动物某野兔种群数量进行连年监测,得到如图所示的数量增长变化(λ)曲线,λ=t年种群数量/(t-1)年种群数量。据图分析下列叙述正确的是( )
A. 在第1年至第3年期间种群呈“J”型增长
B. 在第4年初至第5年末,种群数量先增后减
C. 第3年末种群数量与第5年中期种群数量相等
D. 野兔的种群数量在第4年末达到最大
【答案】B
【解析】
【分析】由图示可知,λ值为当年种群数量与上一年种群数量的比值,λ>1,种群数量上升;λ=1,种群稳定;0<λ<1 种群数量下降。
【详解】A、图中显示第1年到第3年期间λ值约为1,“J”型曲线其λ值应大于1且恒定,故不属“J”型增长,A错误;
BC、第3年末到第5年中期λ始终大于1,种群数量一直增加,从第5年中期到第5年末λ小于1,种群数量减少,B正确,C错误;
D、该野兔种群在第5年中期达到数量最大,D错误。
故选B。
9. 假设某草原上散养某种家畜种群呈S型增长,该种群的增长速率随种群数量的变化趋势如图所示。若要持续尽可能多地收获该种家畜,则应在种群数量合适时开始捕获,下列四个种群数量中合适的是( )
A. 甲点B. 乙点C. 丙点D. 丁点
【答案】D
【解析】
【分析】据图可知,该种群为某草原上散养的某种家畜种群,增长率先上升然后下降。
【详解】该种家畜种群呈S型增长,图示为种群增长率曲线。为持续尽可能多地收获该种家畜,应在丁点对应的种群数量进行收获,此时种群数量较大,且捕获后可使种群增长率处于较高水平。甲、乙、丙三点均未达到种群最大增长率,种群数量相对较少。
故选D。
10. 在某森林的固定位置和固定时间,用固定数量的鸟网捕捉,统计大山雀的种群数量,连续10年内得到如图所示的曲线(图中A表示该种群数量是一年前种群数量的倍数)。下列有关叙述错误的是( )
A. 2~6年间大山雀种群的年龄结构都为衰退型
B. 大山雀种群数量的调查可用标记重捕法
C. 10年内,第4年的种群数量最大
D. 第8年大山雀数量达到最低,此后保持相对稳定
【答案】A
【解析】
【分析】根据λ与1的大小关系判断种群数量变化:λ大于1时,表示种群数量增长;λ小于1时,表示种群数量减少;λ等于1时,表示种群数量保持稳定。
【详解】A、分析题图:图中λ表示该种群数量是前一年种群数量的倍数,λ大于1时,表示种群数量增长,λ小于1时,表示种群数量减少,2~4年间大山雀种群的年龄组成为增长型,A错误;
B、大山雀活动能力较强,种群数量的调查可以用标记重捕法,B正确;
C、10年内,第4年的种群数量最大,C正确;
D、从4-8年,λ小于1,每年的种群数量都比前一年少,第8年大山雀数量达到最低,此后保持相对稳定,D正确。
故选A。
11. 如图为某地东亚飞蝗种群数量变化示意图,下列叙述错误的是( )
A. 为有效防治蝗灾,应在a点之前及时控制种群密度
B. a~b段,该种群的增长率与种群密度之间呈正相关
C. 利用性引诱剂诱杀雄虫改变性别比例可防止c点出现
D. b~c段可表示东亚飞蝗数量的波动
【答案】B
【解析】
【分析】种群的数量特征及其相互关系:1.种群密度是种群最基本的数量特征。2.出生率、死亡率和迁入率、迁出率是决定种群密度变化的直接因素。3.年龄组成和型性别比例不直接决定种群密度,年龄组成通过影响出生率和死亡率影响种群密度,性别比例通过影响出生率影响种群密度。4.根据年龄组成可以预测种群密度的变化趋势,但该趋势不一定能够实现,还要看影响种群密度变化的其他因素,如气候、食物、天敌、传染病等。
【详解】A、a点时蝗虫的增长速率达到最大,应在a点之前及时控制种群密度,A正确;
B、a~b段,该种群的增长速率与种群密度之间呈负相关,B错误;
C、通过诱杀雄虫改变性别比例可降低蝗虫的出生率从而降低种群密度,防止c点出现,C正确;
D、b~c段可表示东亚飞蝗数量的波动,D正确。
故选B。
12. 下述古代诗句中,部分体现了非生物因素对生物的影响,其中不属于对种群数量变化产生影响的是( )
A. 暮春三月,江南草长,杂花生树,群莺乱飞
B. 离离原上草,一岁一枯荣,野火烧不尽,春风吹又生
C. 昨夜雨疏风骤……却道海棠依旧。知否,知否?应是绿肥红瘦
D. 寒下秋来风景异,衡阳雁去无留意。四面边声连角起。千嶂里,长烟落日孤城闭
【答案】C
【解析】
【分析】种群的数量特征包括种群密度 、出生率和死亡率 、年龄组成 、性别比例 、迁入率和迁出率。种群密度是最基本的种群数量,出生率和死亡率以及迁入率和迁出率能决定种群的数量变化,年龄组成能预测种群数量变化,性别比例影响种群数量变化。非生物因素包括:光、温度、水、空气、土壤等,也会影响种群数量变化。
【详解】A、暮春三月,江南绿草遍野,树上各种花朵盛开,成群的黄莺到处飞翔,体现了非生物因素对种群数量变化产生的影响,A正确;
B、春天气温回升,草原上的草数量增加,体现了非生物因素对种群数量变化产生的影响,B正确;
C、一夜的风雨过后,海棠树应该是绿叶繁茂、红花凋零了,没有体现非生物因素对海棠树种群数量变化产生的影响,C错误;
D、秋天到了,西北边塞的风光和江南不同,大雁又飞回衡阳了,体现了非生物因素对种群数量变化产生的影响,D正确。
故选C。
13. 研究种群数量的变化规律以及种群数量变化的因素,对于有害动物的防治、野生生物资源的保护和利用以及濒危动物种群的拯救和恢复,都有着重要意义。下列有关说法正确的是( )
A. 采取措施降低环境容纳量,能从根本上限制有害动物的种群数量
B. 消灭捕食者,引入被捕食者是保护濒危动物的根本措施
C. 在田鼠种群数量达到K/2时进行防治,消耗的防治成本最低
D. 鱼类养殖中,在接近K/2时进行捕捞有利于鱼类的可持续增产
【答案】A
【解析】
【分析】“J”型曲线和“S”型曲线的比较:
【详解】A、采取措施如减少有害动物的食物来源,增加其天敌的数量,破坏其栖息环境等,降低环境容纳量,能从根本上限制有害动物的种群数量增长,A正确;B、建立自然保护区,给濒危动物创造更宽广的生存空间,改善它们的栖息环境,从而提高环境容纳量,是保护濒危动物的根本措施,B错误;
C、在种群数量达到K/2前防治,防治成本最低,C错误;
D、鱼类养殖过程中,捕捞后的剩余量接近 K/2时,有利于鱼类资源的可持续增产,D错误。
故选A。
二、选择题(本题共5小题,每小题4分,共20分。每小题有两个或两个以上选项符合题目要求,全部选对的得4分,选对但不全的得2分,有选错的得0分)
14. 下列有关调查动物种群密度方法的叙述,不正确的是( )
A. 调查草地中跳蝻的种群密度一般不采用样方法
B. 对活动能力强、活动范围大的动物最好采用样方法调查其种群密度
C. 调查池塘中变形虫、草履虫等单细胞动物的种群密度可用抽样检测法
D. 对农作物上的蚜虫、植物叶片上的昆虫卵常采用标记重捕法调查其种群密度
【答案】ABD
【解析】
【分析】1、调查种群密度常用样方法和标记重捕法,其中样方法适用于调查植物和活动能力弱、活动范围小的动物,而标记重捕法适用于调查活动能力强、活动范围大的动物。
2、样方法的注意点:①随机取样;②样方大小适中;③样方数量不易太少;④一般选易辨别的双子叶植物(叶脉一般网状);⑤常用五点取样法和等距取样法。
3、样方法的步骤是确定调查对象→选取样方→计数→计算种群密度;标记重捕法的步骤是确定调查对象→捕获并标记个体→重捕并计数→计算种群密度。
【详解】A、草地中跳蝻的活动能力较弱,一般采用样方法调查其种群密度,A错误;
B、标记重捕法适用于活动能力强、活动范围大的动物的种群密度的调查,B错误;
C、对池塘中变形虫、草履虫等单细胞动物的种群密度的调查可用抽样检测法,C正确;
D、对农作物上的蚜虫、植物叶片上的昆虫卵常采用样方法调查其种群密度,D错误。
故选ABD。
15. 下列有关探究“培养液中酵母菌种群数量的变化”实验的叙述,正确的是( )
A. 改变培养液的会影响K值(环境容纳量)大小
B. 用抽样检测法去调查玻璃容器中酵母菌数量的变化
C. 取适量培养液滴于普通载玻片后对酵母菌准确计数
D. 营养条件是影响酵母菌种群数量变化的唯一因素
【答案】AB
【解析】
【分析】1、酵母菌可以用液体培养基来培养,培养液中的酵母菌种群的增长情况与培养液的成分、空间、pH、温度等因素有关。
2、利用血球计数板在显微镜下直接计数是一种常用的细胞计数法,这种方法可以直接测定样品中全部的细胞数目,所以一般用于单细胞微生物数量的测定,由于血球计数板上的计数室盖上盖玻片后的容积是一定的,所以可根据在显微镜下观察到的细胞数目来计算单位体积的细胞的总数目。
【详解】A、酵母菌适宜生存在偏酸性的环境中,改变培养液的pH会影响K值(环境容纳量)大小,A正确;
B、酵母菌体积小,数量多,常用抽样检测法调查玻璃容器中酵母菌数量的变化,B正确;
C、应用血细胞计数板对酵母菌进行计数,C错误;
D、营养、温度、pH、有害物质的积累等都是影响酵母菌种群数量变化的因素,D错误。
故选AB。
16. 下列关于影响种群数量变化因素的叙述,正确的是( )
A. 气温、干旱等环境因素是影响种群数量的密度制约因素
B. 一般来说,食物和天敌等生物因素对种群数量的作用强度与该种群的密度是相关的
C. 阳光、温度、水等是影响种群数量的非生物因素
D. 食物是影响种群数量变化的生物因素
【答案】BCD
【解析】
【分析】影响种群数量变化因素包括生物因素和非生物因素,动物种群数量受生物因素影响的同时,也受气温、日照和降水等非生物因素的影响,气候、季节、降水等的变化,影响程度与种群密度没有关系,属于非密度制约因素,食物和天敌等生物因素对种群数量的作用强度与该种群的密度是相关的。
【详解】A、气温、干旱等环境因素是影响种群数量的密度的非生物制约因素,A错误;
B、一般来说,食物和天敌等生物因素对种群数量的作用强度与该种群的密度是相关的,B正确;
C、阳光、温度、水等是影响种群数量的非生物因素,C正确;
D、食物和天敌等生物因素对种群数量的作用强度与该种群的密度是相关的,D正确。
故选BCD。
17. (多选)如图表示用同样的条件单独培养双小核草履虫、大草履虫及混合培养两种草履虫(两种草履虫食性相同,生活环境相似)得到的种群数量变化曲线,请判断以下说法正确的是( )
A. 单独培养后期,两种草履虫种群增长速率降低,主要原因是种内竞争的加剧和食物、空间等的限制
B. 混合培养时大草履虫的种群数量最终降为0,是因为双小核草履虫在与大草履虫的竞争中占优势
C. 混合培养时双小核草履虫的K值低于单独培养时,是因为竞争者大草履虫的存在增大了环境阻力
D. 若在混合培养时,往培养液中加入双小核草履虫的天敌,会对双小核草履虫的种群数量产生影响,对大草履虫的数量无影响
【答案】ABC
【解析】
【分析】根据题图可知:混合培养时双小核草履虫种群数量持续增加,而大草履虫种群数量最终减少,说明两者是竞争关系。
【详解】A、单独培养后期,由于食物和空间等资源有限导致种内竞争加剧,两种草履虫的增长速率都降低,A正确;
B、两种草履虫竞争营养物质、空间等,且在竞争中大草履虫占劣势,双小核草履虫占优势,B正确;
C、竞争者大草履虫会影响双小核草履虫种群数量的变化,混合培养时,大草履虫的存在使环境阻力增大,双小核草履虫的K值降低,C正确;
D、天敌的引入会降低双小核草履虫的种群数量,双小核草履虫数量减少,大草履虫的竞争者减少,其数量可能增加,D错误。
故选ABC。
18. 影响昆虫种群数量的因素有很多,其中像食物、空间等因素对种群数量的影响随种群密度的大小而改变,称为密度制约因素;而寒冷、干旱等因素对种群数量的影响与种群密度无关,称为非密度制约因素。下列相关分析正确的是( )
A. 密度制约因素对种群数量变化的影响可通过反馈调节实现
B. 天敌属于密度制约因素,流行性疾病属于非密度制约因素
C. 若昆虫的种群数量超过 K 值,非密度制约因素作用会增强
D. 非密度制约因素可通过影响出生率和死亡率影响种群密度
【答案】AD
【解析】
【分析】
影响种群数量变化的因素分两类,一类是密度制约因素,即影响程度与种群密度有密切关系的因素,如食物、流行性传染病等;另一类是非密度制约因素,即影响程度与种群密度无关的因素,气候、季节、降水等的变化,影响程度与种群密度没有关系,属于非密度制约因素。
【详解】A、密度制约因素对种群数量变化的影响是通过反馈调节而实现的,如被捕食者(食物)对捕食者的数量变化的影响就是通过反馈调节实现的,被捕食者(食物)减少,使捕食者减少,反之,捕食者减少增加,A正确;
B、根据分析可知,流行性疾病属于密度制约因素,B错误;
C、 K 值与种群密度有密切关系,若昆虫的种群数量超过 K 值,与种群密度有密切关系的密度制约因素作用会增强,C错误;
D、非密度制约因素气候、季节、降水等,可影响种群出生率和死亡率,从而影响种群密度,D正确。
故选AD。
三、非选择题(本题共5小题,共54分)
19. 下图表示三个种群的年龄结构类型,请回答:
(1)A属于__________型,这样的种群正处于__________时期。
(2)B属于__________型,这类种群中各年龄期的个体数目__________。
(3)C属于__________型,这类种群的种群密度会__________。
(4)假设用人工合成的性引诱剂大量诱杀稻田内某种害虫的雄性个体,就会破坏害虫种群正常的__________,从而导致该种群的__________率降低,达到明显降低害虫种群__________的目的,使害虫种群的年龄结构为图中的__________类型。
(5)在渔业生产中,要严格控制渔网孔眼大小以保护幼鱼,这将会使捕捞鱼年龄结构为图__________所示的类型。
【答案】(1) ①. 增长 ②. 发展
(2) ①. 稳定 ②. 比例适中
(3) ①. 衰退 ②. 越来越小
(4) ①. 性别比例 ②. 出生 ③. 密度 ④. C
(5)A
【解析】
【分析】分析图示可知,A中幼年个体数较多,老年个体数较少,年龄组成为增长型;B中各年龄期的个体数目比例适中,年龄组成为稳定型;C中幼年个体数较少,老年个体数较多,年龄组成为衰退型。
【小问1详解】
A种群中幼年个体很多,老年个体很少,种群密度会越来越大,是增长型,这样的种群正处于增长时期。
【小问2详解】
B种群中各年龄期的个体数目比例适中,这样的种群正处于稳定时期,种群密度在一段时间内会保持稳定。
【小问3详解】
C种群中幼年个体较少,而老年个体较多,这样的种群正处于衰退时期,这类种群的种群密度会越来越小。
【小问4详解】
假设用人工合成的性引诱剂大量诱杀稻田内某害虫的雄性个体,就会破坏害虫种群正常的性别比例,从而导致该种群的出生率降低,达到明显减少害虫种群密度的目的,使害虫种群的年龄组成为衰退型,即图中的C所示类。
【小问5详解】
在渔业生产中,要严格控制渔网孔眼大小以保护幼鱼,改变种群年龄结构,这将会使捕捞鱼的年龄结构为图A所示的类型,使鱼的数量越来越多。
【点睛】本题考查种群特征的相关知识,意在考查考生识记所列知识点,并能运用所学知识做出合理判断或正确结论的能力以及从图形中获取信息的能力。
20. 2021年4月15日,在《中华人民共和国生物安全法》实施之际,农业农村部召开专题会议,研究部署红火蚁的阻截及外来物种入侵的防控工作。红火蚁产自南美,是地道的外来入侵生物。在南美的南美果蝇和红火蚁彼此相克,南美果蝇通过寄生方式进攻红火蚁。回答问题:
(1)为研究红火蚁种群数量的变化,一般需要对红火蚁的________________、_______________进行调查,因为它们可以决定红火蚁种群数量的变化。红火蚁入侵会使当地群落演替的__________________发生变化。
(2)对红火蚁的长期防治应以__________防治为主,其显著的优点是____________________。
(3)专家认为,从南美引进南美果蝇防治红火蚁的做法应该慎重,原因是____________________。
【答案】 ①. 出生率和死亡率 ②. 迁入率和迁出率 ③. 速度和方向 ④. 生物 ⑤. 减少农药使用而产生的环境污染(提高生物的多样性) ⑥. 引进外来南美果蝇,可能会成为新的外来入侵物种
【解析】
【分析】1、有害动物的防治方法:化学防治、机械防治、生物防治。
2、种群具有种群密度、出生率和死亡率、迁出率和迁入率、年龄组成和性别比例四个基本特征。种群在单位面积或单位体积中的个体数就是种群密度。决定种群数量变化的直接因素是出生率和死亡率、迁入率和迁出率。预测种群数量的变化趋势具有重要意义的种群特征是年龄组成。种群的性别比例能够影响出生率进而影响种群密度。
【详解】(1)决定种群数量变化的直接因素是出生率和死亡率、迁入率和迁出率,因此研究种群数量的变化一般要调查这些数量特征。红火蚁入侵后,会改变当地原有的生态平衡,会使当地群落演替的速度和方向发生变化。
(2)生物防治主要是用引入天敌或寄生虫的方法来防治害虫。优点是减少农药使用而产生的环境污染,而且有利于提高生物的多样性),因此对红火蚁的长期防治应以生物防治为主。
(3)引进外来南美果蝇防治红火蚁,可能会引起新的外来入侵物种,因此从南美引进南美果蝇防治红火蚁的做法应该慎重。
【点睛】本题考查种群密度的调查方法、群落演替的相关团知识,较为基础。
21. 如图为某种群在不同生态环境中的增长曲线,请仔细分析图中曲线后回答下列问题:
(1)将种群置于一个理想的环境中,没有资源和空间的限制,种群数量的增长曲线可用图中____表示;置于有限的自然环境中,种群数量的增长曲线可用图中______表示(填字母)。图中阴影部分表示_____。
(2)图甲在t0~t2时间内,种群数量呈“________”(S/J)型增长。
(3)自然状态下,某鱼塘鱼群的种群数量增长曲线应该是图中______曲线(填字母),K值表示的是_______。希望长期获得较高的鱼产量,每次捕捞后该种鱼的数量需保持在______左右,原因是_______。
(4)当我们迁入刚建的新村美居,可恶的老鼠也一同悄悄“潜来”,它们咬坏衣物、偷吃粮食、毁坏家具、传播疾病,控制其环境容纳量是灭鼠的方法之一,请你写出两条灭鼠的有效措施:_______。
【答案】(1) ①. A ②. B ③. 由于环境阻力,生存斗争中被淘汰的个体
(2)S (3) ①. B ②. 环境容纳量 ③. K/2 ④. 此时种群的增长速率最快
(4)硬化地面、清洁卫生、储藏好食物、养殖天敌
【解析】
【分析】据图分析,曲线A表示J型曲线,曲线B表示S型曲线;“J”型曲线:指数增长函数,描述在食物充足,无限空间,无天敌的理想条件下生物无限增长的情况;“S”型曲线:是受限制的指数增长函数,描述食物、空间都有限,有天敌捕食的真实生物数量增长情况,存在环境容纳的最大值K。
【小问1详解】
处在一个理想的环境中,资源充足,空间无限的环境中,种群内个体增长曲线是A,即J型曲线;种群置于有限制的自然环境中,种群内的增长曲线是B,即S型曲线;图中阴影部分表示由于环境阻力,生存斗争中被淘汰的个体。
【小问2详解】
图甲t0-t1种群增长速率增加,t1-t2增长率减小,直至为0,t2时种群数量发展到K值,故表示表示S型曲线的种群数量变化。
【小问3详解】
自然状态下,由于环境条件限制,某鱼塘鱼群的种群数量增长曲线应该是图中B曲线;K值表示的是环境容纳量,即在环境条件不受破坏的情况下,所能维持的种群最大数量;希望长期获得较高的鱼产量,每次捕捞后该种鱼的数量需保持在K/2左右,原因是此时种群的增长速率最快。
【小问4详解】
控制其环境容纳量是灭鼠的方法有硬化地面、清洁卫生、储藏好食物、养殖天敌。
【点睛】本题以种群在不同生态环境中的增长曲线为背景,考查学生的识图能力和从材料中获取信息的能力以及对知识的理解迁移能力。
22. 自然界中种群的数量特征是种群的重要特征,如图甲表示某动物种群数量变化情况(虚线表示若条件改变可能发生的情况);第图乙表示种群A迁入新环境后,一段时间内种群增长率(∆N/∆t)的变化。请回答以下问题。
(1)图甲所示曲线图是一种____________模型的表现形式,该形式较为直观、形象。建立此种模型通常包括____________、____________建立模型和修正检验。
(2)①图甲中,种群的环境容纳量是____________(填“K1”或“K2”)。与D段相比,若出现C段所示变化情况,原因可能是____________________________________(填两种即可)。
②图乙中种群的增长方式最可能为____________形增长,若调查发现图乙中第7年时种群数量为200,则理论上种群A的环境容纳量可能为____________只。
【答案】(1) ①. 数学 ②. 提出问题 ③. 提出假设
(2) ①. K1 ②. 气候变化使种群不适合生存、传染病流行使种群中个体大量死亡(答案合理即可) ③. “S” ④. 400
【解析】
【分析】1、分析图1:A段种群数量持续上升,类似于J型曲线;C段种群数量下降;D段种群数量上下波动。
2、分析图2:图中种群增长率先上升后下降,说明该种群的增长方式为S型曲线增长。
【小问1详解】
该模型属于数学模型的表现形式之一的曲线图,该形式较为直观形象,建立此种模型通常包括提出问题、提出假设、建立模型和修正检验四个阶段。
【小问2详解】
①种群数量稳定后在K值上下波动,该种群的环境容纳量是K1。D段表示种群数量相对稳定,C段表示种群数量迅速下降,与D段相比,导致C段出现的原因最可能是由于气候变化使种群不适合生存或某种传染病流行使种群中个体大量死亡。
②图2中种群的增长方式最可能为S型增长,图2中第7年时种群增长率最大,对应的种群数量为200,说明该种群的环境容纳量为2×200=400只。
【点睛】本题结合图形,考查种群数量的变化曲线,考生识记种群数量增长的两种曲线,能根据柱形图中的信息判断该种群数量的变化趋势,再结合所学的知识准确判断各小题是解答本题的关键。
23. 请根据如图所示“种群增长”的坐标曲线,回答下列有关问题:
(1)马缨丹是一种生活于热带地区的有毒植物,为达到观赏目的,人们把它引种到夏威夷。一段时间后,马缨丹大量繁殖,对夏威夷的畜牧业造成严重威胁,图中曲线_____符合马缨丹的疯狂蔓延趋势。
(2)自然界中种群增长曲线表现为图中的曲线_____。
(3)太湖蓝藻事件使太湖美的形象大打折扣,若此图表示太湖蓝藻增长曲线,则种群数量在_____点后,增长速率为0。
(4)依据自然界“种群增长”的特点,人们在进行狩猎或海洋捕捞作业时,应把握在_____点后进行,原因是_____。
(5)若图中曲线Ⅱ表示某地老鼠种群数量变化,如果灭鼠时只采用杀死的办法,采取措施后老鼠的数量会很快恢复到原有的数量。请你依图提出更有效的控制鼠害的方案:_____。
【答案】(1)Ⅰ (2)Ⅱ
(3)f (4) ①. e ②. e点时种群数量的增长速率最大
(5)增加老鼠生存环境阻力(可从食物来源、生活场所、天敌等方面考虑),使其环境容纳量降低
【解析】
【分析】1、根据曲线图分析,曲线 Ⅰ 表示“J”型曲线,曲线 Ⅱ表示“S”型曲线,e 点(K/2)增长速率最大,f点(K 值)增长速率为 0。
2、马缨丹引种到夏威夷后大量繁殖,对夏威夷的畜牧业造成严重威胁,说明是“J”型增长,图中曲线Ⅰ 符合;自然环境下,人口的增长为S型曲线,图中曲线Ⅱ符合。
【小问1详解】
马缨丹引入到夏威夷属于物种入侵,环境适宜,缺少天敌,所以会出现“J”形增长,对应曲线Ⅰ。
【小问2详解】
在自然环境中,资源和空间是有限的,所以种群数量应呈“S”形增长,对应曲线Ⅱ。
【小问3详解】
当达到K值时,种群的增长速率变为0,对应曲线中的f点。
【小问4详解】
为了获取持续的高产,应在e点之后捕捞,捕捞后维持在e点,因为e点时种群的增长速率最大。
【小问5详解】
要控制老鼠的种群数量则应降低环境容纳量。
【点睛】本题I考查种群数量的变化曲线,意在学生识图和判断能力,解题的关键是理解“J”型曲线和“S”型曲线出现的条件;本题II考查群落的结构特征,意在考查考生理解所学知识并能从题目所给的图形中获取有效信息的能力。项 目
“J”型曲线
“S”型曲线
含 义
种群不受资源和空间的限制,种群的数量往往呈指数增长。它反映了种群增长的潜力。
种群在一个有限的环境中增长时,当种群数量为1/2K时,增长速率达最大值。种群数量达到K值时,种群数量将停止增长。
前提条件
环境资源无限
环境资源有限
λ(Nt+1/Nt)
保持不变
随种群密度上升而下降
种群增长率(dN/Ndt)
保持不变
随种群密度上升而下降
种群增长速率(dN/dt)
随种群密度上升而上升
随种群密度上升而上升,到一定密度再下降
K值(环境容纳量)
无K值
种群数量在K值上下波动
相关试卷
这是一份江西省赣州市大余县梅关中学2024-2025学年高二上学期11月期中生物试题,文件包含江西省赣州市大余县梅关中学2024-2025学年高二上学期11月期中生物试题docx、参考答案docx等2份试卷配套教学资源,其中试卷共9页, 欢迎下载使用。
这是一份江西省部分学校2024-2025学年高三上学期10月联考生物试卷(PDF版附解析),共12页。
这是一份吉林省部分学校2024-2025学年高一上学期10月联考生物试题(Word版附解析),文件包含吉林省多校联考2024-2025学年高一上学期10月月考生物试题Word版含解析docx、吉林省多校联考2024-2025学年高一上学期10月月考生物试题Word版无答案docx等2份试卷配套教学资源,其中试卷共29页, 欢迎下载使用。