吉林省部分学校2024-2025学年高二上学期10月联考生物试题(Word版附解析)
展开
这是一份吉林省部分学校2024-2025学年高二上学期10月联考生物试题(Word版附解析),文件包含吉林省2024-2025学年高二上学期10月月考生物试题Word版含解析docx、吉林省2024-2025学年高二上学期10月月考生物试题Word版无答案docx等2份试卷配套教学资源,其中试卷共34页, 欢迎下载使用。
本试卷分选择题和非选择题两部分,共25题,共100分,共4页。考试时间为75分钟。考试结束后,只交答题卡。
第Ⅰ卷 选择题
一、选择题:本题共15小题,每小题2分,共30分。在每小题给出的四个选项中,只有一项是符合题目要求的。
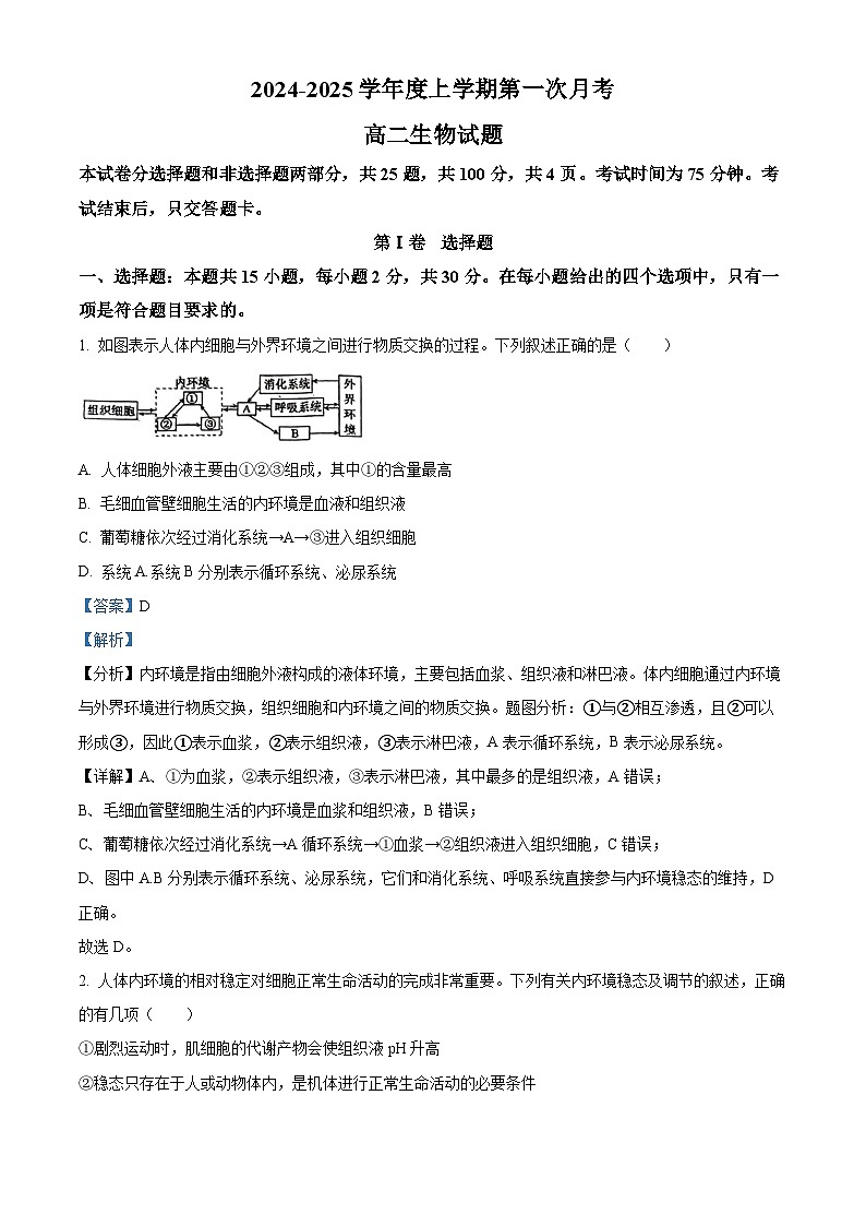
1. 如图表示人体内细胞与外界环境之间进行物质交换的过程。下列叙述正确的是( )
A. 人体细胞外液主要由①②③组成,其中①的含量最高
B. 毛细血管壁细胞生活的内环境是血液和组织液
C. 葡萄糖依次经过消化系统→A→③进入组织细胞
D. 系统A.系统B分别表示循环系统、泌尿系统
2. 人体内环境的相对稳定对细胞正常生命活动的完成非常重要。下列有关内环境稳态及调节的叙述,正确的有几项( )
①剧烈运动时,肌细胞代谢产物会使组织液pH升高
②稳态只存在于人或动物体内,是机体进行正常生命活动的必要条件
③长期营养不良,则会引起组织水肿
④内环境稳态指的是内环境理化性质的相对稳定
⑤内环境是细胞代谢的主要场所,当内环境的稳态被破坏时,必将引起酶促反应速率减慢
⑥细胞不仅依赖于内环境,也参与了内环境的形成和维持
A. 一项B. 二项C. 四项D. 五项
3. 下列有关神经系统的结构和反射的叙述,正确的有几项( )
①神经系统是由大脑、脊髓和它们发出的神经组成
②神经元树突和轴突的细小分支叫作神经末梢,它们分布在全身各处
③直接刺激传出神经,也可以发生反射活动
④只要反射弧结构完整,给予适当刺激,即可出现反射活动
⑤实验犬看到盆中的肉时唾液分泌增加是条件反射
⑥条件反射的建立和消退都是学习的过程,都需要大脑皮层的参与
A. 二项B. 三项C. 四项D. 五项
4. 当人长时间处于精神压力、生活挫折、疾病等消极情绪状态下会产生抑郁。当抑郁持续下去而得不到缓解时,就可能形成抑郁症。5-羟色胺再摄取抑制剂可选择性地抑制突触前膜对5-羟色胺的回收来缓解抑郁症状。下列相关说法错误的是( )
A. 5-羟色胺的合成和分泌发生障碍容易使人产生消极情绪
B. 5-羟色胺的释放依赖于突触前膜的流动性且需要细胞供能
C. 积极建立维持良好的人际关系和适度运动有利于缓解抑郁症状
D. 5-羟色胺再摄取抑制剂有利于更多的5-羟色胺进入突触后膜传递兴奋
5. 缺血性脑卒中是因脑部血管阻塞而引起的脑部损伤,可发生在脑的不同区域。若缺血性脑卒中患者无其他疾病或损伤,下列说法错误的是( )
A. 损伤发生在大脑时,患者可能会出现排尿不完全
B. 损伤发生在大脑皮层S区时,患者不能发出声音
C. 损伤发生在海马体时,患者可能很难形成短时记忆
D. 损伤导致上肢不能运动时,患者的缩手反射仍可发生
6. 研究发现,神经递质 A会与蓝斑神经元上的 GaIRI受体结合,引起K⁺通道开放,使K⁺顺浓度梯度转移,影响幼年大鼠蓝斑神经元兴奋性。下列说法正确的是( )
A. 神经递质A与蓝斑神经元上的 GaIRI 受体结合后会使K⁺以主动运输的方式外流
B. 神经递质A作用后会被突触后膜回收再利用
C. 神经递质 A还能与突触后膜上的乙酰胆碱受体结合,引起突触后膜兴奋
D. 神经递质 A可以通过增大静息电位绝对值,抑制幼年大鼠蓝斑神经元的兴奋
7. 如图是用甲、乙两个电流表研究神经纤维及突触上兴奋产生及传导的示意图。下列有关叙述错误的是( )
A. 静息状态下,甲指针偏转,乙指针不偏转
B. 刺激b处时,甲指针维持原状,乙指针偏转一次
C. 刺激a处时,甲指针偏转一次,乙指针偏转两次
D. 阻断c处神经递质的释放,再刺激a处时,甲指针偏转一次,乙指针不偏转
8. 在20世纪之前,激素这一概念还没有被提出,学术界普遍认为人和动物一切生理活动都是由神经系统调节的。下列关于激素的发现,描述错误的是( )
A. 沃泰默认为切除神经后小肠黏膜受盐酸刺激引起胰液分泌属于神经调节
B. 班廷之前,科学家试图通过制备胰腺提取物治疗糖尿病却收效甚微,是因为胰岛素分泌量太少
C. 斯他林和贝利斯的实验巧妙在于排除了神经调节对实验结果的干扰
D. 睾丸分泌雄激素的研究中,摘除和移植睾丸实验分别运用了“减法原理”和“加法原理”
9. 下图中神经元A、B与痛觉传入有关,C神经元能释放内啡肽。内啡肽是一种抑制疼痛的神经递质,内啡肽与A神经元上的阿片受体结合后促进A神经元K+外流。吗啡是一种阿片类毒品,也是麻醉中常用的镇痛药,长期使用吗啡后可导致依赖成瘾,一旦突然停止使用将导致P物质的释放量变化。下列说法正确的是( )
A. 痛觉中枢产生的兴奋可通过突触由B神经元传至A神经元
B. 内啡肽通过阿片受体进入A神经元进而促进A神经元K+外流
C. 吗啡依赖成瘾的原因可能是停用后P物质的释放量迅速减少,出现更强烈的痛觉
D. 新型止痛药可以考虑以B为靶点,精准作用于疼痛传导通路,避免阿片类药物瘾
10. 下图为甲状腺激素分泌的调节示意图,其中字母表示内分泌腺,数字表示激素,下列分析正确的是( )
A. c不仅具有感受刺激和传导兴奋的功能,而且有分泌激素的功能
B. ②与③的作用体现了分级调节
C. 人体中激素②只能作用于b,激素③只能作用于a和c
D. 若饮食中长期缺碘,则人体中c会增生肿大
11. 下列关于渗透压调节叙述错误的是( )
A. 渗透压的调节包括水平衡和盐平衡的调节,主要通过调节尿量和尿的成份实现的
B. 通过抗利尿激素的水平衡调节过程在下丘脑中存在反射弧
C. 通过下丘脑在大脑皮层产生渴感这一反射,人会主动饮水补充水分
D. 当细胞外液量减少或血钠含量降低时,肾上腺皮质增加分泌醛固酮
12. 下列关于人体神经调节和体液调节的叙述,正确的是( )
A. 下丘脑中含有参与躯体运动和维持身体平衡的神经中枢
B. 养殖鱼类时,可以给鱼饲喂促性腺激素,来促进卵和精子的成熟,从而进行人工育苗
C. 胰岛素、甲状腺激素和肾上腺素在提高血糖浓度上具有协同作用
D. 刺激大脑中央前回的顶部,可以引起下肢的运动
13. 如图表示机体由T1环境进入T2环境的过程中产热量和散热量的变化,下列叙述正确的是( )
A. 根据图示信息可知T2>T1
B. 曲线A表示产热量,曲线B表示散热量
C. T2环境中由于产热量和散热量均高于T1环境,机体表现为体温升高
D. a~b过程中机体通过皮肤毛细血管舒张,汗腺分泌增加等方式增加散热
14. 下列关于免疫系统的组成和功能的叙述,正确的是( )
A. 扁桃体,淋巴结和脾是免疫器官,是免疫细胞生成、成熟和集中分布的场所
B. 树突状细胞的细胞膜具有很多突起结构与其能够高效识别病原体的功能密切相关
C. 抗体、溶菌酶、细胞因子等免疫活性物质都是由免疫细胞产生并发挥免疫作用的物质
D. 组织液、血浆和唾液中的溶菌酶和吞噬细胞构成了第二道防线
15. 下列关于免疫系统叙述,正确的是( )
A. 特异性免疫是机体在长期进化中遗传下来的
B. 机体对衰老、损伤的细胞的清理体现了免疫系统的防御功能
C. T细胞和B细胞是在骨髓中发育成熟的淋巴细胞
D. 脾脏参与制造新的血细胞与清除衰老的血细胞
二、选择题:本题共5小题,每小题3分,共15分。在每小题给出的四个选项中,有一项或多项式符合题目要求的,全部选对得3分,选对但选不全得1分,有选错得0分。
16. 人在睡梦中偶尔会出现心跳明显加快、呼吸急促,甚至惊叫。如果此时检测这些人的血液,会发现肾上腺素含量明显升高。下列叙述正确的是( )
A. 睡梦中出现呼吸急促和惊叫等生理活动不受大脑皮层控制
B. 睡梦中惊叫等应激行为与肾上腺皮质分泌肾上腺素有关
C. 肾上腺素可以口服发挥作用
D. 交感神经兴奋促进肾上腺素释放进而引起心跳加快,属于神经—体液调节
17. 某同学刚感冒发热至39℃,伴急性肠炎。下列叙述正确的是( )
A. 体温升高对人体有害无益
B. 急性肠炎可以静脉注射葡萄糖盐水
C. 发烧时采用加盖棉被,通过增加排汗来辅助降低体温
D. 若体温升至39℃不再变化,则此时散热量大于生病前的散热量
18. 2023年3月19日在重庆南滨公园举行一年一度的马拉松比赛,赛程中运动员出现不同程度的出汗、呼吸加深加快、心跳加快、口渴和血糖含量下降等现象,一段时间后机体各项指标逐渐恢复。下列与此相关叙述正确的是( )
A. 肾上腺素和胰高血糖素的分泌均比安静时增多
B. 运动过程中,线粒体内的葡萄糖氧化分解加快,体温略有升高
C. 肌细胞无氧呼吸产生大量二氧化碳,刺激呼吸中枢使呼吸加深加快
D. 心跳加快使心肌细胞糖原分解加快,可维持机体血糖的正常水平
19. 人和高等动物胰液的分泌受神经一体液调节,进食可引起胰液大量分泌,过程如图。据图分析正确的是( )
A. 调节过程①和②中,后天形成的是过程②
B. 胃酸刺激小肠黏膜分泌促胰液素,通过体液运输,作用于胰腺
C. 食物刺激神经中枢,通过传出神经引起胃窦分泌胃泌素,该过程的调节方式是神经调节
D. 图中反映出胰腺细胞接受信号分子的受体有3种
20. 下列关于激素的阐述正确的选项是( )
A. 激素可以被定向运输至靶细胞
B. 激素发挥作用前提是识别细胞膜上的受体
C. 激素不能直接参与细胞内的生命活动
D. 激素和酶都具有高效性,能产生激素的细胞一定能产生酶
第Ⅱ卷 主观题
三、非选择题:本题共5小题,共55分。
21. 下面甲图是某人血液生化六项检查的化验单,乙图是此人某组织的内环境示意图,A、B处的箭头表示血液流动方向。请回答下列问题:
(1)在做血液生化检查前要处于“空腹”状态,医学上的“空腹”一般要求采血前12~14小时内禁食,其原因是______。
(2)血浆中每种成分的参考值都有一个变化范围,说明内环境的稳态是______。
(3)乙图中的______(填序号)共同构成细胞外液,乙图中______(填序号)的氧气浓度最低。
(4)血中的葡糖分子被②细胞利用,至少要通过______层磷脂分子层。
(5)如果乙图表示此人的肌肉组织,则B端比A端明显减少的物质有______。
(6)内环境稳态的调节机制主要是______。
(7)某同学以清水、缓冲液(含Na2HPO4、KH2PO4的溶液,pH=7)和血浆分别为实验材料进行实验,探究“血浆是否具有维持pH稳定的功能”,主要实验步骤如下,分别加入25mL实验材料→测pH→滴加5mL0.1ml/L的HC1溶液、摇匀→测pH→倒去烧杯中溶液后充分冲洗→重复实验并记录。试回答下列有关问题:
①实验开始时都应测量三种实验材料的pH,其目的是_______。
②该同学用如图所示曲线来预期探究结果,试回答:
a.预期结果中明显不符合科学的是______组。
b.实验中起对照作用的是______组。
③如果要证明血浆确实具有维持pH稳定的功能,本探究实验还应该补充______。
22. 如图1是反射弧的组成示意图,①②③④是反射弧的组成部分。请回答下列问题。
(1)图1中表示感受器接受刺激后,接受刺激部位的膜外电位变化是______,兴奋在突触后膜传递时信号的转换是______。
(2)图中的神经元之间分布有神经胶质细胞,它具有______(至少写出3个)等多种功能。
(3)如图2表示三个神经元及其联系。将三个神经细胞置于相当于细胞外液的溶液(溶液S)中。给e点一个强刺激,乙电流计指针______(填“会”或“不会”)发生偏转;适当降低溶液S中的Na+浓度,b点的静息电位将______(填“不变”“增大”或“减小”),若给b点一个强刺激,动作电位将______(填“不变”“增大”或“减小”)。
(4)某种药物能够阻止神经递质的分解,若将此药物放在图中e点与d点间的突触间隙处,在b处刺激,预计d所在的神经元将发生______。
(5)图3表示缩手反射的反射弧。图4、图5分别为图3虚线框内局部结构放大示意图。图3中的乙由______构成。图4中的结构f表示突触后膜上的受体,其在兴奋传递中的作用是______。
(6)据图5分析,神经纤维上的兴奋可以进行双向传导的原因是______。
23. 甲状腺分泌的甲状腺激素(TH)可调节人体多种生命活动。双酚A(BPA)是一种有机化合物,若进入人体可导致甲状腺等内分泌腺功能紊乱。下丘脑—垂体—甲状腺(HPT)轴及BPA作用位点如图。回答下列问题:
(1)据图可知,在TH分泌的过程中,过程①②③④⑤⑥属于______调节。这种调节方式的意义是可以______,从而维持机体的稳态。
(2)TH是亲脂性激素,其作用包括提高______的速率,使机体产热增多;影响神经系统的______,TH作用的靶细胞是______。
(3)甲状腺过氧化物酶(TPO)是合成TH所必需的酶,且能促进甲状腺上促甲状腺激素(TSH)受体基因的表达。研究发现,进入人体的BPA能抑制TPO活性,可导致血液中TH含量______,其原因是______。
24. 妊娠糖尿病对母亲和胎儿的危害已引起人们的高度重视。孕妇在妊娠期由于体内雌激素水平升高而导致体内出现“胰岛素抵抗”。胰岛素抵抗是指胰岛素含量正常而靶器官对其敏感性低于正常的一种状态,这是妊娠期一种正常的生理性抵抗,随孕周增加而加重。为弥补胰岛素敏感性降低而产生的影响,胰岛素的分泌量也相应增加(用“……”表示)。尽管所有孕妇在妊娠期都有上述调节过程,但少数人却因发生胰岛B细胞分泌功能衰竭而使血糖升高,导致妊娠糖尿病的发生。
(1)可通过抽血检测孕妇胰岛素分泌功能是否异常,这是因为激素调节具有______的特点。
(2)胰岛素和雌激素的分泌在调节方式上均存在______(填“分级调节”或“反馈调节”或“分级调节和反馈调节”)。据图1可知,孕妇的雌激素水平升高使胰岛素作用的靶器官对胰岛素敏感性下降,表现为组织细胞吸收利用葡萄糖的量______(填“增加”或“减少”)对肝脏中糖原分解为葡萄糖的抑制作用______(填“增加”或“减弱”)。
(3)胰岛素促进细胞内葡萄糖去向中的①和②分别指的是______。
(4)Ⅱ型糖尿病患者的靶细胞对胰岛素作用不敏感,原因可能有:______(填序号)。
①胰岛素拮抗激素增多
②胰岛素分泌障碍
③胰岛素受体表达下降
④胰岛素B细胞损伤
⑤存在胰岛细胞自身抗体
(5)胰岛A细胞的分泌物能促进正常胰岛B细胞分泌胰岛素,利用细胞体外培养方法可验证其正确性,方案如下:
①用高糖培养液培养胰岛A细胞,一段时间后过滤得到细胞和滤液。
②用含有上述滤液的培养液培养胰岛B细胞,一段时间后测定培养液中胰岛素的含量。
上述方案存在错误和不足,请指出改进措施:
a______;
b______。
25. 下图1为人体神经系统对排尿的控制的示意图,图2是正常人和两类尿崩症(中枢性尿崩症和肾性尿崩症)患者禁水后尿液渗透压的变化曲线图。请据图回答以下问题。
(1)图中初级排尿中枢的兴奋经______(填“交感”或“副交感”)神经传递至效应器,使人开始排尿。从膀胱充盈后,到______产生尿意,神经冲动的传导是______(填“单向”或“双向”)的。原因是______。
(2)正常情况下,人的排尿量和排尿时依赖于各种器官、系统的分工合作、协调统一,但是由于某些原因机体有时会出现异常排尿的现象,如受到惊吓后尿失禁,推测其原因是______。惊吓后心跳很久才得以恢复,从体液调节的特点分析,其原因是______。
(3)人的尿量超过3L/d称为尿崩,引起尿崩的常见疾病称为尿崩症,临床表现为多尿、烦渴、多饮、低比重尿和低渗透压尿。依据病变部位,尿崩症可分为中枢性尿崩症和肾性尿崩症,前者是由______分泌抗利尿激素的量不足所致;后者的病因是肾脏相应细胞表面缺乏______,而使抗利尿激素不能发挥作用,检测患者体内抗利尿激素的含量,与正常人相比会______(填“偏低”“不变”或“偏高”)。曲线Ⅱ可代表______(填“正常人”“中枢性尿崩症患者”或“肾性尿崩症患者”)的尿液渗透压变化曲线。
(4)抗利尿激素又称血管加压素,能使血压(血液在血管内流动时作用于单位面积血管壁的侧压力)升高,从水平衡调节的角度分析,其可能的原因是______。
相关试卷
这是一份吉林省部分学校2024-2025学年高一上学期10月联考生物试题(Word版附解析),文件包含吉林省多校联考2024-2025学年高一上学期10月月考生物试题Word版含解析docx、吉林省多校联考2024-2025学年高一上学期10月月考生物试题Word版无答案docx等2份试卷配套教学资源,其中试卷共29页, 欢迎下载使用。
这是一份湖南省衡阳市衡阳县部分学校2024-2025学年高二上学期第一次联考生物(A卷)试题(Word版附解析),文件包含湖南省衡阳市衡阳县部分学校2024--2025学年高二上学期第一次月考生物测评卷A卷Word版含解析docx、湖南省衡阳市衡阳县部分学校2024--2025学年高二上学期第一次月考生物测评卷A卷Word版无答案docx等2份试卷配套教学资源,其中试卷共33页, 欢迎下载使用。
这是一份湖北省部分名校2024-2025学年高二上学期10月联考生物试题(Word版附解析),文件包含湖北省部分名校2024-2025学年高二上学期10月月考生物试题Word版含解析docx、湖北省部分名校2024-2025学年高二上学期10月月考生物试题Word版无答案docx等2份试卷配套教学资源,其中试卷共31页, 欢迎下载使用。

