


还剩21页未读,
继续阅读
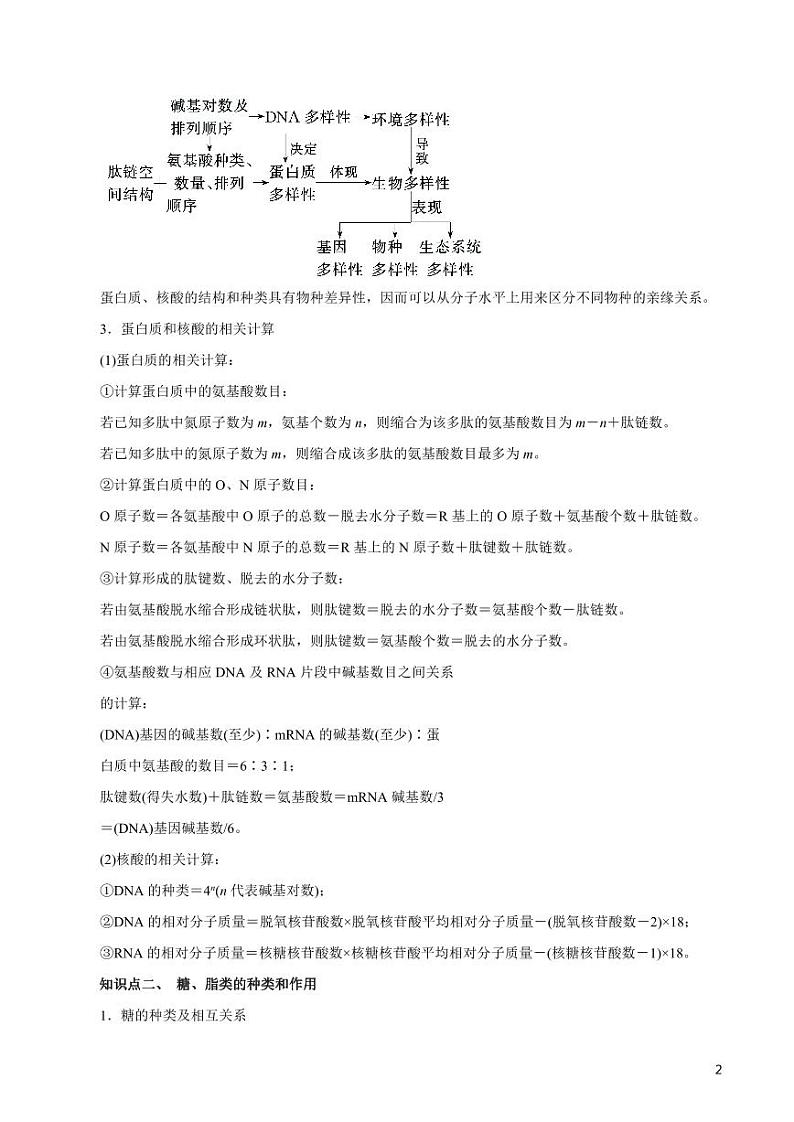
《高中知识清单》生物(专题)-专题01 细胞的分子组成(讲)(原卷+解析版)
展开
这是一份《高中知识清单》生物(专题)-专题01 细胞的分子组成(讲)(原卷+解析版),共24页。
相关试卷
《高中知识清单》生物(专题)-专题06 遗传的分子基础(原卷+解析版):
这是一份《高中知识清单》生物(专题)-专题06 遗传的分子基础(原卷+解析版),共23页。
《高中知识清单》生物(专题)-专题05 细胞的生命历程(原卷+解析版):
这是一份《高中知识清单》生物(专题)-专题05 细胞的生命历程(原卷+解析版),共22页。
高中生物高考专题01 细胞的分子组成与细胞基础(原卷版):
这是一份高中生物高考专题01 细胞的分子组成与细胞基础(原卷版),共14页。
