


高中生物高考专题01 细胞的分子组成-备战2021年高考生物专题提分攻略(原卷版)
展开
这是一份高中生物高考专题01 细胞的分子组成-备战2021年高考生物专题提分攻略(原卷版),共10页。试卷主要包含了通关秘籍,细胞中水的存在形式和生理功能,水的存在形式与代谢,细胞中的无机盐,易错警示,糖的种类,常见脂质的种类与功能等内容,欢迎下载使用。
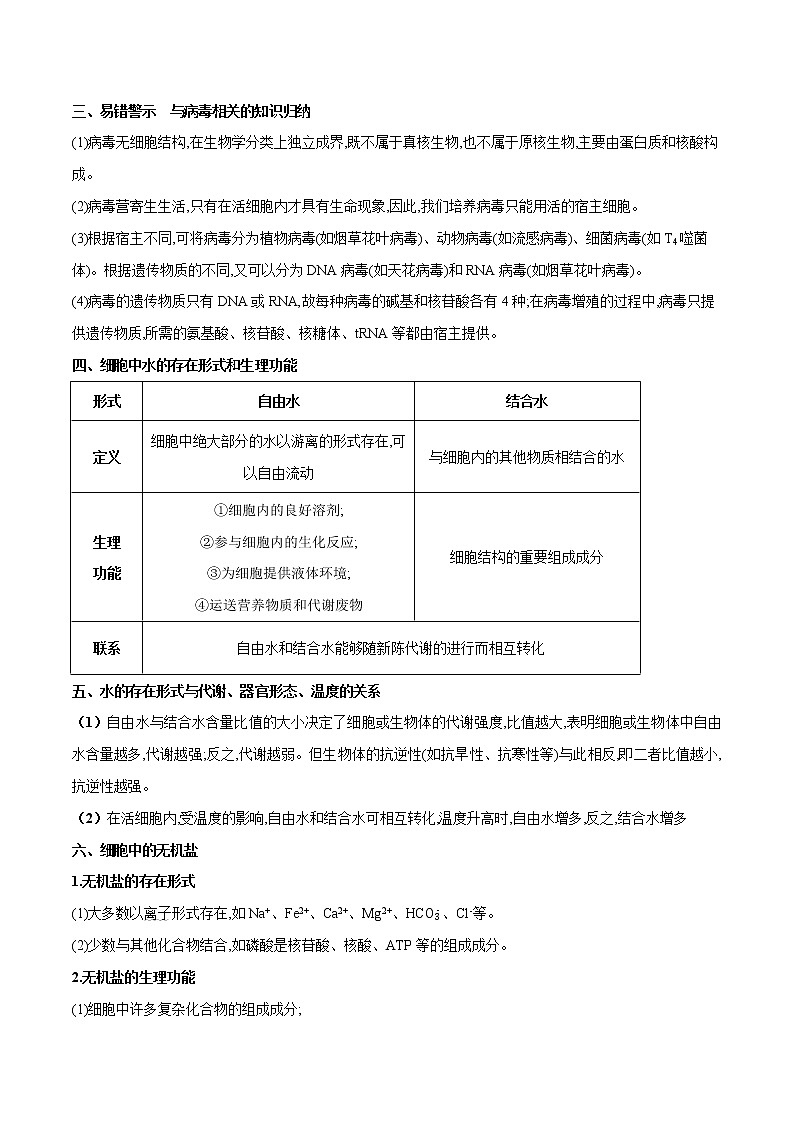
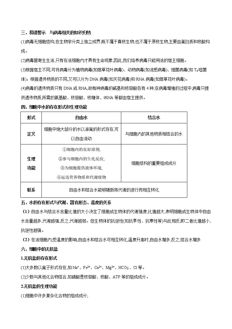
第1章 细胞的分子组成一、原核细胞与真核细胞的差异性与统一性(1)原核细胞与真核细胞的区别项目原核细胞真核细胞大小较小较大本质区别无以核膜为界限的细胞核有以核膜为界限的细胞核细胞质有核糖体,无其他细胞器有核糖体和其他细胞器细胞核拟核,无核膜、核仁和染色质有核膜、核仁和染色质是否遵循遗传定律不遵循孟德尔遗传定律细胞核基因的遗传遵循孟德尔遗传定律变异类型基因突变基因突变、基因重组、染色体变异细胞分裂方式二分裂、出芽有丝分裂、无丝分裂和减数分裂举例细菌、蓝藻、衣原体、支原体酵母菌等真菌、衣藻、高等植物、动物(2)原核细胞与真核细胞的统一性①化学组成:组成细胞的元素基本一致,化合物(水、无机盐、氨基酸、核苷酸等)种类也非常相似。②结构:都具有细胞膜、细胞质、核糖体。 ③增殖方式:主要通过细胞分裂进行细胞的增殖。④遗传物质:都以DNA作为遗传物质,且共用一套遗传密码。⑤能源物质:以ATP作为直接能源物质。二、通关秘籍(1)如何判断细菌:凡“菌”字前面有“杆”(如乳酸杆菌)、“球”(如链球菌)、“螺旋” 及“弧”(如霍乱弧菌)字的都是细菌。(2)带“菌”字和“藻”字的不一定都是原核生物,如酵母菌、霉菌、绿藻、褐藻、红藻都是真核生物。(3)蓝藻的生物学特征:①蓝藻细胞不含叶绿体,但含叶绿素和藻蓝素,能进行光合作用,是自养生物;②蓝藻无染色体,不能进行有丝分裂;③蓝藻细胞不含线粒体,但能进行有氧呼吸。注:蓝藻是一类生物,而不是一种生物,如颤藻、念珠藻、蓝球藻均属于蓝藻。三、易错警示 与病毒相关的知识归纳(1)病毒无细胞结构,在生物学分类上独立成界,既不属于真核生物,也不属于原核生物,主要由蛋白质和核酸构成。(2)病毒营寄生生活,只有在活细胞内才具有生命现象,因此,我们培养病毒只能用活的宿主细胞。(3)根据宿主不同,可将病毒分为植物病毒(如烟草花叶病毒)、动物病毒(如流感病毒)、细菌病毒(如T4噬菌体)。根据遗传物质的不同,又可以分为DNA病毒(如天花病毒)和RNA病毒(如烟草花叶病毒)。(4)病毒的遗传物质只有DNA或RNA,故每种病毒的碱基和核苷酸各有4种;在病毒增殖的过程中,病毒只提供遗传物质,所需的氨基酸、核苷酸、核糖体、tRNA等都由宿主提供。四、细胞中水的存在形式和生理功能形式自由水结合水定义细胞中绝大部分的水以游离的形式存在,可以自由流动与细胞内的其他物质相结合的水生理功能①细胞内的良好溶剂;②参与细胞内的生化反应;③为细胞提供液体环境;④运送营养物质和代谢废物细胞结构的重要组成成分联系自由水和结合水能够随新陈代谢的进行而相互转化五、水的存在形式与代谢、器官形态、温度的关系(1)自由水与结合水含量比值的大小决定了细胞或生物体的代谢强度,比值越大,表明细胞或生物体中自由水含量越多,代谢越强;反之,代谢越弱。但生物体的抗逆性(如抗旱性、抗寒性等)与此相反,即二者比值越小,抗逆性越强。(2)在活细胞内,受温度的影响,自由水和结合水可相互转化,温度升高时,自由水增多,反之,结合水增多六、细胞中的无机盐1.无机盐的存在形式(1)大多数以离子形式存在,如Na+、Fe2+、Ca2+、Mg2+、HC、Cl-等。(2)少数与其他化合物结合,如磷酸是核苷酸、核酸、ATP等的组成成分。2.无机盐的生理功能(1)细胞中许多复杂化合物的组成成分;(2)对于维持细胞和生物体的生命活动有重要作用;(3)维持细胞的渗透压,从而维持细胞的正常形态;(4)调节pH、维持细胞的酸碱平衡。七、易错警示1、种子在晒干过程中减少的为自由水,但仍能保持生命活性,仍能萌发;用试管加热或炒熟则使种子丧失结合水,导致种子死亡,不能萌发;种子萌发过程中吸收的主要是自由水,代谢加强,呼吸作用加快。2、不同种子亲水能力不同,大豆(主要含蛋白质)>小麦、玉米、大米(主要含淀粉)>花生(主要含脂肪)。八、糖的种类种类分子式分布功能单糖五碳糖核糖C5H10O5动植物细胞RNA的组成成分脱氧核糖C5H10O4DNA的组成成分六碳糖葡萄糖C6H12O6植物细胞光合作用的产物,能源物质果糖C6H12O6能源物质二糖麦芽糖C12H22O11植物细胞水解成两分子葡萄糖而供能蔗糖植物细胞水解成果糖和葡萄糖而供能乳糖动物乳汁水解成半乳糖和葡萄糖而供能多糖淀粉(C6H10O5)n植物细胞植物细胞中重要的储能物质纤维素植物细胞结构性多糖,植物细胞细胞壁的基本组成成分肝糖原动物肝脏储存能量,调节血糖浓度肌糖原动物肌肉储存能量,氧化分解为肌肉收缩提供能量 九、常见脂质的种类与功能种类功能脂肪①细胞内良好的储能物质;②减少热量散失,维持体温恒定;③减少内脏器官之间的摩擦,具有缓冲外界压力的作用磷脂是组成细胞膜的成分固醇类胆固醇是生物膜的组成成分之一,在人体内还参与血液中脂质的运输性激素促进生殖细胞的形成和生殖器官的发育,激发并维持第二性征维生素D促进小肠对钙和磷的吸收;预防和治疗佝偻病、骨质疏松症等十、通关秘籍(1)在细胞中,糖类、脂肪、蛋白质都是有机化合物,其中储存有大量化学能。当其被氧化分解时,这些化学能就释放出来,供生命活动所利用。因此,它们都是能源物质。三大能源物质的供能顺序:先是糖类氧化供能;当糖类供能不足时,再由脂肪、蛋白质供能;蛋白质一般不提供能量。(2)正常情况下生物体能量主要由糖类供给(70%以上),因此糖类是主要的能源物质。(3)植物细胞内的储能物质是淀粉、脂肪;动物细胞内的储能物质是糖原、脂肪。不论动物细胞还是植物细胞,脂肪都是主要的储能物质。(4)直接能源物质是ATP。生命活动所需能量由ATP水解提供,储能物质所含能量只有转移到ATP中才能用于生命活动。十一、知识必备蛋白质的功能举例构成细胞和生物体结构的基本物质构成动物和人体的肌肉,构成生物膜、核糖体、染色体等构成细胞和生物体的功能物质催化作用参与生物体各项生命活动的大多数酶运输作用红细胞中运输氧的血红蛋白、细胞膜上的载体蛋白信息传递、调节作用调节生物体的生命活动的多种激素免疫作用生物体内的抗体,能消灭外来抗原物质十二、通关秘籍 1、教材中常见蛋白质的分析辨别方法名称特点分布大多数酶具有生物催化作用,除少数酶是RNA外,绝大多数酶是蛋白质细胞内或细胞外载体蛋白运输某些物质,如离子、氨基酸等细胞膜上血红蛋白一种含Fe2+的蛋白质,主要运输氧气和部分二氧化碳红细胞内血浆蛋白血浆蛋白(如纤维蛋白原和凝血酶原等)是血浆中最主要的固体成分,在维持血浆渗透压中起重要作用血浆中抗体能与特定抗原发生特异性结合的免疫球蛋白血清(主要)、组织液、外分泌液中2、解答蛋白质分子结构多样性有关问题的方法若两个肽链中的氨基酸的数目、种类都相同,但功能不同,则是由氨基酸排列顺序不同和多肽链的空间结构不同造成的;若仅数目相同,则是由氨基酸的种类、排列顺序不同和多肽链的空间结构不同造成的。十三、考点必备1.核酸的基本组成单位— ——————(1)每分子核苷酸由一分子五碳糖、一分子磷酸、一分子含氮碱基组成。(2)元素组成:C、H、O、N、P。(3)种类:根据五碳糖的不同,可分为两类——脱氧核糖核苷酸和核糖核苷酸2.核酸的形成(1)每个核酸分子都是由几十个乃至上亿个核苷酸连接而成的长链。(2)在绝大多数生物体的细胞中,脱氧核糖核酸(DNA)由两条脱氧核苷酸链构成,核糖核酸(RNA)由一条核糖核苷酸链构成。3.核酸的功能核酸是细胞内携带遗传信息的物质,在生物体的遗传、变异和蛋白质的生物合成中具有极其重要的作用。十四、通关秘籍 DNA与RNA的比较种类DNA(脱氧核糖核酸)RNA(核糖核酸)组成成分五碳糖脱氧核糖核糖磷酸磷酸碱基A(腺嘌呤)、G(鸟嘌呤)、C(胞嘧啶)T(胸腺嘧啶)U(尿嘧啶)基本单位脱氧核苷酸(4种)核糖核苷酸(4种)结构一般呈规则的双螺旋结构常呈单链结构分布主要分布在细胞核内的染色体上,在线粒体和叶绿体中也有主要分布在细胞质中功能能进行复制、转录过程,从而实现遗传信息的传递mRNA能指导翻译过程,把遗传信息从mRNA传递到蛋白质中;rRNA主要参与核糖体的构建;tRNA主要转运氨基酸进入核糖体十五、知识网络构建一、 选择题1.(2019江苏盐城第四次模拟)下列有关细胞中化合物的叙述,错误的是( )A.血红蛋白由大量元素组成,参与氧气的运输B.RNA具有传递信息、催化反应、转运物质等功能C.自由水与结合水的比例会影响细胞的代谢强弱D.DNA分子转录过程中,有双链的解开和恢复2.下列关于氨基酸和蛋白质的叙述,错误的是( )A.甜味肽的分子式为C13H16O5N2,则甜味肽一定是一种三肽B.酪氨酸几乎不溶于水而精氨酸易溶于水,这种差异是由R基的不同引起的C.n个氨基酸共有m个氨基,则它们缩合成的一条多肽链中的氨基数为(m-n+1)D.一种氨基酸可能有多种与之对应的密码子3.下列关于糖类的叙述,正确的是( )A.葡萄糖、果糖、半乳糖都是还原糖,但元素组成不同B.淀粉、糖原、纤维素都是由葡萄糖聚合而成的多糖C.蔗糖、麦芽糖、乳糖都可与斐林试剂反应生成砖红色沉淀D.蔗糖是淀粉的水解产物之一,麦芽糖是纤维素的水解产物之一4.下列有关组成细胞化合物的叙述,错误的是( )A.蛋白质的多样性与它的空间结构有密切关系B.淀粉、糖原、纤维素和麦芽糖分别彻底水解后,得到的产物相同C.腺嘌呤核苷(腺苷)是构成ATP、RNA和DNA的基本组成单位D.RNA具有传递遗传信息、催化生化反应、转运相关物质等功能5.生命科学研究中常用“建模”方法表示微观物质的结构,图中1~3分别表示植物细胞中常见的三种大分子有机物,每种有机物都有其特定的基本组成单位。图中1~3可分别表示( )A.多肽、RNA、淀粉 B.DNA、RNA、纤维素 C.DNA、蛋白质、糖原 D.核酸、多肽、糖原6.右图表示不同化学元素所组成的化合物,下列说法错误的是( )A.若①为某种大分子的组成单位,则①最可能是氨基酸B.若②是细胞中良好的储能物质,则②是脂肪C.若③为能储存遗传信息的大分子物质,则③一定是DNAD.若④是主要在动物肝脏和肌肉中合成的储能物质,则④是糖原7.蛋白质是决定生物体结构和功能的重要物质。下列相关叙述错误的是( )A.细胞膜、细胞质基质中负责转运氨基酸的载体都是蛋白质B.氨基酸之间脱水缩合生成的H2O中,氢来自氨基和羧基C.细胞内蛋白质发生水解时,通常需要另一种蛋白质的参与D.蛋白质的基本性质不仅与碳骨架有关,也与功能基团相关8.每个生物大分子都拥有特定的结构与功能,结构分子生物学就是研究生物大分子特定的空间结构及结构的运动变化与其生物学功能关系的科学。下列有关生物大分子结构与功能的说法正确的是 ( )A.细胞中的遗传物质主要是DNA,还有RNAB.纤维素是植物体的结构成分,还是其供能物质C.蛋白质是细胞的结构成分,还能调控细胞代谢D.糖原水解生成葡萄糖发生于肝细胞中,还发生于肌细胞中9.下图是生物体内四种有机物的组成与功能关系图,下列有关叙述错误的是( )A.玉米种子细胞中,物质A和E分别代表葡萄糖和纤维素B.相同质量的E和F彻底氧化分解,释放能量较多的是FC.在人体细胞中物质C约有20种D.不同的H在结构上的区别主要是碱基的排列顺序不同10.(2019山东滨州二模)将小麦幼苗在缺少无机盐X的“完全培养液”中培养一段时间后,出现了叶片发黄的现象。下列有关叙述错误的是( )A.与正常幼苗相比,该幼苗叶绿体内的NADPH的合成速率增加B.对照实验应使用含无机盐X的完全培养液培养小麦幼苗C.据实验结果推测,无机盐X可能是一种含镁元素的无机盐D.实验结束时,培养液中某些无机盐离子的浓度可能会增加11.下图表示有关生物大分子的简要概念图,下列叙述正确的是 ( )A.若B为葡萄糖,则C在动物细胞中可能为乳糖B.若C为RNA,则B为核糖核苷酸,A为C、H、O、NC.若C具有信息传递、运输、催化等功能,则B可能为氨基酸D.若B为脱氧核苷酸,则C可能存在于线粒体、叶绿体、染色体和核糖体中12.下图是烟草花叶病毒体内两种重要化合物的化学组成,下列相关叙述正确的是( )A.图中大分子B呈双螺旋结构B.a约有20种,b有8种C.a与a之间通过“—NH—COOH—”相连接D.烟草花叶病毒的遗传信息储存在大分子B中13.(2019江西九江十校联考)科学家研究发现,“熊虫”是迄今为止发现的生命力最为顽强的动物。熊虫对不良环境有极强的抵抗力,当环境恶化时,熊虫会把身体蜷缩起来,一动不动。这时它们会自行脱掉体内99%的水分,身体萎缩成正常情况下的一半,处于一种隐生(假死)状态,此时会展现出惊人的耐力,以此来“扛”过各种极端环境。处于假死状态的熊虫的代谢率几乎降到零,甚至能耐受-273 ℃冰冻数小时,直到环境改善为止。据研究,熊虫进入隐生状态时,它们的体内会大量产生一种叫做海藻糖的二糖。回答下列问题。(1)现代生物进化理论认为“熊虫”具有产生大量海藻糖而耐受低温是 的结果。 (2)“熊虫”能产生大量海藻糖的根本原因是“熊虫” 。 (3)海藻糖是由 元素组成的,若要探究它是否为还原糖,应选取的试剂为 ,在海藻糖溶液中加入该试剂没有发生相应的颜色反应,能否说明海藻糖为非还原糖,为什么? 。 (4)有人认为“熊虫体液中的海藻糖可以保护组织细胞,使组织细胞免受低温造成的损伤”。请设计一实验方案,用于探究题中假设的真实性,请将其补充完整。Ⅰ.为了确保实验的科学性和准确性,从化学组成及生理功能看,用于实验材料应具有 的特点。 Ⅱ.操作过程:①取适量哺乳动物细胞,等分成甲、乙两组(以甲组为实验组);② ;③ ;④观察甲、乙两组细胞生活状况,写出预期结果及结论: 。 14.下图分别表示生物体内的生物大分子的部分结构模式图,据图回答下列问题。(1)甲图中的三种物质都是由许多 连接而成的,其中属于植物细胞中的储能物质是 。这三种物质中,在功能上与另外两种截然不同的是 ,这种物质参与细胞中 的构成。 (2)乙图所示化合物的基本组成单位可用图中字母 表示,各基本单位之间是通过 键连接起来的。 (3)由b形成的多聚体能储存大量的遗传信息,原因是 的排列方式是多样的。 15.(2017全国Ⅰ理综)根据遗传物质的化学组成,可将病毒分为RNA病毒和DNA病毒两种类型。有些病毒对人类健康会造成很大危害。通常,一种新病毒出现后需要确定该病毒的类型。假设在宿主细胞内不发生碱基之间的相互转换。请利用放射性同位素标记的方法,以体外培养的宿主细胞等为材料,设计实验以确定一种新病毒的类型。简要写出(1)实验思路,(2)预期实验结果及结论即可。(要求:实验包含可相互印证的甲、乙两个组)
相关试卷
这是一份高中生物高考专题16 种群和群落-备战2021年高考生物专题提分攻略(原卷版),共19页。试卷主要包含了种群的概念,种群的数量特征,种群的空间特征,种群数量变化的研究方法,K值与K/2的应用,群落演替的方向和结果分析等内容,欢迎下载使用。
这是一份高中生物高考专题07 遗传的分子基础-备战2021年高考生物专题提分攻略(原卷版),共11页。试卷主要包含了基础知识必备,通关秘籍,网络构建等内容,欢迎下载使用。
这是一份高中生物高考专题01 细胞的分子组成-备战2021年高考生物专题提分攻略(解析版),共14页。试卷主要包含了通关秘籍,细胞中水的存在形式和生理功能,水的存在形式与代谢,细胞中的无机盐,易错警示,糖的种类,常见脂质的种类与功能等内容,欢迎下载使用。
