所属成套资源:新人教版物理选择性必修第三册PPT课件+教案+分层练习+导学案(原卷+解析卷)全套(含单元期末复习)
物理3 气体的等压变化和等容变化优秀第2课时课后复习题
展开
这是一份物理3 气体的等压变化和等容变化优秀第2课时课后复习题,文件包含人教版2019高中物理选择性必修第三册23气体的等压变化和等容变化第2课时分层练习原卷docx、人教版2019高中物理选择性必修第三册23气体的等压变化和等容变化第2课时分层练习解析卷docx等2份试卷配套教学资源,其中试卷共14页, 欢迎下载使用。
题组一 理想气体
1. (多选)关于理想气体,下面说法正确的是( )
A.理想气体是严格遵从气体实验定律的气体模型
B.理想气体的分子没有体积
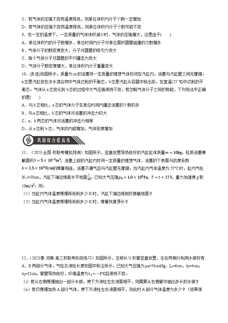
C.理想气体是一种理想模型,没有实际意义
D.实际气体在温度不太低、压强不太大的情况下,可当成理想气体
2.(多选)下列对理想气体的理解,正确的有( )
A.理想气体实际上并不存在,只是一种理想模型
B.只要气体压强不是很高就可视为理想气体
C.一定质量的某种理想气体的内能与温度、体积都有关
D.在任何温度、任何压强下,理想气体都遵从气体实验定律
题组二 理想气体的状态方程
3.(2023·全国·高三专题练习)一定质量的理想气体,由状态C(6,2)沿直线CB变化到A(2,6),如图所示,气体在C、B、A三个状态中的温度之比是( )
A. 1:1:1 B. 1:2:3C. 3:4:3D. 4:3:4
4.(2023·河北邯郸·统考一模)一定质量的理想气体经历了如图所示的A→B→C状态变化,已知该气体在状态C时的热力学温度为280K,则该气体在状态A和状态B时的热力学温度分别为( )
A.567K,280KB.420K,280KC.567K,300KD.420K,300K
5.(2022春·河北邯郸·高二校考期中)两端开口的玻璃管中有两段水银,封闭有一段气体LB,左边的活塞也封闭了一段气体LA,现将活塞缓慢地向下移动,两气柱长度变化是( )
A.LA不变,LB减小B.LA减小,LB不变
C.LA增大,LB减小D.LA减小,LB增大
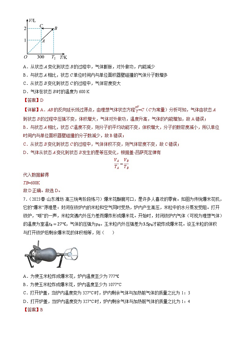
6.(2023·全国·高三专题练习)如图所示为一定质量的理想气体的体积V随热力学温度T变化的图像。已知BC与T轴平行,AB的反向延长线过原点。下列说法正确的是( )
A.从状态A变化到状态B的过程中,气体膨胀,对外做功,内能减少
B.与状态A相比,状态C单位时间内与单位面积器壁碰撞的气体分子数增多
C.从状态B变化到状态C的过程中,气体密度变大
D.气体在状态B时的温度为600 K
7.(2023春·山东潍坊·高三统考阶段练习)爆米花酥脆可口,是许多人喜欢的零食。如图为传统爆米花机,它的“爆米”原理是:封闭在铁炉内的米粒和空气同时受热,炉内产生高压,米粒中的水分蒸发受阻。打开铁炉,“嘭”的一声,米粒突遇内外压力差而爆炸形成爆米花。开始时,封闭铁炉内气体(可视为理想气体)的温度为室温t0=27℃,气体的压强为p0。玉米粒内外压强差为3.5p0才能炸成爆米花。设玉米粒的体积与打开铁炉后剩余爆米花的体积相等,则( )
A.为使玉米粒炸成爆米花,炉内温度至少为777℃
B.为使玉米粒炸成爆米花,炉内温度至少为1077°C
C.打开炉盖,当炉内温度变为327°C时,炉内剩余气体与加热前气体的质量之比为1:3
D.打开炉盖,当炉内温度变为327°C时,炉内剩余气体与加热前气体的质量之比为1:4
题组三 气体实验定律的微观解释
8.(多选)对于一定质量的理想气体,下列论述中正确的是( )
A.若单位体积内分子个数不变,当分子热运动加剧时,压强一定变大
B.若单位体积内分子个数不变,当分子热运动加剧时,压强可能不变
C.若气体的压强不变而温度降低,则单位体积内分子个数一定增加
D.若气体的压强不变而温度降低,则单位体积内分子个数可能不变
9.在一定的温度下,一定质量的气体体积减小时,气体的压强增大,这是由于( )
A.单位体积内的分子数增多,单位时间内分子对单位面积器壁碰撞的次数增多
B.气体分子的数密度变大,分子对器壁的吸引力变大
C.每个气体分子对器壁的平均撞击力变大
D.气体分子数密度增大,单位体积内分子重量变大
10.(多选)如图所示,质量为m的活塞将一定质量的理想气体封闭在汽缸内,活塞与汽缸壁之间无摩擦。a态是汽缸放在冰水混合物中气体达到的平衡态,b态是汽缸从容器中移出后,在室温(27 ℃)中达到的平衡态。气体从a态变化到b态的过程中大气压强保持不变。若忽略气体分子之间的势能,下列说法中正确的是( )
A.与b态相比,a态的气体分子在单位时间内撞击活塞的个数较多
B.与a态相比,b态的气体对活塞的冲击力较大
C.a、b两态的气体对活塞的冲击力相等
D.从a态到b态,气体的内能增加,气体密度增加
11.(2023·全国·校联考模拟预测)如图所示,竖直放置导热良好的汽缸缸体质量m=10kg,轻质活塞横截面积S=5×10−3m2,活塞上部的汽缸内封闭一定质量的理想气体,活塞的下表面与劲度系数k=2.5×103N/m的弹簧相连,活塞不漏气且与汽缸壁无摩擦。当汽缸内气体温度为27°C时,缸内气柱长l=50cm,汽缸下端边缘距水平地面l20。已知大气压强p0=1.0×105Pa,T=t+273,重力加速度g取10m/s2,则:
(1)当缸内气体温度缓慢降低到多少K时,汽缸下端边缘刚好接触地面?
(2)当缸内气体温度缓慢降低到多少K时,弹簧恢复原长?
12.(2023春·河南·高三校联考阶段练习)如图所示,足够长U形管竖直放置,左右两侧分别用水银封有A、B两部分气体,气柱及液柱长度如图中标注所示。已知大气压强为p0=76cmHg,L1=6cm,h1=4cm,h2=32cm,管壁导热良好,环境温度为t1=−3°C且保持不变。
(i)若从右侧缓慢抽出一部分水银,使下方液柱左右液面相平,则需要从右侧管中抽出多长的水银?
(ii)若仅缓慢加热A部分气体,使下方液柱左右液面相平,则此时A部分气体温度为多少?(结果保留整数)
13.(2022·重庆·高考真题)某同学探究一封闭气缸内理想气体的状态变化特性,得到压强p随温度t的变化如图所示。已知图线Ⅰ描述的是体积为V1的等容过程,当温度为t1时气体的压强为p1;图线Ⅱ描述的是压强为p2的等压过程。取0℃为273K,求
①等容过程中,温度为0℃时气体的压强;
②等压过程中,温度为0℃时气体的体积。
14.(2020·山东·统考高考真题)中医拔罐的物理原理是利用玻璃罐内外的气压差使罐吸附在人体穴位上,进而治疗某些疾病。常见拔罐有两种,如图所示,左侧为火罐,下端开口;右侧为抽气拔罐,下端开口,上端留有抽气阀门。使用火罐时,先加热罐中气体,然后迅速按到皮肤上,自然降温后火罐内部气压低于外部大气压,使火罐紧紧吸附在皮肤上。抽气拔罐是先把罐体按在皮肤上,再通过抽气降低罐内气体压强。某次使用火罐时,罐内气体初始压强与外部大气压相同,温度为450 K,最终降到300 K,因皮肤凸起,内部气体体积变为罐容积的2021。若换用抽气拔罐,抽气后罐内剩余气体体积变为抽气拔罐容积的2021,罐内气压与火罐降温后的内部气压相同。罐内气体均可视为理想气体,忽略抽气过程中气体温度的变化。求应抽出气体的质量与抽气前罐内气体质量的比值。
相关试卷
这是一份高中人教版 (2019)5 液体精品精练,文件包含人教版2019高中物理选择性必修第三册25液体分层练习原卷docx、人教版2019高中物理选择性必修第三册25液体分层练习解析卷docx等2份试卷配套教学资源,其中试卷共13页, 欢迎下载使用。
这是一份高中物理人教版 (2019)选择性必修 第三册4 固体优秀精练,文件包含人教版2019高中物理选择性必修第三册24固体分层练习原卷docx、人教版2019高中物理选择性必修第三册24固体分层练习解析卷docx等2份试卷配套教学资源,其中试卷共13页, 欢迎下载使用。
这是一份高中物理人教版 (2019)选择性必修 第三册3 气体的等压变化和等容变化精品第2课时练习,文件包含人教版2019高中物理选择性必修第三册23气体的等压变化和等容变化第2课时导学案原卷docx、人教版2019高中物理选择性必修第三册23气体的等压变化和等容变化第2课时导学案解析卷docx等2份试卷配套教学资源,其中试卷共11页, 欢迎下载使用。

