所属成套资源:新人教版物理选择性必修第三册PPT课件+教案+分层练习+导学案(原卷+解析卷)全套(含单元期末复习)
物理2 气体的等温变化精品第1课时练习
展开
这是一份物理2 气体的等温变化精品第1课时练习,文件包含人教版2019高中物理选择性必修第三册22气体的等温变化第1课时分层练习解析卷docx、人教版2019高中物理选择性必修第三册22气体的等温变化第1课时分层练习原卷docx等2份试卷配套教学资源,其中试卷共12页, 欢迎下载使用。
题组一 探究气体等温变化的规律
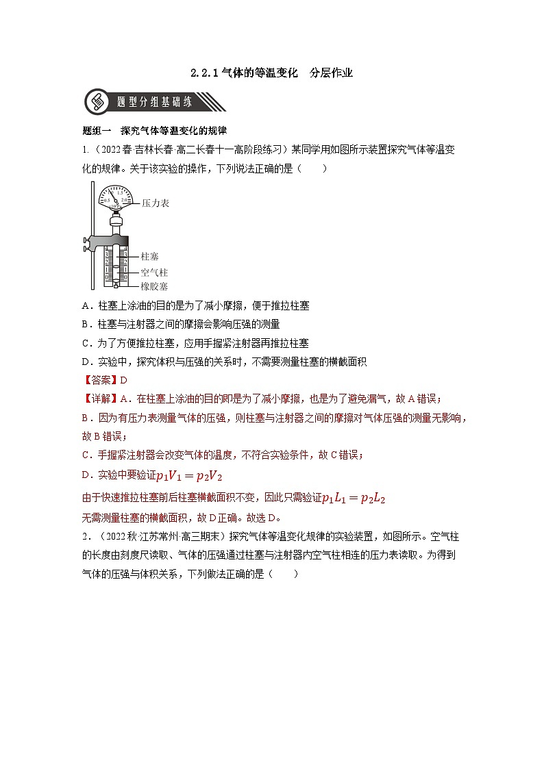
1. (2022春·吉林长春·高二长春十一高阶段练习)某同学用如图所示装置探究气体等温变化的规律。关于该实验的操作,下列说法正确的是( )
A.柱塞上涂油的目的是为了减小摩擦,便于推拉柱塞
B.柱塞与注射器之间的摩擦会影响压强的测量
C.为了方便推拉柱塞,应用手握紧注射器再推拉柱塞
D.实验中,探究体积与压强的关系时,不需要测量柱塞的横截面积
2.(2022秋·江苏常州·高三期末)探究气体等温变化规律的实验装置,如图所示。空气柱的长度由刻度尺读取、气体的压强通过柱塞与注射器内空气柱相连的压力表读取。为得到气体的压强与体积关系,下列做法正确的是( )
A.柱塞上涂油是为了减小摩擦力B.改变气体体积应缓慢推拉柱塞
C.推拉柱塞时可用手握住注射器D.实验前应测得柱塞受到的重力
3.(2022·全国·高三专题练习)小楷同学在做“用DIS研究温度不变时气体的压强与体积的关系”实验时,缓慢推动活塞,在使注射器内空气体积逐渐变小的过程中,多次从注射器的刻度上读出体积值并输入计算机,同时由压强传感器将对应体积的压强值通过数据采集器传送给计算机。下列说法中正确的是( )
A.实验过程中在注射器内壁涂油主要是为了减小摩擦
B.现有5mL和20mL的注射器,要使注射器在较小的推力时传感器示数能有明显的变化,应该选用20mL的注射器
C.在本实验操作的过程中,需要保持不变的量是气体的温度和外界的大气压
D.现有20mL和50mL的注射器,作出的p−1V图像不过原点,选用50mL的注射器可以减小误差
4.(2022江苏泰州模拟)在“用DIS研究温度不变时气体的压强跟体积的关系”实验时,缓慢推动活塞,注射器内空气体积逐渐减小,多次测量得到注射器内气体压强p、体积V变化的p-V图线,如图所示(其中实线是实验所得图线,虚线为一条双曲线,实验过程中环境温度保持不变),发现该图线与玻意耳定律明显不合,造成这一现象的原因可能是( )
A.实验时用手握住注射器
B.实验时迅速推动活塞
C.注射器没有保持水平
D.推动活塞过程中有气体泄漏
题组二 气体的等温变化规律
5.(气体的等温变化)(多选)一定质量的气体,在等温变化过程中,下列物理量中发生改变的有( )
A.分子的平均速率 B.单位体积内的分子数
C.气体的压强 D.分子总数
6.(2022·浙江宁波·镇海中学模拟预测)如图所示,某种自动洗衣机进水时,与洗衣缸相连的细管中会封闭一定质量的空气,通过压力传感器感知管中的空气压力,从而控制进水量.设温度不变,洗衣缸内水位升高,则细管中被封闭的空气 ( )
A.体积不变,压强变小
B.体积变小,压强变大
C.体积不变,压强变大
D.体积变小,压强变小
7.(2022·高三课时练习)(多选)如图所示,p表示压强,V表示体积,T为热力学温度,下图中能正确描述一定质量的气体发生等温变化的是( )
A. B. C. D.
8.(2022·全国·高三专题练习)(多选)如图所示是一定质量的气体由状态A变到状态B再变到状态C的过程,A、C两点在同一条双曲线上,则此变化过程中( )
A.从A到B的过程温度升高
B.从B到C的过程温度升高
C.从A到B再到C的过程温度先降低再升高
D.A、C两点的温度相等
9.(2022·高三课时练习)一定质量的某种气体状态变化的p−V图像如图所示,气体由状态A变化到状态B的过程中,下列关于气体的温度和分子平均速率的变化情况的说法错误的是( )
A.都一直保持不变B.温度先升高后降低
C.温度先降低后升高D.平均速率先增大后减小
10.(多选)如图所示,D→A→B→C表示一定质量的某种气体状态变化的一个过程,下列说法正确的是( )
A.D→A是一个等温过程
B.A→B是一个等温过程
C.TA>TB
D.B→C过程中,气体体积增大、压强减小、温度不变
11.(2023·全国·高三专题练习)如图,封有空气的玻璃瓶开口向下静置于恒温水中。将其缓慢往下压了一小段距离,此过程中气体的质量保持不变。不考虑气体分子间的相互作用,则能反映瓶内气体状态变化的图像是( )
A. B. C. D.
12.(2022·全国·高三专题练习)(多选)如图为一定质量的气体的两条等温线,则下列关于各状态温度的说法正确的有( )
A.tA=tBB.tB=tC
C.tC>tDD.tD>tA
相关试卷
这是一份高中物理人教版 (2019)选择性必修 第三册4 固体优秀精练,文件包含人教版2019高中物理选择性必修第三册24固体分层练习原卷docx、人教版2019高中物理选择性必修第三册24固体分层练习解析卷docx等2份试卷配套教学资源,其中试卷共13页, 欢迎下载使用。
这是一份人教版 (2019)选择性必修 第三册3 气体的等压变化和等容变化精品第1课时课时练习,文件包含人教版2019高中物理选择性必修第三册23气体的等压变化和等容变化第1课时分层练习解析卷docx、人教版2019高中物理选择性必修第三册23气体的等压变化和等容变化第1课时分层练习原卷docx等2份试卷配套教学资源,其中试卷共16页, 欢迎下载使用。
这是一份高中人教版 (2019)2 气体的等温变化精品第2课时课时练习,文件包含人教版2019高中物理选择性必修第三册22气体的等温变化第2课时导学案原卷docx、人教版2019高中物理选择性必修第三册22气体的等温变化第2课时导学案解析卷docx等2份试卷配套教学资源,其中试卷共16页, 欢迎下载使用。

