山东省泰安市肥城市肥城市第三中学2024-2025学年高一上学期期中考试生物试题(解析版)-A4
展开
这是一份山东省泰安市肥城市肥城市第三中学2024-2025学年高一上学期期中考试生物试题(解析版)-A4,共23页。
3.请按照题号在各题目的答题区域内作答,超出答题区域书写的答案无效;在草稿纸、试题卷上答题无效。保持卡面清洁,不折叠、不破损。
一、选择题:本大题共15个小题,每题2分,共30分。每小题给出的四个选项中,只有一个选项是最符合题目要求的。
1. 细胞学说最早由德国植物学家施莱登和动物学家施旺提出。下列关于细胞学说的叙述,正确的是( )
A. 列文·虎克用自制显微镜观察到不同形态的细菌、红细胞等并命名了细胞
B. 细胞学说建立,标志着生物学研究由细胞水平进入了分子水平
C. 细胞学说揭示了细胞的多样性和生物体结构的统一性
D. 细胞学说不仅可解释个体发育,也为生物进化论的确立奠定了基础
【答案】D
【解析】
【分析】细胞学说是由德国植物学家施莱登和动物学家施旺提出,细胞学说的内容有:①细胞是一个有机体,一切动植物都由细胞发育而来,并由细胞和细胞产物所组成;②细胞是一个相对独立的单位,既有它自己的生命,又对与其他细胞共同组成的整体的生命起作用;③新细胞由老细胞经过分裂产生。
【详解】A、罗伯特·虎克发现并命名了细胞,A错误;
B、细胞学说的建立,标志着生物学研究进入了细胞水平,B 错误;
C、细胞学说揭示了生物体结构的统一性,没有揭示细胞的多样性,C错误;
D、细胞学说中细胞分裂产生新细胞的结论,不仅解释了个体发育,也为后来生物进化论的确立埋下了伏笔,D正确。
故选D。
2. 我国是世界上最早制糖的国家之一,最初的糖出现在西周时期,叫做饴。饴糖是一种以米(淀粉为主)和麦芽经过糖化熬煮而成,呈粘稠状,又称麦芽糖。下列说法错误的是( )
A. 淀粉[(C6H10O5)n]可直接为人体供能
B. 麦芽糖与斐林试剂反应呈砖红色
C. 淀粉是植物体内常见的多糖之一
D. 一分子麦芽糖能水解为两分子单糖
【答案】A
【解析】
【分析】1、糖类分子一般是由C、H、O三种元素构成的,糖类分为单糖、二糖和多糖,二糖是指可以水解生成2分子单糖的糖类,多糖如淀粉、糖原和纤维素是由葡萄糖构成的多聚体。
2、还原糖与斐林试剂在水浴加热条件下生成砖红色沉淀,可用斐林试剂检测还原糖。
【详解】A、人体摄入淀粉,必需经过消化水解成葡萄糖,才能被吸收,为人体供能,A错误;
B、麦芽糖是还原糖,与斐林试剂水浴加热反应产生砖红色沉淀,B正确;
C、淀粉是植物体内最常见的多糖,C正确;
D、麦芽糖是二糖,由两分子葡萄糖脱水形成,D正确。
故选A。
3. 由1分子磷酸、1分子碱基和1分子化合物a可构成化合物b(如图所示),下列说法正确的是( )
A. 若b是构成肺炎链球菌的遗传物质,则m有5种
B. 若b是构成新冠病毒的成分,则a是脱氧核糖
C. 若m为鸟嘌呤,则b为DNA或RNA的基本单位
D. 若m为胸腺嘧啶,则b为胸腺嘧啶核糖核苷酸
【答案】C
【解析】
【分析】题图是核苷酸的结构简图,分析可知a是五碳糖,b是核苷酸,m是含氮碱基。
【详解】A、肺炎链球菌的遗传物质是DNA,则b为脱氧核糖核苷酸,m含氮碱基有4种,A错误;
B、新冠病毒内的核酸是RNA,则b为核糖核苷酸,a是核糖,B错误;
C、若m为鸟嘌呤,则b为鸟嘌呤脱氧核苷酸(构成DNA)或鸟嘌呤核糖核苷酸(构成RNA),C正确;
D、若m为胸腺嘧啶,是构成DNA的成分,则b为胸腺嘧啶脱氧核糖核苷酸,D错误。
故选C。
4. 下列关于食品安全问题的相关探究实验,正确的是( )
A. AB. BC. CD. D
【答案】B
【解析】
【分析】生物组织中化合物的鉴定:(1)斐林试剂可用于鉴定还原糖,在水浴加热的条件下,溶液的颜色变化为砖红色(沉淀)。斐林试剂只能检验生物组织中还原糖(如葡萄糖、麦芽糖、果糖)存在与否,而不能鉴定非还原性糖(如淀粉、蔗糖)。(2)蛋白质可与双缩脲试剂产生紫色反应。(3)脂肪可用苏丹Ⅲ染液鉴定,呈橘黄色。(4)淀粉遇碘液变蓝。
【详解】A、苏丹Ⅲ染液可将脂肪染成橘黄色,说明含有脂肪,不能证明含有固醇,A错误;
B、双缩脲试剂与蛋白质反应呈紫色,B正确;
C、被检测液体出现蓝色,只能证明含有淀粉,不能证明没有蛋白质,C错误;
D、斐林试剂与还原糖反应,经加热可以产生砖红色沉淀,蔗糖不属于还原糖, D错误。
故选B。
5. 施一公团队解析了来自非洲爪蟾核孔复合物(NPC)的近原子分辨率结构,取得了突破性进展。通过电镜观察到NPC附着并稳定融合在与细胞核核膜高度弯曲的部分上。下列叙述错误的是( )
A. 细胞核是细胞遗传和代谢的控制中心,是遗传信息库
B. 核膜是双层膜的细胞器,其外膜常附着核糖体且与内质网连在一起
C. 核仁与某种RNA的合成有关,核仁被破坏会影响蛋白质的生物合成
D. NPC保证了细胞核与细胞质间的蛋白质、RNA等大分子物质的进出
【答案】B
【解析】
【分析】细胞核包括:核膜(双层膜,上面有孔是蛋白质和RNA通过的地方)、核仁(与某些RNA的合成以及核糖体的形成有关)、染色质;功能:细胞核是遗传物质贮存和复制的场所,是细胞遗传和代谢的控制中心。
【详解】A、细胞核是细胞遗传和代谢的控制中心,是遗传信息库,A正确;
B、 核膜不是细胞器,B错误;
C、核仁与某些RNA的合成以及核糖体的形成有关核仁被破坏会影响蛋白质的生物合成,C正确;
D、核孔复合物(NPC)是蛋白质、RNA等大分子进出细胞核的通道,而DNA不能通过,D正确。
故选B。
6. 用0.3g/mL的乙二醇溶液和0.3g/mL的蔗糖溶液分别浸浴某种植物细胞,观察质壁分离现象,得到其原生质体体积的变化情况如图所示。下列叙述正确的是( )
A. 甲曲线对应的外界溶液是0.3g/mL的蔗糖溶液
B. 甲曲线在0~1min时间段,水分从外界溶液渗入导致细胞液浓度变小
C. 乙曲线1min后,在该植物细胞的细胞壁与原生质层之间充满了蔗糖溶液
D. 该植物的所有活细胞均可发生质壁分离现象
【答案】C
【解析】
【分析】题图分析,植物细胞处于乙二醇溶液中,外界溶液浓度高于细胞液浓度,发生质壁分离,质生质体体积变小,细胞液浓度增大;随后乙二醇溶液以自由扩散的方式进入细胞,细胞液浓度增加,细胞吸水,发生质壁分离复原,其原生质体的变化如曲线甲。植物细胞处于蔗糖溶液中,外界溶液浓度高于细胞液浓度,发生质壁分离,质生质体体积变小;若蔗糖溶液浓度过大,细胞会失水过多而死亡,细胞变化过程对应曲线乙。
【详解】A、甲曲线表现的原生质体体积的变化为先变小而后变大,说明细胞失水后又吸收,即该细胞发生了质壁分离和自动复原,对应的溶液为0.3g/mL的乙二醇溶液,A错误;
B、甲曲线在0~1min时间段,原生质体的体积变小,说明此时细胞中的水分从细胞液中渗出,导致细胞液浓度变大,B错误;
C、乙曲线1min后,原生质体体积变小,说明此时该发生质壁分离,在该植物细胞的细胞壁与原生质层之间充满了蔗糖溶液,C正确;
D、并不是该植物的所有活细胞均可发生质壁分离,能发生质壁分离的细胞必须具有大液泡,D错误。
故选C。
7. 血液中低密度脂蛋白(LDL)水平升高导致的高血脂症可诱发多种心血管疾病。PCSK9是一种在肝脏表达的分泌蛋白,在调节脂质代谢过程中有重要作用,具体机制如图所示。下列说法不合理的是( )
A. 增加PCSK9蛋白在肝细胞外的含量,将会缓解高血脂症的症状
B. LDL和受体结合进入细胞中,LDL受体并没有一同被溶酶体降解
C. 相比LDL,PCSK9与LDL受体结合得更紧密
D. PCSK9蛋白能使血液中LDL量升高,最主要的原因是与LDL竞争相应的受体
【答案】A
【解析】
【分析】人体血液中高水平的LDL会诱发高胆固醇血脂症。PCSK9蛋白是能与LDL受体结合的蛋白质,当PCSK9蛋白增多时,会增加LDL受体在溶酶体中的降解,导致细胞表面LDL受体减少。
【详解】A、促进PCSK9基因在肝脏细胞中的表达,将会增加PCSK9的数量,进而引起LDL受体减少,对血液中LDL的摄取减少,因而不能缓解高血脂症的症状,A错误;
B、由图可知,LDL和受体结合后,被运进细胞内部,LDL与受体会分离,LDL被送到溶酶体中降解,但LDL受体会重新回到细胞膜上,B正确;
C、PCSK9与受体结合后被送到溶酶体中一起降解,LDL与受体结合后,由于结合得没那么紧密,LDL与受体会分离,LDL被送到溶酶体中降解,但LDL受体会重新回到细胞膜上,因此相比LDL,PCSK9与LDL受体结合得更紧密,C正确;
D、结合图示可知,PCSK9蛋白能与LDL受体结合,且会引起LDL受体减少,进而使血液中LDL量升高,其主要的原因是与LDL竞争相应的受体,D正确。
故选A。
8. 研究表明,主动运输根据能量的来源不同分为三种类型,如图中a、b、c所示,■、▲、○代表跨膜的离子或分子。下列叙述错误的是( )
A. 细胞质基质存在于Q侧
B. a类型中x离子的运输过程协助了y离子的运输
C. b类型中,物质分子转运所需的能量来源于ATP
D 某些细菌可能会采用c类型进行主动运输
【答案】B
【解析】
【分析】主动运输的特点是需要载体蛋白、逆浓度梯度、需要能量。
【详解】A、糖蛋白只分布在细胞膜的外表面,P侧为细胞外,细胞质基质存在于Q侧,A正确;
B、由图可知,x为逆浓度运输,为主动运输,y为顺浓度梯度运输,为协助扩散,y的浓度差为x的运输提供能量,故a类型中y离子的运输过程协助了x离子的运输,B错误;
C、由图可知,物质分子转运所需的能量来源于ATP水解释放的能量,C正确;
D、c类型进行主动运输是依赖光能驱动,某些细菌能利用光能,可能会采用c类型进行主动运输,D正确。
故选B。
9. 如图所示的四个方框代表蓝细菌、新冠病毒、水绵和酵母菌,其中阴影部分表示它们都具有的某种物质或结构。阴影部分可能包含( )
A. 核糖体B. RNAC. DNAD. 染色体
【答案】B
【解析】
【分析】据图分析,蓝细菌属于原核生物,酵母菌、水绵属于真核生物,蓝细菌、酵母菌和水绵都是细胞生物;新冠病毒无细胞结构。
【详解】ACD、新冠病毒是RNA病毒,无细胞结构,不含核糖体、染色体和DNA,蓝细菌是原核生物,不含染色体,ACD错误;
B、新冠病毒是RNA病毒,含有RNA;蓝细菌、水绵和酵母菌具有细胞结构,含有DNA和RNA两种核酸,图示阴影部分是蓝细菌、新冠病毒、水绵和酵母菌的共同点,故阴影部分可能包含RNA,B正确。
故选B。
10. 生命科学研究中常用“建模”方法表示微观物质的结构,图中甲~丙分别表示细胞中常见的三种大分子有机物,每种有机物都有其特定的基本组成单位。下列叙述错误的有( )
A. 甲、乙、丙都是由许多单体连接成的多聚体
B. 甲、乙、丙分别可表示多肽、RNA、糖原
C. 甲、乙、丙的生物合成都会产生水
D. 人体的甲、乙、丙的结构都具有多样性
【答案】D
【解析】
【分析】图中每个小单位可认为是单体,然后由单体聚合形成多聚体,即图中三种物质都属于生物大分子,生物大分子包括蛋白质核酸、多糖。
图甲中,单体具有很多不同的形状,这些不同的单体只能表示21多种氨基酸,因此图可能表示蛋白质或者是多肽;
图乙中,有圆形、方形、六边形、棱形四种不同的单体,并且该有机物是单链的,因此它可以表示RNA分子或单链DNA分子;
图丙中,只有圆形种单体, 最可能表示的是由葡萄糖聚合形成的多糖, 而植物细胞中的多糖有淀粉和纤维素。
【详解】A、生物大分子都是由许多单体连接成的多聚体,A正确;
B、图甲中,单体具有很多不同的形状,这些不同的单体只能表示21种氨基酸,因此甲可能表示蛋白质或者是多肽;图乙中,有圆形、正方形、六边形、菱形四种不同的单体,并且该有机物是单链的,因此它可以表示组成RNA分子的四种核糖核苷酸;图丙中,只有圆形一种单体,最可能表示的是由葡萄糖聚合形成的多糖,B正确;
C、甲、乙、丙是由单体形成的生物大分子,在这个过程中都有水的生成,C正确;
D、丙表示多糖,其结构没有多样性,D错误。
故选D。
11. 研究叶肉细胞的结构和功能时,取匀浆或上清液依次离心将不同的结构分开,其过程和结果如图所示,P1~P4表示四次离心后的沉淀物,S1~S4表示四次离心后的上清液。据此分析,下列说法正确的是( )
A. DNA仅存在于P1、P2和P3中
B. S1、S2、S3和S4中含有的蛋白质种类相同
C. P1、P2、P3和P4中均有膜结构
D. 据图示可知,P3的颗粒小于P2的颗粒
【答案】D
【解析】
【分析】题意分析,P1为细胞核、细胞壁碎片,S1为细胞器;S2为除叶绿体之外的细胞器,P2为叶绿体;S3为除线粒体之外的细胞器,P3为线粒体;S4为除线粒体、核糖体、叶绿体之外的细胞器,P4为核糖体。S1包括S2和P2;S2包括S3和P3;S3包括S4和P4。
【详解】A、DNA主要存在于细胞核中,此外在叶绿体和线粒体中也有少量分布。在图中,P1是细胞核、细胞壁等结构,P2是叶绿体,P3是线粒体,P4是核糖体,所以DNA存在于P2(叶绿体)、P3(线粒体)、P1(细胞核)、S1、S2中,A错误;
B、由于不同结构中执行的功能不同,所含有的蛋白质种类也不相同,S1、S2、S3和S4是不同结构离心后得到的上清液,这些上清液来自不同的细胞结构,所以其中含有的蛋白质种类不同,B错误;
C、P1中细胞核、细胞壁,细胞壁没有膜结构;P2是叶绿体,P3是线粒体都有膜结构,P4是核糖体,核糖体没有膜结构,C错误;
D、据图示可知,P3(线粒体)是经过第三次离心得到的沉淀物,P2(叶绿体)是经过第二次离心得到的沉淀物,离心时先沉淀下来的颗粒大,后沉淀下来的颗粒小,所以P3的颗粒小于P2的颗粒,D正确。
故选D。
12. 图1是显微镜下观察到的某一时刻的细胞图像。图2表示一种渗透作用装置。图3是另一种渗透装置,一段时间后液面上升的高度为h。这两个装置所用的半透膜都不能让蔗糖分子通过,但可以让葡萄糖分子和水分子通过。下列说法错误的是( )
A. 图3中,如果A、a均为蔗糖溶液,则开始时浓度大小关系为a>A
B. 图2中,若A为0.3g/mL葡萄糖溶液,B为清水,则平衡后A 侧液面与B侧液面一样高
C. 图3中,若每次平衡后都将产生的水柱h移走,那么随着时间的推移,h将会越来越小
D. 若图1是某同学观察植物细胞质壁分离与复原实验时拍下的显微照片,则此时细胞液浓度一定大于外界溶液浓度
【答案】D
【解析】
【分析】题图分析:图1中为细胞处于质壁分离状态,但下一刻怎么变化无法确定;图2和3中半透膜可以让水分子自由通过,而蔗糖分子不能透过。
【详解】A、据题图3分析可知,图3中开始时漏斗内液面上升,可推测开始时浓度大小关系为a>A,A正确;
B、图2中,若A为0.3g/mL葡萄糖溶液,B为清水,由于葡萄糖分子能透过半透膜,则液面会出现左侧先升高,然后右侧液面升高,最后两侧液面相平,B正确;
C、图3中,若每次平衡后都将产生的水柱h移走,则半透膜两侧的浓度差会逐渐减少,随着时间的推移,h将会越来越小,C正确;
D、若图1是某同学观察植物细胞质壁分离与复原实验时拍下的显微照片,由于不知道该细胞是正在继续发生质壁分离还是复原,还是达到了动态平衡,因此不能确定此时细胞液浓度与外界溶液浓度的关系,细胞液浓度大于、小于或等于外界溶液浓度都有可能,D错误。
故选D。
13. 如图①表示两种物镜及其与装片的位置关系,图②是低倍镜下的视野。下列相关叙述正确的是( )
A. 甲物镜被乙物镜替换后,视野的亮度会增强,因为乙离装片的距离更近
B. 乙物镜被甲物镜替换后,在视野中看到的细胞数量会减少
C. 要想换用高倍镜观察②中的细胞a,需要将装片向左移动
D. 换用乙物镜的操作顺序是:转动转换器→调节光圈→移动装片→转动细准焦螺旋
【答案】C
【解析】
【分析】1、分析题图:物镜放大倍数越大,镜头越长,放大倍数越小,镜头越短,因此①中,甲放大倍数小,乙放大倍数大;放大倍数越大,观察的细胞数越大,细胞数目越小。
2、高倍显微镜的使用方法:高倍显微镜的使用方法:低倍物镜下找到清晰的物象→移动装片,将物象移至视野中央→转动转换器,换用高倍物镜→调节反光镜和光圈,使亮度适宜→调节细准焦螺旋,使物象清晰。
【详解】A、甲物镜被乙物镜替换后,放大倍数变大,视野的亮度会减弱,A错误;
B、乙物镜被甲物镜替换后,放大倍数减小,在视野中看到的细胞数量会增加,B错误;
C、a在视野中偏左,用高倍镜观察②中的细胞a,需要将物象移至视野中央,物象移动的方向是向右,玻片移动的方向是向左,C正确;
D、甲是低倍物镜,乙是高倍物镜,换用乙物镜的操作顺序是:移动装片→转动转换器→调节光圈→转动细准焦螺旋,D错误。
故选C。
14. 下列关于探究细胞膜结构和功能的实验的叙述,正确的是( )
A. 欧文顿发现溶于脂质的物质易穿过细胞膜,证明了细胞膜由脂质组成
B. 科学家根据细胞膜的张力研究,推测出细胞膜除了脂质分子外可能还有糖类
C. 罗伯特森获得细胞膜“暗—亮—暗”的电镜照片,认为蛋白质分布于膜两侧
D. 辛格和尼克尔森提出细胞膜的流动镶嵌模型,认为蛋白质的分布是对称的
【答案】C
【解析】
【分析】1、欧文顿发现凡是可以溶于脂质的物质,比不能溶于脂质的物质更容易通过细胞膜进入细胞,透过对现象的推理分析,提出“膜是由脂质组成的”结论。
2、科学家第一次将膜从哺乳动物的红细胞中分离出来,化学分析表明,膜的主要成分是脂质和蛋白质。
3、1925年,两位荷兰科学家用丙酮从人的红细胞中提取脂质,在空气--水界面上铺展成单分子层,测得单分子层的面积恰为红细胞表面的2倍。这说明细胞膜中的脂质分子的排列是连续的两层。
【详解】A、欧文顿通过研究不同物质对植物细胞通透性的实验,推测细胞膜是由脂质组成的,不是直接证明,A错误;
B、科学家根据细胞膜的张力研究,推测出细胞膜除了脂质分子外可能还有蛋白质,B错误;
C、罗伯特森在电镜下观察到暗﹣亮﹣暗的三层结构,提出了所有的细胞膜都是由蛋白质﹣脂质﹣蛋白质三层结构构成,且认为蛋白质分布于膜两侧,C正确;
D、辛格和尼克尔森提出细胞膜的流动镶嵌模型,认为蛋白质的分布不是对称的,D错误。
故选C。
15. 下图是细胞中某些细胞器的亚显微结构模式图,下列说法正确的是( )
A. ①是中心体,与水稻根尖分生区细胞的有丝分裂有关
B. ②是线粒体,是细胞有氧呼吸的主要场所
C. ③是内质网,能对蛋白质加工、分类和包装
D. ④是高尔基体,是脂质等大分子合成、加工场所和运输通道
【答案】B
【解析】
【分析】由题图可知,①是中心体,与细胞的有丝分裂有关;②是线粒体,普遍存在于真核细胞中,是有氧呼吸的主要场所;③是高尔基体,能对来自内质网的蛋白质加工、分类和包装; ④是内质网,是蛋白质加工及脂质合成的车间。
【详解】A、①是中心体,存在于动物细胞和低等植物细胞中,与动物细胞和低等植物细胞的有丝分裂有关,水稻是高等植物,A错误;
B、②是线粒体,是细胞有氧呼吸的主要场所,B正确;
C、③是高尔基体,可对来自内质网的蛋白质加工、分类和包装,C错误;
D、④是内质网,脂质可以在光面内质网上合成,脂质不是大分子,D错误。
故选B。
二、选择题:本题共5个小题,每小题3分,共15分。每小题给出的四个选项中,有的只有一个选项正确,有的有多个选项正确,全部选对的得3分,选对但不全的得1分,有选错的得0分。
16. 下列有关不同种类生物的结构和功能的叙述中,错误的是( )
A. 酵母菌和T2噬菌体的遗传物质都是DNA
B. 颤蓝细菌和黑藻细胞内的叶绿体能吸收光能,完成光合作用
C. S型肺炎链球菌的荚膜和大肠杆菌的细胞壁均含有纤维素
D. 新冠病毒只能利用宿主细胞的核糖体合成蛋白质
【答案】BC
【解析】
【分析】1、原核细胞:没有被核膜包被的成形的细胞核,没有核膜、核仁和染色质;没有复杂的细胞器(只有核糖体一种细胞器);只能进行二分裂生殖,不遵循孟德尔的遗传定律;含有细胞膜、细胞质,遗传物质是DNA。
2、真核生物:有被核膜包被的成形的细胞核,有核膜、核仁和染色质;有复杂的细胞器(包括线粒体、叶绿体、内质网、高尔基体、核糖体等);能进行有丝分裂、无丝分裂和减数分裂;含有细胞膜、细胞质,遗传物质是DNA。
【详解】A、酵母菌是真核生物,T2噬菌体是DNA病毒,它们的遗传物质都是DNA,A正确;
B、黑藻细胞内的叶绿体能吸收光能,完成光合作用,颤蓝细菌是原核生物,没有叶绿体,但有光合色素,能完成光合作用,B错误;
C、纤维素是构成植物细胞的细胞壁的成分,S型肺炎链球菌的荚膜主要成分是多糖,大肠杆菌的细胞壁主要成分是肽聚糖,C错误;
D、新冠病毒营寄生生活,只能利用宿主细胞的核糖体合成蛋白质,D正确。
故选BC。
17. 脂肪肝是一种常见的临床疾病,主要表现为肝细胞内的甘油三酯、胆固醇、磷脂等重量超过肝重量的5%或在组织学上肝细胞50%以上有脂肪变性。长期嗜酒、过量摄入油炸类食物等都易引发脂肪肝。在医生指导下,平衡膳食、合理运动,辅以保肝抗炎或改善代谢紊乱药物等也有望恢复正常,因此我们要健康生活,养成良好的生活习惯。下列说法错误的是( )
A. 磷脂是肝细胞必不可少的组成成分,在大豆的种子中,含量也很丰富
B. 甘油三酯、磷脂和胆固醇均属于脂肪
C. 适量的胆固醇有利于身体健康
D. 脂肪是细胞中重要的储能物质,可在糖类代谢的同时,大量分解供能
【答案】BD
【解析】
【分析】1、脂质包括脂肪、磷脂和固醇,固醇主要包括胆固醇、维生素D和性激素等。
2、磷脂是组成细胞膜和细胞器膜的主要成分之一。
3、甘油三酯属于脂肪,是细胞内良好的储能物质。
4、胆固醇是动物细胞膜的组成成分,同时参与血液中脂质的运输;维生素D是促进肠道对钙和磷的吸收;性激素对能促进人和动物生殖器官的发育以及生殖细胞的形成。
【详解】A、磷脂是生物膜的组成成分,是肝细胞必不可少的组成成分,在大豆的种子中,含量也很丰富,A正确;
B、糖脂、磷脂和胆固醇都不属于脂肪,B错误;
C、适量摄入胆固醇有利于血液中脂质的运输,有利于身体健康,C正确;
D、脂肪一般只在糖类代谢发生障碍,引起供能不足时,才会分解供能,D错误。
故选BD。
18. 甲状腺细胞可以将氨基酸和碘合成甲状腺球蛋白,并且将甲状腺球蛋白分泌到细胞外,其过程如图所示。图中a、b、c表示生理过程,①-⑦是结构名称,下列叙述正确的是( )
A. 图甲中b过程表示脱水缩合
B. 在甲状腺球蛋白的合成和分泌过程中,膜面积基本不变的有②和④
C. 与图甲中c过程有关的细胞器是图乙中的②③⑤
D. 细胞分泌甲状腺球蛋白的过程依赖④的流动性
【答案】ACD
【解析】
【分析】1、据图分析,a表示主动运输,b表示脱水缩合,c表示加工和分泌;①表示核糖体,②表示高尔基体,③表示内质网,④细胞膜,⑤表示线粒体,⑥表示囊泡。2、分泌蛋白的合成与分泌过程:
游离的核糖体先合成一小段肽链,之后转移到内质网上继续合成并加工→内质网“出芽”形成囊泡→高尔基体进行再加工形成成熟的蛋白质→高尔基体“出芽”形成囊泡→细胞膜,整个过程还需要线粒体提供能量。
【详解】A、氨基酸通过脱水缩合形成蛋白质,A正确;
B、在甲状腺球蛋白合成过程中,膜面积基本保持不变的有②高尔基体,④细胞膜面积增大,B错误;
C、c表示蛋白质的加工和分泌过程,相关的细胞器是内质网和高尔基体的加工,同时需要线粒体供能,图中②表示高尔基体,③表示内质网,⑤表示线粒体,C正确;
D、细胞分泌甲状腺球蛋白的过程属于胞吐,依赖细胞膜④的流动性,D正确。
故选ACD。
19. 亲核蛋白是在细胞核内发挥作用的蛋白质,可通过其中的一段特殊的氨基酸序列(NLS)与相应的受体蛋白识别并结合形成转运复合物,在受体蛋白的介导下进入细胞核内发挥作用。下列说法正确的是( )
A. 转运复合物进入细胞核内的方式为胞吞
B. NLS起着在细胞间传递信息的作用
C. NLS合成受阻的细胞,细胞内的多种代谢活动发生异常
D. 染色质上可能含有NLS
【答案】CD
【解析】
【分析】分析题意:亲核蛋白通过核孔进入细胞核,需要NLS与相应的受体蛋白识别并结合形成转运复合物,在受体蛋白的介导下进入细胞核内,该过程需要ATP提供能量,类似于主动运输。
【详解】A、转运复合物进入细胞核内需要受体蛋白介导,说明该运输方式需要转运蛋白参与,而胞吐不需要载体蛋白,A错误;
B、亲核蛋白是在细胞核内发挥作用的蛋白质,可通过其中的一段特殊的氨基酸序列(NLS)与相应的受体蛋白识别并结合形成转运复合物,在受体蛋白的介导下进入细胞核内发挥作用,说明NLS在细胞质和细胞核之间起着传递信息的作用,B错误;
C、NLS合成受阻,会使细胞质和细胞核之间的信息传递受阻,细胞内的多种代谢活动发生异常,C正确;
D、NLS是亲核蛋白上的一段特殊的氨基酸序列,可由细胞质进入细胞核发挥作用,而染色质存在于细胞核,所以染色质上可能含有细胞质运进细胞核的NLS,D正确。
故选CD。
20. 下图是溶酶体发生过程及其“消化”功能示意图。下列叙述错误的是( )
A. e起源于高尔基体,b来自内质网
B. d可能是衰老的线粒体,不能正常为生命活动供能
C. 溶酶体能分解衰老损伤的细胞器
D. b和e融合为f的过程体现了生物膜具有一定的流动性
【答案】A
【解析】
【分析】分析题图:a是高尔基体,b是刚形成溶酶体,c是内质网,d是线粒体,e是包裹线粒体的小泡,f是溶酶体与包裹线粒体的小泡融合,g表示溶酶体中的酶发挥水解作用。
【详解】A、图中a是高尔基体,b是形成的溶酶体,c是内质网,d是线粒体,e是包裹着线粒体的小泡。e起源于内质网,b来自高尔基体,A错误;
B、d是即将被分解的衰老或损伤的线粒体,不能为生命活动提供能量,B正确;
C、溶酶体内部含有多种水解酶,能分解衰老、损伤的细胞器,C正确;
D、b和e融合的过程是膜融合过程,体现了生物膜具有一定的流动性,D正确。
故选A。
三、非选择题(本题共5小题,共55分)
21. 种子在黑暗中萌发成幼苗,下表是种子经过处理后测得的数据。请回答下列问题:
(1)水在细胞中以两种形式存在,植物入冬后,__________比例下降,以避免______________________。
(2)种子燃烧后留下灰分,这些灰分代表的物质是__________。
(3)植物缺硼(B)时表现出只开花不结果(花而不实)的现象,这体现了无机盐具有的功能是_________________。营养液培养法是研究某种无机盐是否为植物生长所必需的重要方法。为了研究Mg2+是否为植物A生长的必需元素,某同学实验方案设计如下:实验分为甲、乙两组,对照组甲组植物A放入__________的完全营养液中,实验组乙组植物A放入__________的完全营养液中;培养一段时间后,观察两组植物A生长的情况。
(4)现有无标签的新制蔗糖溶液、稀蛋清溶液、葡萄糖溶液各一瓶,请用所学知识对其进行区分,写出实验思路:__________________________________。
【答案】(1) ①. 自由水 ②. 气温下降时自由水含量过多导致结冰而损害自身
(2)无机盐 (3) ①. 无机盐对维持生物体的生命活动具有重要作用 ②. 含有Mg2+ ③. 等量的不含有Mg2+
(4)先用斐林试剂将溶液区分为两组,分别为A组:葡萄糖溶液,B组:新制蔗糖溶液和稀蛋清溶液;再利用双缩脲试剂区分B组的两种溶液(或先用双缩脲试剂将溶液区分为两组,分别为A组:稀蛋清溶液,B组:新制蔗糖溶液和葡萄糖溶液;再利用斐林试剂区分B组的两种溶液)
【解析】
【分析】无机盐:(1)存在形式:绝大多数以离子的形式存在,少部分是细胞内化合物的组成成分。(2)功能:①组成复杂化合物;②维持细胞和生物体的生命活动;③维持细胞的酸碱平衡等。
【小问1详解】
水在细胞中以两种形式存在,植物入冬后,自由水比例下降,以避免气温下降时自由水含量过多导致结冰而损害自身。
【小问2详解】
种子燃烧后留下灰分,这些灰分代表的物质是无机盐。
【小问3详解】
无机盐在植物细胞内主要以离子的形式存在,植物缺硼(B)时表现出只开花不结果(花而不实)的现象,这体现了无机盐对维持生物体的生命活动具有重要作用。营养液培养法是研究某种无机盐是否为植物生长所必需的重要方法。研究Mg2+是否为植物A生长的必需元素,为此设计实验方案如下:将实验分为甲、乙两组,对照组甲组植物A放入含有Mg2+的完全营养液中,实验组乙组植物A放入等量的不含有Mg2+的完全营养液中;培养一段时间后,观察两组植物A生长的情况,若乙组的植物A表现异常,则可说明Mg2+是植物A生长必需的元素,为了进一步说明可在乙组培养液中添加Mg2+后,继续观察植物A的生长状况。
【小问4详解】
区分新制蔗糖溶液、稀蛋清溶液、葡萄糖溶液,可先用斐林试剂将溶液区分为两组,分别为A组:葡萄糖溶液,B组:新制蔗糖溶液和稀蛋清溶液;然后利用双缩脲试剂区分B组的两种溶液(或先用双缩脲试剂将溶液区分为两组,分别为A组:稀蛋清溶液,B组:新制蔗糖溶液和葡萄糖溶液;然后利用斐林试剂区分B组的两种溶液)。
22. 自2020年初以来,一种新型冠状病毒(COVID-19)感染引起的肺炎传染病席卷全球。经研究发现,它主要在人呼吸道上皮细胞中增殖,影响肺呼吸功能,最终可能导致肺组织坏死,危及生命。据图回答以下问题:
(1)与人呼吸道上皮细胞相比,病毒在结构上的主要区别是_____。
(2)COVID-19组成成分主要有_____,这些物质共有的化学元素是_____。
(3)细菌细胞壁的主要成分是肽聚糖,青霉素抑制肽聚糖的合成,从而起到抑制细菌生长的作用。新冠肺炎病人能否通过注射青霉素抑制病毒的增殖?_____,为什么?_____。人们在实验室选择什么材料培养病毒?_____。
(4)有证据表明COVID-19在56℃下30min就能被杀灭,从病毒成分分析,这种消毒方法实施有效的原因是_____。
(5)如下图表示某蛋白一条肽链一端的氨基酸残基排列顺序,形成图中③的反应为_____,图中的这段肽链是由_____种氨基酸组成的。该蛋白至少有_____个游离的羧基。如果侧链基团是④,则这种氨基酸的结构式是_____。
【答案】(1)无细胞结构
(2) ①. 核酸(RNA)和蛋白质 ②. C、H、O、N
(3) ①. 不能/否 ②. 病毒的主要成分是核酸和蛋白质,而不含肽聚糖,故青霉素对病毒的增殖不能起抑制作用 ③. 用活的动物细胞培养
(4)病毒中含有蛋白质等成分,一定温度下蛋白质会变性失活
(5) ①. 脱水缩合 ②. 3 ③. 3 ④.
【解析】
【分析】病毒属于非细胞生物,主要由核酸和蛋白质外壳构成,依赖活的宿主细胞才能完成生命活动。病毒的复制方式属于繁殖,自身只提供核酸作为模板,合成核酸和蛋白质的原料及酶等均有宿主细胞提供。
【小问1详解】
人呼吸道上皮细胞为真核细胞,有细胞结构,与人呼吸道上皮细胞相比,病毒在结构上的主要区别是无细胞结构。
【小问2详解】
COVID-19病毒主要由核酸(RNA)和蛋白质外壳构成,核酸和蛋白质共有的化学元素是C、H、O、N。
【小问3详解】
病毒的主要成分是核酸和蛋白质,而不含肽聚糖,而青霉素是通过抑制肽聚糖的合成,从而起到抑制细菌生长的作用,因此青霉素对病毒的增殖不能起抑制作用。病毒只有依赖活的宿主细胞才能完成生命活动,故在实验中应该用活的动物细胞培养病毒。
【小问4详解】
COVID-19在56℃下30min就能杀灭,因为病毒中含有蛋白质等成分,高温下蛋白质会变性失活。
【小问5详解】
③是肽键,肽键是氨基酸脱水缩合形成的。②④⑥⑧是肽链的R基团,其中⑥⑧一样,所以图中的这段肽链是由3种氨基酸组成的。题图表示某蛋白一条肽链一端的氨基酸残基排列顺序,所示的该段肽链中的R基②④⑥⑧中共有2个羧基(分别位于⑥和⑧中、各1个)、1个氨基(位于②),可推知一条肽链至少含有的羧基数=肽链数+R基中含有的羧基数=1+2=3个。氨基酸结构特点为每种氨基酸分子至少都含有一个氨基和一个羧基,且都有一个氨基和一个羧基连接在同一个碳原子上,如果侧链基团是④(-CH3),则这种氨基酸的结构式是 。
23. 细胞的生物膜系统在细胞的生命活动中起着极其重要的作用。如图表示某细胞的生物膜系统的部分组成在结构与功能上的联系(图1)及局部放大示意图(图2),其中COPI、COPⅡ是具膜小泡,可以介导蛋白质的运输。回答下列问题:
(1)生物膜系统包括____等结构。图中囊泡膜和细胞膜能够融合的原因是____(答出两点)。
(2)常用____(方法)来研究分泌蛋白的合成、加工、运输和分泌过程。例如可以将豚鼠的胰腺腺泡细胞放入含3H标记的亮氨酸(R基为-C4H9)的培养液中培养,一段时间后可检测出依次出现放射性的结构有____(用结构名称和箭头表示)。该实验过程中主要通过追踪放射性强度来确定实验结果,同学甲认为检测结果并不准确,因为亮氮酸经脱水缩合产生的水中也含有放射性,会对结果产生明显影响,你认为该同学的观点是否合理并请说明理由:____。
(3)图2中的抗体等分泌蛋白和定位于溶酶体的蛋白酶需要通过____(填“COPI”或“COPⅡ”)囊泡发送至高尔基体继续加工;定位于内质网中的驻留蛋白无需高尔基体参与加工,若这类蛋白被错误发送到高尔基体,则会通过____(填“COPI”或“COPⅡ”)囊泡再“回收”回来。
(4)溶酶体除具有图1中所示的功能外,还具有的功能是____。结合图2的放大图可推测,囊泡能精确地将细胞“货物”运送并分泌到细胞外的原因是____。
【答案】(1) ①. 细胞膜、细胞器膜和核膜 ②. 囊泡膜和细胞膜具有相似结构和组成成分;囊泡膜和细胞膜都具有一定的流动性
(2) ①. (放射性)同位素标记法(同位素示踪技术) ②. (附着在内质网上的)核糖体→内质网→(囊泡→)高尔基体→(囊泡→)细胞膜 ③. 不合理,亮氨酸参与形成分泌蛋白脱去的水中H原子数量远少于肽链中H原子的数量,使水中的放射性强度明显低于肽链的放射性强度,故对实验结果没有明显影响
(3) ①. COPⅡ ②. COPI
(4) ①. 分解衰老、损伤的细胞器 ②. 囊泡上的蛋白质A与细胞膜上的蛋白质B特异性结合
【解析】
【分析】本题的知识点是生物膜系统的相互转化、物质运输方式的特点,要从题干中提取有效的信息,主要考查学生的识图能力和利用题图反映的有效信息并解决问题的能力。分析题图:甲表示内质网,乙表示高尔基体,丙是囊泡;溶酶体来源于高尔基体,能吞噬并杀死进入细胞的病菌。COPⅡ方向是从内质网→高尔基体,COPⅠ方向是高尔基体→内质网。
【小问1详解】
生物膜系统包括细胞膜、细胞器膜和核膜等结构。囊泡膜和细胞膜都是生物膜,具有相似的结构和组成成分;囊泡膜和细胞膜都具有一定的流动性,因此囊泡膜和细胞膜能够融合。
【小问2详解】
研究分泌蛋白的合成、加工、运输和分泌过程,常用(放射性)同位素标记法(同位素示踪技术)。分泌蛋白最初是在内质网上的核糖体中由氨基酸形成多肽,然后进入内质网进行加工,形成有一定空间结构的蛋白质,内质网以“出芽”形成囊泡,包裹着要运输的蛋白质到达高尔基体,并实现膜融合,在此时,对蛋白质进一步修饰加工,然后再形成囊泡,移动到细胞膜,再次实现膜融合,并将蛋白质分泌到细胞外,因此将豚鼠的胰腺腺泡细胞放入含3H标记的亮氨酸(R基为-C4H9)的培养液中培养,一段时间后可检测出依次出现放射性的结构有(附着在内质网上的)核糖体→内质网→(囊泡→)高尔基体→(囊泡→)细胞膜。同学甲认为检测结果并不准确,因为亮氮酸经脱水缩合产生的水中也含有放射性,会对结果产生明显影响,这种想法不合理,亮氨酸参与形成分泌蛋白脱去的水中H原子数量远少于肽链中H原子的数量,使水中的放射性强度明显低于肽链的放射性强度,故对实验结果没有明显影响。
【小问3详解】
分析题图可知,分泌蛋白和定位于分泌蛋白COPI乙溶酶体的蛋白酶需要通过COPⅡ囊泡发送至高尔基体继续加工;而定位于细胞质基质中的驻留蛋白无需高尔基体参与加工,若这类蛋白被错误发送到高尔基体,则会通过COPⅠ囊泡再“没收”回来。
【小问4详解】
溶酶体内有多种水解酶,还具有的功能是分解衰老、损伤的细胞器;结合图2的放大图可推测,囊泡上的蛋白质A与细胞膜上的蛋白质B特异性结合,因此囊泡能精确地将细胞“货物”运送并分泌到细胞外。
24. 耐盐植物能够在盐胁迫逆境中正常生长,其根细胞独特的转运机制发挥了十分重要的作用。研究表明,在盐胁迫下大量的Na+进入植物根部细胞,会抑制K+进入细胞,导致细胞中Na+/K+的比例异常,使细胞内的酶失活,影响蛋白质的正常合成。与此同时,根细胞还会借助Ca2+调节Na+、K+转运蛋白的功能,进而调节细胞中Na+、K+的比例,使细胞内的蛋白质合成恢复正常。下图是耐盐植物根细胞参与抵抗盐胁迫有关的结构示意图。回答下列问题:
(1)由图可知,H+借助液泡膜上H+-ATP泵进入液泡的方式是_____,与该种运输方式相关的主要细胞器是_____(写出两种);各结构中H+浓度分布存在差异,这种差异主要由H+-ATP泵将H+转运到_____来维持的;在盐胁迫下大量的Na+进入植物根部细胞的运输方式最可能是_____。
(2)细胞质基质中的Ca2+对HKT1的作用和AKT1的作用_____(填“相同”或“不同”),使细胞内的蛋白质合成恢复正常。
(3)盐碱地上大多数植物根难生长,主要原因是_____。耐盐植物根细胞膜具有选择透过性的基础是_____。
(4)根据植物抗盐胁迫的机制,提出促进盐化土壤中耐盐作物增产的措施:_____(答出一点即可)。
【答案】(1) ①. 主动运输 ②. 核糖体、线粒体 ③. 液泡内和细胞外 ④. 协助扩散
(2)不同 (3) ①. 土壤溶液浓度大于植物根部细胞的细胞液浓度 ②. 细胞膜上转运蛋白的种类和数量,或转运蛋白空间结构的变化
(4)通过灌溉降低土壤溶液浓度或增施钙肥
【解析】
【分析】分析题图,根细胞的细胞质基质中pH为7.5,而细胞膜外和液泡膜内pH均为5.5,细胞质基质中H+含量比细胞膜外和液泡膜内低,H+运输到细胞膜外和液泡内是逆浓度梯度运输,运输方式为主动运输。
【小问1详解】
题图显示:位于细胞膜和液泡膜上的H+-ATP泵,通过主动运输的方式,将细胞质基质中的H+分别转运至细胞外和液泡内,从而维持图示各结构中H+浓度分布的差异,该过程中需要能量和载体蛋白,所以与该种运输方式相关的主要细胞器是核糖体与线粒体。H+顺浓度梯度进入细胞产生的势能将Na+运出根细胞,H+顺浓度梯度从液泡中出来产生的势能将Na+运入液泡内。可见,这种H+分布特点可使根细胞将Na通过协助扩散转运到细胞膜外、液泡内,该过程中转运Na+所需的能量来自于细胞膜、液泡膜两侧的H+浓度差(H+势能),进而减少Na+对胞内代谢的影响。
【小问2详解】
据图可知,在高盐胁迫下,当盐浸入到根周围的环境时,Na+顺浓度梯度借助通道蛋白HKT1进入根部细胞的方式为协助扩散;蛋白质合成受影响是由于Na+大量进入细胞,K+进入细胞受抑制,导致细胞中Na+/K+的比例异常,使细胞内的酶失活而引起,HKT1能协助Na+进入细胞,AKT1能协助K+进入细胞,要使细胞内的蛋白质合成恢复正常,则细胞质基质中的Ca2+抑制HKT1运输Na+,激活AKT1运输K+,使细胞中Na+/K+的比例恢复正常,可见细胞质基质中的Ca2+对HKT1的作用和AKT1的作用是不同的。
【小问3详解】
盐碱地土壤盐分过多,土壤溶液浓度大于植物根部细胞细胞液浓度,植物无法从土壤中获取充足的水分甚至萎蔫,故盐碱地上大多数植物很难生长。细胞膜的功能主要由膜上的蛋白质种类和数量决定,耐盐植物根细胞膜具有选择透过性的基础是细胞膜上转运蛋白的种类和数量,转运蛋白空间结构的变化。
【小问4详解】
根据图中Ca2+调控植物抗盐胁迫的机制可知,农业上促进盐化土壤中耐盐作物增产可采取适当增施钙肥(增加土壤中Ca2+浓度或通过灌溉稀释土壤浓度)的措施。
25. 如图为动物、植物细胞二合一结构模式图。请据图回答下列问题:
(1)图中为细胞提供能量的“动力工厂”为[ ]______。
(2)如果图B所示为大蒜根尖分生区细胞,则应该没有[ ]______和[ ]______。
(3)与细胞分裂过程中纺锤体形成有关的细胞器是[ ]______。
(4)图中[ ]______是动植物细胞中都有的,且在植物细胞中还有另一种功能,即与______的形成有关。
(5)蛋白质合成的场所是[ ]______蛋白质的初步加工场所是[ ]______蛋白质的进一步加工、分类和包装的场所是[ ]______。
(6)若某细胞含有图A和图B中各种细胞器,则为______细胞。
【答案】(1)9线粒体
(2) ①. 4叶绿体 ②. 2液泡
(3)13中心体 (4) ①. 5高尔基体 ②. 细胞壁
(5) ①. 11核糖体 ②. 8内质网 ③. 5高尔基体
(6)低等植物
【解析】
【分析】题图为动物、植物细胞二合一显微结构模式图,其中1是细胞膜、2是液泡、3是细胞质基质、4是叶绿体、5是高尔基体、6是核仁、7是细胞壁、8是内质网、9是线粒体、10是细胞核、11是核糖体、12是染色质、13是中心体。
【小问1详解】
[9]线粒体是有氧呼吸的主要场所,是为细胞提供能量的“动力工厂”。
【小问2详解】
大蒜根尖分生区细胞(无关、细胞不是成熟植物细胞)中没有[4]叶绿体和[2]液泡。
【小问3详解】
与细胞分裂过程中纺锤体形成有关的细胞器是[13]中心体。
【小问4详解】
图中[5]高尔基体是动植物细胞中都有的,且在植物细胞中还有另一种功能,即与细胞壁的形成有关,在动物细胞中主要是对来自于内质网的蛋白质进行盘区折叠、分类、包装、发送。
【小问5详解】
蛋白质合成的场所是[11]核糖体,蛋白质的初步加工场所是[8]内质网,蛋白质的进一步加工、分类和包装的场所是[5]高尔基体。
【小问6详解】
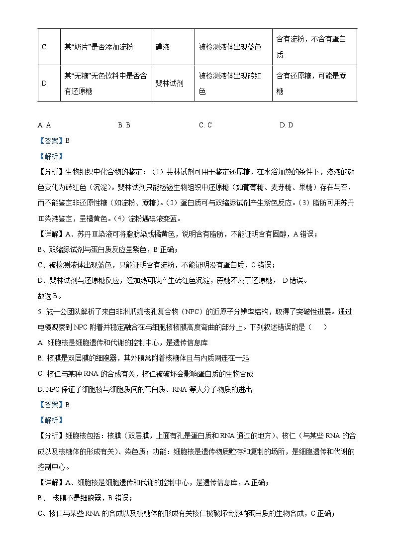
选项
探究主题
实验试剂
预期实验结果
结论
A
某“色拉油”是否含有脂肪
苏丹Ⅲ染液
被检测液体出现红色
含有脂肪,且含有固醇
B
某“早餐奶”是否含有蛋白质
双缩脲试剂
被检测液体出现紫色
可能含有蛋白质
C
某“奶片”是否添加淀粉
碘液
被检测液体出现蓝色
含有淀粉,不含有蛋白质
D
某“无糖”无色饮料中是否含有还原糖
斐林试剂
被检测液体出现砖红色
含有还原糖,可能是蔗糖
处理方法
质量/g
种子
幼苗
鲜重
直接称重
160
750
干重
70℃、72h
138
116
灰分
550℃、16h
2
2
相关试卷
这是一份山东省泰安市肥城市肥城市第三中学2024-2025学年高一上学期期中考试生物试题(原卷版)-A4,共10页。
这是一份2024~2025学年山东省泰安市肥城市肥城市第三中学高一(上)期中生物试卷(含答案),共16页。
这是一份山东省泰安市肥城市肥城市第三中学2024-2025学年高一上学期期中考试生物试题,文件包含高一生物期中202411docx、202411高一生物期中考试评分标准docx等2份试卷配套教学资源,其中试卷共15页, 欢迎下载使用。

