山东省泰安市肥城市肥城市慈明学校-2024-2025学年高三上学期第一次月考生物试卷
展开
这是一份山东省泰安市肥城市肥城市慈明学校-2024-2025学年高三上学期第一次月考生物试卷,共12页。试卷主要包含了本试卷分第Ⅰ卷两部分,下列物质不能被水解的是,下列哪些糖类物质能分别对应等内容,欢迎下载使用。
(考试时间:90分钟试卷满分:100分)
注意事项:
1.本试卷分第Ⅰ卷(选择题)和第Ⅱ卷(非选择题)两部分。答卷前,考生务必将自己的姓名、准考证号填写在答题卡上。
2.回答第Ⅰ卷时,选出每小题答案后,用2B铅笔把答题卡上对应题目的答案标号涂黑。如需改动,用橡皮擦干净后,再选涂其他答案标号。写在本试卷上无效。
3.回答第Ⅱ卷时,将答案写在答题卡上。写在本试卷上无效。
4.考试结束后,将本试卷和答题卡一并交回。
一、单选题
1.骆驼是被称为“沙漠之舟”的哺乳动物。驼峰里贮存着脂肪,其可在食物缺乏时,分解成身体所需的养分,供骆驼生存需要。下列关于脂肪的说法正确的是( )
A.分布在动物内脏器官周围的脂肪具有保温、缓冲和减压的作用
B.相同质量的糖类和脂肪相比,糖类完全氧化分解需更多的氧气
C.脂肪在糖类代谢障碍时才会分解供能,并且能大量转化为糖类
D.植物脂肪大多含有饱和脂肪酸,在室温时呈液态,如花生油等
2.下列关于细胞的成分、结构及功能的叙述中,正确的有( )
①有核糖体的细胞一定能合成分泌蛋白
②高倍显微镜下可看到线粒体外膜、内膜及内膜向内折叠成的嵴
③能进行光合作用的细胞一定含有叶绿体
④叶绿体、线粒体和核糖体中都含有RNA和蛋白质
⑤植物细胞内的色素均能参与光合作用
A.一项B.两项C.三项D.四项
3.下列符合细胞学说的是( )
①一切动植物都由细胞发育而来②病毒没有细胞结构
③新细胞可以从老细胞中产生④细胞分原核细胞和真核细胞两大类
⑤细胞是一个相对独立的单位⑥一切动植物都由细胞和细胞产物所构成
A.①③⑤⑥B.②④⑤C.③④⑤D.①②③④⑤
4.下列关于细胞中元素和化合物的叙述,正确的是( )
A.无机物不能作为细胞结构的重要组成成分
B.蛋白质的多样性与氨基酸的种类、数目、排序以及肽链的空间结构有关
C.脂肪和纤维素都属于细胞中的能源物质
D.2个及以上氨基酸脱水缩合形成的化合物称为多肽
5.某女生血常规检验报告显示血红素偏低(即血红蛋白偏低),原因可能是她体内缺乏( )
A.Mg2+B.Na+C.Ca2+D.Fe2+
6.下列物质不能被水解的是( )
A.DNAB.蛋白质C.RNAD.葡萄糖
7.下表表示玉米和人体细胞的部分元素及含量(干重,质量分数)。下列说法错误的是( )
A.组成细胞的各种元素大多以化合物形式存在
B.细胞的最基本元素是C,C是生命的核心元素
C.据表可推断,人体细胞比玉米细胞中的蛋白质含量高
D.微量元素在细胞中的含量很少却不可缺失,如哺乳动物血钙太低,会出现抽搐症状
8.XI型胶原蛋白位于人的皮肤表皮的基底角质细胞与真皮细胞之间,有研究表明它的结构与皮肤的皱纹等衰老现象密切相关。下列相关叙述正确的是( )
A.组成XI型胶原蛋白的氨基酸中有9种必需氨基酸
B.加热会使XI型胶原蛋白的肽键和二硫键断裂
C.随着年龄的增长,皮肤细胞合成分泌的XI型胶原蛋白可能减少
D.口服XI型胶原蛋白产品可以有效改善皱纹等衰老现象
9.下列关于组成细胞的糖类和脂质的说法,错误的是( )
A.葡萄糖常被形容为“生命的燃料”,而且能被人体直接吸收
B.葡萄糖、核糖、脱氧核糖都属于动、植物细胞共有的单糖
C.糖类只含C、H、O,而脂质除含C、H、O三种元素以外,有的还含有N、P
D.人体内的一种脂质可以参与另一种脂质在血液中的运输
10.下列哪些糖类物质能分别对应:①属于二糖且可用斐林试剂鉴定的糖类;②存在于DNA中而不存在于RNA中的糖类;③存在于植物细胞中而不存在于动物细胞中的糖类;④大肠杆菌、玉米、HIV病毒、酵母菌都具有的糖( )
A.乳糖、核糖、纤维素、糖原B.麦芽糖、脱氧核糖、淀粉、核糖
C.麦芽糖、核糖、淀粉、纤维素D.葡萄糖、脱氧核糖、糖原、淀粉
11.下列关于组成细胞的元素和化合物的叙述,正确的是( )
A.任何活细胞中数量最多的化学元素都是氧
B.活细胞中各种化合物含量从多到少的顺序是:蛋白质、脂质、无机盐、搪类、核酸
C.活细胞中的各种化合物与食物中的各种成分相同
D.在不同的细胞中各种化合物的种类基本相同,含量有差别
12.下列关于动物细胞和植物细胞比较的叙述,错误的是( )
A.均以葡萄糖作为储能物质B.均以脂质分子构成细胞膜的基本支架
C.均以DNA分子携带遗传信息D.均以蛋白质为生命活动的主要承担者
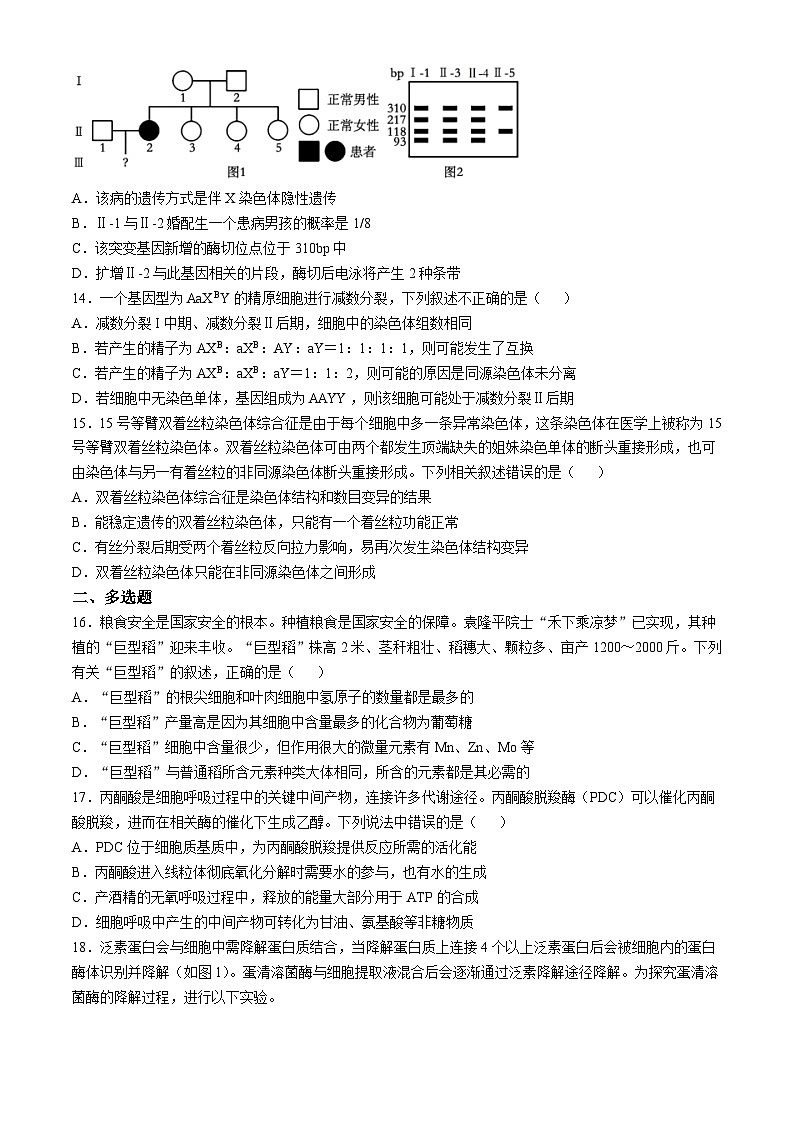
13.下图1是某单基因遗传病的遗传系谱图,在人群中的患病率为1/8100,科研人员提取了四名女性的DNA,用PCR扩增了与此基因相关的片段,并对产物酶切后进行电泳(正常基因含有一个限制酶切位点,突变基因增加了一个酶切位点)。结果如图2,相关叙述正确的是( )
A.该病的遗传方式是伴X染色体隐性遗传
B.Ⅱ-1与Ⅱ-2婚配生一个患病男孩的概率是1/8
C.该突变基因新增的酶切位点位于310bp中
D.扩增Ⅱ-2与此基因相关的片段,酶切后电泳将产生2种条带
14.一个基因型为AaXBY的精原细胞进行减数分裂,下列叙述不正确的是( )
A.减数分裂I中期、减数分裂Ⅱ后期,细胞中的染色体组数相同
B.若产生的精子为AXB:aXB:AY:aY=1:1:1:1,则可能发生了互换
C.若产生的精子为AXB:aXB:aY=1:1:2,则可能的原因是同源染色体未分离
D.若细胞中无染色单体,基因组成为AAYY,则该细胞可能处于减数分裂Ⅱ后期
15.15号等臂双着丝粒染色体综合征是由于每个细胞中多一条异常染色体,这条染色体在医学上被称为15号等臂双着丝粒染色体。双着丝粒染色体可由两个都发生顶端缺失的姐妹染色单体的断头重接形成,也可由染色体与另一有着丝粒的非同源染色体断头重接形成。下列相关叙述错误的是( )
A.双着丝粒染色体综合征是染色体结构和数目变异的结果
B.能稳定遗传的双着丝粒染色体,只能有一个着丝粒功能正常
C.有丝分裂后期受两个着丝粒反向拉力影响,易再次发生染色体结构变异
D.双着丝粒染色体只能在非同源染色体之间形成
二、多选题
16.粮食安全是国家安全的根本。种植粮食是国家安全的保障。袁隆平院士“禾下乘凉梦”已实现,其种植的“巨型稻”迎来丰收。“巨型稻”株高2米、茎秆粗壮、稻穗大、颗粒多、亩产1200~2000斤。下列有关“巨型稻”的叙述,正确的是( )
A.“巨型稻”的根尖细胞和叶肉细胞中氢原子的数量都是最多的
B.“巨型稻”产量高是因为其细胞中含量最多的化合物为葡萄糖
C.“巨型稻”细胞中含量很少,但作用很大的微量元素有Mn、Zn、M等
D.“巨型稻”与普通稻所含元素种类大体相同,所含的元素都是其必需的
17.丙酮酸是细胞呼吸过程中的关键中间产物,连接许多代谢途径。丙酮酸脱羧酶(PDC)可以催化丙酮酸脱羧,进而在相关酶的催化下生成乙醇。下列说法中错误的是( )
A.PDC位于细胞质基质中,为丙酮酸脱羧提供反应所需的活化能
B.丙酮酸进入线粒体彻底氧化分解时需要水的参与,也有水的生成
C.产酒精的无氧呼吸过程中,释放的能量大部分用于ATP的合成
D.细胞呼吸中产生的中间产物可转化为甘油、氨基酸等非糖物质
18.泛素蛋白会与细胞中需降解蛋白质结合,当降解蛋白质上连接4个以上泛素蛋白后会被细胞内的蛋白酶体识别并降解(如图1)。蛋清溶菌酶与细胞提取液混合后会逐渐通过泛素降解途径降解。为探究蛋清溶菌酶的降解过程,进行以下实验。
实验组:放射性同位素标记的蛋清溶菌酶与细胞提取液混合。
对照组:放射性同位素标记的蛋清溶菌酶与不含细胞提取物的缓冲液混合。
反应一段时间后,进行蛋白质电泳,放射性自显影显示含有放射性同位素的蛋白质条带如图2所示。下列叙述错误的是( )
A.泛素蛋白含量降低不利于蛋白质、核酸等大分子物质的水解
B.蛋清溶菌酶的降解需要蛋白酶体、泛素连接酶等多种酶参与
C.泛素蛋白、泛素连接酶在蛋白质的降解过程中可以重复发挥作用
D.据图2可知,实验组中蛋清溶菌酶的种类多于对照组
19.将生理状况相同的同种植物细胞放入等浓度的甲、乙两种溶液中,其吸水能力随时间的变化如图所示。下列叙述错误的是( )
A.题干中的“等浓度”指的是溶液质量浓度相等
B.处于甲溶液中的细胞始终处于失水状态
C.甲、乙溶液可能分别为蔗糖溶液和KNO3溶液
D.在T2时刻两组实验没有水分子通过细胞膜
20.图甲为最适温度条件下植物光合速率测定装置,图乙中a、b为测定过程中某些生理指标相对值的变化。下列叙述正确的是( )
A.将该装置置于光下可直接测定出植株的实际光合速率
B.该装置还可以用于测定萌发种子的有氧呼吸速率
C.如果突然降低光照强度,则短时间内叶绿体中C3的含量会由a变为b
D.图乙中a→b可以表示在光照下实验装置中O2体积的变化
三、填空题
21.某单子叶植物的非糯性(B)对糯性(b)为显性,花粉粒长形(D)对圆形(d)为显性,两对等位基因位于两对同源染色体上,非糯性和糯性花粉遇碘液分别呈蓝色和棕色,现提供4种纯合亲本如下:
(1)用甲和丁杂交得到F1,F1再自交得到F2,F2中非糯性、花粉粒长形的植株基因型为______,其中能稳定遗传的个体所占的比例是______。
(2)若要用花粉鉴定法来验证基因的自由组合定律:实验步骤:①以______作为亲本进行杂交,获得F1;
②将F1的花粉涂在载玻片上,加碘液染色,置于显微镜下观察。实验预期现象:观察到的4种花粉粒种类为______,对应比例为______。
22.牡丹是著名的观赏花卉。牡丹叶形的圆叶和尖叶是一对相对性状,由等位基因A/a控制;花的红花和白花是另一对相对性状。为探究牡丹的叶形和花色的遗传特性,研究人员选择圆叶红花植株与圆叶白花植株杂交,F1植株的表型及比例为圆叶红花:尖叶红花=2:1,让F1植株中的尖叶红花植株自交,F2植株的表型及比例为尖叶红花:尖叶白花=9:7。不考虑基因突变和四分体时期的染色体互换,回答下列问题:
(1)牡丹的叶形性状中,______是显性性状。从个体致死的角度分析,F1植株中圆叶与尖叶之比为2:1的原因可能是______。
(2)牡丹的花色性状至少由独立遗传的______对等位基因控制,若只考虑花色遗传,F2中白花植株的基因型有______种;若让F1植株测交,则测交后代中红花和白花的比例为______。
(3)假设F1植株中圆叶与尖叶之比为2:1是个体致死导致的。研究人员进一步研究认为,控制牡丹叶形和花色的有关基因均位于非同源染色体上,遵循自由组合定律。为了验证该观点,有人让F1中圆叶红花植株自交,若自交子代的表型及比例为______,则该研究人员的观点成立,否则不成立。
23.鸽子的性别决定方式为ZW型。某种鸽子的羽毛灰色(H)对白色(h)为完全显性,基因H/h位于Z染色体上。羽色同时受常染色体上等位基因B/b的影响,基因b纯合时可将灰色淡化为浅灰色,基因B对羽色没有影响。雌鸽偶尔会性反转为雄鸽,一只杂合灰色雌鸽性反转为雄鸽,与另一只杂合白色雌鸽杂交,交配多次得到F1(性染色体组成为WW的受精卵不能发育)。回答下列有关问题:
(1)不考虑性反转,鸽群中雌雄鸽羽色的基因型共有______种。鸽子羽色性状的遗传遵循自由组合定律,判断的理由是______。
(2)上述杂交实验中,亲本雄鸽和雌鸽的基因型分别是______。正常情况下,F1中的雌鸽与雄鸽的比例约为______,F1中的白色鸽子均为______(填“雄性”或“雌性”)。
(3)不考虑性反转,选择F1的灰色雌雄鸽随机交配,得F2,则F2中雄鸽的表型及比例为______。
24.“杂交水稻之父”袁隆平曾表示,我国境内有着大面积的盐碱地,如果能够培育出耐盐碱水稻,将种植面积扩大到1亿亩,未来可多养活8000万人。近期,我国科学家通过艰苦实践培育出了耐盐碱的新型“海水稻86”,请回答下列问题:
(1)在盐碱地环境中,普通水稻的根细胞会因渗透失水而发生质壁分离,该现象的发生与细胞内______的伸缩性较大有关。
(2)研究表明,“海水稻86”对于有毒的盐离子会选择“避盐”,即通过某些方式排出进入细胞中的盐离子,且该过程受细胞呼吸影响。据此判断,细胞排出有毒盐离子的跨膜运输方式属于______,判断依据是______(至少写出一点)。
(3)与普通水稻相比,“海水稻86”对某些离子会选择“耐盐”的处理方式,即将进入细胞内的盐离子集中储存于液泡等处,其“耐盐”的机理是______。
四、实验探究题
25.检测生物组织中的糖类、脂肪、蛋白质时,需根据实验要求选择合适的实验材料。请根据表中所列材料回答下列问题:
(1)根据生物组织中的有机物可与某些化学试剂发生特定的______反应,检测生物组织中某种有机物的存在。如将表中材料大米制成匀浆,其中的淀粉遇碘变成蓝色。
(2)表中可作为检测还原糖的最理想材料是______,原因是该材料组织细胞______。检测过程:向试管中加入2mL组织样液,加入1mL斐林试剂混匀,然后置于温度为______℃水浴锅中加热2min,颜色变化过程是蓝色→______。
(3)表中可作为检测脂肪的最理想材料是______,检测时需将材料切片、染色;用苏丹Ⅲ染液染色后要用体积分数为50%的酒精溶液洗去浮色,依据的原理是______。
(4)表中可作为检测蛋白质的最理想材料是______。检测过程,先向试管内加入2mL组织样液;然后向试管内加入1mL双缩脲试剂A液,摇匀;再向试管内加入4滴双缩脲试剂B液,摇匀。只加4滴双缩脲试剂B液而不能过量的原因是______。
26.某地区经常出现苹果小叶病,有人认为是土壤中缺锌引起的,有人认为是土壤中缺镁引起的。现有如下材料,请你完成下列实验,探究上面的猜测哪个正确。
材料用具:三株长势相同的苹果幼苗、蒸馏水、含有植物必需元素的各种化合物。
实验原理:任何一种必需元素在植物体内都有一定的作用,一旦缺乏,就会表现出相应的症状,根据全素培养和相应缺锌、缺镁的培养对苹果幼苗生长发育的比较,判断小叶病的病因。
方法步骤:
(1)首先配制全素培养液和相应的缺锌培养液和______培养液,分别放入三个培养缸并编号为A、B、C。
将三株长势相同的苹果幼苗分别栽培在上述A、B、C三个培养缸中。
(2)放在适宜的条件下培养一段时间,观察苹果幼苗的______。
(3)结果预测和分析:______缸内的苹果苗正常生长。
①若B缸内苹果幼苗表现出小叶病,而C缸不表现出小叶病,则说明______。
②若______,则说明苹果小叶病是由缺镁引起的。
③若______,则说明苹果小叶病既与缺镁有关,又与缺锌有关。
④若______,则说明苹果小叶病与缺镁、缺锌都无关。
参考答案
1.答案:A
解析:A、脂肪是热的不良导体,分布在动物内脏器官周围的脂肪具有保温、缓冲和减压的作用,A正确;B、与相同质量的糖类相比,脂肪中含H多,因此完全氧化分解需要更多的氧气,B错误;D、在糖类代谢发生障碍,引起供能不足时,脂肪才会分解供能,而且不能大量转化为糖类,C错误;D、植物脂肪大多含有不饱和脂肪酸,在室温时呈液态,如花生油等,D错误。故选A。
2.答案:A
解析:①核糖体是合成蛋白质的场所,故有核糖体的细胞一定能合成蛋白质,但分泌蛋白需要内质网和高尔基体运输和加工,而原核细胞没有内质网和高尔基体,①错误;②线粒体的外膜、内膜及内膜向内折叠成的嵴需要利用电子显微镜才能进行观察,②错误;③能进行光合作用的细胞不一定含有叶绿体,如:蓝细菌能够利用藻蓝素和叶绿素进行光合作用,但它不含叶绿体,③错误;④叶绿体、线粒体都是半自主细胞器,含有少量RNA;核糖体由蛋白质和rRNA组成,且蛋白质是生命活动的主要承担者,故叶绿体、线粒体和核糖体中都含有RNA和蛋白质,④正确;⑤植物细胞内的光合色素均能参与光合作用,其他色素不能参与光合作用,故并不是所有植物细胞内的色素均能参与光合作用,⑤错误。
3.答案:A
解析:①细胞学说认为一切动植物都由细胞发育而来,①正确;②细胞学说没有揭示病毒没有细胞结构,②错误;③细胞学说指出新细胞可以从老细胞中产生,③正确;④细胞学说没有揭示细胞分原核细胞和真核细胞两大类,④错误;⑤细胞是一个相对独立的单位,既有它自己的生命,又对与其他细胞共同组成的整体的生命起作用,⑤正确;⑥一切动植物都由细胞发育而来,并由细胞和细胞的产物所构成,⑥正确。综上①③⑤⑥正确。故选A。
4.答案:B
解析:(略)
5.答案:D
解析:血红素分子中含有亚铁离子,如果人体缺乏亚铁离子,则无法合成正常的血红素,所以女生血常规检验报告显示血红素偏低(即血红蛋白偏低),原因可能是她体内缺Fe2+,D正确,ABC错误。
6.答案:D
解析:葡萄糖为单糖,不能被水解;故选D。
7.答案:D
解析:A、组成生物体的化学元素根据其含量不同分为大量元素和微量元素两大类,组成细胞的各种元素大多以化合物的形式存在,A正确;B、生物大分子以碳链为骨架,细胞的最基本元素是C,C是生命的核心元素,B正确;C、蛋白质的元素组成主要是C、H、O、N等,分析表格数据,人体细胞中N元素比玉米细胞中高,可推测人体细胞比玉米细胞中的蛋白质含量高,C正确;D、微量元素包括Fe、Mn、Zn、B、Cu、M,钙属于大量元素,D错误。
故选:D。
8.答案:C
解析:组成人体蛋白质的氨基酸中有8种必需氨基酸,A错误;加热不会破坏蛋白质中的肽键,B错误;由题干信息可知,XI型胶原蛋白与皮肤衰老有关,推测随着年龄的增长,XI型胶原蛋白的分泌可能减少,C正确;蛋白质类产品口服后会被消化而失去效果,D错误。
9.答案:C
解析:A、葡萄糖是单糖,不用水解直接可以被机体吸收利用,因此葡萄糖常被形容为“生命的燃料”,A正确;
B、葡萄糖、核糖、脱氧核糖都是单糖,在动植物细胞都有,B正确;
C、糖类含C、H、O,有的含有N,如几丁质,组成脂质的化学元素主要是C、H、O,有些脂质还含有N、P,如磷脂,C错误;
D、胆固醇属于脂质,且胆固醇能参与血液中脂质的运输,以脂蛋白的形式运输,D正确。
故选C。
10.答案:B
解析:①属于二糖且可用斐林试剂鉴定的糖类为麦芽糖和乳糖,因为二糖中的麦芽糖和乳糖均具有还原性;
②存在于DNA中而不存在于RNA中的糖类是脱氧核糖;
③存在于植物细胞中而不存在于动物细胞中的糖类:单糖有果糖,二糖有蔗糖、麦芽糖,多糖有淀粉、纤维素;
④HIV病毒是RNA病毒,大肠杆菌、玉米、HIV病毒、酵母菌都具有的糖是核糖,即B正确。
故选B。
11.答案:D
解析:细胞中含量最多的化合物是水,故活细胞中数最最多的化学元素是氢,A错误;在活细胞中各种化合物含量从多到少的顺序是:水、蛋白质、脂质、无机盐、糖类、核酸。B错误;由于消化吸收作用,活细胞中的各种化合物与食物中的各种成分不完全相同,C错误;同一生物体或不同生物体的不同细胞中各种元素种类基本相同,但含量不同,D正确。
12.答案:A
解析:A、葡萄糖是细胞的能源物质,不是储能物质,A错误;B、动物细胞和植物细胞都有生物膜,均以脂质分子(磷脂)构成细胞膜的基本支架,B正确;C、动物细胞和植物细胞都有细胞结构,均以DNA分子携带遗传信息,C正确;D、所有细胞生物都以蛋白质为生命活动的主要承担者,D正确。
故选:A。
13.答案:C
解析:A、Ⅰ-1和Ⅰ-2表现正常,但生下了Ⅱ-2的患病女性,所以该病是常染色体隐性遗传病,A错误;
B、该病在人群中的患病率为1/8100,则致病基因频率为1/90,正常基因频率为89/90,根据基因平衡定律,Ⅱ-1表现正常,基因型为Aa的概率=Aa/AA+Aa=(2×A基因频率×a基因频率)/(A基因频率×A基因频率+2×A基因频率×a基因频率)=(2×1/90×89/90)/(1/90×1/90+2×1/90×89/90)=2/91,其与Ⅱ-2Aa婚配生一个患病男孩的概率为2/91×1/4=1/182,B错误;
C、结合图2可知,正常基因酶切后可形成长度为310bp和118bp的两种DNA片段,而基因突变酶切后可形成长度为217bp、93bp和118bp的三种DNA片段,这说明突变基因新增的酶切位点位于长度为310bp(217+93)的DNA片段中,C正确;
D、基因突变酶切后可形成长度为217bp、93bp和118bp的三种DNA片段,Ⅱ-2基因型是aa,只含有突变基因,所以酶切后电泳将产生三种条带,D错误。
故选C。
14.答案:C
解析:A、减数第一次分裂中期、减数第二次分裂后期,一个细胞中的染色体组数相同,都是2个染色体组,A正确;
B、一个精原细胞减数分裂应该产生2种比例相等的精子,若产生的精子为AXB:aXB:AY:aY=1:1:1:1,则可能发生了染色体互换,B正确;
C、若产生的精子为AXB:aXB:aY=1:1:2,则可能的原因是一个A发生基因突变成了a,C错误;
D、若细胞基因组成为AAYY,则不含同源染色体,同时不含染色单体,则该细胞可能处于减数第二次分裂后期,D正确。
故选:C。
15.答案:D
解析:A、等臂双着丝粒染色体综合征是由于每个细胞中多一条异常染色体,其形成原因是染色体结构和数目变异引起的,A正确;
B、若双着丝粒染色体要稳定遗传,则其中一个着丝粒的功能应失活,否则双着丝粒会影响染色体的行为变化,B正确;
C、有丝分裂后期着丝粒断裂,着丝粒附着有星射线,染色体会受两个着丝粒反向拉力影响,可能会再次发生染色体结构变异,C正确;
D、据题意,双着丝粒染色体可在姐妹染色单体或非同源染色体之间形成,D错误。
故选D。
16.答案:AC
解析:组成生物体的化学元素根据其含量不同分为大量元素和微量元素两大类:(1)大量元素是指含量占生物总重量万分之一以上的元素,包括C、H、O、N、P、S、K、Ca、Mg,其中C、H、O、N为基本元素,C为最基本元素,O是含量最多的元素。
A、活细胞中水含量最多,故原子数量最多的元素为H,A正确;
B、“巨型稻”细胞中含量最多的化合物为水,B错误;
C、组成细胞的微量元素有Mn、B、Zn、M、Cu等,虽然在细胞中含量少,但作用大,C正确;
D、细胞中所含元素不一定都是该植物必需的,如重金属污染的环境中细胞含有植物不需要的重金属离子,D错误。
故选AC。
17.答案:AC
解析:A、丙酮酸脱羧酶(PDC)可以催化丙酮酸脱羧,并可进一步生成乙醇,该过程是无氧呼吸第二阶段,场所是细胞质基质,故PDC位于细胞质基质中,但酶的作用机理是降低化学反应的活化能,而非提供活化能,A错误;
B、丙酮酸进入线粒体彻底氧化分解时需要水的参与(有氧呼吸第二阶段),也有水的生成(有氧呼吸第三阶段),B正确;
C、产酒精的无氧呼吸过程中,释放的能量大部分以热能散失,少部分转化为ATP中的能量,C错误;
D、细胞呼吸除了能为生物体提供能量,还是生物体代谢的枢纽,如细胞呼吸过程中产生的中间产物,可转化为甘油、氨基酸等非糖物质,D正确。
故选AC。
18.答案:AD
解析:A、分析题意可知,泛素蛋白会与细胞中需降解蛋白质结合,当降解蛋白质上连接4个以上泛素蛋白后会被细胞内的蛋白酶体识别并降解,泛素蛋白含量降低不利于蛋白质降解,但无法得出不利于核酸水解的结论,A错误;
B、图为蛋清溶菌酶的降解过程,据图可知,蛋清溶菌酶的降解需要蛋白酶体、泛素连接酶等多种酶参与,B正确;
C、据图可知,泛素蛋白、泛素连接酶在反应后不会被分解,故能重复发挥作用,C正确;
D、对照组中加入的是放射性同位素标记的蛋清溶菌酶与不含细胞提取物的缓冲液混合,实验组是放射性同位素标记的蛋清溶菌酶与细胞提取液混合,结合电泳结果可推测,蛋清溶菌酶的分子量是14500道尔顿,实验组说明溶菌酶可被细胞提取液降解,但不能说明实验组中蛋清溶菌酶的种类多于对照组,D错误。
故选AD。
19.答案:AD
解析:A、渗透压是指单位体积溶液中溶质微粒对水的束缚力,大小和单位体积溶液中溶质微粒的数目有关。所以渗透作用中的浓度指物质的量浓度,A错误;
B、处于甲溶液中的细胞吸水能力持续增加,说明其浓度持续增加,细胞始终处于失水状态,B正确;
C、由图可知,处于甲溶液中细胞始终处于失水状态,即质壁分离状态,溶液可能是蔗糖溶液;处于乙溶液中的细胞吸水能力先增后减,说明其先失水浓度增加,然后吸水浓度下降,即先发生质壁分离后自动复原,KNO3溶液的溶质可以进入细胞,会发生质壁分离的自动复原,溶液可能是KNO3溶液,C正确;
D、水分子通过细胞膜是双向运输的,既可以运入细胞,也可以运出细胞,D错误。
故选AD。
20.答案:BCD
解析:A、植物的光合作用能够释放氧气,有氧呼吸消耗氧气,图甲中CO2缓冲液能够维持装置中CO2的稳定,液滴的移动取决于装置中O2的量变化,该变化反映的是植物的净光合速率,因此将该装置置于光下可直接测定出植株的净光合速率,A错误;
B、种子不能进行光合作用,故该装置(遮光)可以用于测定萌发种子的有氧呼吸速率,B正确;
C、突然降低光照强度,光反应减弱,暗反应的原料NADPH和ATP供应减少,C3还原受阻,来源短时间内不变,最终导致C3含量升高,则短时间内叶绿体中C3的含量会由a变为b,C正确;
D、光照下植物的光合速率呼吸速率,氧气释放,随时间增加,图乙中a→b可以表示在光照下实验装置中O2体积的变化,D正确。
故选BCD。
21.答案:(1)BBDD、BbDD;1/3
(2)甲和丙或乙和丁;圆形蓝色、圆形棕色、长形蓝色、长形棕色;1:1:1:1
解析:(1)甲的基因型为BBDD,丁的基因型为bbDD,甲和丁杂交所得的F1自交,F2中非糯性、花粉粒长形的植株基因型为BBDD、BbDD,比例为1:2,其中能稳定遗传的个体所占的比例是1/3。
(2)若要验证基因自由组合定律,需要涉及两对相对性状,因此,杂交时选择的亲本是甲(BBDD)和丙(bbdd)或乙(BBdd)和丁(bbDD),二者杂交获得的F1的基因型为BbDd,F1的花粉涂在载玻片上,加碘液染色,置于显微镜下观察,预期观察到的4种花粉粒且它们的数量比为圆形蓝色(Bd):圆形棕色(bd):长形蓝色(BD):长形棕色(bD)为1:1:1:1,该结果说明两对相对性状的遗传遵循基因自由组合定律。
22.答案:(1)圆叶;圆叶纯合子致死
(2)两;5;1:3
(3)圆叶红花:圆叶白花:尖叶红花:尖叶白花=18:14:9:7
解析:(1)亲本都为圆叶,F1出现了尖叶,说明圆叶是显性性状。牡丹的叶形性状中,按照分离定律,理论上F1植株的表型及比例应为圆叶:尖叶=3:1,但实际情况中F1植株的表型及比例为圆叶:尖叶=2:1,原因可能是圆叶纯合子致死。
(2)尖叶是隐性性状,让F1植株中的尖叶红花植株自交,F2植株的表型及比例为尖叶红花:尖叶白花=9:7,是9:3:3:1的变式,说明牡丹的花色性状至少由独立遗传的两对等位基因控制。若只考虑花色遗传,F2一共有9种基因型,红花是双显,有4种基因型,白花有5种基因型;F1的红花为双杂合子,可以产生4种配子,若让F1植株测交,则测交后代中红花和白花的比例为1:3。
(3)由(1)可知,圆叶纯合子致死。若观点成立,可用分离定律解决自由组合定律,F1中圆叶红花植株自交,后代中圆叶:尖叶=2:1,红花:白花=9:7,则自交子代的表型及比例为圆叶红花:圆叶白花:尖叶红花:尖叶白花=18:14:9:7。
23.答案:(1)15;H、h基因位于Z染色体上,B、b基因位于常染色体上,两对等位基因位于非同源染色体上
(2)BbZHW、BbZhW;2:1;雌性
(3)灰色:浅灰色=8:1
解析:(1)不考虑性反转,利用分离定律的思维分析,只考虑B、b基因,基因型有BB、Bb、bb三种,只考虑H、h基因,基因型有ZHZH、ZhZh、ZHZh、ZHW、ZhW,共五种,因此鸽群中雌雄鸽羽色的基因型15种。H、h基因位于Z染色体上,B、b基因位于常染色体上,两对等位基因位于非同源染色体上,说明鸽子羽色性状的遗传遵循自由组合定律。
(2)鸽子的性别决定方式为ZW型,雌鸽的染色体组成是ZW,雄鸽的染色体组成是ZZ,一只杂合灰色雌鸽性反转为雄鸽,该性反转的雄鸽的基因型为BbZHW,另一只杂合白色雌鸽基因型为BbZhW。不考虑B、b基因,两者杂交,子代为1ZHZh、1ZHW、1ZhW、1WW,其中性染色体组成为WW的受精卵不能发育,因此F1中的雌鸽与雄鸽的比例约为2:1,F1中的白色鸽子均为雌性。
(3)不考虑性反转,F1的灰色雄鸽基因型分别是1/3BBZHZh、2/3BbZHZh,F1的灰色雌鸽基因型分别是1/3BBZHW、2/3BbZHW。利用分离定律的思维求解,先考虑B、b,F2基因型分别是4/9BB、4/9Bb、1/9bb,再考虑H、h,F2雄鸽基因型分别是1/2ZHZH、1/2ZHZh,其中bbZHZH和bbZHZh表现为浅灰色,因此F2中雄鸽的表型及比例为灰色:浅灰色=8:1。
24.答案:(1)原生质层
(2)主动运输;盐离子的排出受细胞呼吸影响,说明该过程需要耗能(或在盐碱地仍能排出盐离子,说明盐离子是逆浓度运输)
(3)将盐离子储存与液泡中,增大了细胞液的浓度,避免细胞渗透失水
解析:(1)质壁分离的发生与细胞内原生质层的伸缩性较大而细胞壁的伸缩性较小有关。(2)“海水稻86”对于有毒的盐离子会选择“避盐”,即通过某些方式排出进入细胞中的盐离子,且该过程受细胞呼吸影响。分析可知,细胞排出有毒盐离子的跨膜运输消耗能量,且为逆浓度梯度运输,其方式属于主动运输。(3)与普通水稻相比,“海水稻86”对某些离子会选择“耐盐”的处理方式,即将进入细胞内的盐离子集中储存于液泡等处,其“耐盐”的机理是将盐离子储存与液泡中,增大了细胞液的浓度,避免细胞渗透失水。
25.答案:(1)颜色
(2)苹果;富含还原糖且果肉颜色接近无色;50-65;砖红色
(3)花生种子;酒精能溶解苏丹Ⅲ
(4)黄豆;加入双缩脲试剂B液过多蓝色会掩盖紫色
解析:(1)检测生物组织中的有机物的原理是某化学试剂能够与生物组织中的相关有机物发生特定的颜色反应,因此选择的材料需要呈无色或颜色较浅。将图表材料中的大米(主要成分为淀粉)制成匀浆,其中的淀粉遇碘变成蓝色。
(2)题表材料中的苹果中富含还原糖且果肉颜色接近无色,最适宜作为检测还原糖的材料。检测过程:向试管中加入2mL组织样液,加入1mL斐林试剂后混匀,然后置于温度为50~65℃水浴锅中加热2min;颜色变化过程是蓝色→棕色→砖红色。
(3)花生种子中富含脂肪,是鉴定脂肪的最理想材料,鉴定时需将材料切片,并制成临时装片,其过程要用到酒精,酒精的作用是洗去浮色,原理是酒精能溶解苏丹Ⅲ。
(4)适合于鉴定蛋白质的材料是黄豆;双缩脲试剂B中含有铜离子,铜离子为蓝色,加入双缩脲试剂B液过多蓝色会掩盖紫色,故检测时只加3~4滴双缩脲试剂B液而不能过量。
26.答案:(1)缺镁
(2)生长发育状况
(3)A;苹果小叶病是由缺锌引起的;C缸内苹果幼苗表现出小叶病,而B缸不表现出小叶病;B、C两缸内苹果幼苗都表现出小叶病;B、C两缸内苹果幼苗都不表现出小叶病(实验结果必须描述B、C两缸苹果幼苗的生长发育状况,不可只描述B缸或C缸一种)
解析:(1)由实验目的分析出实验的自变量是培养液是否含有锌元素和是否含有镁元素,实验还应遵循对照原则,因此实验分为三组,一组是全素营养液作为对照,一组是缺锌的营养液,一组是缺镁的营养液。
(2)该实验的因变量为苹果幼苗的生长发育状况,所以放在适宜的条件下培养一段时间后,应观察苹果幼苗的生长发育状况。
(3)结果预测和分析:A缸是全素营养液,因此A缸内的苹果苗正常生长
①如果B缸内苹果幼苗表现出小叶病,而C缸没有小叶病苹果,则说明苹果小叶病是由缺锌引起的;
②如果苹果小叶病是由缺镁引起的,则C缸内苹果幼苗表现出小叶病,而B缸没有小叶病;
③若B、C两缸内的幼苗都表现为小叶病,则说明苹果小叶病与缺锌和缺镁都有关;
④若B、C两缸内幼苗都不表现为小叶病,则说明苹果小叶病与缺锌和缺镁都无关。元素
C
H
O
N
P
S
Ca
玉米细胞
43.57
6.24
44.43
1.46
0.20
0.17
0.23
人体细胞
55.99
7.46
14.62
9.33
3.11
0.78
4.67
亲本
性状
甲
非糯性
花粉粒长形
乙
非糯性
花粉粒圆形
丙
糯性
花粉粒圆形
丁
糯性
花粉粒长形
可供实验的材料
柑橘
西瓜
黄豆
黑豆
花生种子
大米
苹果
血红蛋白
相关试卷
这是一份山东省泰安市肥城市2023_2024学年高一生物上学期期中试题含解析,共34页。
这是一份【生物】山东省肥城市2024-2025学年高三上学期开学考试(解析版),共23页。
这是一份山东省泰安市肥城市2024-2025学年高三上学期开学考试 生物 Word版含答案,共7页。试卷主要包含了75,57,81等内容,欢迎下载使用。

