所属成套资源:外研版(2021)英语基础模块2课件PPT+教案+练习
- 中职英语外研版(2021)基础模块2 Unit 5 第2课时 Reading and Writing (1) 同步练习(原卷+解析卷) 试卷 0 次下载
- 中职英语外研版(2021)基础模块2 Unit 5 第3课时 Reading and Writing (2) 课件 课件 0 次下载
- 中职英语外研版(2021)基础模块2 Unit 5 第3课时 Reading and Writing (2) 同步练习(原卷+解析卷) 试卷 0 次下载
- 中职英语外研版(2021)基础模块2 Unit 5 第4课时 For Better Performance 课件 课件 0 次下载
- 中职英语外研版(2021)基础模块2 Unit 5 第4课时 For Better Performance 教案 教案 0 次下载
外研版 (2021)基础模块2Reading & Writing精品第3课时教案
展开
这是一份外研版 (2021)基础模块2Reading & Writing精品第3课时教案,共7页。
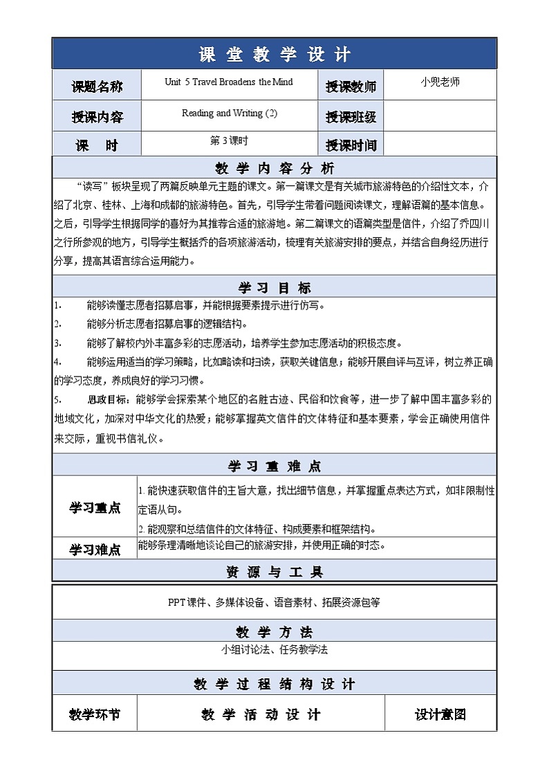
课 堂 教 学 设 计
课题名称
Unit 5 Travel Bradens the Mind
授课教师
小兜老师
授课内容
Reading and Writing (2)
授课班级
课 时
第3课时
授课时间
教 学 内 容 分 析
“读写”板块呈现了两篇反映单元主题的课文。第一篇课文是有关城市旅游特色的介绍性文本,介绍了北京、桂林、上海和成都的旅游特色。首先,引导学生带着问题阅读课文,理解语篇的基本信息。之后,引导学生根据同学的喜好为其推荐合适的旅游地。第二篇课文的语篇类型是信件,介绍了乔四川之行所参观的地方,引导学生概括乔的各项旅游活动,梳理有关旅游安排的要点,并结合自身经历进行分享,提高其语言综合运用能力。
学 习 目 标
能够读懂志愿者招募启事,并能根据要素提示进行仿写。
能够分析志愿者招募启事的逻辑结构。
能够了解校内外丰富多彩的志愿活动,培养学生参加志愿活动的积极态度。
能够运用适当的学习策略,比如略读和扫读,获取关键信息;能够开展自评与互评,树立养正确的学习态度,养成良好的学习习惯。
思政目标:能够学会探索某个地区的名胜古迹、民俗和饮食等,进一步了解中国丰富多彩的地域文化,加深对中华文化的热爱;能够掌握英文信件的文体特征和基本要素,学会正确使用信件来交际,重视书信礼仪。
学 习 重 难 点
学习重点
1. 能快速获取信件的主旨大意,找出细节信息,并掌握重点表达方式,如非限制性定语从句。
2. 能观察和总结信件的文体特征、构成要素和框架结构。
学习难点
能够条理清晰地谈论自己的旅游安排,并使用正确的时态。
资 源 与 工 具
PPT课件、多媒体设备、语音素材、拓展资源包等
教 学 方 法
小组讨论法、任务教学法
教 学 过 程 结 构 设 计
教学环节
教 学 活 动 设 计
设计意图
Step 1
Organizatin
Greet the students and divide them int fur grups.
Gd mrning, bys and girls. It’s nice t see yu again. Hw are yu ding tday ?
通过问候,尽快让学生进入课堂。
Step 2
Lead - in
Ss play a game t write as many wrds r expressins related the the tpic f ‘Sichuan’ as pssible with limited time.
T and Ss quickly review the wrds and expressins, and classify them int “ Scenic spts”, “enjyment” and “fd”.
T and Ss turn t the letter in Activity One, and analyze the basic structure f an English letter, which cntains salutatin, bdy, cmplimentary clse and signature.
通过限时比赛游戏激发学生学习兴趣,导入主题,促进学生参与复习主题词汇,为本课的顺利开展做好铺垫。
通过扫读,了解信件基本是由“称呼”、“正文”、“信尾客套语”和“签名”构成,对信件有初步而整体的感知。
Step 3
New Lessn
While-reading
Ss listen t the recrding and circle the places Je plans t visit.
听课文录音,帮助学生熟悉单词发音、语调和节奏等语音知识,多态化促进
Ss read the text and chse the activities.
□ pay a visit t the capital city
□ watch Sichuan Opera
□ see cute pandas
□ have a sightseeing in Jiuzhaigu
□ enjy the famus Sichuan fd
□ drink tea
Ss read the letter tgether and fill in the blanks in Activity Fur. T and Ss check the answer.
文章理解。
通过寻找信件的细节信息,培养学生扫读的阅读策略,反复阅读,深入了解旅游安排的各项内容,引导学生有条理地做好旅游安排。
Ss read the letter and fill in the blanks.
Ss read the letter again, and T asks Ss t guess the meanings f difficult wrds and expressins. T explains the meanings f the key expressins:
dwntwn,reserve, etc.
be well-knwn fr
be used t
Thugh it’s much htter than what I’m used t, I still lve the fd!
Pst-reading
T defines nn-defining attributive clause: a nn-defining attributive clause des nt restrict the referential meaning f the antecedent.
T explains the basic structure and the meaning:
main clause+, +attributive clause
培养学生运用上下文语境推测词义,并通过分析重难点词句,夯实语言知识,扫除阅读障碍,提升自主阅读的能力。
通过讲解非限制性定语从句的基本结构和用法,并比较其与限制性定语从句的不同,帮助学生掌握本单元的语法知识,提升学生对长难句的分析和理解
T shws tw sentences and asks Ss t tell the difference:
(1) I have a brther wh is a dctr.
(defining attributive clause: I have mre than ne brther, and ther brthers are nt dctrs. )
(2) I have a brther, wh is a dctr. (nn-defining attributive clause: I have nly ne brther, and he is a dctr. )
T asks Ss t pay attentin t the punctuatin, and cmma is used t separate.
Ss find ut the sentences in the letter with a nn-defining attributive clause.
With pictures r vides, T and students further intrduce the scenic spts, enjyment and fd in Sichuan which is mentined in the text.
能力。
即时检验学生对于语法知识的理解,培养分析和判断能力。
Step 4
Practice
Ss wrk in grups t discuss their wn travel arrangements, and share in the class.
Step 5
Summary
With T’s help, Ss try t review the knwledge pints n the blackbard.
梳理板书内容,高效整理本课思路,归纳知识点。
Step 6
Hmewrk
1. Finish the exercise in this perid.
2. Ss write dwn what they share in the class, and imprve it.
知 识 点 详 解
1. Guess what? I’m nw in Chengdu, the capital city f Sichuan Prvince in suthwest China.你猜怎么样?我现在正在成都,这里是中国西南部的四川省的省会。
【知识点】
(1)Guess what? 你猜怎么着?
(2)the capital city f ...的省会(首都)
2. At this mment, I’m sitting with sme friends in a teahuse in dwntwn Chengdu. 此时此刻,我正和几个朋友坐在成都市中心的一家茶馆里。【知识点】
(1)At this mment 此时此刻
(2)in a teahuse 在一家茶馆里
(3)in dwntwn Chengdu 在成都市中心
3. We are drinking tea and watching Sichuan Opera.一边品茶一边看川剧。
【知识点】
(1)Sichuan Opera 川剧
【拓展】Beijing Opera 京剧
4. I am enjying every minute f my stay here. 在这里的每分每秒都令我很开心。
【知识点】
(1)enjy ding sth. 喜欢做某事
(2)enjy every minute 享受每分每秒
5. There are s many interesting places t visit. 这里有很多有趣的地方值得参观。
【知识点】
(1)There be 句型 “某地有某物”;就近原则
(2)t visit 为不定式,作后置定语。
6. Tmrrw we’re ging t take a bus t Wlng Natinal Nature Reserve, where we will see the famus pandas.明天我们打算乘坐公共汽车去卧龙国家级自然保护区,在那儿我们会看到有名的大熊猫。
【知识点】
(1)be ging t d sth. 计划、打算做某事
(2)take a bus t + 地点 乘公交车去...
(3)Wlng Natinal Nature Reserve 卧龙国家级自然保护区
(4)where 引导非限制性定语从句。
7. I like pandas very much, because they are s cute. 我非常喜欢大熊猫,因为它们实在是太可爱了。
【知识点】
(1)very much 非常;很 = a lt
8. Every year visitrs frm arund the wrld cme t see them. 每年都有来自世界各地的游客来这里看它们。
【知识点】
(1)arund the wrld 全世界 = all ver the wrld
(2)cme t see 来看
9. We will stay in Wlng fr tw days.我们会在卧龙待两天。
【知识点】
(1)stay in + 地点 在某地待...
10. Then we will g t Jiuzhaigu, which is well-knwn fr its beautiful scenery.然后,我们会去九寨沟,那里因风景优美而闻名于世。
【知识点】
(1)which 引导的非限制性定语从句
(2)be well-knwn fr = be famus fr 因...而出名
11. Sme say it is the mst beautiful place n Earth.有些人甚至说九寨沟是地球上最美的地方。
【知识点】
(1)n Earth 在地球上
12. Of curse, I’m really enjying the famus Sichuan fd, such as htpt and ndles.当然,我很喜欢有名的四川美食,比如火锅和面条‘。
【知识点】
(1)the famus Sichuan fd 有名的四川美食
(2)such as 比如
13. Mst f the dishes are ht and spicy. 这里的绝大多数菜肴都很辣。
【知识点】
(1)Mst f 大多数
14. Thugh it’s much htter than what I’m used t, I still lve the fd! 尽管这里的食物比我以往吃的都辣得多,但我仍然很喜欢。
【知识点】
(1)Thugh 引导让步状语从句
(2)than 为连词,引导比较状语从句。句子有省略。
(3)used t过去经常, 过去一直
15. I like Sichuan a lt. If yu visit here, I’m sure yu’ll like it t!我特别喜欢四川。如果你来这里旅游,相信你一定也会喜欢的!
【知识点】
(1)a lt 很;非常
(2)be sure 相信;确定
板 书 设 计
教 学 反 思
相关教案
这是一份中职英语外研版 (2021)基础模块2Reading & Writing精品第3课时教案,共5页。
这是一份英语基础模块2Reading & Writing优秀第3课时教案,共6页。
这是一份英语基础模块2Reading & Writing一等奖第2课时教学设计,共7页。

