

所属成套资源:人教版数学三下课件PPT+教案整套(含大单元教案)
【大单元教案】人教版数学三下6《年、月、日》单元教学设计
展开
这是一份【大单元教案】人教版数学三下6《年、月、日》单元教学设计,共5页。
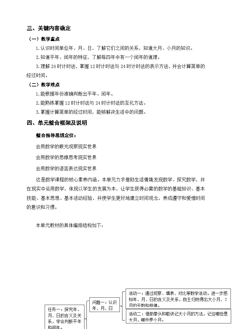
《年、月、日》单元整体设计一、单元主题解读(一)课程标准要求分析《年、月、日》单元是综合与实践领域第二学段“年、月、日的秘密”中的重要内容。《数学课程标准》在“内容要求”中提出:“知道24时计时法;认识年、月、日,知道它们之间的关系;能运用年、月、日的知识解释生活中的问题,增强初步的应用意识。了解中国古代如何认识一年四季,了解中华优秀传统文化。”在“学业要求”中指出:“年、月、日的秘密。知道24时计时法与钟表上刻度的关系,能用24时计时法表示时间;知道年、月、日之间的关系,以及相关的简单历法知识;知道一年四季的重要性,了解中国古代是如何通过土圭之法确定一年四季的,培养家国情怀。”(二)单元教材内容分析本单元主要学习年月日、24时计时法和求经过的时间。在学习年月日时,教材从学生熟悉的一些有意义的日子引入,认识年、月、日,掌握年、月、日之间的关系,并认识了平年和闰年。在学习24时计时法时,教材借助小丽的一天提出“为什么一天内出现了3个12:00”的问题,引发学生的思考,进而探究24时计时法与12时计时法之间的关系,并掌握12时计时法与24时计时法的互化方法。最后数学回归于生活,教材还安排了一些实际问题,让学生用年、月、日的相关知识去解决,体验学习数学的价值。(三)学生认知情况在前面,学生已经学习了时、分、秒,再加之学生在日常生活中经常接触到关于年、月、日方面的知识,所以学生在实际生活中积累了一定的感性经验,但是缺乏清晰的、全面的认识,没有形成系统的知识体系。本单元就是在此基础上,利用学生熟悉生活情境引入,向学生介绍有关年、月、日等时间单位和24时计时法等方面的知识,以及一些简单的时间计算方法,学生能独立进行简单的、有条理的思考,并且具有初步的合作意识与合作能力。二、单元目标拟定1.通过生活经历和年历卡,使学生认识年、月、日,了解它们之间的关系,知道大月、小月的知识,并记住各月的天数。2.知道平年、闰年的特征,初步能判断平年、闰年。3.知道24时计时法,掌握12时计时法与24时计时法的表示方法,并能熟练互化。4.初步理解时间和时刻的意义,会计算简单的经过时间。三、关键内容确定(一)教学重点1.认识时间单位年、月、日,了解它们之间的关系,知道大月、小月的知识。2.知道平年、闰年的特征,了解每四年中有一个闰年的道理。3.理解24时计时法,掌握12时计时法与24时计时法的表示方法,并会计算简单的经过时间。(二)教学难点1.能根据年份准确判断出平年、闰年。2.能熟练掌握12时计时法与24时计时法的互化方法。3.掌握计算简单的经过时间,能够解决生活中的问题。四、单元整合框架及说明整合指导思想定位:会用数学的眼光观察现实世界会用数学的思维思考现实世界会用数学的语言表达现实世界这是数学课程的核心素养内涵。本单元力求借助生活情境发现数学、探究数学,并在现实中运用数学,体现以学生的发展为本,让学生获得必需的数学的基础知识、基本技能、基本思想、基本活动经验,并使学生更好地建立时间观念,养成遵守和爱惜时间的意识和习惯。本单元教材的具体编排结构如下:问题一:认识年、月、日活动一:通过观察、填表、对比等数学活动,进一步感知年、月、日的含义及关系,自主归纳得出大小月、2月的天数和规律。任务一:探究年、月、日的含义及关系,学会判断平年和闰年。活动二:借助拳头和歌诀记大小月的方法,记住哪些是大月,哪些是小月。问题二:认识平年和闰年活动一:通过观察、计算,知道平年、闰年的特征。活动二:通过观察、交流,发现“四年一闰”,学会判断平年和闰年的方法。活动一:根据钟表时间说出小丽的一天中不同时刻所做的事情,明确午夜12时也是第二天的0时,新的一天开始了。年、月、日任务二:掌握12时计时法与24时计时法的表示方法,并能互化。问题三:24时计时法活动二:通过拨钟表,观察钟面上时针的转动,发现在1日时针走两圈,每圈有12个小时,1日有24个小时。活动三:借助时间尺,观察时针在两圈中经过的各个时刻与一天时间的关系,并能熟练掌握24时计时法与12时计时法之间的互化方法。活动一:说说题中的信息和要解决的问题,理解题意。任务三:解决问题问题四:求经过的时间活动二:尝试用不同的方法解决问题,初步掌握一些求简单的经过时间的方法。活动三:回顾解决问题的过程,进而找出最简单的计算方法,达到方法的优化。。单元教材编写特点:1.由于年、月、日这些时间单位与学生的生活息息相关,所以教材在编排上充分选取与学生生活息息相关的生活场景,引导学生主动地观察、探究、发现其中的知识,不仅调动了学生学习的积极性,还感受到了时间与人们的生活密不可分,让学生有亲切感。2.学生虽然在实际生活中经常接触年、月、日方面的知识,也建立了一些感性认识,但是没有形成系统的知识体系,因此教材在编排时,为学生提供了一个较为充分的探究和思考的空间,引导学生通过自主探索,积累解决问题的经验和方法。3.24时计时法比较抽象,为了帮助学生更好的理解24时计时法,知道24时计时法和12时计时法之间的关系,教材在编排时借助几何直观帮助学生理解。五、单元课时规划单元划分依据□课程标准 ☑教材章节 □知识结构课程内容模块数与代数 图形与几何 统计与概率 ☑综合与实践单元数量6单元主题单元名称主要内容课时综合与实践年、月、日年、月、日1认识平年和闰年124时计时法1求经过的时间1重点渗透的数学思想方法☑抽象 ☑符号化 ☑分类 □集合 ☑对应☑演绎 ☑归纳 ☑类比 ☑转化 □数形结合 □极限☑模型 □方程 □函数 ☑统计☑分析 ☑综合 ☑比较 □假设 □其他课时学习目标评价形式评价标准6.1《年、月、日》目标:认识年、月、日,掌握年、月、日之间的关系,知道大月、小月的知识,并记住各月的天数。任务一:关于年、月、日,你知道什么? → 任务二:大、小月的记忆→ 1.通过观察、填表、对比等数学活动,进一步感知年、月、日的含义及关系,自主归纳得出大小月、2月的天数和规律。2.借助拳头和歌诀记大小月的方法,记住哪些是大月,哪些是小月。6.2《认识平年和闰年》目标:知道平年、闰年的特征。了解每四年中有一个闰年的道理,能根据年份准确的判断出平年、闰年。任务一:认识平年和闰年→任务二:判断平年和闰年的方法 →1.通过观察、计算,知道平年、闰年的特征。2.通过观察、交流,发现“四年一闰”,学会判断平年和闰年的方法。6.3《24时计时法》目标:掌握12时计时法与24时计时法的表示方法。利用“时间尺”,使学生理解24时计时法与12时计时法之间的关系,并能熟练掌握12时计时法与24时计时法的互化方法。任务一:小丽的一天 →任务二:拿出钟表拨一拨,仔细观察 →任务三:认识24时计时法→ 1.根据钟表时间说出小丽的一天中不同时刻所做的事情,明确午夜12时也是第二天的0时,新的一天开始了。2.通过拨钟表,观察钟面上时针的转动,发现在1日时针走两圈,每圈有12个小时,1日有24个小时。3.借助时间尺,观察时针在两圈中经过的各个时刻与一天时间的关系,并能熟练掌握24时计时法与12时计时法之间的互化方法。6.4《求经过的时间》目标:初步理解时间和时刻的意义,会计算简单的经过时间,加深学生对24时计时法的认识。任务一:阅读与理解 →任务二:分析与解答 →任务三:回顾与反思 → 1.说说题中的信息和要解决的问题,理解题意。2.尝试用不同的方法解决问题,初步掌握一些求简单的经过时间的方法。3.回顾解决问题的过程,进而找出最简单的计算方法,达到方法的优化。
