


还剩4页未读,
继续阅读
历史-重庆市第一中学校2024-2025学年高三上学期11月月考
展开
这是一份历史-重庆市第一中学校2024-2025学年高三上学期11月月考,共7页。
相关试卷
重庆市第一中学校2024-2025学年高三上学期期中考试历史试题:
这是一份重庆市第一中学校2024-2025学年高三上学期期中考试历史试题,共8页。试卷主要包含了选择题,非选择题等内容,欢迎下载使用。
重庆市第一中学校2024-2025学年高三上学期11月期中历史试题:
这是一份重庆市第一中学校2024-2025学年高三上学期11月期中历史试题,文件包含重庆市第一中学2025届高三11月期中考试历史试题docx、重庆市第一中学2025届高三11月期中考试历史答案pdf等2份试卷配套教学资源,其中试卷共7页, 欢迎下载使用。
重庆市第八中学校2024-2025学年高三上学期11月月考历史试卷:
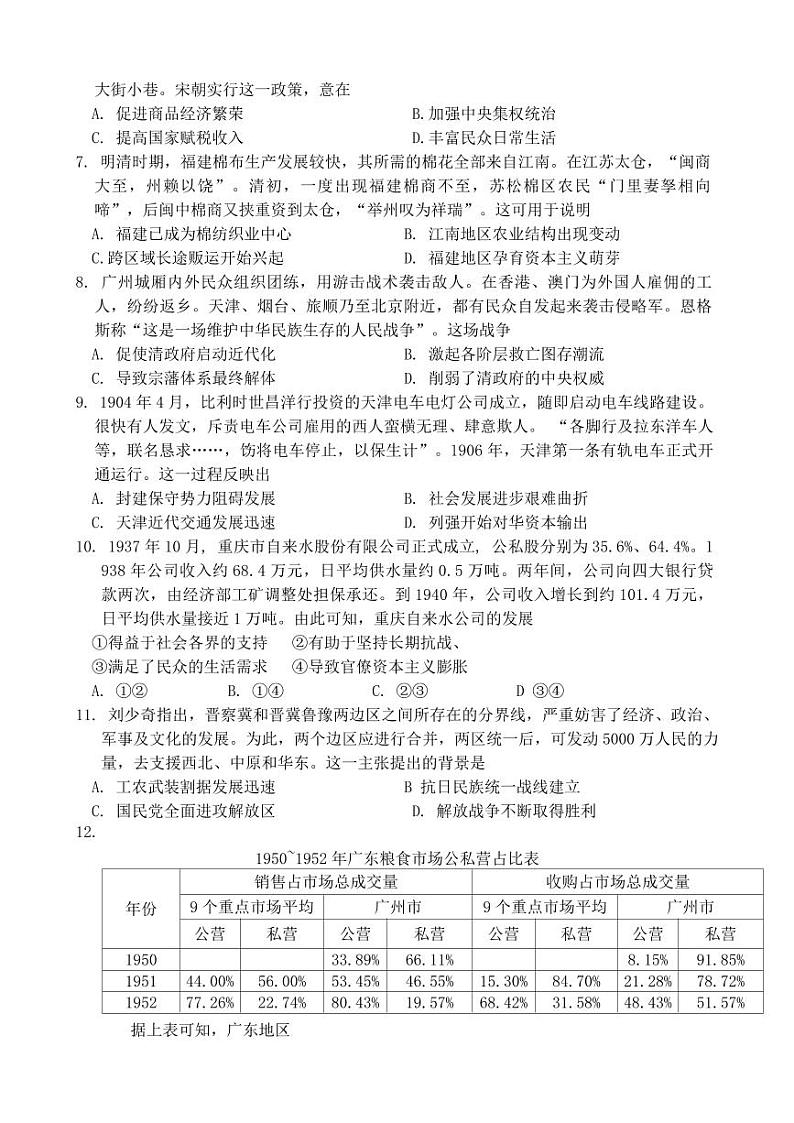
这是一份重庆市第八中学校2024-2025学年高三上学期11月月考历史试卷,文件包含重庆市第八中学校2024-2025学年高三上学期11月月考历史试卷docx、历史答案定稿pdf等2份试卷配套教学资源,其中试卷共7页, 欢迎下载使用。