资料中包含下列文件,点击文件名可预览资料内容




还剩3页未读,
继续阅读
重庆市第八中学校2024-2025学年高三上学期11月月考历史试卷
展开
这是一份重庆市第八中学校2024-2025学年高三上学期11月月考历史试卷,文件包含重庆市第八中学校2024-2025学年高三上学期11月月考历史试卷docx、历史答案定稿pdf等2份试卷配套教学资源,其中试卷共7页, 欢迎下载使用。
相关试卷
重庆市第八中学校2024-2025学年高三上学期11月月考历史试卷:
这是一份重庆市第八中学校2024-2025学年高三上学期11月月考历史试卷,文件包含重庆市第八中学校2024-2025学年高三上学期11月月考历史试卷docx、历史答案定稿pdf等2份试卷配套教学资源,其中试卷共7页, 欢迎下载使用。
重庆市第八中学校2024-2025学年高三上学期10月月考历史试卷(解析版):
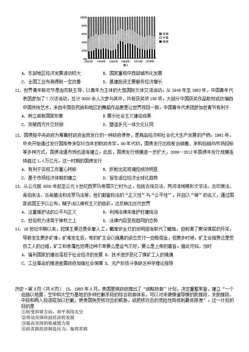
这是一份重庆市第八中学校2024-2025学年高三上学期10月月考历史试卷(解析版),共12页。试卷主要包含了阅读材料,完成下列要求等内容,欢迎下载使用。
重庆市第八中学校2024-2025学年高三上学期入学适应性训练历史试题:
这是一份重庆市第八中学校2024-2025学年高三上学期入学适应性训练历史试题,共14页。试卷主要包含了单选题,材料分析题,论述题等内容,欢迎下载使用。