所属成套资源:【大单元核心素养】人教版数学三年级上册课件+教案+大单元整体教学设计
人教版(2024)三年级上册数字编码精品教学ppt课件
展开
这是一份人教版(2024)三年级上册数字编码精品教学ppt课件,文件包含55解决问题一---课件pptx、55解决问题一--教学设计doc、《20以内的进位加法》单元整体设计docx等3份课件配套教学资源,其中PPT共25页, 欢迎下载使用。
通过观察、比较、猜测,初步探索数字编码的简单方法。
通过自主探索、合作交流,经历设计编码的过程,初步学会用数字进行编码解决生活中的简单问题。
让学生进一步感悟编码的特性,掌握编码的方法,感受编码的广泛应用。
到银行去会用到身份证号,去寄信会用到邮政编码。
身份证号码是按照国家标准编制的。
区分性别,奇数表示男,偶数表示女
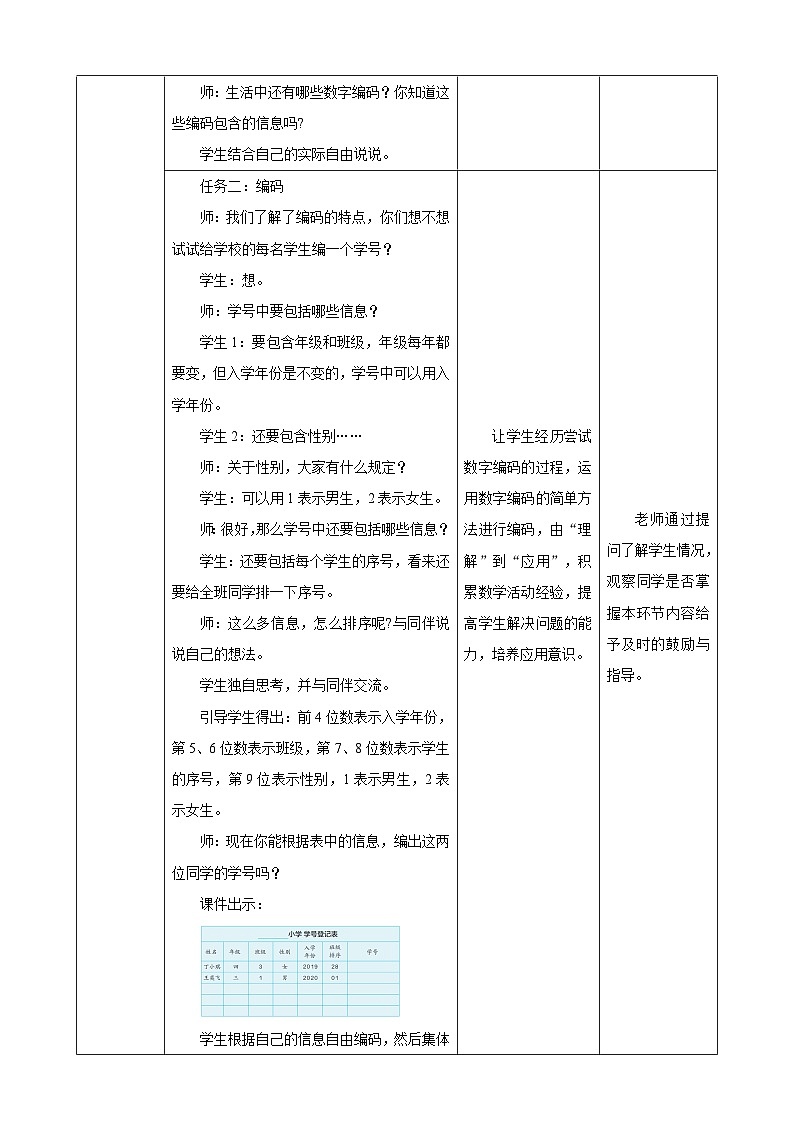
学号中要包括哪些信息?
年级每年都要变,但入学年份是不变的。
可以用1表示男生,2表示女生。
要给全班同学排一下序号。
1表示男生,2表示女生
你能根据表中的信息,编出这两位同学的学号吗?
基础题:1.填一填。(1)身份证号码的倒数第2位表示( ),单数表示( ),双数表示( )。(2)370702197110154159,这个人出生的年月日是( )年( )月( )日出生的。(3)邮政编码“523000”,表示广东省的数字是( )。
基础题:2.小华家住在某小区11栋3单元5层2号,门牌号码是11030502,那么这个小区14栋4单元12层4号的门牌号码是多少?
提高题:3.“小马虎”在课前收集了爷爷、奶奶、爸爸和妈妈四个人的身份证号码,但是不记得这四个号码分别是谁的了,你能帮帮他吗? 37010319701221041X ( ) 370103194506070054 ( ) 370103197209180162 ( ) 370103194601010041 ( )
拓展题:4.下表是吉林省部分地区的邮政编码和长途区号。 地名 邮政编号 长途区号 长春 130000 0431 吉林 132000 0432 延吉 133000 0433 白城 137000 0436 四平 136000 0434 梅河口 135000 0435
张强家住梅河口市,电话号码为6789736,他叔叔家住在四平市,电话号码为3234011。他们互相打电话时,要连续拨打哪些号码?
张强给叔叔打电话,先拨0434,再拨3234011;叔叔给张强拨电话,先拨0435,再拨6789736。
数字编码
【知识技能类作业】 必做题:1.湖北省黄冈市黄州区陈策楼镇聚星小学的邮政编码是438000,请你在下面的括号中标出邮政编码“438000”中各数所表示的意义。
湖北省黄冈市黄州区陈策楼投递区
【知识技能类作业】 必做题:2.请为以下同学编学号。学校名称 光明小学 阳光小学 胜利小学 延安小学 代码 01 02 03 04李响:男,阳光小学五年2班,座号是10号,2004年入学。( )张丽:女,延安小学六年1班,座号是36号,2003年入学。( )方丹:女,光明小学四年3班,座号是6号,2005年入学。( )
【知识技能类作业】 选做题:1.实验小学为全校每名同学都编了一个号码,最后一位数字表示性别,1为男生,2为女生,其中200503321表示“2005年入学的三班的学号为32的同学,该同学是男生”。你能看出学校编号的规则吗?按照这个规则,200304072表示的是哪名同学?
200304072表示的是:2003年入学4班7号女同学。
【知识技能类作业】 选做题:2.某人的居民身份证号码是33××0219820215××36。(1)他的生日是______年______月______日,今年______岁。(2)他出生的那年有______天,出生的那个月有______天。(3)从这个号码中,我还知道了_______________。
相关课件
这是一份小学数学人教版三年级上册数字编码背景图课件ppt,共12页。PPT课件主要包含了讨论交流,资料库,出生日期性别,一对亲兄弟,一对表兄弟,一对双胞胎,罗一菲,罗一凡,小马虎的难题等内容,欢迎下载使用。
这是一份2020-2021学年数字编码集体备课ppt课件,共18页。PPT课件主要包含了电话号码,家庭住址,我知道等内容,欢迎下载使用。
这是一份人教版三年级上册数字编码教课内容课件ppt,共16页。

