


所属成套资源:【备战2025年高考】高考二轮复习物理实验专项练习(含答案)
高中物理微专题-实验十二 练习使用多用电表考点复习
展开
这是一份高中物理微专题-实验十二 练习使用多用电表考点复习,共16页。试卷主要包含了实验目的,实验原理,实验器材,实验步骤,数据处理,注意事项,误差分析等内容,欢迎下载使用。
近三年真题考察分布
实验讲解
一、实验目的
1.了解多用电表的构造和原理,掌握多用电表的使用方法。
2.会使用多用电表测电压、电流及电阻。
3.会用多用电表探索黑箱中的电学元件。
二、实验原理
1.外部构造(如图所示)
(1)转动选择开关可以使用多用电表测量电流、电压、电阻。
(2)表盘的上部为表头。
2. 欧姆表原理(多用电表测电阻原理)
(1)构造:如图所示,欧姆表由电流表G、电池、调零电阻R和红、黑表笔组成。
欧姆表内部:电流表、电池、调零电阻串联。
外部:接被测电阻Rx。
全电路电阻R总=Rg+R+r+Rx。
(2)工作原理:闭合电路欧姆定律I=。
(3)刻度的标定:红、黑表笔短接(被测电阻Rx=0)时,调节调零电阻R,使I=Ig,电流表的指针达到满偏,这一过程叫欧姆调零。
①当I=Ig时,Rx=0,在满偏电流Ig处标为“0”。(图甲)
②当I=0时,Rx→∞,在I=0处标为“∞”。(图乙)
③当I=时,Rx=Rg+R+r,此电阻值等于欧姆表的内阻值,Rx叫中值电阻。(图丙)
三、实验器材
多用电表、电学黑箱、直流电源、开关、导线若干、小灯泡、二极管、定值电阻(大、中、小)三个。
四、实验步骤
1.观察多用电表的外形,认识选择开关对应的测量项目及量程。
2.检查多用电表的指针是否停在表盘刻度左端的零位置。若不指零,则可用小螺丝刀进行机械调零。
3.将红、黑表笔分别插入“+”“-”插孔。
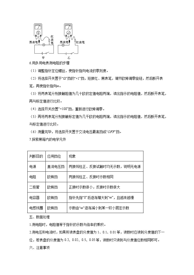
4.按如图甲所示连好电路,将多用电表选择开关置于直流电压挡,闭合开关,测小灯泡两端的电压。
5.按如图乙所示连好电路,将选择开关置于直流电流挡,闭合开关,测量通过小灯泡的电流。
6.用多用电表测电阻的步骤
(1)调整指针定位螺丝,使指针指向电流的零刻度。
(2)将选择开关置于“Ω”挡的“×1”挡,短接红、黑表笔,调节欧姆调零旋钮,然后断开表笔,再使指针指向∞。
(3)将两表笔分别接触阻值为几十欧的定值电阻两端,读出指示的电阻值,然后断开表笔,再与标定值进行比较。
(4)选择开关改置“×100”挡,重新进行欧姆调零。
(5)再将两表笔分别接触标定值为几千欧的电阻两端,读出指示的电阻值,然后断开表笔,与标定值进行比较。
(6)测量完毕,将选择开关置于交流电压最高挡或“OFF”挡。
7.探索黑箱内的电学元件
五、数据处理
1.测电阻时,电阻值等于指针的示数与倍率的乘积。
2.测电压和电流时,如果所读表盘的分度值为1、0.1、0.01等,读数时应读到分度值的下一位,若表盘的分度值为0.2、0.02、0.5、0.05等,读数时只读到与分度值位数相同即可。
六、注意事项
1.表内电源正极接黑表笔,负极接红表笔,但是红表笔插入“+”孔,黑表笔插入“-”孔,注意电流的实际方向。
2.区分“机械零点”与“欧姆零点”。机械零点是刻度盘左侧的“0”位置,对应调整的是表盘下边中间的指针定位螺丝;欧姆零点是指刻度盘右侧的“0”位置,对应调整的是欧姆调零旋钮。
3.测电压时,多用电表应与被测元件并联;测电流时,多用电表应与被测元件串联。
4.测量电阻时,每变换一次挡位都要重新进行欧姆调零。
5.由于欧姆表盘刻线不均匀,估读时误差较大,故测量结果不估读,读数时注意乘倍率。
6.使用多用电表时,手不能接触表笔的金属杆,特别是在测电阻时,更应注意不要用手接触表笔的金属杆。
7.测量电阻时待测电阻要与其他元件和电源断开,否则不但影响测量结果,甚至可能损坏电表。
8.如果长期不用欧姆表,应把表内电池取出。
9.如图甲所示,晶体二极管具有单向导电性(符号上的箭头表示允许电流通过的方向)。当给二极管加正向电压时,它的电阻很小,电路导通,如图乙所示;当给二极管加反向电压时,它的电阻很大,电路截止,如图丙所示。
将多用电表的选择开关拨到欧姆挡,红、黑表笔接到二极管的两极上,当黑表笔接“正”极,红表笔接“负”极时,电表示数较小,反之电表示数很大,由此可判断出二极管的正、负极。
七、误差分析
1.电池用旧后,电动势会减小,内电阻会变大,致使电阻测量值偏大,要及时更换新电池。
2.欧姆表刻度不均匀读数时要注意其左密右疏的特点。
3.由于欧姆表刻度的非线性,表头指针偏转过大或过小都会使误差增大,因此要选用恰当挡位,尽可能使指针指向表盘的中间区域。
4.测电流、电压时,由于电表内阻的影响,测得的电流、电压值均小于真实值。
5.读数时易产生偶然误差,要垂直于表盘正对指针读数。
直击考点
考点一 多用电表的读数
1.如图所示为电压表和电流表的刻度盘示意图,指针位置分别如图甲、乙所示。
(1)若使用的是0~3 V量程的电压表,读数为 V。若使用的是0~15 V量程的电压表,读数为 V。
(2)若使用的是0~0.6 A量程的电流表,读数为 A。若使用的是0~3 A量程的电流表,读数为 A。
(3)如图丙所示,电阻箱的读数为 ;如图丁所示,多用电表旋在×10挡,读数为 。
考点二 多用电表欧姆档的使用
2.如图甲为多用电表的示意图,现用它测量一个阻值约为20Ω的电阻,测量步骤如下:
(1)调节 ,使电表指针停在 (选填“电阻”或“电流”)的“0”刻线。
(2)将选择开关旋转到“Ω”挡的 (选填“×1”“×10”“×100”或“×1k”)位置。
(3)将红、黑表笔分别插入“+”“-”插孔,并将两表笔短接,调节 ,使电表指针对准 (选填“电阻”或“电流”)的“0”刻线。
(4)将红、黑表笔分别与待测电阻两端相接触,若电表指针读数如图乙所示,该电阻的阻值为 Ω。
(5)测量完毕,将选择开关旋转到“OFF”位置。
3.(1)用如图所示的多用电表测量电阻,要用到选择开关K和两个部件S、T。请根据下列步骤完成电阻测量:
①旋动部件 ,使指针对准电流的0刻线;
②将K旋转到电阻挡“×100”的位置;
③将插入“+”“-”插孔的表笔短接,旋动部件 ;
使指针对准电阻的 (选填“0刻线”或“∞刻线”);
④将两表笔分别与待测电阻相接,发现指针偏转角度过小,为了得到比较准确的待测量结果,请从下列选项中挑出合理的步骤,并按 的顺序进行操作,再完成读数测量。
A.将K旋转到电阻挡“×1K”的位置
B.将K旋转到电阻挡“×10”的位置
C.将两表笔的金属部分分别与被测电阻的两根引线相接
D.将两表笔短接,旋动合适部件,对电表进行校准
(2)如图所示为多用电表的表盘,测电阻时,若用的是“×100”挡,这时指针所示被测电阻的阻值应为 Ω;测直流电流时,用的是100 mA的量程,指针所示电流值为 mA;测直流电压时,用的是50 V量程,则指针所示的电压值为 V。
考点三 多用电表的内部结构
4.某型号多用电表欧姆挡的电路原理图如图甲所示。其中电流表的量程分别为50mA和250mA,电压表的量程分别为10V和250V,电流计的满偏电流为1mA,请完成下列问题:
(1)图甲中的A表笔为 (填“红”或“黑”)表笔。
(2)当使用该多用电表测量时,表盘指针如图乙所示,若B表笔连接的是2接线柱,则读数为 ;若B表笔连接的是5接线柱,则读数为 。
(3)用该多用电表测量一个阻值约15Ω的电阻。
①在用红、黑表笔接触这个电阻两端之前,请选择以下必需的步骤,并按操作顺序逐一写出步骤的序号
A.将红表笔和照表笔短接
B.把选择开关旋转到“×1”位置
C.把选择开关旋转到“×10”位置
D.调节欧姆调零旋钮使表针指向欧姆零点
②若指针如图乙所示,则该电阻的读数为 Ω。
5.某实验兴趣小组为了研究电表的改装原理和练习使用多用电表,设计了如下实验。
(1)某同学用多用电表粗测电阻时采用“”倍率,结果多用电表表盘指针位置如图乙中虚线指针位置所示,为了测量更加准确,这时应该采用 (选填“”或“”)倍率,换完倍率以后需要重新进行 (选填“机械调零”或“欧姆调零”),如果此时读数如图乙中实线指针位置所示,则读数是 。
(2)图甲为某同学随意设计的电流挡,电压挡的两用表电路图。已知电流计G的量程是,内阻是,电阻,,则选择开关接到“1”是 (选填“电流挡”或“电压挡”),其量程是 ;选择开关接到“2”时,其挡位的量程是 。
(3)一个多用电表的电池用久了,电动势E由降成,内阻r由变成,现用此电表欧姆调零后测量未知电阻,读数为,则其真实值为
考点四 多用电表探测黑箱元件
6.如图所示,在黑箱内有一由四个阻值相同的电阻构成的串、并联电路,黑箱面板上有三个接线柱1、2和3。
(1)在使用多用电表前,发现指针不在左边“0”刻度线处,应先调整图中多用电表的 (选填“A”“B”或“C”)。
(2)在用多用电表的直流电压挡探测黑箱内任意两接点间是否存在电源时,要一表笔接某一点(如1),另一表笔应 (选填“短暂”或“持续”)接另一点(如2),同时观察指针偏转情况。
(3)在判定黑箱中无电源后,将选择开关旋至“×1”挡,调节好多用电表,测量各接点间的阻值,测量结果如表所示:
在虚线框中画出黑箱中的电阻连接方式 。
(4)如果将1、3接线柱用导线连接起来,1、2接线柱之间的电阻为 Ω。
考点五 多用电表探测电路故障
7.(1)某同学按如图所示的电路图连接元件后,闭合开关S,发现A、B灯都不亮.该同学用多用电表的欧姆挡检查电路的故障.检查前,应将开关S .(选填“闭合”或“断开”)
(2)若(1)中同学检查结果如表所示,由此可以确定 .
A.灯A断路
B.灯B断路
C.灯A、B都断路
D.d、e间导线断路
8.在如图甲所示的电路中,四节干电池串联,小灯泡A、B的规格为“3.8V 0.3A”,合上开关S后,无论怎样移动滑动片,A、B灯都不亮。
(1)用多用电表的直流电压挡检查故障。
①选择开关置于下列量程的 挡较为合适;
A.2.5V B.10V
C.50V D.250V
②测得c、d间电压约为5.8V,e、f间电压为0,则故障是 。
A.A灯丝断开 B.B灯丝断开
C.d、e间连线断开 D.B灯被短路
(2)接着换用欧姆表的“×1”挡测电阻,欧姆表经过欧姆调零。
①测试前,一定要将电路中的开关S ;
②测c、d间和e、f间电阻时,某次测试结果如图乙所示,读数为 Ω,此时测量的是 间电阻。根据小灯泡的规格计算出的电阻为 Ω,它不等于测量值,原因是: 。
年份
试卷
分值
难度
2021
无
2020
浙江卷
2分
★☆☆
2019
无
判断目的
应用挡位
现象
电源
直流电压挡
两接线柱正、反接试触时均无示数,说明无电源
电阻
欧姆挡
两接线柱正、反接时示数相同
二极管
欧姆挡
正接时示数很小,反接时示数很大
电容器
欧姆挡
指针先指“0”后逐渐增大到“∞”,且越来越慢
电感线圈
欧姆挡
示数由“∞”逐渐减小到某一较小固定示数
两表笔接的接点
多用电表的示数
1、2
1.0Ω
2、3
1.5Ω
1、3
2.5Ω
测试点
b、f
b、e
b、d
d、e
多用电表示数
无穷大
无穷大
500 Ω
无穷大
参考答案:
1. 1.67#1.68#1.69 8.4 0.46 2.30 530.0 Ω 50 Ω
【详解】(1)[1][2]对于电压表,当选取0~3 V量程时,每小格为0.1 V,读数为1.68 V
当选取0~15 V量程时,每小格为0.5 V,读数为8.4 V
(2)[3][4]对于电流表,当选取0~0.6 A量程时,每小格为0.02 A,读数为0.46 A
当选取0~3 A量程时,每小格为0.1 A,读数为2.30 A
(3)[5]电阻箱读数为
[6]欧姆表读数为
2. 指针定位螺丝 电流 ×1 欧姆调零旋钮 电阻 19
【详解】(1)[1][2]使用多用电表欧姆挡前,先进行机械调零,应调节指针定位螺丝,使电表指针停在电流的“0”刻线上。
(2)[3]使用“×1”的倍率时,中值电阻为15Ω,测量20 Ω的电阻时,指针能指在中间区域,较为准确,故应将选择开关旋转到“Ω”挡的“×1”位置。
(3)[4][5]欧姆调零时,应将两表笔短接,调节“欧姆调零旋钮”,使电表指针对准“电阻”的“0”刻线。
(4)[6]表盘的读数为19,使用“×1”的倍率,电阻的阻值为读数乘以倍率,为19Ω。
3. S T 0刻线 ADC 1600 48 24.0
【详解】(1)[1][2][3]机械调零应旋动S,使指针对准或,欧姆调零应旋动T,使指针对准电阻的“0刻线”;
[4]指针偏转角度小,说明待测电阻大,所选倍率小,应改选更大的倍率,重新进行欧姆调零,所以应按ADC顺序操作;
(2)[5]欧姆表读数等于刻度盘读数乘以倍率,即为
[6]选用量程为100 mA的电流挡,精度为2mA,估读到1mA,则读数为48mA;
[7]选用量程为50 V的电压挡,精度为1V,读数选取中间刻度第二排,读数为24.0V。
4. 红 23.0mA 4.6V BAD 18.0
【详解】(1)[1]由图甲可知,A表笔连接在欧姆表内部电源的负极上,所以A为红表笔。
(2)[2][3]由图甲可知,B表笔接接2为50mA量程,由图乙读数为23.0mA。由图甲可知,B表笔接5接线柱时为10V量程,由图乙读数为4.6V。
(3)[4][5]①欧姆表的使用顺序为:先换挡然后红黑表笔短接,进行欧姆调零。使用的时候尽可能让指针偏在中央刻度附近,可以减小误差,应选择“”倍率,所以顺序为BAD。②由图乙读数可得阻值为。
5. 欧姆调零 电流挡 0.9A 156V
【详解】(1)[1] [2][3]由于欧姆表的构造,指针越靠近中间,读数越准确,因此若表针指向中间,应换成“”倍率;同时换挡后重新进行欧姆调零;此时读得电阻的值
(2)[4] [5][6]若灵敏电流计与电阻并联,电阻起到分流的作用,因此改装的是电流表,若灵敏电流计与电阻串联,电阻起到压的作用,因此改装的是电压表,故接“1”是电流表,量程为
接“2”是电压表,量程为
(3)[7]设新电池的欧姆表内电阻为,电池用久后欧姆表的内电阻为,欧姆调零时,电流都达到满偏电流,根据欧姆定律
都指到时电流也相等,根据欧姆定律
联立可得电阻的真实值
6. A 短暂 见解析图甲 0.6
【详解】(1)[1]多用电表使用前应进行机械调零,机械调零部件为A。
(2)[2]使用多用电表测量电压时,为保证电表不被损坏,往往要进行试触,即让两表笔进行短暂接触,观察指针偏转情况,若持续接触则有可能损坏电表。
(3)[3]根据已知1、2间电阻为1.0Ω,2、3间电阻为1.5Ω,1、3间电阻为2.5Ω,可画出电阻的连接方式如图甲所示。
图甲
(4)[4]若将1、3用导线连接起来,则等效电路图如图乙所示:
图乙
则1、2接线柱之间的电阻为
Ω=0.6Ω
7. 断开 D
【详解】(1)[1]用欧姆挡检查电路需将电路断开;
(2)[2]b、f之间电阻无穷大说明b、f间有断路,b、e之间电阻无穷大说明b、e间有断路,d、e之间电阻无穷大说明d、e间有断路,b、d间电阻有一定的数值,说明b、d间没有断路,所以断路在d、e之间,故选D.
8. B A 断开 6 e、f 12.7 欧姆表测量时灯泡未工作,灯泡温度低,电阻偏小
【详解】(1)①[1]因电源为四节干电池,故电动势E=6V,则应选电压表的10V量程挡较合适,故ACD错误,B正确,
故选B;
②[2]因c、d间电压为5.8V,接近电源电动势,而e、f间电压为零,故应为A灯丝断开,B灯丝良好,故A正确,BCD错误,故选A;
(2)①[3]用欧姆表测电路中电阻的阻值时,一定要将电路断开测量,故开关S断开;
②[4]测电阻时用欧姆表的“×1”挡,由乙图读数知电阻阻值为6Ω;
[5] 因c、d间断路,c、d间电阻非常大,所以所测电阻应为灯泡B的阻值,即测量的为e、f间的电阻;
[6]由
[7]该阻值与欧姆表测得的阻值相差较大,是因为欧姆表测得的电阻是灯泡未通电工作时的电阻,温度较低,电阻率偏小,阻值偏小。
相关试卷
这是一份高中物理微专题-实验十六 利单摆测定重力加速度考点复习训练,共16页。试卷主要包含了利单摆测定重力加速度,利用单摆测量重力加速度,测量单摆实验过程中的图像问题,创新方法测重力加速度等内容,欢迎下载使用。
这是一份高中物理微专题-实验十五 光学实验部分考点复习训练,共11页。
这是一份高中物理微专题-实验十四 热学实验部分考点复习训练,共7页。试卷主要包含了某实验等内容,欢迎下载使用。