


实验十二 练习使用多用电表—2021高中物理一轮复习学案
展开实验十二 练习使用多用电表
ZHI SHI SHU LI ZI CE GONG GU ,知识梳理·自测巩固
一、实验目的
1.了解多用电表的构造和原理,掌握多用电表的使用方法。
2.会使用多用电表测电压、电流及电阻。
3.会用多用电表探索黑箱中的电学元件。
二、实验原理
欧姆表的外部构造如图甲,内部结构如图乙所示。G是内阻为Rg、满偏电流为Ig的电流表(表头),R是可变电阻,也叫调零电阻,电池的电动势是E,内电阻是r。欧姆表的原理是闭合电路欧姆定律。
红、黑表笔接触时,相当于被测电阻Rx=0,调节R使电流达到满偏,此时满足关系Ig=,这一过程叫欧姆调零,所以电流满刻度处是电阻挡的零点。
红、黑表笔不接触时,相当于被测电阻Rx=∞,此时电流为零,所以电流的零刻度位置是电阻挡的∞。
红、黑表笔接触电阻Rx时,通过电流表的电流Ix=,所以电流的Ix处对应电阻挡的Rx值。
注意:Rx=R+Rg+r时Ix=,指针半偏,所以欧姆表的内阻等于中值电阻。
三、实验步骤
(1)在用多用电表的欧姆挡进行测量的过程中,需要先进行欧姆调零再进行测量,具体的过程用流程图可表示为:
(2)探索黑箱内的电学元件
探究项目 | 应用挡位 | 现象 |
电源 | 电压挡 | 两接线柱正、反接时均无示数说明无电源 |
电阻 | 欧姆挡 | 两接线柱正、反接时示数相同 |
二极管 | 欧姆挡 | 正接时示数很小,反接时示数很大 |
电容器 | 欧姆挡 | 指针先指向某一小阻值,后逐渐增大到“∞”,且指针摆动越来越慢 |
电感线圈 | 欧姆挡 | 示数由“∞”逐渐减小到某一较小固定示数 |
四、注意事项
(1)红进黑出:表内电源正极接黑表笔,负极接红表笔。无论用多用电表测电压、电流还是电阻(结合内部结构图看),电流都要经红表笔(正插孔)流入多用电表,从黑表笔流出。可以简记为“红进黑出”。
(2)区分两个“零点”:机械零点是表盘刻度左侧的“0”位置,调整的是定位螺丝;欧姆零点是刻度盘右侧的“0”位置,调整的是欧姆调零旋钮。
(3)测电压时,多用电表应与被测元件并联;测电流时,多用电表应与被测元件串联。
(4)勿忘欧姆调零:测电阻时,要选择合适的挡位,使指针分布在“中值”附近,每变换一次挡位,都要重新进行欧姆调零。
(5)使用多用电表时,手不能接触测试笔的金属杆。
(6)测量电阻时,待测电阻要与其他元件及电源断开,否则不但影响测量结果,甚至可能损坏电表。
(7)多用电表使用完毕,应将选择开关置于“OFF”挡或交流电压最高挡。如果长期不用欧姆表,应把表内电池取出。
五、误差分析
1.系统误差:
(1)电池用旧后,电动势会减小,致使电阻测量值偏大,要及时更换新电池。
(2)测电流、电压时,由于电表内阻的影响,测得的电流、电压值均小于真实值。
2.偶然误差:
(1)欧姆表的表盘刻度不均匀,估读时易带来误差,要注意其左密右疏特点。
(2)读数时的观测易形成偶然误差,要垂直表盘正对指针读数。
HE XIN KAO DIAN ZHONG DIAN TU PO ,核心考点·重点突破
考点一 多用电表的使用及读数
例1 (2020·黑龙江哈尔滨月考)(1)用多用电表准确测量了一个10 Ω的电阻后,需要继续测量一个阻值大约为3 kΩ的电阻,在用红、黑表笔接触这个电阻两端之前,以下哪些操作是必要的?请选择其中有用的,按操作顺序写出:DCA。
A.调节欧姆调零旋钮使表针指着欧姆零点
B.用螺丝刀调节表盘下中间部位的调零螺丝,使表针指零
C.将红表笔和黑表笔短接
D.把选择开关旋转到电阻×100位置
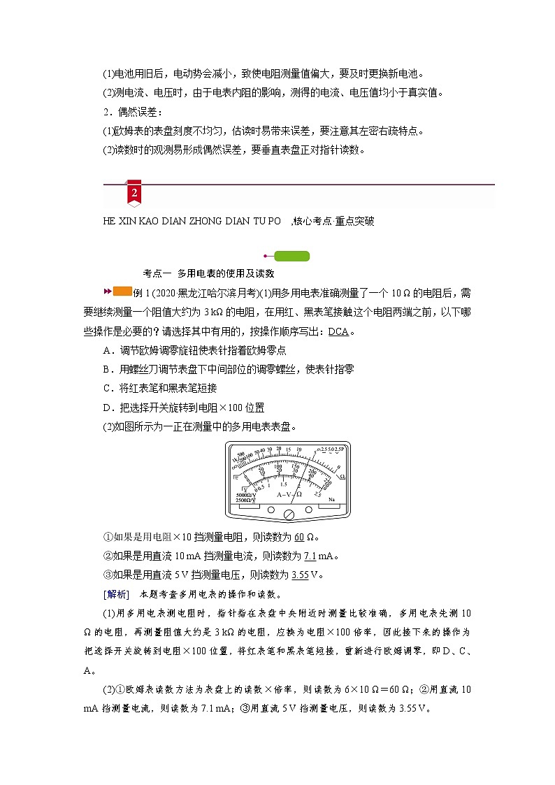
(2)如图所示为一正在测量中的多用电表表盘。
①如果是用电阻×10挡测量电阻,则读数为60 Ω。
②如果是用直流10 mA挡测量电流,则读数为7.1 mA。
③如果是用直流5 V挡测量电压,则读数为3.55 V。
[解析] 本题考查多用电表的操作和读数。
(1)用多用电表测电阻时,指针指在表盘中央附近时测量比较准确,多用电表先测10 Ω的电阻,再测量阻值大约是3 kΩ的电阻,应换为电阻×100倍率,因此接下来的操作为把选择开关旋转到电阻×100位置,将红表笔和黑表笔短接,重新进行欧姆调零,即D、C、A。
(2)①欧姆表读数方法为表盘上的读数×倍率,则读数为6×10 Ω=60 Ω;②用直流10 mA挡测量电流,则读数为7.1 mA;③用直流5 V挡测量电压,则读数为3.55 V。
方法总结:
欧姆表刻度盘特点及读数技巧
(1)欧姆表刻度盘不同于电压、电流刻度盘
①左∞右0:电阻无限大与电流、电压零刻度重合,电阻零刻度与电流、电压最大刻度重合。
②刻度不均匀:左密右疏。
③欧姆挡是倍率挡,即读出的示数应再乘以该挡的倍率。电流、电压挡是量程范围挡。
在不知道待测电阻的估计值时,应先从小倍率开始,熟记“偏角小换大倍率,偏角大换小倍率”(因为欧姆挡的刻度盘上越靠左读数越大,且测量前指针指在左侧“∞”处)。
(2)读数技巧
①为了减小读数误差,指针应指在表盘到的部分,即中央刻度附近。
②除非指针所在刻度盘处每个小格表示1Ω时,要估读到下一位,其余情况都不用估读。
③电阻值等于指针示数与所选倍率的乘积。
〔类题演练1〕
(2019·湖北四地七校期末)某型号多用电表欧姆挡的电路原理图如图甲所示。微安表G是欧姆表表头,其满偏电流Ig=500 μA,内阻Rg=950 Ω。电源电动势E=1.5 V,内阻r=1 Ω。电阻箱R1和电阻箱R2的阻值调节范围均为0~9 999 Ω。
(1)甲图中的a端应与红(填“红”或“黑”)表笔连接。
(2)某同学将图甲中的a、b端短接,为使微安表G满偏,则应调节R1=2_049 Ω;然后在a、b端之间接入一电阻Rx后发现微安表半偏,则接入的电阻值为Rx=3_000 Ω。
(3)如图乙所示,该同学将微安表G与电阻箱R2并联,利用该电路图组装一个×100倍率的欧姆表,要求欧姆表的表盘刻度示意图如图丙所示,其中央刻度标“15”,则该同学应调节R2=950 Ω;用此欧姆表测量一个阻值约2 000 Ω的电阻,测量前应调节R1=1_024 Ω。
[解析] 本题考查多用电表欧姆挡原理。
(1)根据多用电表电流红进黑出可知a端接红表笔。
(2)欧姆调零时根据闭合电路的欧姆定律Ig=,解得R1=-(Rg+r)=2 049 Ω;当接入Rx后,电流为满偏的一半,则=,可得Rx=Rg+r+R1=3 000 Ω。
(3)因欧姆表的中央刻度为15,倍率为“×100”,则欧姆表的内阻RΩ=15×100 Ω=1 500 Ω,故调零时的满偏电流为I==1×10-3 A,表头和R2并联改装为电流表,由并联分流电压相等IgRg=(I-Ig)R2,解得R2=950 Ω;改装后的欧姆表需要进行欧姆调零,则RΩ=1 500 Ω=+R1+r,解得R1=1 024 Ω。
考点二 多用电表判断电路故障
多用电表对电路故障的检测
高中阶段对电路故障的考查只限于断路和短路两种,且故障一般只有一处。
(1)断路故障的检测方法
①将多用电表拨到电压挡作为电压表使用。
a.将电压表与电源并联,若电压表示数不为零,说明电源良好,若电压表示数为零,说明电源损坏。
b.在电源完好时,再将电压表与外电路的各部分电路并联。若电压表的示数为零,则说明该部分电路完好,若电压表示数等于电源电动势,则说明该部分电路中有断点。
②用直流电流挡
将电流表串联在电路中,若电流表的示数为零,则说明与电流表串联的部分电路断路。
③用欧姆挡检测
将各元件与电源断开,然后接到红黑表笔间,若有阻值(或有电流)说明元件完好,若电阻无穷大(或无电流)说明此元件断路。不能用欧姆表检测电源的情况。
(2)短路故障的检测方法
①将电压表与电源并联,若电压表示数为零,说明电源被短路;若电压表示数不为零,则外电路的部分电路不被短路或不完全被短路。
②用电流表检测,串联在电路中的电流表若示数不为零,故障应是短路。
例2 (2019·山东新泰二中月考)如图所示的电路中,1、2、3、4、5、6为连接点的标号。在开关闭合后,发现小灯泡不亮。现用多用电表检查电路故障,需要检测的有电源、开关、小灯泡、3根导线以及电路中的各连接点。
(1)在连接点1、2已接好的情况下,应当选用多用电表的电压挡,进行检查。
(2)在连接点1、2同时断开的情况下,应当选用多用电表的欧姆挡,进行检查。
(3)在各接点接好且开关闭合情况下,若测得3、4两点间的电压接近电源的电动势,则表明小灯泡断路。
[解析] 本题考查用多用电表检查电路故障。
(1)在1、2两点接好的情况下,选电流挡易造成表头烧坏、电源短路,选欧姆挡需要与外电源断开,故应选用多用电表的电压挡进行检查。
(2)在1、2同时断开的情况下,应选用多用电表欧姆挡进行检查,直接测量某段电路的电阻即可。
(3)在开关闭合情况下,若测得3、4两点间的电压接近电源的电动势,则表明小灯泡断路。
方法总结:
使用多用电表检测故障的方法及注意事项
(1)如闭合开关,电路中存在电源,应用多用电表的直流电压挡检查故障;如电路中没有电源,可以用多用电表的欧姆挡检查灯泡或导线的故障。
(2)多用电表中的电压挡的量程应大于电源电动势。
(3)使用多用电表判断电路故障时,应采用“试触法”防止损坏电表。
(4)电流应从红表笔流入多用电表,从黑表笔流出多用电表。
〔类题演练2〕
在如图甲所示的电路中,4节干电池串联,小灯泡A、B的规格为“3.8 V 0.3 A”。合上开关S后,无论怎样移动滑片,A、B灯都不亮。
(1)用多用电表的直流电压挡检查故障。
①选择开关置于下列量程的B挡较为合适(用字母序号表示);
A.2.5 V B.10 V
C.50 V D.250 V
②测得c、d间电压约为5.8 V,e、f间电压为0,则故障是A。
A.A灯丝断开 B.B灯丝断开
C.d、e间连线断开 D.B灯被短路
(2)接着练习使用欧姆表的“×1”挡测电阻,欧姆表经过“欧姆调零”,
①测试前,一定要将电路中的开关S断开;
②测c、d间和e、f间电阻时,某次测试结果如图乙所示,读数为6.0 Ω,此时测量的是e、f间电阻。根据小灯泡的规格计算出的电阻为12.7 Ω。
[解析] (1)①由于4节干电池串联后电动势为6 V,电压表量程应选10 V,B正确。
②灯泡不亮,说明电路断路或短路,电压表接c、d端时有示数且接近电源电动势,说明有电流通过电压表,c、d间以外其他部分电路接通,电压表接e,f时无示数,说明c、d间灯泡断路,A正确。
(2)①使用欧姆表时一定要将被测电阻从电路中断开,故填“断开”。
②温度高时灯丝的电阻大,计算出的电阻是灯丝温度高时的电阻(或测量出的电阻是常温下的电阻)。欧姆表读数应该为6.0 Ω。由于A灯泡断路,电阻无穷大,而欧姆表示数为6.0 Ω,说明测量的应该是e、f间电阻。由R=可求得电阻约为12.7 Ω。
2 NIAN GAO KAO MO NI XUN LIAN ,2年高考·模拟训练
1.(2019·全国卷Ⅲ,23)某同学欲将内阻为98.5 Ω、量程为100 μA的电流表改装成欧姆表并进行刻度和校准,要求改装后欧姆表的15 kΩ刻度正好对应电流表表盘的50 μA刻度。可选用的器材还有:定值电阻R0(阻值14 kΩ),滑动变阻器R1(最大阻值1 500 Ω),滑动变阻器R2(最大阻值500 Ω),电阻箱(0~99 999.9 Ω),干电池(E=1.5 V,r=1.5 Ω),红、黑表笔和导线若干。
图(a)
(1)欧姆表设计
将图(a)中的实物连线组成欧姆表。欧姆表改装好后,滑动变阻器R接入电路的电阻应为900 Ω;滑动变阻器选R1(填“R1”或“R2”)。
[答案]
(2)刻度欧姆表表盘
通过计算,对整个表盘进行电阻刻度,如图(b)所示。表盘上a、b处的电流刻度分别为25和75,则a、b处的电阻刻度分别为45、5。
图(b)
(3)校准
红、黑表笔短接,调节滑动变阻器,使欧姆表指针指向0 kΩ处;将红、黑表笔与电阻箱连接,记录多组电阻箱接入电路的电阻值及欧姆表上对应的测量值,完成校准数据测量。若校准某刻度时,电阻箱旋钮位置如图(c)所示,则电阻箱接入的阻值为35_000.0 Ω。
图(c)
[解析] (1)欧姆表的中值刻度为欧姆表的内阻,即r+R0+RA+R=15 kΩ,解得R=900 Ω。由于滑动变阻器R2的最大阻值为500 Ω,所以滑动变阻器选R1。
(2)根据闭合电路欧姆定律,得Ia=和Ib=,代入数据解得Ra=45 kΩ,Rb=5 kΩ。
(3)使用欧姆表测量电阻时,首先要进行电阻调零,此时应将红、黑表笔短接,调整滑动变阻器,使欧姆表指针指在0 kΩ上。
电阻箱的阻值为(0.1×0+1×0+10×0+100×0+1 000×5+10 000×3) Ω=35 000.0 Ω。
2.(2019·吉林长春外国语期末)图甲为多用电表的示意图,其中S、K、T为三个可调节的部件,现用此电表测量一阻值约2 000 Ω的定值电阻的阻值。测量的某些操作步骤如下:
(1)首先应该进行机械调零, 调节可调部件S,使电表指针停在左侧零刻线位置。
(2)调节可调部件K,使它的尖端指向×100位置。
(3)将红、黑表笔分别插入“+”“-”插孔,笔尖相互接触,调节可调节部件T,使电表指针停在右侧零刻线位置。
(4)将红、黑表笔笔尖分别接触待测电阻的两端,当指针稳定后,表头的示数如图乙所示,则该电阻的阻值为2_200 Ω。
(5)测量完毕,应调节可调部件K,使它的尖端指向OFF或交流500 V位置。
[解析] 本题考查多用电表测电阻的步骤。
(1)多用电表使用前应该进行机械调零,调节可调部件S,使电表指针停在左侧零刻度线位置。
(2)用多用电表测电阻时,指针指在表盘中央附近时测量比较准确,由于被测阻值约为2 000 Ω,故应选用电阻×100挡,则调节可调部件K,使它的尖端指向×100位置。
(3)将红、黑表笔分别插入“+”“-”插孔,笔尖相互接触,调节可调部件T,进行欧姆调零,使电表指针停在右侧零刻度线位置。
(4)该电阻的阻值为22×100 Ω=2 200 Ω。
3.(2020·重庆一诊)在做“练习使用多用电表”实验时,有A、B两个完全相同的多用电表(表盘上方正中刻度值为15),某学习小组利用A表测B表直流100 mA挡的内阻,具体操作如下:
(1)将多用电表A选择旋钮置于欧姆挡×1,并进行欧姆调零,将多用电表B选择旋钮置于直流100 mA挡,并与定值电阻R=10 Ω串联,如图甲所示,则多用电表A的红表笔应接a(填“a”或“b”)。
(2)该学习小组正确连接电路后,观察到多用电表A示数如图乙,其读数为20 Ω,多用电表B示数如图丙,其读数为80 mA,则B表直流100 mA挡的内阻为10 Ω。
(3)学习小组发现,利用(2)所测数据,还可计算出多用电表A所用电源电动势E=2.8 V(计算结果保留两位有效数字)。
[解析] 本题考查多用电表的使用方法和多用电表内部电池电动势的测量。
(1)多用电表所有的测量都满足电流红进黑出,故多用电表A的红表笔应接a。
(2)A表作为欧姆表,读数为20×1 Ω=20 Ω;乙表选择的是直流100 mA挡,则读数为80 mA,A表测出了两表笔间的电阻,则20 Ω=Rx=R0+RA,故RA=10 Ω。
(3)A表的中间数字为15,可知A欧姆表的内阻RΩ=15×1 Ω=15 Ω,由闭合电路欧姆定律得E=I(RΩ+Rx),其中I=80 mA,Rx=20 Ω,解得E=2.8 V。
4.(2019·广西联考)某同学欲将电流表改装为两用电表,即中央刻度为15的×1挡的欧姆表及量程为0~12 V的电压表,实验室可提供的器材有
A.一节全新的5号干电池E(电动势1.5 V,内阻不计)
B.电流表A1(量程0~100 mA,内阻为2.5 Ω)
C.电流表A2(量程为0~0.6 A,内阻为0.2 Ω)
D.滑动变阻器R1(0~30 Ω)
E.滑动变阻器R2(0~3 Ω)
F.定值电阻R3(阻值117.5 Ω)
G.定值电阻R4(阻值120 Ω)
H.定值电阻R5(阻值12 Ω)
I.单刀双掷开关S,一对表笔及若干导线
(1)图中a为黑(填“红”或“黑”)表笔,测量电压时应将开关S扳向2(填“1”或“2”)。
(2)电流表应选用B(填“B”或“C”),滑动变阻器应选用D(填“D”或“E”)定值电阻R应选F(填“F”“G”或“H”)。
(3)在正确选用器材的情况下,正确连接好实验电路若电流表满偏电流为Ig,则电阻刻度盘上指针指在Ig处应标上45(填写具体数值)。
[解析] 本题考查电流表改装为电压表和欧姆表。
(1)A与内部电源的正极相连,则为黑表笔;电流表与定值电阻串联为改装后的电压表,则测量电压时应将开关S扳向2。
(2)电流表的满偏电流Ig= A=0.1 A,故电流表应选用B;欧姆表的内阻为15 Ω,则滑动变阻器的最小值为15 Ω-2.5 Ω=12.5 Ω,故应选用D;定值电阻R=-Rg= Ω-2.5 Ω=117.5 Ω,则R应选用F。
(3)当电流表满偏时Ig=;当指针指到Ig时,Ig=,解得Rx=3R内=45 Ω。
物理必修 第三册5 实验:练习使用多用电表学案: 这是一份物理必修 第三册5 实验:练习使用多用电表学案,共5页。学案主要包含了认识多用电表,使用多用电表,误差分析等内容,欢迎下载使用。
人教版 (2019)必修 第三册5 实验:练习使用多用电表学案及答案: 这是一份人教版 (2019)必修 第三册5 实验:练习使用多用电表学案及答案,共5页。学案主要包含了学习目标,学习重点,学习难点,学习过程等内容,欢迎下载使用。
人教版高考物理一轮总复习第8章实验8练习使用多用电表课时学案: 这是一份人教版高考物理一轮总复习第8章实验8练习使用多用电表课时学案,共8页。学案主要包含了自主解答,核心归纳等内容,欢迎下载使用。