贵州省黔东南苗族侗族自治州2024-2025学年高二上学期11月期中考试生物试卷(Word版附解析)
展开
这是一份贵州省黔东南苗族侗族自治州2024-2025学年高二上学期11月期中考试生物试卷(Word版附解析),文件包含贵州省黔东南苗族侗族自治州2024-2025学年高二上学期11月期中考试生物试题Word版含解析docx、贵州省黔东南苗族侗族自治州2024-2025学年高二上学期11月期中考试生物试题Word版无答案docx等2份试卷配套教学资源,其中试卷共23页, 欢迎下载使用。
注意事项:
1.答题前,考生务必将自己的姓名、考生号、考场号、座位号填写在答题卡上。
2.回答选择题时,选出每小题答案后,用铅笔把答题卡上对应题目的答案标号涂黑。如需改动,用橡皮擦干净后,再选涂其他答案标号。回答非选择题时,将答案写在答题卡上。写在本试卷上无效。
3.考试结束后,将本试卷和答题卡一并交回。
4.本试卷主要考试内容:人教版选择性必修1第1章~第4章第1节。
一、选择题:本题共16小题,每小题3分,共48分。在每小题给出的四个选项中,只有一项是符合题目要求的。
1. 血浆是构成人体内环境的重要部分。下列人体内的物质中,不属于血浆组成成分的是( )
A. 血清蛋白B. 尿素C. 生长激素D. 解旋酶
【答案】D
【解析】
【分析】内环境的成分主要包括:血浆、组织液和淋巴。
【详解】A、血清蛋白存在血浆中,属于内环境的组成成分,A不符合题意;
B、尿素是细胞代谢产生的废物,通过血浆运输,因此尿素属于内环境的组成成分,B不符合题意;
C、生长激素可通过血液运输,作用于靶细胞,因此生长激素属于内环境的组成成分,C不符合题意;
D、解旋酶存在细胞核内,细胞内的液体属于细胞内液,不属于内环境,因此解旋酶不存在内环境中,D符合题意。
故选D。
2. 人体内环境中,甲、乙、丙三大成分之间的转化模式如图所示。下列相关叙述错误的是( )
A. 甲中的铁含量降低会引起贫血
B. 乙中生活着大量的淋巴细胞
C. 丙中的物质都能够被重新吸收进入甲中
D. 健康人体内丙的生成与回收保持动态平衡
【答案】C
【解析】
【分析】1、体液包括细胞内液(约占2/3)和细胞外液(约占1/3),细胞外液又包括组织液、血浆和淋巴液等。
2、由细胞外液构成的液体环境叫作内环境。
【详解】A、甲、乙、丙是内环境的三大成分,根据乙是单进单出可知,乙是淋巴,丙是组织液,甲是血浆,血浆中的铁含量低会影响红细胞内血红蛋白的合成,影响对氧气的运输,进而出现贫血,A正确;
B、乙是淋巴,淋巴液中生活着大量的淋巴细胞,B正确;
C、丙是组织液,丙是组织液,甲是血浆,二者可以进行双向的物质交换,丙中的大部分物质能被重新吸收回甲液中,C错误;
D、健康人体中丙(组织液)的生成与回收保持动态平衡,所以组织液的量保持相对稳定,D正确。
故选C。
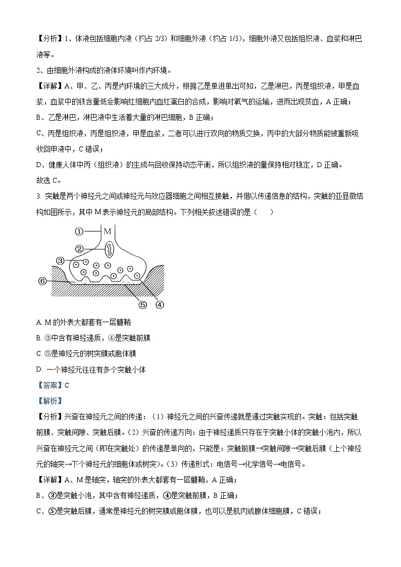
3. 突触是两个神经元之间或神经元与效应器细胞之间相互接触,并借以传递信息的结构,突触的亚显微结构如图所示,其中M表示神经元的局部结构。下列相关叙述错误的是( )
A. M的外表大都套有一层髓鞘
B. ③中含有神经递质,④是突触前膜
C. ⑤是神经元的树突膜或胞体膜
D. 一个神经元往往有多个突触小体
【答案】C
【解析】
【分析】兴奋在神经元之间的传递:(1)神经元之间的兴奋传递就是通过突触实现的。突触:包括突触前膜、突触间隙、突触后膜。(2)兴奋的传递方向:由于神经递质只存在于突触小体的突触小泡内,所以兴奋在神经元之间(即在突触处)的传递是单向的,只能是:突触前膜→突触间隙→突触后膜(上个神经元的轴突→下个神经元的细胞体或树突)。(3)传递形式:电信号→化学信号→电信号。
【详解】A、M是轴突,轴突的外表大都套有一层髓鞘,A正确;
B、③是突触小泡,其中含有神经递质,④是突触前膜,B正确;
C、⑤是突触后膜,通常是神经元的树突膜或胞体膜,也可以是肌肉或腺体细胞膜,C错误;
D、轴突末梢经过多次分支,最后每个分支末端膨大形成突触小体,因此一个神经元的轴突末梢能形成多个突触小体用于兴奋的传递,D正确。
故选C。
4. 运动员在进行100米短跑比赛时,交感神经和副交感神经都会发挥作用。下列有关叙述正确是( )
A. 脑干是调节呼吸、心脏功能的基本活动中枢
B. 交感神经和副交感神经分别是传入神经和传出神经
C. 心跳与呼吸的变化是受自主神经系统支配的,受意识控制
D. 跑步时交感神经活动占优势,瞳孔和支气管收缩,心跳加快
【答案】A
【解析】
【分析】支配内脏、血管和腺体的传出神经,它们的活动不受意识支配,称为自主神经系统,自主神经系统由交感神经和副交感神经两部分组成,它们的作用通常是相反的。
【详解】A、脑干是连接脊髓和脑其他部分的重要通路,有许多维持生命的必要中枢,如调节呼吸、心脏功能的基本活动中枢,A正确;
B、交感神经和副交感神经共同组成机体的自主神经系统,又称为内脏运动神经,都属于传出神经,B错误;
C、心跳与呼吸的变化是由自主神经系统控制的,是不随意的,C错误;
D、跑步时人体处于兴奋状态,当人体处于兴奋状态时,交感神经活动占据优势,心跳加快,瞳孔和支气管扩张,但胃肠的蠕动和消化腺的分泌活动减弱,D错误。
故选A。
5. 研究表明,抑郁症的发生与5-HT的含量降低有关,5-HT是一种能使人产生愉悦情绪的信号分子。SSRI是一种抗抑郁药物,其作用机制如图所示。下列分析错误的是( )
A. 图中结构存在电信号到化学信号再到电信号的转变
B. SSRI作用于5-HT转运体,可能通过促进5-HT的回收来治疗抑郁症
C. SSRI能有效治疗抑郁症,但长期服用SSRI可能会危害身体健康
D. 情绪属于人脑的高级功能,消极情绪的不断累积可能会导致抑郁症
【答案】B
【解析】
【分析】兴奋在两个神经元之间传递是通过突触进行的。突触由突触前膜、突触间隙和突触后膜三部分组成。神经递质只存在于突触前膜的突触小泡中,只能由突触前膜释放,进入突触间隙,作用于突触后膜上的特异性受体,引起下一个神经元兴奋或抑制,所以兴奋在神经元之间的传递是单向的。突触可完成“电信号→化学信号→电信号”的转变。
【详解】A、在图中所示的突触处完成“电信号→化学信号→电信号”的转变,A正确;
B、抑郁症的发生与5-HT的含量降低有关,因此SSRI作用于5-HT转运体,可能通过抑制5-HT的回收增加5-HT的含量来治疗抑郁症,B错误;
C、长期服用SSRI会使受体敏感性降低,会危害身体健康,C正确;
D、情绪属于人脑的高级功能,消极情绪的不断累积长期不缓解,可能会导致抑郁症,积极建立和维系良好的人际关系、适量运动和调节压力都可以帮助我们减少和更好地应对情绪波动,D正确。
故选B。
6. 脊髓灰质炎病毒侵入婴幼儿机体后,会破坏脊髓的传出神经,从而引起相应症状。患者最不可能发生的是( )
A. 患者能自主呼吸B. 简单的反射都能完成
C. 脊髓的功能受损D. 相关肌肉收缩无力
【答案】B
【解析】
【分析】神经元的种类包括传入神经元、中间神经元和传出神经元,感觉神经元为传出神经元,运动神经元即为传出神经元;反射弧的结构包括感受器、传入神经、神经中枢、传出神经和效应器。
【详解】A、呼吸中枢在脑干,脊髓灰质炎病毒主要侵染脊髓中的传出神经元,不影响患者自主呼吸,A正确;
BCD、脊髓灰质炎病毒主要侵染脊髓中的传出神经元,脊髓的功能受损,影响部分非条件反射,相关肌肉缩无力,B错误,CD正确。
故选B。
7. 蛙的坐骨神经是生物电实验中常用的材料。若提高该实验中培养液的Na+浓度,则蛙的坐骨神经所受的影响是( )
A. 动作电位峰值变大B. 不能产生动作电位
C. 动作电位峰值变小D. 不能产生静息电位
【答案】A
【解析】
【分析】在未受到刺激时,神经纤维处于静息状态。此时,神经细胞外的Na+浓度比膜内高,K+浓度比膜内低,而神经细胞膜对不同离子的通透性各不相同,静息时,膜主要对K+有通透性,造成K+外流,使膜外阳离子浓度高于膜内,由于细胞膜内外这种特异的离子分布特点,细胞膜两侧的电位表现为外正内负,称之为静息电位。
【详解】静息电位为外正内负的膜电位,由钾离子外流维持,所以细胞外钠离子浓度变化对静息电位无明显影响,动作电位是神经受外界刺激之后,钠离子通道打开,钠离子内流形成,所以当细胞外钠离子浓度升高时,钠离子内流的量增加,动作电位就变大,动作电位峰值会变大,A正确,BCD错误。
故选A。
8. 斯他林和贝利斯发现了促胰液素,胰液的分泌调节过程如图所示。下列分析错误的是( )
A. 物质A是神经递质,物质B可在消化道发挥作用
B. 将稀盐酸加入狗小肠黏膜磨碎,制成提取液并注入同一条狗的静脉,可避免神经调节的干扰
C. 稀盐酸的作用是促进小肠黏膜产生促胰液素
D. 上图说明胰液的分泌存在神经调节和激素调节
【答案】A
【解析】
【分析】分析题图可知,胰液分泌的过程是食物刺激小肠黏膜,使其分泌促胰液素,促胰液素进入血液作用于胰腺,从而分泌胰液,此过程属于体液调节;当刺激神经时也能促进胰液的分泌,说明胰液的分泌既受神经支配又受体液调节。
【详解】A、迷走神经释放的物质A为神经递质,小肠黏膜分泌的物质B是促胰液素,促胰液素作用的靶细胞是胰腺细胞,因此物质B作用的场所不是消化道,A错误;
B、斯他林和贝利斯将稀盐酸加入黏膜磨碎,并制成提取液,将提取液注射到同一条狗的静脉中,此过程完全排除了神经调节的影响,B正确;
C、稀盐酸的作用是促进小肠黏膜产生促胰液素,促胰液素可促进胰腺分泌胰液,C正确;
D、图示迷走神经参与的是神经调节,物质B是促胰液素,参与的是激素调节,因此上图说明胰液的分泌存在神经调节和激素调节,D正确。
故选A。
9. 某同学早餐过后血糖浓度发生波动,如图所示,在9—11时,发挥调节作用的主要激素是( )
A. 胰高血糖素B. 胰岛素
C. 肾上腺素D. 甲状腺激素
【答案】B
【解析】
【分析】当血糖浓度升高到一定程度时,胰岛B细胞的活动增强,胰岛素的分泌量明显增加。体内胰岛素水平的上升,一方面促进血糖进入组织细胞进行氧化分解,进入肝、肌肉并合成糖原,进入脂肪细胞和肝细胞转变为甘油三酯等;另一方面又能抑制肝糖原的分解和非糖物质转变成葡萄糖。这样既增加了血糖的去向,又减少了血糖的来源,使血糖浓度恢复到正常水平。当血糖浓度降低时,胰岛A细胞的活动增强,胰高血糖素的分泌量增加。胰高血糖素主要作用于肝,促进肝糖原分解成葡萄糖进入血液,促进非糖物质转变成糖,使血糖浓度回升到正常水平。
【详解】由图可知,早餐后由于消化吸收导致血糖浓度上升,刺激胰岛B细胞分泌更多的胰岛素降低机体血糖,因此9——11时,早餐一段时间后血糖浓度降低是因为胰岛素的调节作用,胰高血糖素、肾上腺素和甲状腺素都可直接或间接地提高血糖浓度,ACD错误,B正确。
故选B。
10. 神经调节和体液调节是维持机体各种功能的协调统一的重要调节方式,下列叙述正确的是( )
A. 所有动物都具有神经调节和体液调节
B. 体液调节就是指各种激素对机体的调节
C. 体液调节和神经调节是独立的,两者各自调节机体的功能
D. 与神经调节相比,体液调节作用范围更广泛,但反应速度较缓慢
【答案】D
【解析】
【分析】神经调节的作用途径是反射弧,体液调节作用途径是体液运输,神经调节作用速度迅速,体液调节作用速度较缓慢,神经调节的作用范围准确、比较局限,体液调节作用范围较广泛,神经调节的作用时间短暂,体液调节作用时间比较长。
【详解】A、一些低等动物没有神经调节机制,A错误;
B、体液调节包括激素调节和其他的化学物质(如组胺、CO2)等对机体的调节,B错误;
C、动物体的各项生命活动常常受到神经和体液的调节。正是由于这两种调节方式的协调,各器官、系统的活动才能协调一致,内环境的稳态才能得以维持,细胞的各项生命活动才能正常进行,机体才能适应环境的不断变化,C错误;
D、与神经调节相比,体液调节作用范围更广泛,但反应速度较缓慢,作用时间比较长,D正确。
故选D。
11. 醛固酮在水和无机盐的平衡调节方面具有重要作用,下列叙述错误的是( )
A. 醛固酮不是组成人体细胞结构的成分
B. 当人体血钠含量降低时,醛固酮的分泌量随之减少
C. 醛固酮是由肾上腺皮质分泌的激素
D. 醛固酮在发挥作用后就会被灭活
【答案】B
【解析】
【分析】当大量丢失水分使细胞外液量减少以及血钠含量降低时,肾上腺皮质增加分泌醛固酮,促进肾小管和集合管对Na+的重吸收,维持血钠含量的平衡。相反,当血钠含量升高时,则醛固酮的分泌量减少,其结果也是维持血钠含量的平衡。水和无机盐的平衡,是在神经调节和激素调节的共同作用下,通过调节尿量和尿的成分实现的。
【详解】AD、醛固酮是激素,通过体液进行运输至全身,作用于靶器官、靶细胞,激素一经靶细胞接受并起作用后就失活了,激素起调节作用,激素不是组成人体细胞结构的成分,AD正确;
B、当人体血钠含量降低时,醛固酮的分泌量随之增加,以促进肾小管和集合管对钠离子的重吸收,B错误;
C、醛固酮是由肾上腺皮质分泌的激素,C正确。
故选B。
12. 尿崩症患者可能会出现多饮、多尿、脱水等症状,尿崩症根据致病机理可分为中枢性尿崩症(抗利尿激素缺乏)和肾性尿崩症(肾细胞表面相应受体缺乏)。下图是抗利尿激素的作用模式图,下列相关叙述正确的是( )
A. 抗利尿激素由垂体合成并释放
B. 尿崩症患者渴觉的产生来自下丘脑
C. P蛋白和靶蛋白相当于受体蛋白,缺乏会引起中枢性尿崩症
D. 可采用抗利尿激素类似物来缓解中枢性尿崩症
【答案】D
【解析】
【分析】据图分析可知,抗利尿激素与P蛋白结合后,空间结构改变,激活G蛋白,激活后的G蛋白作用于靶蛋白,促进肾小管和集合管对水的重吸收。
【详解】A、抗利尿激素是由下丘脑合成、分泌,垂体释放,A错误;
B、渴觉是由大脑皮层产生的,不是来自下丘脑,B错误;
C、由题图可知,抗利尿激素和G蛋白相当于传递信息分子,即信号分子,而P蛋白和靶蛋白分别是抗利尿激素和G蛋白的受体,缺乏会引起肾性尿崩症,C错误;
D、中枢性尿崩症是由于抗利尿激素缺乏,采用抗利尿激素类似物可以缓解症状,D正确。
故选D 。
13. 大雪纷飞的冬天,室外人员的体温仍能保持相对稳定,其体温调节过程如图所示。下列叙述正确的是( )
A. 寒冷刺激下,皮肤血管收缩以减少散热
B. 图中下丘脑体温调节中枢发出信息减少甲状腺激素分泌
C. 图中寒冷刺激到产生寒冷感觉的过程属于非条件反射
D. 寒冷刺激下,机体增加产热是通过激素调节实现的
【答案】A
【解析】
【分析】寒冷环境→皮肤冷觉感受器→下丘脑体温调节中枢→增加产热(骨骼肌战栗、甲状腺激素分泌增加),减少散热(毛细血管收缩、汗腺分泌减少)→体温维持相对恒定。
【详解】A、寒冷刺激下,皮肤血管收缩以减少散热,从而维持体温稳定,A正确;
B、寒冷条件下下丘脑体温调节中枢发出信息增加甲状腺激素的分泌,从而增加产热,B错误;
C、图中寒冷刺激到产生寒冷感觉的过程没有经过完整的反射弧,不属于反射,C错误;
D、寒冷刺激下,机体增加产热既有下丘脑参与的神经调节,也有激素参与的调节,故是神经-体液调节,D错误。
故选A。
14. 下列属于人体免疫系统组成成分的是( )
①甲状腺 ②抗原 ③淋巴细胞 ④抗体 ⑤红细胞 ⑥巨噬细胞 ⑦溶菌酶 ⑧淋巴结
A. ③④⑤⑥⑦⑧B. ①②③④⑥C. ③④⑥⑦⑧D. ②③④⑥⑧
【答案】C
【解析】
【分析】人体免疫系统由免疫细胞、免疫器官和免疫活性物质组成。免疫细胞是发挥免疫作用的细胞,包括吞噬细胞和淋巴细胞;免疫器官包括扁桃体、淋巴结、胸腺、脾和骨髓,是免疫细胞生成、成熟或集中分布的场所;免疫活性物质是由免疫细胞或其他细胞产生的发挥免疫作用的物质,包括抗体、细胞因子和溶菌酶等。
【详解】人体免疫系统由免疫细胞、免疫器官和免疫活性物质组成。
①甲状腺属于内分泌腺,不属于免疫系统组成成分,①不符合题意;
②抗原不属于免疫系统组成成分,②不符合题意;
③淋巴细胞属于免疫细胞,③符合题意;
④抗体属于免疫活性物质,④符合题意;
⑤红细胞是一种血细胞,不属于免疫系统组成成分,⑤不符合题意;
⑥巨噬细胞属于免疫细胞,⑥符合题意;
⑦溶菌酶属于免疫活性物质,属于免疫系统组成成分,⑦正确;
⑧淋巴结属于免疫器官,⑧符合题意。
综上所述,ABD错误,C正确。
故选C。
15. 树突状细胞是一种免疫细胞,下列相关叙述错误的是( )
A. 树突状细胞能吞噬病原体
B. 树突状细胞能摄取和加工处理抗原
C. 树突状细胞能呈递抗原
D. 树突状细胞针对特定抗原起作用
【答案】D
【解析】
【分析】树突状细胞具有吞噬功能,但不具有特异性选择,是一种免疫细胞。
【详解】ABC、树突状细胞能够吞噬、摄取和处理病原体,并将抗原传递给辅助性T细胞,ABC正确;
D、树突状细胞不针对特定抗原起作用,没有特异性,D错误。
故选D。
16. 下列过程属于特异性免疫的是( )
A. 泪液中的溶菌酶清除细菌的过程
B 巨噬细胞通过溶酶体消化白喉杆菌
C. 皮肤阻挡大多数病原体侵入人体
D. 天花病毒与体液中的抗体结合
【答案】D
【解析】
【分析】保护人体健康的三道防线是:第一道防线由皮肤和黏膜组成,能够阻挡和杀死病原体,阻挡和清除异物;第二道防线由体液中的杀菌物质和吞噬细胞组成,能够溶解杀死病原体;第三道防线包括免疫器官和免疫细胞,能够产生抗体来抵抗抗原。
【详解】A、泪液中的溶菌酶属于人体的第一道防线,其清除细菌的过程属于非特异性免疫,A错误;
B、巨噬细胞可构成人体的第二道防线,巨噬细胞通过溶酶体消化白喉杆菌属于非特异性免疫,B错误;
C、皮肤属于第一道防线,皮肤阻挡大多数病原体侵入人体属于非特异性免疫,C错误;
D、体液免疫通过抗体发挥作用,体液免疫属于特异性免疫,天花病毒与体液中的抗体结合属于特异性免疫,D正确。
故选D。
二、非选择题:本题共5小题,共52分。
17. 血凝素(HA)是流感病毒表面的一种蛋白质,当流感病毒进入人体,HA可引起人体的特异性免疫。回答下列问题:
(1)HA是引发免疫反应的________,人体能够清除流感病毒,主要体现了免疫系统的_______功能。
(2)人体有三道免疫防线抵御流感病毒的攻击,其中第一道免疫防线和第二道免疫防线叫作______,该类免疫的主要特点是________。
(3)人体免疫系统清除流感病毒离不开各种免疫细胞的参与。免疫细胞来自__________的分裂、分化。HA进入人体还会引起免疫细胞产生抗体,抗体的特点是_____。
【答案】(1) ①. 抗原 ②. 免疫防御
(2) ①. 非特异性免疫 ②. 与生俱来,不针对某一特定的病原体,而是对多种病原体都有防御作用
(3) ①. 骨髓的造血干细胞 ②. 一种抗体只能与一种抗原结合(或抗体与抗原发生特异性结合)
【解析】
【分析】体液免疫主要针对的目标是细胞外的病原体和毒素;细胞免疫直接对抗入侵的病原体、被病原体感染的细胞、癌细胞和移植器官的异体细胞。
【小问1详解】
血凝素(HA)是流感病毒表面的一种蛋白质,进入人体可引起人体产生特异性免疫,因此HA是引发免疫反应的抗原,人体能够清除流感病毒,主要体现了免疫系统的免疫防御功能。
【小问2详解】
人体的皮肤、黏膜构成保卫人体的第一道防线,体液中的杀菌物质属于第二道防线,这两道防线构成非特异性免疫,具有与生俱来,不针对某一特定的病原体,而是对多种病原体都有防御作用的特点。
【小问3详解】
免疫细胞是由骨髓的造血干细胞分裂和分化形成的,抗体能与抗原发生特异性结合,即一种抗体只能与一种抗原结合。
18. 人体各器官、系统协调一致地正常运行,是维持内环境稳态的基础。内环境与外界进行物质交换的过程如图所示,其中甲、乙、丙表示组成内环境的体液,A、B表示人体的组成系统。回答下列问题:
(1)体内绝大多数细胞直接生活的环境是__________(填“甲”“乙”或“丙”),甲和乙的成分最主要的差别是________。
(2)图中箭头表示体液的流动方向,若图中的组织细胞表示肺部细胞,则①端的血糖含量__________②端的。该处的气体通过[B]_____________排到体外。
(3)假设图中组织为脑组织。脑水肿的形成原因复杂,其中原因之一是血脑屏障受损,导致毛细血管壁的通透性增加,一些蛋白质进入_________(填“甲”“乙”或“丙”)中,使该处渗透压________,进而引起脑组织液增多。
【答案】(1) ①. 乙 ②. 甲中的蛋白质含量多于乙中的
(2) ①. 高于 ②. 呼吸系统
(3) ①. 乙 ②. 升高
【解析】
【分析】体液包括细胞内液和细胞外液,由细胞外液构成的液体环境叫做内环境。图中甲、乙、丙表示组成内环境的体液,分别为血浆、组织液和淋巴(淋巴液)。A、B分别表示人体的消化系统和呼吸系统。
【小问1详解】
体内绝大多数细胞直接生活的环境是组织液(乙)。甲是血浆,与乙组织液相比,血浆含有较多的蛋白质。
【小问2详解】
肺部细胞需要从血浆中获取葡萄糖作为能源物质,若图中的组织细胞表示肺部细胞,则①端为进入肺部的一端,血糖含量高于②端。肺部的气体通过B呼吸系统与外界进行气体交换。
【小问3详解】
脑水肿的原因之一是血脑屏障受损,导致毛细血管通透性增加,一些蛋白质进入乙组织液中,导致该处渗透压升高,吸水能力增强,因此会引起脑组织液增多,形成水肿。
19. 三叉神经痛是常见的脑神经疾病,其主要表现为一侧面部三叉神经分布区内反复发作的阵发性剧烈疼痛。该病的特点是疼痛在头面部三叉神经分布区域内骤发骤停,剧烈且难以忍受。该病的发病原因如图甲、乙所示,其中图乙为图甲中①(神经元A和B的连接处)的放大示意图。回答下列问题:
(1)三叉神经痛发作时,机体产生痛觉的场所是______。
(2)据图甲分析,当三叉神经痛发作时,兴奋的传递方向是_____(填“A→B”或“B→A”),理由是_____。
(3)据图乙分析,5-羟色胺为__(填“兴奋性”或“抑制性”)神经递质,原因是_____。
(4)已知Ca2+可以促进含有5-羟色胺的突触小泡向突触前膜移动。当突触间隙的5-羟色胺含量过多时,最终会引起下一神经元的渗透压增大而吸水涨破,引发三叉神经痛。根据以上信息和图中信息分析,提出1条缓解或者治疗三叉神经痛的可能思路:_______。
【答案】(1)大脑皮层
(2) ①. A→B ②. 神经递质只能由突触前膜释放,作用于突触后膜
(3) ①. 兴奋性 ②. 作用于突触后膜后可促进钠离子内流
(4)减少突触前膜钙离子内流;使用促进5-羟色胺分解或回收的药物
【解析】
【分析】兴奋在神经元之间的传递:(1)神经元之间的兴奋传递就是通过突触实现的。突触:包括突触前膜、突触间隙、突触后膜。(2)兴奋的传递方向:由于神经递质只存在于突触小体的突触小泡内,所以兴奋在神经元之间(即在突触处)的传递是单向的,只能是:突触前膜→突触间隙→突触后膜(上个神经元的轴突→下个神经元的细胞体或树突)。(3)传递形式:电信号→化学信号→电信号。
【小问1详解】
大脑皮层是所有感觉的产生部位,故三叉神经痛发作时,机体产生痛觉的场所是大脑皮层。
【小问2详解】
由于神经递质只能由突触前膜释放,作用于突触后膜,故结合题图可知,当三叉神经痛发作时,兴奋的传递方向是A→B。
【小问3详解】
结合图乙分析可知,5-羟色胺与突触后膜的受体结合后,可促进钠离子内流,故5-羟色胺为兴奋性神经递质。
【小问4详解】
分析题意可知,已知Ca2+可以促进含有5-羟色胺的突触小泡向突触前膜移动。当突触间隙的5-羟色胺含量过多时,最终会引起下一神经元的渗透压增大而吸水涨破,引发三叉神经痛,结合题图可知,钙离子内流是突触前膜发生的过程,故缓解或者治疗三叉神经痛的可能思路为:减少突触前膜钙离子内流;使用促进5-羟色胺分解或回收的药物。
20. 糖皮质激素(GC)是由肾上腺皮质分泌的类固醇激素。下图为GC分泌调节及作用机制示意图,其中CRH和ACTH分别为下丘脑和垂体分泌的相应激素,GR为GC的受体。GRE是DNA分子上GR结合的DNA序列。回答下列问题:
(1)惊吓等应激刺激通过____________信号从感受器传递至下丘脑,从而使下丘脑释放CRH作用于垂体,垂体分泌的ACTH通过__________运输至肾上腺皮质,与相应的受体结合。
(2)图示GC的分泌过程,既存在_________调节,也存在__________调节。GC受体的分布场所是_________。GC主要调控靶基因的________过程,从而影响靶细胞的代谢。
【答案】(1) ①. 电信号和化学 ②. 体液
(2) ①. 分级 ②. (负)反馈 ③. 细胞质基质(或细胞质) ④. 转录
【解析】
【分析】分级调节是指下丘脑-垂体-腺体的分级调节轴线,分级调节过程中也存在反馈调节,以维持激素水平的相对稳定。
【小问1详解】
兴奋在反射弧中的传导信号有电信号和化学信号,惊吓等应激刺激通过电信号和化学信号从感受器传递至下丘脑,会使下丘脑释放CRH作用于垂体,垂体分泌的ACTH通过体液运输至肾上腺皮质,与相应的受体结合。
【小问2详解】
图示GC的分泌过程,既存在下丘脑-垂体-肾上腺皮质的分级调节,也存在反馈调节,即GC含量高于正常水平后会抑制下丘脑和垂体的分泌功能。由图可知,GC通过自由扩散进入细胞,其受体的分布场所是细胞质,GC与细胞质中的受体发生特异性结合会调节细胞核内特定基因的表达。即图中GC主要调控靶基因的转录过程,从而影响靶细胞的代谢。
21. 临床上空腹血糖的正常范围为3.9~6.1 mml·L-1,当空腹血糖高于6.lmml·L-1或餐后2h血糖高于7.8mml·L-1时,均可以称为高血糖,高血糖往往是糖尿病的先兆。血糖浓度升高后,其部分调节模式如图所示,已知IR表示胰岛素受体。回答下列问题:
(1)当血糖浓度升高时,在信息分子①________和②_______等的作用下,胰岛B细胞的分泌活动_______(填“增强”或“减弱”)。
(2)胰岛素与IR结合并发挥作用,图中降低血糖的途径是________。
(3)糖尿病患者往往感到口渴,原因是高浓度的葡萄糖引起血浆渗透压_________,位于_______中的渗透压感受器受到刺激并产生兴奋,最终引起渴觉。
(4)当血糖浓度降低时,下丘脑的某个区域兴奋,通过_______(填“交感神经”或“副交感神经”)使胰岛A细胞分泌的②________(填“增加”或“减少”),进而使得血糖浓度升高。
【答案】(1) ①. 神经递质 ②. 胰高血糖素 ③. 增强
(2)增加细胞膜上葡萄糖转运蛋白的数量,从而促进葡萄糖进入细胞
(3) ①. 升高 ②. 下丘脑
(4) ①. 交感神经 ②. 增加
【解析】
【分析】血糖平衡的调节存在神经调节和体液调节。血糖偏高时,能直接刺激胰岛B细胞分泌更多胰岛素,胰岛素能促进组织细胞加速摄取、利用、储存葡萄糖,使血糖降低;同时,高血糖也能刺激下丘脑的某区域,通过神经控制促进胰岛B细胞的分泌。血糖偏低时,能直接刺激胰岛A细胞分泌更多胰高血糖素,胰高血糖素能促进肝糖原分解,促进一些非糖物质转化为葡萄糖,使血糖水平升高;同时,低血糖也能刺激下丘脑的另外的区域,通过神经控制促进胰岛A细胞的分泌。
【小问1详解】
由图可知,当血糖浓度升高时,下丘脑的传出神经末梢释放的神经递质以及胰岛A细胞分泌的胰高血糖素均能作用于胰岛B细胞使其分泌胰岛素增加,胰岛素可降低血糖。
【小问2详解】
由图可知,胰岛素与IR结合后可促进细胞内含有葡萄糖转运蛋白的小泡向细胞膜处移动,增加细胞膜上葡萄糖转运蛋白的数量,从而增加细胞对葡萄糖的吸收,使血糖降低。
【小问3详解】
高浓度葡萄糖引起血浆渗透压升高,位于下丘脑中的渗透压感受器受到刺激并产生兴奋,最终将兴奋传至大脑皮层而引起渴觉。
【小问4详解】
当血糖浓度降低时,下丘脑的某个区域兴奋,通过交感神经使胰岛A细胞分泌的②胰高血糖素增加,促进肝糖原分解形成葡萄糖,葡萄糖进入血液进而使得血糖浓度升高。
相关试卷
这是一份山东省实验中学2024-2025学年高二上学期11月期中考试生物试卷(Word版附解析),共39页。试卷主要包含了 下图为人体伪环境示意图, 抗利尿激素等内容,欢迎下载使用。
这是一份辽宁省名校联盟2024-2025学年高二上学期11月期中考试生物试卷(Word版附解析),文件包含辽宁省名校联盟2024-2025学年高二上学期期中考试生物试题Word版含解析docx、辽宁省名校联盟2024-2025学年高二上学期期中考试生物试题Word版无答案docx等2份试卷配套教学资源,其中试卷共32页, 欢迎下载使用。
这是一份重庆市字水中学2024-2025学年高二上学期期中考试生物试卷(Word版附解析),文件包含重庆市字水中学2024-2025学年高二上学期期中考试生物试题Word版含解析docx、重庆市字水中学2024-2025学年高二上学期期中考试生物试题Word版无答案docx等2份试卷配套教学资源,其中试卷共33页, 欢迎下载使用。

