





重庆市字水中学2024-2025学年高二上学期期中考试生物试卷(Word版附解析)
展开
这是一份重庆市字水中学2024-2025学年高二上学期期中考试生物试卷(Word版附解析),文件包含重庆市字水中学2024-2025学年高二上学期期中考试生物试题Word版含解析docx、重庆市字水中学2024-2025学年高二上学期期中考试生物试题Word版无答案docx等2份试卷配套教学资源,其中试卷共33页, 欢迎下载使用。
(试卷共6页,满分100分,考试时间75分钟)
本试卷分第Ⅰ卷(选择题)和第Ⅱ卷(非选择题)两部分。考生作答时,将答案答在答题卡上,在本试卷上答题无效。考试结束后,将本试卷和答题卡一并交回。
注意事项:
1.答题前,考生务必先将自己的姓名、准考证号填写在答题卡上,认真核对条形码上的姓名、准考证号,并将条形码粘贴在答题卡的指定位置上。
2.选择题答案使用2B铅笔填涂,如需改动,用橡皮擦干净后,再选涂其他答案的标号;非选择题答案使用0.5毫米的黑色中性(签字)笔或碳素笔书写,字体工整、笔迹清楚。
3.考生必须按照题号在答题卡各题号相对应的答题区域内(黑色线框)作答,写在草稿纸上、超出答题区域或非题号对应的答题区域的答案一律无效。
4.保持卡面清洁,不折叠,不破损。
一、选择题(本大题共15小题,每小题3分,共45分)
1. 脑脊液为无色透明的液体,充满于各脑室、蛛网膜下腔和脊髓中央管内,最后回渗到静脉。在中枢神经系统起着淋巴液的作用,它供应脑细胞一定的营养物质,运走其代谢产物。一般情况下,下列分析正确的是( )
A. 脑细胞细胞内液渗透压的90%以上来源于Na+和Cl-
B. 脑脊液类似淋巴循环的作用,若产生过多,或循环通路受阻,均可导致颅内压升高
C. 脑脊液中可能含有O2、尿素、性激素、纤维素等物质
D. 考试答题大脑深度思考时,细胞呼吸产生的CO2会使脑脊液pH显著降低
【答案】B
【解析】
【分析】1、内环境是指细胞外液,主要包括组织液、血浆和淋巴,此外还有脑脊液等。内环境组成各部分之间的关系如图:
2、内环境的理化性质主要包括温度、酸碱度和渗透压:(1)温度:人体正常体温一般在37℃左右;(2)酸碱度:正常人的血浆接近中性,pH为7.35-7.45。血浆的pH之所以能保持相对稳定,与它含有HCO3-、HPO42-等缓冲物质有关。(3)渗透压:血浆渗透压的大小主要与无机盐、蛋白质的含量有关。在组成细胞外液的各种无机盐离子中,含量上占有明显优势的是Na+和Cl-,细胞外液渗透压的90%来源于Na+和Cl-。
【详解】A、脑细胞细胞外液渗透压的90%以上来源于Na+和Cl-,A错误;
B、脑脊液类似淋巴循环的作用,若产生过多,或循环通路受阻,可导致脑脊液渗透压升高,均可导致颅内压升高,B正确;
C、脑脊液中不会出现纤维素,C错误;
D、考试答题大脑深度思考时,细胞呼吸产生的CO2不会使脑脊液pH显著降低,因为脑脊液中有缓冲物质,可以调节pH,D错误。
故选B。
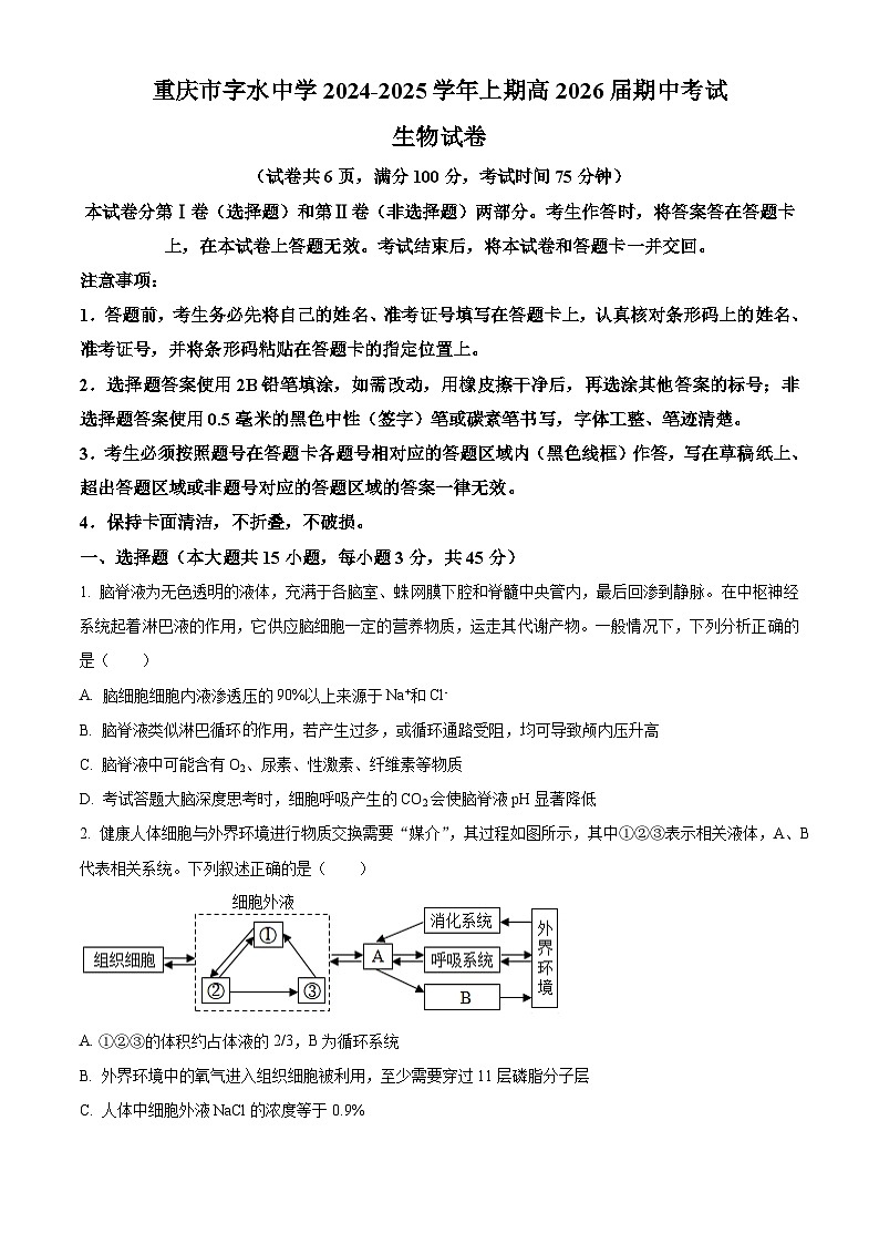
2. 健康人体细胞与外界环境进行物质交换需要“媒介”,其过程如图所示,其中①②③表示相关液体,A、B代表相关系统。下列叙述正确的是( )
A. ①②③的体积约占体液的2/3,B为循环系统
B. 外界环境中的氧气进入组织细胞被利用,至少需要穿过11层磷脂分子层
C. 人体中细胞外液NaCl的浓度等于0.9%
D. 并非人体所有细胞与外界环境进行物质交换都需要该“媒介”
【答案】D
【解析】
【分析】据图分析,①是血浆,②是组织液,③是淋巴,A是循环系统,B是泌尿系统。
【详解】A、①是血浆,②是组织液,③是淋巴,三者构成了细胞外液,细胞外液的体积约占体液的1/3,B为泌尿系统,A错误;
B、外界环境中的氧气首先进入肺泡细胞,再从肺泡细胞中出来,通过毛细血管壁细胞进入血浆,再进入红细胞,随着血液流动然后从红细胞中出来进入血浆,再通过毛细血管壁细胞进入组织液,再通过组织细胞的细胞膜进入线粒体内,总共跨过11层生物膜,共22层磷脂分子,B错误;
C、人体中细胞外液浓度相当于0.9%NaCl的浓度,但人体外液中不仅有氯化钠,还有其他无机盐、蛋白质等物质,因此人体中细胞外液NaCl的浓度小于0.9%,C错误;
D、人体大部分细胞与外界环境进行物质交换需要通过内环境,但也有部分细胞可以直接和外界环境进行物质交换,如小肠上皮细胞,D正确。
故选D。
3. 雨天容易犯困的原因有多种,雨声是规律平缓的声音,有助眠效果;松果体受自主神经支配,雨天昏暗的光线会刺激松果体分泌褪黑素,利于睡眠。下列叙述错误的是( )
A. 暗光刺激松果体分泌褪黑素属于神经调节
B. 雨声让人感觉愉悦,不属于非条件反射
C. 雨天安静时,副交感神经活动占优势,肠胃蠕动减弱,消化变慢
D. 支配松果体的神经属于内脏运动神经
【答案】C
【解析】
【分析】自主神经系统由交感神经和副交感神经两部分组成。当人体处于兴奋状态,交感神经活动占据优势,心跳加快,支气管扩张,但肠胃的蠕动和消化腺的分泌活动减弱。当人体处于安静状态时,副交感的神经活动则占据优势,此时,心跳减慢,但肠胃的蠕动和消化液的分泌会加强,有利于食物的消化和营养物质的吸收。
【详解】A、松果体受自主被经支配,松果体属于效应器,所以暗光刺激松果体分泌褪黑素的过程属于神经调节,A正确;
B、“感觉愉悦”没有经过完整的反射弧,缺少传出神经和效应器,不属于反射,B正确;
C、交感神经和副交感神经的作用通常是相反的,安静时副交感神经占优势,促进胃肠蠕动,兴奋时交感神经占优势,C错误;
D、传出神经分为支配躯体运动的神经和支配内脏活动的神经,支配内脏活动的神经又称“自主神经系统,松果体受自主神经支配,所以支配松果体的神经属于支配内脏活动的神经,D正确。
故选C。
4. 坐骨神经可以支配包括腓肠肌在内的多块骨骼肌。取坐骨神经-腓肠肌标本,将电位表的两个电极置于坐骨神经表面Ⅱ、Ⅲ两处,如图甲。在坐骨神经Ⅰ处,给一个适当强度的电刺激,指针偏转情况如图乙,其中h1>h2,t1
相关试卷
这是一份重庆市第八中学2024-2025学年高一上学期期中考试生物试卷(Word版附解析),文件包含重庆市沙坪坝区重庆市第八中学校2024-2025学年高一上学期期中考试生物试题Word版含解析docx、重庆市沙坪坝区重庆市第八中学校2024-2025学年高一上学期期中考试生物试题Word版无答案docx等2份试卷配套教学资源,其中试卷共39页, 欢迎下载使用。
这是一份重庆市第八中学2024-2025学年高一上学期期中考试生物试卷(Word版附解析),共39页。试卷主要包含了选择题,非选择题等内容,欢迎下载使用。
这是一份海南省海南中学2024-2025学年高二上学期11月期中考试生物试卷(Word版附解析),共27页。
