





重庆市第八中学2024-2025学年高一上学期期中考试生物试卷(Word版附解析)
展开
这是一份重庆市第八中学2024-2025学年高一上学期期中考试生物试卷(Word版附解析),文件包含重庆市沙坪坝区重庆市第八中学校2024-2025学年高一上学期期中考试生物试题Word版含解析docx、重庆市沙坪坝区重庆市第八中学校2024-2025学年高一上学期期中考试生物试题Word版无答案docx等2份试卷配套教学资源,其中试卷共39页, 欢迎下载使用。
一、选择题(每个小题只有一个正确答案。 本题共30小题,1-15题每题1分,15-30题每题2分, 共45分)
1. 下列事实或证据无法支持细胞是生命活动的基本单位的是( )
A. 变形虫是单细胞生物,但是也可以完成运动、摄食和繁殖等
B. 人体生命活动所需能量离不开细胞代谢
C. 离体的线粒体在适当条件下也能释放能量
D. 父母通过生殖细胞将遗传物质传递给下一代
【答案】C
【解析】
【分析】细胞是生物体结构和功能的基本单位,生命活动离不开细胞,单细胞生物单个细胞就能完成各种生命活动,多细胞生物依赖各种分化的细胞密切合作,共同完成一系列复杂的生命活动,病毒虽然没有细胞结构,但它不能独立生活,只有寄生在活细胞中才能表现出生命活动。
【详解】A、变形虫是单细胞生物,运动、摄食和繁殖等都依靠单个细胞,说明单细胞生物依靠单个细胞完成各项生命活动,不符合题意,A错误;
B、人体生命活动所需能量需要细胞代谢提供,支持细胞是生命活动的基本单位,不符合题意,B错误;
C、离体的线粒体在适当条件下也能释放能量,无法支持细胞是生命活动的基本单位,符合题意,C正确;
D、人体发育的起点是受精卵,来自于精子和卵细胞的融合,支持细胞是生命活动的基本单位,不符合题意,D错误。
故选C。
2. 据报道,店主田某因网上收购并售卖野生发菜而被法院判处有期徒刑,发菜属于国家一级重点保护生物,多产于西北草地和荒漠,非法采摘会对当地生态造成严重破坏。下列关于发菜的叙述中,错误的是( )
A. 发菜具有叶绿素,分布在叶绿体中,可以进行光合作用
B. 发菜没有染色体,但是有DNA
C. 发菜是生活在干旱地区的一种蓝细菌,细胞群体呈蓝黑色,状如发丝,因而得名
D. 发菜细胞结构简单,没有成形的细胞核
【答案】A
【解析】
【分析】发菜属于原核生物,原核细胞与真核细胞相比,最大的区别是原核细胞没有被核膜包被的成形的细胞核(没有核膜、核仁和染色体);原核细胞只有核糖体一种细胞器,但原核生物含有细胞膜、细胞质结构,含有核酸和蛋白质等物质。
【详解】A、发菜属于原核细胞,不具有叶绿体,但具有叶绿素,可以进行光合作用,A错误;
B、原核生物具有DNA,但是不以染色体的形式而存在,故没有染色体,B正确;
C、发菜属于干旱地区生存的一种蓝细菌,细胞群体 呈蓝黑色,状如发丝,C正确;
D、原核细胞不具有成形的细胞核,D正确。
故选A。
3. 细胞学说被恩格斯称为19世纪三大自然科学发现之一,下列关于细胞学说说法错误的是( )
A. 细胞学说反映了动植物有共同的结构基础
B. 细胞学说认为一切动植物都是由细胞发育而来
C. 细胞学说的建立是一个艰难曲折的过程
D. 细胞学说使生物学的研究进入了分子水平
【答案】D
【解析】
【分析】1、细胞学说的建立者主要是两位德国科学家施莱登和施旺。后人根据他们分别于1838年和1839年发表的研究结果进行整理并加以修正,综合为以下要点:(1)细胞是一个有机体,一切动植物都由细胞发育而来,并由细胞和细胞产物所构成;(2)细胞是一个相对独立的单位,既有它自己的生命,又对与其他细胞共同组成的整体生命起作用;(3)新细胞是由老细胞分裂产生的。
2、细胞学说揭示了动物和植物的统一性,从而阐明了生物界的统一性。就像原子论之于化学一样,细胞学说对于生物学的发展具有重大的意义。
【详解】A、细胞学说认为细胞是一个有机体,一切动植物都由细胞发育而来,并由细胞和细胞产物所构成,说明动植物有共同的结构基础,A正确;
B、细胞学说认为细胞是一个有机体,一切动植物都由细胞发育而来,并由细胞和细胞产物所构成,B正确;
C、细胞学说的建立是一个艰难曲折的过程,是许多科学家不断观察、探索和研究的成果,是通过不断深入、再深入的研究过程,C正确;
D、细胞学说揭示了动物和植物的统一性,从而阐明了生物界的统一性,使生物学的研究进入了细胞水平,D错误。
故选D。
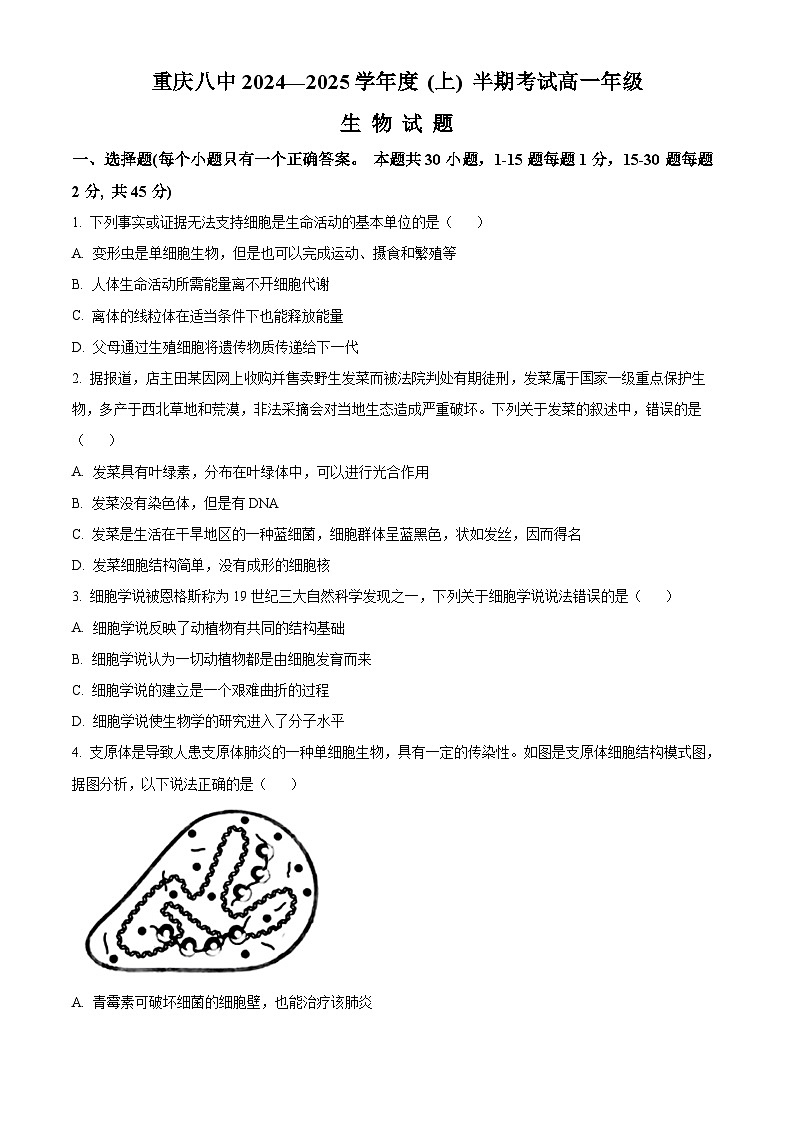
4. 支原体是导致人患支原体肺炎的一种单细胞生物,具有一定的传染性。如图是支原体细胞结构模式图,据图分析,以下说法正确的是( )
A. 青霉素可破坏细菌的细胞壁,也能治疗该肺炎
B. 该支原体具有以核膜为界限的细胞核
C. 该支原体与人肺部细胞结构差异较大,但都具有细胞膜、DNA 和核糖体,体现了细胞的统一性
D. 新冠病毒 (COVID-19) 和该支原体结构类似,因此都能导致肺炎
【答案】C
【解析】
【分析】原核细胞与真核细胞相比,无成形的细胞核,无核膜、核仁、染色体,只有DNA和唯一的细胞器核糖体;原核细胞和真核细胞都含有DNA和RNA,遗传物质为DNA。
【详解】A、支原体没有细胞壁,青霉素类抗生素对其不起作用,A错误;
B、支原体是原核细胞,原核细胞不具有以核膜为界限的细胞核,B错误;
C、支原体属于原核细胞,人体细胞属于真核细胞,原核细胞和真核细胞都具有细胞膜、细胞质、核糖体等结构,具有结构的统一性,C正确;
D、新冠病毒不具有细胞结构,D错误。
故选C。
5. 下列关于原核细胞和真核细胞的叙述,正确的是( )
A. 真核细胞具有膜结构,原核细胞没有
B. 真核细胞以 DNA作为遗传物质,原核细胞以 RNA 作为遗传物质
C. 原核生物构成的都是单细胞生物,真核生物构成的都是多细胞生物
D. 通常来说,真核细胞的体积比原核细胞的大
【答案】D
【解析】
【分析】原核细胞(如细菌等)与真核细胞相比,最大的区别是原核细胞没有被核膜包被的成形的细胞核(没有核膜、核仁和染色体);原核生物没有复杂的细胞器,只有核糖体一种细胞器,但原核生物含有细胞膜、细胞质等结构,也含有核酸(DNA和RNA)和蛋白质等物质。
【详解】A、原核细胞和真核细胞都具有细胞结构,因而都具有细胞膜,A错误;
B、细胞生物都以DNA 作为遗传物质,即无论真核还是原核细胞它们的遗传物质均为DNA,B错误;
C、原核细胞结构简单,一般构成的都是单细胞生物,部分呈群体状,真核细胞也会构成单细胞生物,如草履虫、酵母菌等,C错误;
D、真核细胞结构复杂,一般体积大于原核细胞,D正确。
故选D。
6. “竹外桃花三两枝,春江水暖鸭先知。蒌蒿满地芦芽短,正是河豚欲上时。”以下与该诗句相关的描述正确的是( )
A. 江水中的所有鱼构成了一个种群
B. 竹和鸭子具有完全相同的生命系统结构层次
C. 诗中所描绘生物的基本的生命系统层次都是细胞
D. 诗中的竹、桃花、鸭子、河豚、蒌蒿、芦苇构成了该区域的一个完整生物群落
【答案】C
【解析】
【分析】种群是生活在同一区域同种生物的总和;群落是同一时间内生活在同一区域中的生部生物的总和,包括生产者、消费者和分解者。
【详解】A、江水中的鱼并不是指的一个物种,故江水中的所有鱼不能构成一个种群,A错误;
B、竹为植物,不具有系统层次,B错误;
C、生命系统中最基本的层次为细胞,C正确;
D、竹、桃花、鸭子、河豚、蒌蒿、芦苇六种生物并没有包含该地区的所有生物,故不能构成一个生物群落,D错误。
故选C。
7. 某同学在野外发现一种浆果,欲用所学知识检测其是否含有还原糖、脂肪和蛋白质,下列叙述正确的是( )
A. 还原糖检测实验结束后将剩余混合好的斐林试剂装入棕色瓶,以备下次实验使用
B. 若向该野果组织样液中加入斐林试剂没有立即出现砖红色沉淀,说明不含还原糖
C. 脂肪检测的实验中需要使用体积分数为50%的酒精,作用是提取脂肪颗粒
D. 进行蛋白质的检测实验时,若没有双缩脲试剂B液,则可用斐林试剂乙液经适当稀释后代替
【答案】D
【解析】
【分析】生物组织中化合物的鉴定:(1)斐林试剂可用于鉴定还原糖,在水浴加热的条件下,溶液的颜色变化为砖红色(沉淀)。斐林试剂只能检验生物组织中还原糖(如葡萄糖、麦芽糖、果糖)存在与否,而不能鉴定非还原性糖(如淀粉、蔗糖)。(2)蛋白质可与双缩脲试剂产生紫色反应。(3)脂肪可用苏丹Ⅲ染液鉴定,呈橘黄色。(4)淀粉遇碘液变蓝。
【详解】A、斐林试剂的化学本质是氢氧化铜的悬浊液,因此,需要现配现用,A错误;
B、斐林试剂鉴定还原糖时需要水浴加热,若向该野果的组织样液中加入斐林试剂没有立即出现砖红色沉淀,不能说明不含还原糖,B错误;
C、脂肪检测的实验中需要使用体积分数为50%的酒精,作用是洗去浮色,C错误;
D、斐林试剂的乙液为0.05g/ ml的CuSO4溶液,双缩脲试剂的B 液为0.01g/ ml的CuSO4溶液,进行蛋白质的检测实验时,若没有双缩脲试剂B液,则可用斐林试剂乙液经稀释5倍后代替,D正确。
故选D。
8. 下列与蛋白质相关的叙述,错误的是( )
A. 加热、加酸和加酒精可引起细菌和病毒的蛋白质变性
B. 胰岛素的两条肽链之间可通过二硫键连接在一起
C. 氨基酸之间通过氢键连接成长链,进而折成具有一定空间结构的蛋白质
D. 人体能够自身合成的氨基酸叫非必需氨基酸
【答案】C
【解析】
【分析】氨基酸通过脱水缩合形成多肽,多肽通常呈链状结构,叫作肽链。肽链通过盘曲、折叠形成有一定空间结构的蛋白质分子。蛋白质结构的多样性与组成蛋白质的氨基酸种类、数目和排列顺序以及肽链盘曲折叠形成的千变万化的空间结构有关。
【详解】A、加热、加酸和加酒精可引起细菌和病毒的蛋白质变性,这是生活中用高温消毒法和酒精消毒法的原理,A正确;
B、胰岛素的两条肽链之间可通过二硫键连接在一起,进而形成一定的空间结构,B正确;
C、氨基酸之间通过肽键形成长链,而后肽链能够盘曲、折叠,形成具有一定空间结构的蛋白质、C错误;
D、人体能够合成的氨基酸叫非必需氨基酸,只能从外界环境中获取的、自身不能合成的氨基酸是必需氨基酸,D正确。
故选C。
9. 下列物质中,属于构成蛋白质的氨基酸的是( )
A. B.
C. D.
【答案】D
【解析】
【分析】组成蛋白质的氨基酸至少含有一个氨基和一个羧基,且都有一个氨基和一个羧基连接在同一个碳原子上。
【详解】A、该氨基酸的氨基和羧基没有连接在同一个碳原子上,不是组成蛋白质的氨基酸,A错误;
B、该氨基酸氨基和羧基没有连接在同一个碳原子上,不是氨基酸,B错误;
C、该氨基酸没有羧基,不是组成蛋白质的氨基酸,C错误;
D、该氨基酸的氨基和羧基连接在同一个碳原子上,是组成蛋白质的氨基酸,D正确。
故选D。
10. 下列关于蛋白质功能的叙述,错误的是( )
A. 人体胰岛素能够调节人体生命活动
B. 抗体在机体内起免疫作用,可以帮助人体抵御病菌和病毒等抗原的侵害
C. 血红蛋白具有运输氧气的功能
D. 某胶原蛋白被用作手术缝合线,可以直接被人体吸收
【答案】D
【解析】
【分析】蛋白质的功能:①构成细胞和生物体的重要物质,即结构蛋白,如羽毛、头发、蛛丝、肌动蛋白;②催化作用:如绝大多数酶;③传递信息,即调节作用:如胰岛素、生长激素;④免疫作用:如免疫球蛋白(抗体);⑤运输作用:如红细胞中的血红蛋白。
【详解】A、人体胰岛素属于激素,能够调节人体生命活动,A正确;
B、抗体的本质是蛋白质,抗体在机体内起免疫作用,可以帮助人体抵御病菌和病毒等抗原的侵害,B正确;
C、血红蛋白具有运输氧气和排出二氧化碳的功能,C正确;
D、 胶原蛋白属于大分子物质,必须水解为氨基酸才能被人体吸收, D错误。
故选D。
11. 下列与核酸相关叙述中,错误的是( )
A. DNA与RNA的基本结构单位都是核苷酸
B. 衣藻细胞中共含有 8种核苷酸
C. SARS (严重急性呼吸综合征) 病毒的核酸含A、G、C、T四种含氮碱基
D. 水稻叶肉细胞中含 DNA 的细胞结构有细胞核、叶绿体和线粒体
【答案】C
【解析】
【分析】核酸根据五碳糖不同分为DNA和RNA,核酸的基本组成单位是核苷酸,真核细胞中DNA主要分布在细胞核中,RNA主要分布在细胞质中;原核细胞没有细胞核,DNA主要分布在拟核区;病毒只含有DNA或RNA一种核酸。
【详解】A、DNA与RNA 的基本结构单位都是核苷酸,A正确;
B、衣藻细胞中含有A、G、C、T所对应的4中脱氧核苷酸和A、G、C、U所对应的4中核糖核苷酸,故共有8种核苷酸,B正确;
C、SARS(严重急性呼吸综合征) 病毒的核酸含A、G、C、U四种含氮碱基,C错误;
D、水稻叶肉细胞中含 DNA 的细胞结构有细胞核、叶绿体和线粒体,D正确。
故选C。
12. 如图甲为某种核苷酸结构示意图。图乙为某核苷酸链的结构模式图,数字代表组成该结构的某种化学成分,下列相关叙述错误的是( )
A. 图甲为腺嘌呤脱氧核糖核苷酸
B. 构成DNA 的五碳糖,与图甲中的五碳糖相比少了一个氧原子
C. 图乙是核糖核苷酸链,3+2+4为胞嘧啶核糖核苷酸
D. RNA一般都是单链结构,而DNA一般都是双链结构
【答案】A
【解析】
【分析】据图分析,图甲中碱基为腺嘌呤,五碳糖为核糖,故核苷酸为腺嘌呤核糖核苷酸; 图乙中含有碱基U,尿嘧啶(T)是RNA特有的碱基,故为RNA单链片段。
【详解】A、图甲五碳糖为核糖,该核苷酸为腺嘌呤核糖核苷酸,A错误;
B、构成DNA 的五碳糖为脱氧核糖,图甲中的五碳糖是核糖,脱氧核糖比核糖少了一个氧原子,B正确;
C、图乙中含有U,故是核糖核苷酸链,3+2+4为胞嘧啶核糖核苷酸,C正确;
D、RNA一般都是单链链结构,而DNA一般都是双链结构,D正确。
故选A。
13. 下列关于细胞中有机物的叙述,正确的是( )
A. 淀粉的基本结构单位是麦芽糖 。
B. 蛋白质、核酸和糖原都是由许多单体连接成的多聚体
C. 脂肪、磷脂和固醇是以碳链为基本骨架的生物大分子
D. 蛋白质氧化分解后的产物为氨基酸
【答案】B
【解析】
【分析】生物大分子是指生物体细胞内存在的蛋白质、核酸、多糖等大分子,由若干单体连接而成。生物大分子都是以碳链为基本骨架的。
【详解】A、淀粉的基本结构单位是葡萄糖,A错误;
B、蛋白质的单体是氨基酸,核酸的单体是核苷酸,糖原的单体是葡萄糖,它们都是由许多单体连接成的多聚体,B 正确;
C、脂肪、磷脂和固醇属于脂质,脂质均不是生物大分子,C 错误;
D、蛋白质水解后的产物为氨基酸,不是氧化分解,D错误。
故选B。
14. 下列有关细胞膜的组成、结构和功能的叙述,错误的是( )
A. 细胞膜的脂质结构使脂溶性物质更容易通过细胞膜
B. 组成膜的大多数分子能运动是细胞膜具有流动性的结构基础
C. 位于细胞膜内侧的糖类分子与细胞识别密切相关
D. 细胞膜在细胞与外部环境之间的物质运输和信息传递中起重要作用
【答案】C
【解析】
【分析】细胞膜的主要组成成分是蛋白质和脂质,还含有少量糖类。脂质中主要是磷脂,磷脂双分子层构成细胞膜的基本骨架;蛋白质分子或覆盖、或镶嵌、或横跨整个磷脂双分子层,蛋白质是生命活动的主要承担者,细胞膜的功能复杂程度与细胞膜上蛋白质的种类和数量有关。
【详解】A、细胞膜含有磷脂分子,所以脂溶性物质更容易通过,A正确;
B、组成膜的磷脂分子能运动,大部分的蛋白质可运动,是细胞膜具有流动性的基础,B正确;
C、细胞膜的外表面还有糖类分子,它和蛋白质分子结合形成糖蛋白,具有识别的功能,C错误;
D、细胞膜是细胞的边界,细胞膜在细胞与外部环境进行物质运输和信息传递的过程中起着重要作用,D正确。
故选C。
15. 水是植物生命的源泉,对植物的生长和发育起着至关重要的作用,某科研团队通过仪器测量各组的信号幅值(信号幅值的大小与种子水分含量成正比),探究玉米种子萌发过程中水的变化,甲、乙代表水的不同存在形式,实验结果如图所示,下列说法错误的是( )
A. 甲代表结合水,乙代表自由水
B. 甲是细胞结构的重要组成部分
C. 北方玉米植株越冬时乙的比例会提高
D. 乙可以参与细胞中代谢废物的运输
【答案】C
【解析】
【分析】细胞内的水以自由水与结合水的形式存在,结合水是细胞结构的重要组成成分,自由水是良好的溶剂,是许多化学反应的介质,自由水还参与许多化学反应,自由水对于运输营养物质和代谢废物具有重要作用,自由水与结合水比值越高,细胞代谢越旺盛,抗逆性越差,反之亦然。
【详解】A、因为随着时间的延长,甲减少,乙增多,所以甲代表结合水,乙代表自由水,A正确;
B、在玉米种子中,结合水 (甲) 是细胞结构的重要组成部分,B正确;
C、北方玉米植株越冬时,为了防止细胞内结冰,通常会减少自由水(乙) 的含量,而不是增加, C错误;
D、自由水 (乙) 可以参与细胞中代谢废物的运输,D正确。
故选C。
16. 显微镜的发明为人们打开了微观世界的大门,如图所示是在显微镜下观察到的不同视野,若将视野1转为视野2,则正确的操作步骤是( )
①转动粗准焦螺旋
②调节光圈或光源亮度
③转动细准焦螺旋
④转动转换器
⑤移动标本
A. ⑤→④→②→③B. ①→②→③→④C. ②→①→⑤→④D. ④→⑤→③→②
【答案】A
【解析】
【分析】由低倍镜换用高倍镜进行观察的步骤是:移动玻片标本使要观察的某一物像到达视野中央→转动转换器选择高倍镜对准通光孔→调节光圈,换用较大光圈使视野较为明亮→再转动细准焦螺旋使物像更加清晰。
【详解】从视野1转为视野2是由低倍镜换用高倍镜进行观察。由低倍镜换用高倍镜进行观察的步骤是:移动玻片标本,使物像到达视野中央→转动转换器,换上高倍镜→调节光圈,使视野较为明亮→转动细准焦螺旋使物像更加清晰。所以将视野 1 转为视野2,正确的操作步骤是⑤→④→②→③,A正确,BCD 错误。
故选A。
17. 下列对细胞膜成分探究历程的相关叙述,错误的是( )
A. 人的红细胞提取脂质在空气-水界面铺开的膜面积是原细胞膜面积的两倍,因此推断膜中的磷脂分子排列为连续的两层
B. 细胞的表面张力明显低于油—水界面的表面张力,表明细胞膜除了脂质,还可能附有其他物质
C. 罗伯特森在电子显微镜下看到细胞膜呈暗—亮—暗的三层结构,大胆提出细胞膜是由脂质-蛋白质-脂质三层结构构成
D. 科学家通过制备纯净的动物细胞膜进行化学分析发现,组成细胞膜的脂质有磷脂和胆固醇,其中磷脂含量最多
【答案】C
【解析】
【分析】生物膜结构的探究历程:
1、19世纪末,欧文顿发现凡是可以溶于脂质的物质,比不能溶于脂质的物质更容易通过细胞膜进入细胞,于是他提出:膜是由脂质组成的。
2、20世纪初,科学家第一次将膜从哺乳动物的红细胞中分离出来,化学分析表明,膜的主要成分是脂质和蛋白质。
3、1925年,两位荷兰科学家用丙酮从人的红细胞中提取脂质,在空气一水界面上铺展成单分子层,测得单分子层的面积恰为红细胞表面积的2倍。由此他们得出的结论是细胞膜中的脂质分子排列为连续的两层。
4、1959年,罗伯特森在电镜下看到了细胞膜清晰的暗一亮一暗的三层结构,并大胆地提出生物膜的模型是所有的生物膜都由蛋白质--脂质--蛋白质三层结构构成,电镜下看到的中间的亮层是脂质分子,两边的暗层是蛋白质分子,他把生物膜描述为静态的统一结构。
5、1970年,科学家用荧光标记的小鼠细胞和人细胞融合的实验,以及相关的其他实验证据表明细胞膜具有流动性。
6、1972年,桑格和尼克森提出的为流动镶嵌模型大多数人所接受。
【详解】A、戈特和格伦德尔通过对脂质进行提取和测定,通过空气-水界面实验推断细胞膜中的磷脂分子必然排列为连续的两层,这是因为人的红细胞只有细胞膜这一种膜结构,A正确;
B、油脂滴表面如果吸附有蛋白质成分则表面张力会降低,故细胞的表面张力明显低于油—水界面的表面张力,可能是细胞膜附有蛋白质,B正确;
C、罗伯特森在电子显微镜下看到膜呈暗-亮-暗的三层结构,暗层是蛋白质分子,亮层是脂质分子,大胆提出细胞膜是由蛋白质-脂质-蛋白质三层结构构成,C错误;
D、科学家通过制备纯净的动物细胞膜进行化学分析发现,组成细胞膜的脂质有磷脂和胆固醇,其中磷脂含量最多,D正确。
故选C。
18. 下列与细胞膜有关的叙述,正确的是( )
A. 一般来说,功能越复杂的细胞膜,蛋白质的种类与数量就越多
B. 科学家用放射性同位素标记小鼠和人细胞膜上的蛋白质证明了细胞膜具有流动性
C. 钠离子极小,所以能自由通过细胞膜的磷脂双分子层
D. 细胞膜上的蛋白质是膜的基本支架
【答案】A
【解析】
【分析】细胞膜的组成成分:主要是蛋白质和脂质,其次还有少量糖类,脂质中主要是磷脂,动物细胞膜中的脂质还有胆固醇;细胞膜的功能复杂程度与细胞膜的蛋白质的种类和数量有关,功能越复杂,膜蛋白的种类和数量越多。
【详解】A、蛋白质在细胞膜行使功能方面起着重要的作用,因此功能越复杂的细胞膜,蛋白质的种类与数量就越多,A正确;
B、科学家用的是荧光染料标记细胞膜表面的蛋白质分子,B错误;
C、带电粒子不能自由通过细胞膜的磷脂双分子层,C错误;
D、细胞膜上磷脂双分子层是基本支架,D错误。
故选A。
19. 如图为科学家制备的人工脂质体。下列有关脂质体的叙述,正确的是( )
A. 在水-苯混合溶剂中,磷脂分子将在水和苯的临界面形成如图类似的结构
B. 脂质体可与细胞膜融合,该过程体现了细胞膜流动性·
C. 脂质体仅靠磷脂分子就能把药物运送到特定细胞
D. 脂溶性药物可放置于 A 处,水溶性药物可放置于 B 处 .
【答案】B
【解析】
【分析】构成细胞膜的磷脂双分子层,其中磷脂分子是一种由甘油、脂肪酸和磷酸等所组成的分子,磷酸“头”部是亲水的,脂肪酸“尾”部是疏水的,所以A是亲水性的物质,B是疏水性的脂溶性的物质。
【详解】A、 在水-苯混合溶剂中,磷脂分子将在水和苯的临界面形成单分子层,亲水性头部在水中,疏水性尾部在苯中,A错误;
B、细胞膜的基本支架是磷脂双分子层,因此,脂质体与细胞膜相互融合,体现了细胞膜具有流动性的特点,B正确;
C、光靠磷脂分子无法实现将药物运送到特定细胞,还需要蛋白质(单克隆抗体)的参与,C 错误;
D、脂溶性药物可放置于 B 处,水溶性药物可放置于 A处,D错误。
故选B。
20. 如图表示细胞膜的亚显微结构图,数字代表细胞膜表面的化学成分,字母代表细胞内外的方向。下列与细胞膜结构有关的叙述错误的是( )
A. 1为磷脂双分子层,内部是疏水端
B. 2和3是膜蛋白,在物质运输等方面具有重要作用
C. 4为糖蛋白,与细胞间信息传递有关
D. 细胞膜中的磷脂可以侧向自由移动,蛋白质不能运动
【答案】D
【解析】
【分析】题图分析,图示为细胞膜的结构模式图,1表示糖蛋白、2、3表示蛋白质、4为糖蛋白,A侧为细胞外,B侧为细胞内。
【详解】A、1为磷脂双分子层,内部是磷脂的尾部,是疏水的,A正确;
B、2和3是膜蛋白,在物质运输方面具有重要作用,B正确;
C、4为糖蛋白,与细胞表面的识别以及细胞间的信息传递有关,C正确;
D、细胞膜中的磷脂可以侧向自由移动,膜中的蛋白质大多也能运动,D错误。
故选D。
21. 利用所学判断下列与生活相关的说法中正确的是( )
A 鸡蛋煮熟后,蛋白质发生了变性,营养价值丢失
B. 糖尿病患者对不具甜味的米饭、馒头等淀粉类食物也要有所限制
C. 某同学空腹参加体锻时突然晕倒,需立即静脉滴注生理盐水
D. 胆固醇是动物细胞膜重要成分,参与血液中脂质的运输,因此过多摄入有益无害
【答案】B
【解析】
【分析】米饭、馒头的主要成分是淀粉,淀粉是由葡萄糖经脱水缩合形成的一类多糖物质,经淀粉酶水解可分解为葡萄糖。蛋白质变性后空间结构发生改变,变得伸展、松散。
【详解】A、鸡蛋煮熟后,高温虽破坏了蛋白质的空间结构,使蛋白质的空间结构变得伸展、松散,容易被蛋白酶水解成氨基酸,营养价值未丢失并更易消化,A错误;
B、米饭、馒头中所含成分主要是淀粉,淀粉属于多糖,在肠道会被消化分解成葡萄糖,因此糖尿病病人也要限制食用不具甜味的米饭、馒头等,B正确;
C、某同学空腹参加体锻时突然晕倒,主要是低血糖引起的,应该给他静脉滴注葡萄糖生理盐水,以补充葡萄糖溶液为身体提供能量并维持身体渗透压的平衡和维持神经系统的兴奋,C错误;
D、胆固醇是构成动物细胞膜的重要成分,在人体内还参与血液中脂质的运输,但人体血液中胆固醇的浓度偏高时,会使血粘度增加、血流速度变慢,长此以往,会逐渐在血管壁上形成沉积,引发心脑血管疾病,D错误。
故选B。
22. 《中国居民膳食指南(2016) 》提出的“控糖”建议是:添加糖的摄入量每天不超过50g,最好控制在25g以下。添加糖是指在食物的烹调、加工过程中添加进去的单糖、二糖等糖类甜味剂,不包括食物中天然存在的糖。下列有关叙述正确的是( )
A. 只要不吃味道甜的食物,糖类摄入量就会为零
B. “无糖饼干、无糖麦片、无糖藕粉”等产品不含任何糖类物质 .
C. 含糖饮料中添加的白糖属于单糖,可直接被细胞吸收并转化为糖原
D. 肥胖、糖尿病等可能与长期糖摄入超标有关
【答案】D
【解析】
【分析】糖类分为单糖、二糖和多糖,二糖包括麦芽糖、蔗糖、乳糖,麦芽糖是由2分子葡萄糖形成的,蔗糖是由1分子葡萄糖和1分子果糖形成的,乳糖是由1分子葡萄糖和1分子半乳糖形成的;多糖包括淀粉、纤维素和糖原,淀粉是植物细胞的储能物质,糖原是动物细胞的储能物质,纤维素是植物细胞壁的组成成分。
【详解】A、不吃味道甜的食物,不一定能降低糖类物质的摄入量,如大量吃不加糖和无甜味的面食就可摄入大量淀粉,A错误;
B、“无糖饼干、无糖麦片、无糖藕粉”等产品含淀粉,故含糖类物质,B错误;
C、含糖饮料中的白砂糖是蔗糖,为二糖,一般需要水解成单糖才能被人体直接吸收再转化为糖原, C错误;
D、肥胖、高血压、龋齿和某些糖尿病都直接或间接与长期糖摄入超标有关,如肥胖原因之一就是超标摄入的糖类转化为脂肪所致,D正确。
故选D。
23. 水和无机盐是细胞中重要的无机物,在生命活动中均有着重要的作用。相关叙述错误的是( )
A. 人体中的水常温下大部分呈流动性的液体状态,可以运输营养物质和代谢废物
B. 水具有较高的比热容,有利于维持生命系统的稳定性
C. 人体血液中 Ca²⁺过多,会出现肌肉抽搐等症状
D. 人长期摄入食盐过少会引起神经、肌肉细胞兴奋性降低
【答案】C
【解析】
【分析】1、水在细胞中以两种形式存在,绝大部分的水呈游离状态,可以自由流动,叫作自由水;一部分水与细胞内的其他物质相结合,叫作结合水。
2、无机盐主要以离子的形式存在,其生理作用有:(1)细胞中某些复杂化合物的重要组成成分,如Fe2+是血红蛋白的主要成分;Mg2+是叶绿素的必要成分。(2)维持细胞的生命活动,如钙可调节肌肉收缩和血液凝固,血钙过高会造成肌无力,血钙过低会引起抽搐。(3)维持细胞的酸碱平衡和细胞的形态。
【详解】A、人体中的水大多数常温下呈液体状态,具有流动性,如血液中的水分,可以运输营养物质和代谢废物,A正确;
B、水有较高的比热容,使水的温度不易发生改变,有利于维持生命系统的稳定,B正确;
C、哺乳动物血液中 Ca2+含量过低会出现抽搐症状,C错误;
D、人体内钠缺乏会引起神经、肌肉细胞的兴奋性降低,引起肌肉酸痛无力等,D正确。
故选C。
24. 运动养生逐渐成为人们关注的热点。运动生理学研究发现在运动过程中,随着运动强度的变化,脂肪与糖类的供能比例如图所示,下列相关说法正确的是( )
A. 脂肪和淀粉是人体细胞内的重要储能物质
B. 高强度足球比赛前,适当摄入脂肪,有助于保障运动快速供能
C. 中等运动强度a点时,脂肪的消耗量等于糖类的消耗量
D. 据图可推测,低强度但持续时间较长的运动有利于减肥
【答案】D
【解析】
【分析】脂肪和糖类一样,都是由C、H、O三种元素组成的,但与糖类相比脂肪的氧原子含量较少,所以在体内相同质量的物质氧化,脂肪释放的能量比糖类多。
【详解】A、人体细胞内没有淀粉,脂肪和糖原是人体细胞内的重要储能物质,A错误;
B、分析曲线图可知,随着运动强度增加,细胞中糖类的供能比例增加。高强度运动前,适当摄入糖类,有助于保障运动供能,B错误;
C、分析曲线图可知:中等强度运动a点时,糖类和脂肪的供能比例相等,但由于糖类储存的能量比脂肪少,所以消耗糖的量多于脂肪,C错误;
D、据图分析,低强度运动脂肪供能占比高,因此,低强度但持续时间较长的运动有利于减肥,D正确。
故选D。
25. 新型冠状病毒 (COVID-19) 几年前曾席卷全球,感染了数十亿人,是以前从未在人体中发现的一种新型冠状病毒,由蛋白质和核酸组成(如图所示) ,该病毒主要感染人的呼吸道,人感染该病毒后会出现发热、咳嗽、气促和呼吸困难等症状,严重时可导致肺炎,甚至死亡。下列有关这种病毒的叙述,正确的是( )
A. 为研究COVID-19的致病机理,可用含有各种营养物质的培养基大量培养该病毒
B. COVID-19侵入人体细胞主要依赖于其细胞膜和人体细胞膜的融合
C. COVID-19必须寄生在宿主活细胞中才能生存,这说明病毒的生命活动离不开细胞
D. COVID-19中的蛋白质、RNA 是生命系统最基本的结构层次
【答案】C
【解析】
【分析】病毒是一种非细胞生命形态,一般由核酸和蛋白质外壳构成,病毒没有自己的代谢机构,没有酶系统。因此病毒离开了宿主细胞,就成了没有任何生命活动、也不能独立自我繁殖。它的复制、转录和转译的能力都是在宿主细胞中进行,当它进入宿主细胞后, 它就可以利用细胞中的物质和能量完成生命活动,按照它自己的核酸所包含的遗传信息产生和它一 样的新一代病毒。
【详解】A、病毒只有寄生在活细胞里才能进行生命活动,故COVID-19 的在人工配制的培养基上不可以生存,A错误;
B、COVID-19 没有细胞结构,B错误;
C、新型冠状病毒没有细胞结构,必须在宿主细胞内才能完成增殖这一生命活动,这说明病毒的生命活动离不开细胞,C正确;
D、细胞是最基本的生命系统,D错误。
故选C。
26. 牛胰岛素包含 51 个氨基酸,其结构如下图,其中—S—S—是由 2 个—SH 脱去 2 个H 形成的。下列说法不正确的是( )
A. 牛胰岛素中至少含有 2 个游离的氨基
B. 牛胰岛素为多肽,其中肽键有 50 个
C. 牛胰岛素对牛的生命活动具有调节作用
D. 形成—S—S—的—SH 位于侧链基团上
【答案】B
【解析】
【分析】分析题图:牛胰岛素有2条肽链,A链有21个氨基酸,B链有30个氨基酸,含有51个氨基酸,两条肽链间通过两个—S—S—相连。
【详解】A、蛋白质中至少含有的氨基和羧基数=肽链数,牛胰岛素有2条肽链,至少含有2个游离的羧基和2个游离的氨基,A正确;
B、牛胰岛素有2条肽链,含有51个氨基酸,因此形成的肽键数=氨基酸数-肽链数=51-2=49个,B错误;
C、胰岛素是一种蛋白质类激素,对生命活动具有调节作用,C正确;
D、根据氨基酸的结构通式可知—SH位于侧链基团上,D正确。
故选B。
27. 小美去理发店把自己的直发烫成了卷发,角蛋白是头发的主要结构,下图为人工烫染卷发的基本原理。下列叙述正确的是( )
A. 卷发剂处理前后,角蛋白的空间结构不变
B. 定型过程将两条肽链合成一条肽链
C. 卷发的原理是使角蛋白的二硫键断裂与再形成
D. 人工卷发过程改变了角蛋白肽链中氨基酸的排列顺序
【答案】C
【解析】
【分析】题图分析:由图可知,卷发剂处理头发时,可以使蛋白质中的二硫键断开,再用物理力量处理时,可以重新形成二硫键。
【详解】A、由图可知,卷发剂处理前后,角蛋白二硫键排列方式改变,空间结构改变,A错误;
B、由图可知,定型过程中两条肽链由二硫键相连,还是两条链,没有合成一条链,B错误;
C、由图可知,卷发剂处理后,使角蛋白中的二硫键(-S-S-)断开,再用物理力量处理,二硫键(-S-S-)又重新形成,故卷发的原理是使角蛋白的二硫键断裂与再形成,C正确;
D、人工卷发过程中,连接角蛋白两条肽链间的二硫键断裂,未改变其氨基酸的排列顺序,D错误。
故选C。
28. 植物的生长发育和产量在很大程度上取决于种子的质量。图甲表示小麦种子形成、成熟过程中测定(开花后数天) 种子中主要物质的变化,图乙表示小麦种子萌发过程中各种糖类含量的变化。据图判断下列说法正确的是( )
A. 小麦种子萌发过程中吸水,淀粉和蔗糖被水解成还原糖
B. 小麦种子成熟后的主要营养物质是蛋白质
C. 小麦种子成熟过程中还原糖和蔗糖被氧化分解供能
D. 相同干重的小麦种子和花生种子相比,小麦种子能提供更多能量
【答案】A
【解析】
【分析】分析图甲可知,开花后数天,种子开始成熟,淀粉含量明显增多,因此小麦成熟种子中主要的营养物质是淀粉;结合图乙可知,蔗糖和还原糖的含量下降,因此淀粉主要由蔗糖和还原糖转化而来。
【详解】A、据图乙可推测,小麦种子萌发过程中吸水,淀粉和蔗糖含量下降,还原糖含量上升,可推测淀粉和蔗糖被水解成还原糖,A正确;
B、小麦种子成熟后的主要营养物质是淀粉,B错误;
C、小麦种子在成熟过程中,蔗糖和还原糖含量逐渐下降,转变为淀粉,而不是氧化分解功能,C错误;
D、花生种子中脂肪含量更高,相同干重下能提供更多能量,D错误。
故选A。
29. 如图为细胞中糖类供能不足时某种脂滴分解供能的机制。患非酒精性脂肪肝炎(NASH)的大鼠血清中谷丙转氨酶含量升高。已知川陈皮素能有效缓解非酒精性脂肪肝炎病。下列相关叙述正确的是( )
A. 当机体糖类供能不足时,脂肪将大量转化为糖类
B. 脂滴中的中性脂可能是三酰甘油,其水解后能得到1分子脂肪酸和3分子甘油
C. 用川陈皮素治疗NASH模型鼠,其血清中谷丙转氨酶含量可能会降低至正常水平
D. 动物脂肪大多含有不饱和脂肪酸,室温下呈固态
【答案】C
【解析】
【分析】分析题图可知,脂滴是由单层磷脂分子包裹中性脂(甘油三酯等)组成的泡状结构。
【详解】A、当机体糖类供能不足时,脂肪可以转化为糖类,但不能大量转化;A错误;
B、三酰甘油水解后能得到1分子甘油和3分子脂肪酸;B错误;
C、川陈皮素能有效缓解非酒精性脂肪肝炎病,大鼠血清中谷丙转氨酶的含量可能会逐渐恢复至正常水平;C正确;
D、动物脂肪大多含有饱和脂肪酸,室温下呈固态; 植物脂肪大多含有不饱和脂肪酸,室温下呈液态;D错误。
故选C。
30. 图1为某种肽类物质 Aβ形成的过程示意图,其空间结构如图2。Aβ在健康人的大脑中有营养神经的作用。Aβ产生量过多会出现错误折叠并形成聚集体如图3,从而产生神经毒性并最终导致阿尔兹海默病。下列相关叙述错误的是( )
A. 淀粉样前体蛋白形成Aβ需要消耗水分子
B. β-分泌酶和γ-分泌酶通过作用于肽键形成Aβ
C. 为预防阿尔兹海默病,可阻止淀粉样前体蛋白的合成以杜绝Aβ的产生
D. 蛋白质氨基酸序列未改变但空间结构发生改变也可能会导致其功能完全改变
【答案】C
【解析】
【分析】题图分析,图1中淀粉样前体蛋白经过β-分泌酶和γ-分泌酶的催化作用下,最终形成Aβ。图2和3是Aβ正常的空间结构和异常空间结构,后者会引起阿尔兹海默症。
【详解】A、结合图示可知,Aβ形成时需要水解两个肽键,故需要消耗2个水分子,A正确;
B、β-分泌酶和γ-分泌酶作用于肽键从而形成Aβ,该过程需要消耗水,B正确;
C、Aβ在健康人的大脑中有营养神经的作用,完全杜绝Aβ的产生可能会影响神经的正常功能,C错误;
D、根据结构与功能相适应的原理推测,蛋白质的氨基酸序列不变,蛋白质的空间结构发生改变可能会导致其功能完全改变,D正确。
故选C
二、非选择题(共5题,共55分)
31. 甲、乙、丙和丁是常见的四种单细胞生物,如图所示。回答相关问题。
(1)材料中各种生物虽形态差别很大,但在结构上仍具有统一性,主要体现在都具有____________(任答两点即可),它们与病毒的最大区别是__________________。
(2)图中属于原核生物的有_______________(填“甲” “乙” “丙” “丁”) ,它们与真核生物在细胞结构上最本质的区别是_______________________。
(3)甲的过量繁殖会引起“水华“,此生物是自养生物,因为细胞中含有______________和叶绿素,能进行光合作用。
(4)从生命系统的结构层次来看,一个草履虫是______________层次。
【答案】(1) ①. 细胞膜、细胞质、共有的细胞器核糖体、遗传物质都是DNA ②. 具有细胞结构
(2) ①. 甲、乙 ②. 无以核膜为界限的细胞核
(3)藻蓝素 (4)细胞和个体
【解析】
【分析】原核生物与真核生物最本质的区别就是有无以核膜为界限的细胞核。图中甲是蓝细菌(蓝藻),乙是细菌,甲乙均属于原核生物。丙是衣藻,有细胞核和众多复杂的细胞器等,草履虫属于原生生物,也有细胞核,丙丁都属于真核细胞。
【小问1详解】
原核细胞(甲、乙)和真核细胞(丙、丁)的统一性表现在都有细胞膜、细胞质、共有的细胞器核糖体、遗传物质都是DNA。病毒没有细胞结构,故材料中各种生物形态差别很大,从结构来看,它们与病毒的最大区别是具有细胞结构。
【小问2详解】
图中甲是蓝细菌(蓝藻),乙是细菌,甲乙均属于原核生物。丙是衣藻,有细胞核和众多复杂的细胞器等,草履虫属于原生生物,也有细胞核,丙丁都属于真核细胞。图中属于原核生物的有甲、乙,它们在结构上不同于真核生物的最本质的区别是无以核膜为界限的细胞核。
【小问3详解】
甲图所示生物蓝细菌(蓝藻)过量繁殖会引起“水华”现象,蓝细菌(蓝藻)具有叶绿素和藻蓝素,可以光合作用,是自养生物。
【小问4详解】
草履虫是单细胞生物,所以一只草履虫既是生命系统中细胞层次,又是个体层次。
32. 如图a、 b、 d、 c代表小分子, A、 B、 E代表生物大分子, F为某种分子。据图回答下列问题:
(1)若F 是构成细胞膜的成分,则F 是____________。
(2)若图中病毒的B由一条核苷酸链构成,则B最有可能是__________,与大肠杆菌的遗传物质相比该病毒特有的含氮碱基为______________(写该含氮碱基的中文名字)。
(3)“? ”处的元素主要是_________元素,从e的角度考虑,E具有多样性的原因是_____________,煮熟后的E更容易被消化,原因是_____________________。
(4)若A是人体内的储能物质,则A是________, a是___________。
(5)若d是脂肪,其含有的元素有________,从分子元素含量的角度考虑,脂肪比糖类储能效率更高的原因是________________。
【答案】(1)磷脂 (2) ①. RNA ②. 尿嘧啶
(3) ①. N ②. 组成蛋白质的氨基酸的种类、数目、排列顺序不同 ③. 高温会使蛋白质的空间结构发生变化,空间结构松散,容易被蛋白酶水解
(4) ①. 糖原 ②. 葡萄糖
(5) ①. C、H、O ②. 由于脂肪中C、H比例高,O比例低,因此等质量的脂肪与多糖相比,脂肪储存的能量多
【解析】
【分析】分析题图可知,E、B是病毒的组成成分,为蛋白质和核酸,其中B的组成成分是C、H、O、N、P,为核酸,则E是蛋白质;b是核酸的基本组成单位核苷酸,e是蛋白质的基本组成单位氨基酸,则?为N;A是主要的能源物质为糖类且属于大分子,因此是淀粉或糖原,a是其基本组成单位葡萄糖;F的组成元素是C、H、O、N、P,是脂质。
【小问1详解】
构成细胞膜主要成分是磷脂和蛋白质,所以F是磷脂。
【小问2详解】
B为核酸,RNA一般为单链结构,若图中病毒的B由一条核苷酸链构成,则B最有可能是RNA,大肠杆菌是原核生物,遗传物质为DNA,RNA特有的碱基是U,所以与大肠杆菌的遗传物质相比该病毒特有的含氮碱基为尿嘧啶。
【小问3详解】
因为E、B是病毒的组成成分,为蛋白质和核酸,其中B的组成成分是C、H、O、N、P,为核酸,则E是蛋白质;e是蛋白质的基本组成单位氨基酸,则?为N。从氨基酸的角度考虑,蛋白质具有多样性的原因是组成蛋白质的氨基酸的种类、数目、排列顺序不同。煮熟后的蛋白质更容易被消化,原因是高温会使蛋白质的空间结构发生变化,空间结构松散,容易被蛋白酶水解。
【小问4详解】
在人体中A为糖原,分布于肝脏和肌肉细胞中,a是其基本组成单位葡萄糖。
【小问5详解】
若d是脂肪,其含有的元素有C、H、O;由于脂肪中C、H比例高,O比例低,因此等质量的脂肪与多糖相比,脂肪储存的能量多。
33. 如图为细胞膜的亚显微结构示意图,1代表膜蛋白的一个区段,2与细胞间的信息传递功能相关。细胞膜上的某些膜蛋白通过自身的半胱氨酸共价结合到脂肪酸分子上,脂肪酸可以插入脂双层中进一步加强膜蛋白与脂双层的结合力。请回答下列相关问题:
(1)图中膜蛋白的Ⅰ区段位于磷脂双分子层的________(填“疏水”或“亲水”) 区域;研究发现1区段所在的蛋白质中含有348个氨基酸,则该蛋白质含有_______个肽键。
(2)2可以与细胞膜上的蛋白质结合形成________,也可以与细胞膜上的磷脂结合形成________
(3)细胞膜上与半胱氨酸共价结合的脂肪酸一般是不饱和脂肪酸,则该脂肪酸多出现在_________脂肪中(填“动物”或“植物”),脂肪在动物内脏器官周围具有______和______的作用。
(4)膜蛋白A能将某种特定的营养物质转运进入细胞,则该营养物质运输的方向是____________(填“A侧到B侧”或“B侧到A侧”)
【答案】(1) ①. 疏水 ②. 347
(2) ①. 糖蛋白 ②. 糖脂
(3) ①. 植物 ②. 缓冲 ③. 减压
(4)B侧到A侧
【解析】
【分析】流动镶嵌模型的基本内容:生物膜的流动镶嵌模型认为,磷脂双分子层构成了膜的基本支架,这个支架不是静止的。磷脂双分子层是轻油般的流体,具有流动性。蛋白质分子有的镶在磷脂双分子层表面,有的部分或全部嵌入磷脂双分子层中,有的贯穿于整个磷脂双分子层。大多数蛋白质分子也是可以运动的。
题图分析,图中2和多肽链的区域形成糖蛋白,因而所处的B侧为细胞膜外侧,A侧为细胞内。
【小问1详解】
图中膜蛋白的1区段位于磷脂双分子层的内部,该区域是磷脂分子疏水性的尾部聚集区域,因此该区段位于“疏水”区域;研究发现1区段所在的蛋白质中含有348个氨基酸,则该蛋白质含有348-1=347个肽键。
【小问2详解】
2为多糖,其可以与细胞膜上的蛋白质结合形成糖蛋白,也可以与细胞膜上的磷脂结合形成糖脂,它们位于细胞膜外侧,对细胞起着保护、润滑的作用,另糖蛋白还与细胞间的信息交流有关。
【小问3详解】
细胞膜上与半胱氨酸共价结合的脂肪酸一般是不饱和脂肪酸,则该脂肪酸多出现在植物性脂肪中,因此植物性油脂在常温下为液态,脂肪在动物内脏器官周围具有缓冲和减压的作用,对内脏器官起到保护的作用,另外脂肪还具有保温的作用。
【小问4详解】
膜蛋白A能将某种特定的营养物质转运进入细胞,则该营养物质运输的方向是B侧到A侧”,因为B侧有糖蛋白,为细胞外侧。
34. 某科研小组培育出了某大豆新品种,该品种大豆中的蛋白质和脂肪含量均比普通大豆高。据此回答下列问题:
(1)鉴定大豆中的脂肪,可使用的试剂是_______;显微镜下观察到脂肪颗粒被染成__________。
(2)若要鉴定该大豆中是否还存在还原糖,可使用的试剂是____________,使用时应该注意将甲液和乙液___________(填“等量混合”或“先后加入”)。还原糖的鉴定需要在 50-65℃的温度下进行________。
(3)为验证该新品种大豆中的蛋白质含量比普通大豆高,已知蛋白质与双缩脲试剂发生紫色反应时蛋白质含量越高颜色越深。请完善下列实验设计:
方法步骤:
①将该新品种新鲜大豆和普通品种新鲜大豆分别进行研磨,制成组织样液。
②取甲、乙两支试管,向甲试管中加入该新品种新鲜大豆组织样液2mL,向乙 试管中加入普通品种新鲜大豆组织样液2mL。
③向甲、乙两支试管中都加入____________, 摇匀,再加入________________,摇匀。
④观察颜色变化并比较紫色的深浅。
⑤预期结果: _____________。
【答案】(1) ①. 苏丹III ②. 橘黄色
(2) ①. 斐林试剂 ②. 等量混合 ③. 水浴加热
(3) ①. 双缩脲试剂A液1mL ②. 双缩脲试剂B液4滴 ③. 新品种大豆组织样液(甲试管)紫色较深
【解析】
【分析】生物大分子的检测方法:蛋白质与双缩脲试剂产生紫色反应;脂肪需要使用苏丹Ⅲ染色,使用酒精洗去浮色以后在显微镜下观察,可以看到橘黄色的脂肪颗粒。据此分析解答。
【小问1详解】
脂肪需要使用苏丹Ⅲ染色,使用酒精洗去浮色以后在显微镜下观察,可以看到橘黄色的脂肪颗粒。鉴定大豆中的脂肪,可使用的试剂是苏丹III,显微镜下观察到脂肪颗粒被染成橘黄色。
【小问2详解】
还原糖与斐林试剂反应会产生砖红色沉淀,若要鉴定该大豆中是否还存在还原糖,可使用的试剂是斐林试剂,使用时应该注意将甲液和乙液等量混合,需要在 50-65℃的温度下进行水浴加热。
【小问3详解】
蛋白质的鉴定原理是:蛋白质与双缩脲试剂发生紫色反应,蛋白质含量越高颜色越深。本题的实验目的是验证大豆新品种中的蛋白质含量高于普通大豆,根据实验原理以及实验设计的对照原则、等量原则可设计其鉴定步骤如下:①将两种大豆分别进行研磨,制备组织样液。②取甲、乙两支试管,向甲试管中加入新鲜的新品种大豆组织样液2mL,乙试管中加入新鲜的普通大豆组织样液2mL。③向甲、乙两支试管中分别加入1mL双缩脲试剂A液,摇匀,再分别加入4滴双缩脲试剂B液,摇匀。④观察颜色变化并比较紫色的深浅。⑤预期结果:本题为验证实验,要验证的就是结论,因此新品种大豆含蛋白质较多,所以预期新品种大豆组织样液(甲试管)紫色较深。
35. 无土栽培是现在农业规模化生产常用的一种栽培方式,下表是番茄无土栽培的培养液配方。据表回答下列问题:
(1)该培养液配方中,Fe _________(填“属于”或“不属于”)微量元素。
(2)Mg参与构成__________分子,因此植物体缺 Mg会影响光合作用。
(3)植物体所需的矿质元素进入植物体后,有些可重复利用,有些不能重复利用。可重复利用的矿质元素缺乏时,老叶先表现出缺乏症(叶片变黄),不可重复利用的矿质元素缺乏时,幼叶先表现出缺乏症(叶片变黄) 。请设计实验探究 Mg是否为可重复利用的元素。
实验材料:长势相同的玉米幼苗、蒸馏水、含植物必需元素的各种化合物。
实验步骤:第一步:配制适量的完全培养液和_____________________,分别装入培养瓶, 并编号A、B。
第二步:将长势相同的玉米幼苗分别栽培在上述两种培养液中。
第三步:将两组植物放在其余条件________________的条件下培养。
第四步:培养一段时间后,观察两组玉米幼苗__________________,并记录。
预测结果及结论:若A组玉米幼苗正常生长,B组________________,则说明 Mg是可重复利用的元素。
【答案】(1)属于 (2)叶绿素
(3) ①. 等量的缺Mg培养液 ②. 相同且适宜 ③. 叶片颜色的变化 ④. 玉米幼苗老叶先变黄
【解析】
【分析】1、细胞中常见的化学元素有20多种,其中含量较多的为大量元素,包括C、H、O、N、P、S、K、Ca、Mg等,含量较少的为微量元素,包括Fe、Mn、Zn、Cu、B、M等。
2、细胞中的无机盐:(1)存在形式:细胞中大多数无机盐以离子的形式存在,叶绿素中的Mg、血红蛋白中的Fe等以化合态。(2)无机盐的生物功能:a、复杂化合物的组成成分。b、维持正常的生命活动:如Ca2+可调节肌肉收缩和血液凝固,血钙过高会造成肌无力,血钙过低会引起抽搐。c、维持酸碱平衡和渗透压平衡。
【小问1详解】
细胞中常见的化学元素有20多种,其中含量较多的为大量元素,包括C、H、O、N、P、S、K、Ca、Mg等,含量较少的为微量元素,包括Fe、Mn、Zn、Cu、B、M等;在该培养液配方中,Fe、Cl是细胞中含量较少的元素,属于微量元素。
【小问2详解】
Mg是构成叶绿素的元素;Mg参与构成叶绿素分子,因此植物体缺 Mg会影响光合作用。
【小问3详解】
实验目的:探究Mg是否是可重复利用的元素,自变量是培养液中是否有Mg,因变量是“植物生长发育”的状况,其它对实验结果有影响的因素均为无关变量,应控制相同且适宜。据此补充实验步骤如下:
第一步应是配制适量的完全培养液和等量的缺Mg培养液(设置单一变量),分别装入培养瓶中,并编号A、B;
第三步:将两组植物放在其余条件相同且适宜的条件下培养。
第四步,根据题目信息可知,衡量的指标为叶片颜色的变化,因此应该在培养一段时间后,观察两组玉米幼苗叶片颜色的变化,并做好记录。
预测结果及结论:如果Mg是可重复利用的元素,则A组玉米幼苗正常生长,B组玉米幼苗老叶先变黄,因为在缺镁的情况下,老叶的镁元素转移到了幼叶部位。Ca (NO₃) 2
KCI
MgSO₄
FeCl₃
KH₂PO₄
H₂O
1.0g
129g
0.25g
0.005g
0.20g
1000ml
相关试卷
这是一份重庆市八中2024-2025学年高一上学期期中考试生物试卷(Word版附解析),文件包含重庆市八中2024-2025学年高一上学期半期考试生物试题Word版含解析docx、重庆市八中2024-2025学年高一上学期半期考试生物试题Word版无答案docx等2份试卷配套教学资源,其中试卷共39页, 欢迎下载使用。
这是一份重庆市第八中学2024-2025学年高一上学期期中考试生物试卷(Word版附解析),共39页。试卷主要包含了选择题,非选择题等内容,欢迎下载使用。
这是一份浙江省宁波中学2024-2025学年高一上学期期中考试生物试卷(Word版附解析),文件包含浙江省宁波中学20242025学年高一上学期期中考试生物试题Word版含解析docx、浙江省宁波中学20242025学年高一上学期期中考试生物试题Word版无答案docx等2份试卷配套教学资源,其中试卷共43页, 欢迎下载使用。